Sevastopol

An XSD schema represented as a definite-clause translation grammar

A working paper prepared for the W3C XML Schema Working Group

C. M. Sperberg-McQueen

21 October 2005

$Id: podctg.html,v 1.7 2005/10/22 02:42:57 cmsmcq Exp $



This document describes Sevastopol, a conforming implementation of XML Schema 1.0, which uses definite-clause translation grammars (DCTGs) to perform schema-validity assessment on instances of the sample purchase-order schema defined in [W3C 2001a]. In the process, it illustrates a more general application of logic grammars to schema processing as described in the XML Schema specification and shows how schemas can be represented using DCTGs. This paper assumes a working knowledge of DCTG notation, which is perhaps most simply thought of as an adaptation for Prolog of attribute grammars as described by [Knuth 1968] and later writers. For a brief introduction and pointers to further reading, see [Sperberg-McQueen 2004a]

1. Introduction

1.1. Context

This is one of a series of papers on the application of logical grammars to XML Schema processing.
The first ([Sperberg-McQueen 2004a]) provides a brief introduction to definite-clause grammar (DCG) and definite-clause translation grammar (DCTG) notation; it may be skipped by readers already familiar with the notation.
The second ([Sperberg-McQueen 2004b]) illustrates the application of logic grammars to schema processing by showing the translation (by hand) of a relatively simple schema (the purchase-order schema described by [W3C 2001a]) into DCG form. The resulting grammar can be used (with a Prolog interpreter) to validate XML documents against the schema. The grammar is only an incomplete representation of the schema, however; there are some schema features it does not illustrate or support (xsi:type and xsi:nil attributes, mixed content, substitution groups), and it produces no post-schema-validation information set (PSVI).
This paper is the third in the series. It continues the development of a logic grammar representation of the purchase-order schema, using hand translation to DCTG notation. It shows how to use attributes (in the attribute-grammar sense) to provide a PSVI, and it supports various additional features of XML Schema 1.0 (hereinafter XSD). Full source code is shown; this paper is not a report on the DCTG translation of the schema, but the source code for that translation.
Future papers may develop a more systematic account of DCTGs as attribute grammars, attempt to prove, or at least to argue informally, that the DCTG representation shown fulfils all of XSD's constraints on schema and that parsing using the DCTG fulfils all the validation rules of XSD, and compile the schema for schemas itself into a DCTG so as to provide a a schema processor which can read schema documents, compile them into DCTGs or equivalent Prolog data structures, and assess the schema-validity of XML documents.

1.2. How to read this paper

This paper contains some relatively high-level discussion of issues, intermixed with a large mass of detail. Since the source code for Sevastopol is generated from this document, every line of source code in the processor must be given here; there is no opportunity to give one example of a pattern and then say “... and similarly for all the other types (or components, or elements, or ...) in question” and pass over the rest in silence: every single one must be written out in full. (And what's worse, much of the code is given three times, in different versions of the program.) Readers interested in the details of the implementation will, I hope, find the exposition reasonably useful, although at times the ratio of expository prose to source code is very low.
Readers uninterested in implementation details, however, will wish to skip part, or most, of the source code; a good rule is probably to skip to the next section heading, or at least the next sizeable block of prose, whenever the code in a particular section begins to lose your interest. Some attention to the discussions of naming conventions will help make the code fragments easier to dip into without excessive disorientation.
Readers in a hurry may find that they can get the gist of the paper by reading or skimming the introductory section (1), the beginning and ending of the sections on the Core, PV, and 2L grammars (sections 2, 4, 5), and the concluding sections 6, 7, 8).

1.3. Layering

In the interests of clarity, I will work through the example grammar here in several layers, starting with some core features of XML Schema and gradually adding others.
Note that this paper is not intended to be a complete translation of XML Schema into DCTG, but a sample small enough to follow and large enough to make a persuasive case that all of XML Schema can be translated. A fuller translation may be given in a follow-on paper.
Some features of XSD won't be covered here, simply because the purchase-order schema doesn't illustrate them. These characteristics of the purchase-order schema are probably worth mentioning, since they simplify our task:
  • No types have mixed content.
  • No elements are in any substitution groups.
  • The type hierarchy is very shallow, and there is little scope for non-vacuous use of xsi:type in the document instance.
  • No types are nillable, so there is little use for the xsi:nil attribute in document instances.
  • There are no wildcards.
  • All content-model particles have minimum and maximum occurrence indicators of zero, one, or unbounded; there are no arbitrary numeric exponents.
  • The schema is designed for single-namespace documents and no schema composition operations (import, include, redefine) are needed.
  • The schema document has no undischarged references to types or elements, so it provides no examples of missing components.
  • The schema imposes no identity constraints and uses no IDs or IDREFs.
  • The schema document provides no annotations.
The DCTG representation of the schema will be developed in layers:
  • The core of the grammar will provide some, but not all, of the infoset properties defined for the PSVI and the input infoset; it will provide a PSVI only for valid input documents; it will fail on invalid input. The first layer illustrates the representation of content models and attribute declarations in DCTG form.
    The purchase-order schema does not contain any mixed-content types or substitution groups, but after building the first layer it will be reasonably clear how to support those.
  • The partial-validity layer (PV) returns a PSVI for all documents, not just schema-valid ones.
  • The reification or second-level(2L) layer represents content models not as Prolog rules, but as Prolog data structures; this makes possible a more concise representation of the schema components, at the cost of having a more abstract validation process. At this point, it becomes possible to offer the user control over the starting point of schema-validity assessment: it need not start at the root of the document, and it need not begin in lax validation mode.
Some simplifying assumptions are made, at least for the first layers of the DCTG. Some are later replaced with more realistic assumptions:
  • When the document is invalid, the schema processor may (or should) exit with an error code. This restriction is lifted in the partial-validation layer.
  • Schema-validity assessment always begins at the root element, with a known element declaration. Consequently, there is no need to provide the validation root property in the PSVI. This restriction is lifted in the reification layer (at least in the sense that the validation root property is provided, and that it would in principle be possible to start somewhere other than the root — no use is actually made of that possibility).
  • The schema we are working with obeys the constraints on schemas; no checking of these constraints is necessary. Since the purchase-order schema does in fact obey all applicable constraints, this is perhaps more of an observation than an assumption. But in extending the patterns of DCTG construction shown here to other cases, it will be necessary to enforce the constraints on schema components and on XML representation of schemas.
  • The schema we are working with has no missing components, again an observation more than an assumption.
  • The xsi:type and xsi:nil attributes are not used in the document instance (or are used only vacuously).
  • When an element is invalid, the schema processor should skip its children and move on: there is no fallback processing.

1.4. Naming conventions and terminology

The DCTG version of the schema has several distinct kinds of rules, some with subgroups. Not all kinds of rules appear in every version of the grammar:
  • element rules match a single element in the input document and check it against a given declaration
  • attribute-list rules check the attributes on an element against the relevant type declaration
  • content-model rules check sequences of child elements against the content model of a given complex type
  • simple-type checking rules check a character sequence in the input infoset against the definition of a given simple type
  • type-sva rules check sets of attributes and sequences of child nodes against the definition of a given type; these serve as wrappers for the attribute-list, content-model, and simple-type checking rules
Some of these rules are schema-specific, while others are generic and can be supplied by a general-purpose library.
Some of the rules are expressed by DCTG grammar rules, others by native Prolog predicates; in each case, there is a fairly clear naming rule:
  • ELEMID: element rules show up as grammar rules with names of the form ELEMID (e.g. e_purchaseOrder); a semantic action calls attribute-list and content rules to validate the element
  • sva_atts_TYPEID: attribute-list rules, with names of the form sva_atts_ + TYPEID, check the attributes of an element against a type
  • attocc_TYPEID: subsidiary rules named attocc_ + TYPEID check attribute occurrences for a given type
  • ras_TYPEID and lras_TYPEID: grammar rules for attribute specifications of a given type, in single and list form
  • sva_content_TYPEID: content-model rules carry names of the form sva_content_ + TYPEID and check the content of an element against the type of the element, whether simple or complex; these predicates are wrappers around lower-level predicates
  • content_TYPEID: for complex types, this is the content model itself, in a grammar rule
  • sva_plf_TYPEID: sva_plf_ + TYPEID rules check pre-lexical forms against simple types
  • lexform_TYPEID: a grammar rule for checking the lexical representation of a simple type value; there are various auxiliaries which vary in the different levels of the grammar
Some of these rules are schema-specific, while others are generic and can be supplied by a general-purpose library.
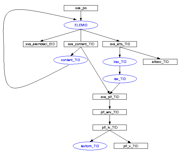
Ignoring the various auxiliary predicates and clumping classes of similar predicates together, the call graph for the core validator will look like this:
Figure 1: Abstract call graph for the core layer
  • The top-level routines load_go_file and load_file (at the top) call an ELEMID rule (specifically e_purchaseOrder).
  • The oval labeled ELEMID represents the element rules.
  • The type-sva rules sva_content_TYPEID and sva_atts_TYPEID check sets of attributes and sequences of child nodes against the definition of a given type; they call the attribute rules and content-model rules to do the core work.
  • The attribute rules (at the right) include the grammar rules lras_TYPEID and ras_TYPEID, which define the attributes legal for the type.
  • The content-model rules have names of the form content_TYPEID; they typically contain references to element rules (hence the cycle).
  • The simple-type checking rules (sva_plf_TYPEID) check a character sequence against a given simple type; they are called both by individual attribute rules and by sva_content_TYPEID.

1.4.1. Name mangling rules

The development of the DCTG will be easier to follow if we are systematic about naming conventions for the various types of rules and the objects they work upon. If we simply use generic identifiers (element type names) directly as names of Prolog predicates, we risk name collisions between elements and predicates defined as part of the parser, or built in to Prolog. To eliminate this risk, we will perform a fairly simple form of name mangling to produce distinct identifiers for elements, attributes, and types, and to generate Prolog identifiers from them.[1]
  • e_ + name: top-level elements
  • t_ + name: top-level types
  • a_ + name: top-level attributes
  • e_ + name + _ + TYPEID: elements local to a complex type (the TYPEID is the type identifier for the enclosing type)
  • t_ + ELEMID: types local to an element; ELEMID is the element identifier for the enclosing element
  • a_ + name + _ + TYPEID: attributes local to a complex type; the TYPEID is the type identifier for the enclosing type
Since the purchase-order schema does not import any other namespaces, we do not need to associate the elements, attributes, or types with a particular namespace; a system which supports schema-composition will need to pair element-, attribute-, and type-identifiers with namespace names.

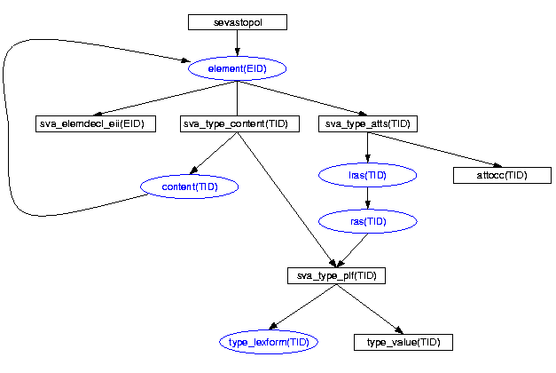
1.4.2. Element types in the purchase-order schema

The purchase order schema po.xsd defines the following fifteen element types: the list gives the simple names which will be used to refer to them in the grammar below, as well as their schema-component designator as defined in Holstege/Vedamuthu 2002.[2]
  • e_purchaseOrder = /element(purchaseOrder)
  • e_comment = /element(comment)
  • e_shipTo_t_PurchaseOrderType = /complexType(po:PurchaseOrderType) /sequence() /element(shipTo)
  • e_billTo_t_PurchaseOrderType = /complexType(po:PurchaseOrderType) /sequence() /element(billTo)
  • e_items_t_PurchaseOrderType = /complexType(po:PurchaseOrderType) /sequence() /element(items)
  • e_name_t_USAddress = /complexType(po:USAddress) /sequence() /element(name)
  • e_street_t_USAddress = /complexType(po:USAddress) /sequence() /element(street)
  • e_city_t_USAddress = /complexType(po:USAddress) /sequence() /element(city)
  • e_state_t_USAddress = /complexType(po:USAddress) /sequence() /element(state)
  • e_zip_t_USAddress = /complexType(po:USAddress) /sequence() /element(zip)
  • e_item_t_Items = /complexType(po:Items) /sequence() /element(item)
  • e_productName_t_e_item_t_Items = /complexType(po:Items) /sequence() /element(item) /complexType() /sequence() /element(productName)
  • e_quantity_t_e_item_t_Items = /complexType(po:Items) /sequence() /element(item) /complexType() /sequence() /element(quantity)
  • e_USPrice_t_e_item_t_Items = /complexType(po:Items) /sequence() /element(item) /complexType() /sequence() /element(USPrice)
  • e_shipDate_t_e_item_t_Items = /complexType(po:Items) /sequence() /element(item) /complexType() /sequence() /element(shipDate)

1.4.3. Complex types

The simple purchase-order schema defines four complex types; one is anonymous.
  • t_PurchaseOrderType = /complexType(po:PurchaseOrderType)
  • t_USAddress = /complexType(po:USAddress)
  • t_Items = /complexType(po:Items)
  • t_e_item_t_Items = /complexType(po:Items)/sequence()/element(item)/complexType()

1.4.4. Simple types

The schema po.xsd defines two simple types: SKU and the anonymous simple type used for quantities:
  • t_e_quantity_t_e_item_t_Items = /complexType(po:Items) /sequence() /element(item) /complexType() /sequence() /element(quantity) /simpleType()
  • t_SKU = /simpleType(SKU)
In addition, several built-in simple types are used:
  • t_xsd_string = xsd:string
  • t_xsd_integer = xsd:integer
  • t_xsd_decimal = xsd:decimal
  • t_xsd_date = xsd:date

1.4.5. Terminology and variable names

Some terminology used in the prose and in the construction of variable names may be usefully defined here.
  • Anjewierden/Wielemaker form: the Prolog representation of XML used by the XML parser in SWI Prolog, originally designed by Anjo Anjewierden and documented by Jan Wielemaker in [Wielemaker 2001]
  • ATTID (in pseudo-code): a meta-syntactic variable indicating a place where, in actual code, an attribute identifier will occur
  • AWF: Anjewierden/Wielemaker form, a representation of XML in Prolog datastructures
  • attribute specification: the name-value pair given in an XML document (or information set) to specify the value for the attribute of that name; may be referred to as raw to distinguish it from a parsed attribute node; in variable names, often as or ras; a variable bound to a set or list of attribute specifications is often named Las or Lras
  • DCTG properties: grammatical attributes provided by a DCTG
  • grammatical attributes: the named values associated with nodes in the parse tree of a DCTG; in attribute grammars, these are normally referred to as attributes; the terms grammatical attributes and DCTG properties or just properties are sometimes used here to avoid confusion with XML attributes
  • ELEMID (in pseudo-code): a meta-syntactic variable indicating a place where, in actual code, an element identifier will occur
  • Las (in variable names): a list of attribute specifications
  • Lf or LF (in predicate or variable names): lexical form
  • Lpa (in variable names): a list of parsed attribute nodes (with DCTG properties)
  • Lpe (in variable names): a list of parsed element nodes
  • Lpna (in variable names): a list of parsed namespace-attribute nodes (with DCTG properties)
  • Lras (in variable names): a list of raw attribute specifications
  • Plf or PLF (in predicate or variable names): pre-lexical form
  • PN (in predicate or variable names): parsed node with DCTG properties (as returned by grammar predicates)
  • pre-lexical form: the sequence of characters presented in the input information set as an attribute value or the content of an simply-typed element; the application of the whitespace processing rules associated with a given simple type will transform the pre-lexical form into a lexical form which may or may not be legal for that type
  • property: a grammatical attribute, a DCTG property
  • raw: not yet provided with DCTG properties
  • simply typed (of elements): being declared as having a simple (rather than a complex) type
  • sva (in predicate names): schema-validity assessment
  • TYPEID (in pseudo-code): a meta-syntactic variable indicating a place where, in actual code, a type identifier will occur (may occasionally appear as TID)
  • XML attributes: the named values associated with elements in an XML document; the qualification XML is used to avoid confusion with grammatical attributes
See also section 2.6.3.

2. The core: Providing PSVI properties

Another paper ([Sperberg-McQueen 2004b]) has already illustrated the translation of the purchase-order schema ([W3C 2001a]) into definite-clause form. To model schema-validity assessment properly, however, we need to provide more output than the DCG provides: specifically, we need to provide information about the input document together with some additional properties (the schema infoset contributions). It's possible to do that in DCG notation, but it rapidly becomes cumbersome. We'll use DCTG notation instead; it was devised to handle grammatical attributes more conveniently than DCG, and to separate the semantics more effectively from the syntax [Abramson 1984].
As a first step toward providing grammatical attributes with PSVI information, we will translate the purchase-order schema into DCTG notation, adding grammatical attributes corresponding to some basic information-set properties which are required to be in the input infoset:[3]
  • for Attribute Information Items:
    • [local name]
    • [namespace name]
    • [normalized value]
  • for Element Information Items:
    • [local name]
    • [namespace name]
    • [children]
    • [attributes]
    • [in-scope namespaces] or [namespace attributes]
  • for Namespace Information Items:
    • [prefix]
    • [namespace name]
Additionally, we will add some more interesting properties of the PSVI:
  • type definition name, namespace, anonymous, and type
  • schema specified (schema or infoset)
  • validation attempted (always full)
  • validity (always valid, because when the document is not valid, we fail)
Some further information will also prove convenient for following what's going on: and when we have references to types, we specify both the SCD and the shortname of the type.
  • info_item: on elements and attributes, specifies what kind of information item it is (i.e. element or attribute)
As in [Sperberg-McQueen 2004b], the input will be in Anjewierden/Wielemaker form ([Wielemaker 2001]).

2.1. Top-level rules for element types

2.1.1. Basic pattern

An element rule will serve to match the element node in the input and get the attributes and contents of each element; from it, we will call routines to check the attributes and content against the complex type. These differ from the DCG rules in two ways: when we call them, we must specify three arguments, not two, and we provide explicit grammatical attributes for infoset properties. The basic pattern is simple: for any element in namespace N with local name GI and complex type TYPEID, we will construct an appropriate element identifier ELEMID, and the element rule will look like this:
ELEMID ::= [element(N:GI,Lras,Lre)],
  {
    sva_atts_TYPEID(Lras,Lpa,Lpna),
    sva_content_TYPEID(Lre,Lpe)
  }
  <:> info_item(element)
  && attributes(Lpa) 
  && namespace_attributes(Lpna)
  && children(Lpe) 
  && local_name(GI) 
  && namespace_name(N)
  && type_definition_anonymous(Boolean)
  && type_definition_namespace(URI)
  && type_definition_name(NCName)
  && type_definition_type(complex)
  && validation_attempted(full)
  && validity(valid)
.
Later, we will add further grammatical attributes, and use values other than full and valid for invalid elements.
Note that predicates sva_atts_TYPEID and sva_content_TYPEID are not simple calls to the parser but to wrapper predicates which handle some routine bookkeeping. Since the SWI parser returns namespace attributes in the same list as other attributes, while the infoset spec requires that they be listed in different properties, the sva_atts_TYPEID predicate will need to filter the attribute information items into two different lists, one to become the value of the attributes infoset property, and one to become the value of namespace_attributes.

2.1.2. Elements with complex types

The elements with complex types get these rules:
< 1 Rules for elements with complex types > ≡
/* e_purchaseOrder: grammatical rule for purchaseOrder element.
   e_purchaseOrder(ParsedNode,L1,L2): holds if the difference
      between L1 and L2 (difference lists) is a purchase order
      element in SWI Prolog notation. 
   And so on for the other element types.
*/
e_purchaseOrder ::= [
  element('http://www.example.com/PO1':purchaseOrder,
          Lras,Lre)],
  {
    sva_atts_t_PurchaseOrderType(Lras,Lpa,Lpna),
    sva_content_t_PurchaseOrderType(Lre,Lpe)
  } 
  <:> local_name(purchaseOrder)
  && namespace_name('http://www.example.com/PO1')
  && type_definition_anonymous('false')
  && type_definition_namespace('http://www.example.com/PO1')
  && type_definition_name('PurchaseOrderType')
  && type_definition_type(complex)
  {Common infoset properties for elements in po namespace 2}
  .
e_shipTo_t_PurchaseOrderType ::= [element(shipTo,Lras,Lre)],
  {
    sva_atts_t_USAddress(Lras,Lpa,Lpna),
    sva_content_t_USAddress(Lre,Lpe)
  } 
  <:> local_name(shipTo)
  && namespace_name('')
  && type_definition_anonymous('false')
  && type_definition_namespace('http://www.example.com/PO1')
  && type_definition_name('USAddress')
  && type_definition_type(complex)
  {Common infoset properties for elements in po namespace 2}

  .
e_billTo_t_PurchaseOrderType ::= [element(billTo,Lras,Lre)],
  {
    sva_atts_t_USAddress(Lras,Lpa,Lpna),
    sva_content_t_USAddress(Lre,Lpe)
  } 
  <:> local_name(billTo)
  && namespace_name('')
  && type_definition_anonymous('false')
  && type_definition_namespace('http://www.example.com/PO1')
  && type_definition_name('USAddress')
  && type_definition_type(complex)
  {Common infoset properties for elements in po namespace 2}

  .
e_items_t_PurchaseOrderType ::= [element(items,Lras,Lre)],
  {
    sva_atts_t_Items(Lras,Lpa,Lpna),
    sva_content_t_Items(Lre,Lpe)
  } 
  <:> local_name(items)
  && namespace_name('')
  && type_definition_anonymous('false')
  && type_definition_namespace('http://www.example.com/PO1')
  && type_definition_name('Items')
  && type_definition_type(complex)
  {Common infoset properties for elements in po namespace 2}

  .
e_item_t_Items ::= [element(item,Lras,Lre)],
  {
    sva_atts_t_e_item_t_Items(Lras,Lpa,Lpna),
    sva_content_t_e_item_t_Items(Lre,Lpe)
  } 
  <:> local_name(item)
  && namespace_name('')
  && type_definition_anonymous('true')
  && type_definition_namespace('http://www.example.com/PO1')
  && type_definition_name('t_e_item_t_Items')
  && type_definition_type(complex)
  {Common infoset properties for elements in po namespace 2}

  .

This code is used in < DCTG core version of the purchase order schema 85 >

Note that the type_definition_name property for the item element provides the generated name we use for the type. That this name is not assigned by the schema is clarified by type_definition_anonymous('true'). Some of the elements have namespace_name('http://www.example.com/PO1') and some namespace_name('') because the schema document specifies that local elements should be unqualified (or rather it omits to override the default).
Since the attributes, children, and namespace_name properties have identical definitions for all element types in the purchase-order namespace, we can factor them out into a single code fragment:
< 2 Common infoset properties for elements in po namespace > ≡
  && info_item(element)
  && attributes(Lpa)
  && namespace_attributes(Lpna)
  && children(Lpe)
  && validation_attempted(full)
  && validity(valid)

This code is used in < Rules for elements with complex types 1 > < Rules for elements with simple types 3 >

2.1.3. Elements with simple types

The rules for elements with simple types are slightly simpler than those for elements with complex types, but follow the same basic pattern.
Since they have simple types, we might be tempted to assume these elements cannot have any attributes, but in fact they can have xsi:type, xsi:nil, xsi:schemaLocation and xsi:noNamespaceSchemaLocation attributes, as well as namespace attributes. So we write these element rules with the same basic structure as was used for complex types, except that we use a standard predicate (sva_atts_simpletype) for checking that no attributes outside the xsi namespace were used.
The rules for simple types are:
< 3 Rules for elements with simple types > ≡
e_comment ::= 
  [element('http://www.example.com/PO1':comment,Lras,Lre)],
  {Guard to check attributes and content of strings 4}
  <:> local_name(comment) 
  && namespace_name('http://www.example.com/PO1')
  {Common infoset properties for elements in po namespace 2}
  {PSVI properties for strings 5}
  .

e_name_t_USAddress ::= [element(name,Lras,Lre)],
  {Guard to check attributes and content of strings 4}
  <:> local_name(name) 
  && namespace_name('')
  {Common infoset properties for elements in po namespace 2}
  {PSVI properties for strings 5}
  .

e_street_t_USAddress ::= [element(street,Lras,Lre)],
  {Guard to check attributes and content of strings 4}
  <:> local_name(street) 
  && namespace_name('')
  {Common infoset properties for elements in po namespace 2}
  {PSVI properties for strings 5}
  .

e_city_t_USAddress ::= [element(city,Lras,Lre)],
  {Guard to check attributes and content of strings 4}
  <:> local_name(city) 
  && namespace_name('')
  {Common infoset properties for elements in po namespace 2}
  {PSVI properties for strings 5}
  .

e_state_t_USAddress ::= [element(state,Lras,Lre)],
  {Guard to check attributes and content of strings 4}
  <:> local_name(state) 
  && namespace_name('')
  {Common infoset properties for elements in po namespace 2}
  {PSVI properties for strings 5}
  .

e_zip_t_USAddress ::= [element(zip,Lras,Lre)],
  {
    sva_atts_simpletype(Lras,Lpa,Lpna),
    sva_content_t_xsd_decimal(Lre,Lpe)
  }
  <:> local_name(zip) 
  && namespace_name('')
  {Common infoset properties for elements in po namespace 2}
  {PSVI properties for decimals 6}
  .

e_productName_t_e_item_t_Items ::= [element(productName,
    Lras,Lre)],
  {Guard to check attributes and content of strings 4}
  <:> local_name(productName) 
  && namespace_name('')
  {Common infoset properties for elements in po namespace 2}
  {PSVI properties for strings 5}
  .

e_quantity_t_e_item_t_Items ::= [element(quantity,
    Lras,Lre)],
  {
    sva_atts_simpletype(Lras,Lpa,Lpna),
    sva_content_t_e_quantity_t_e_item_t_Items(Lre,Lpe)
  }
  <:> local_name(quantity) 
  && namespace_name('')
  {Common infoset properties for elements in po namespace 2}
  && type_definition_anonymous('true')
  && type_definition_namespace('http://www.example.com/PO1')
  && type_definition_name('t_e_quantity_t_e_item_t_Items')
  && type_definition_type(simple)
  .

e_USPrice_t_e_item_t_Items ::= [element('USPrice',Lras,Lre)],
  {
    sva_atts_simpletype(Lras,Lpa,Lpna),
    sva_content_t_xsd_decimal(Lre,Lpe)
  }
  <:> local_name('USPrice') 
  && namespace_name('')
  {Common infoset properties for elements in po namespace 2}
  {PSVI properties for decimals 6}
  .

e_shipDate_t_e_item_t_Items ::= [element(shipDate,Lras,Lre)],
  {
    sva_atts_simpletype(Lras,Lpa,Lpna),
    sva_content_t_xsd_date(Lre,Lpe)
  }
  <:> local_name(shipDate) 
  && namespace_name('')
  {Common infoset properties for elements in po namespace 2}
  && type_definition_anonymous('false')
  && type_definition_namespace(
       'http://www.w3.org/2001/XMLSchema')
  && type_definition_name('date')
  && type_definition_type(simple)
  .

This code is used in < DCTG core version of the purchase order schema 85 >

Just as we factor out the common infoset properties, we can also factor out the checking against frequently used built-in simple types, notably string:
< 4 Guard to check attributes and content of strings > ≡
  {
    sva_atts_simpletype(Lras,Lpa,Lpna),
    sva_content_t_xsd_string(Lre,Lpe)
  }

This code is used in < Rules for elements with simple types 3 >

Similarly, the type identifications for string and decimal are used more than once:
< 5 PSVI properties for strings > ≡
  && type_definition_anonymous('false')
  && type_definition_namespace(
       'http://www.w3.org/2001/XMLSchema')
  && type_definition_name('string')
  && type_definition_type(simple)

This code is used in < Rules for elements with simple types 3 > < Rules for elements with simple types (PV) 183 >

< 6 PSVI properties for decimals > ≡
  && type_definition_anonymous('false')
  && type_definition_namespace(
       'http://www.w3.org/2001/XMLSchema')
  && type_definition_name('decimal')
  && type_definition_type(simple)

This code is used in < Rules for elements with simple types 3 > < Rules for elements with simple types (PV) 183 >

2.2. Rules for attributes

For each complex type, we need to do several things in order to validate all the attributes on occurrence of that type and provide appropriate nodes and infoset properties:
  • The input structure has namespace attributes and other attributes in the same list, while we need them in separate lists so we can assign them to two different infoset properties. So we need to partition the list of attributes. We can perform the partition either before all other processing, or after; doing it afterwards leads to more compact code in this version of the grammar, so we choose that.
  • For each non-namespace attribute found, we need to validate it: if it is declared, we need to check it against its declared type. If the attribute is declared with a fixed value, we should check that the value given matches the prescribed value. If the attribute is not declared, we should raise an error, but we'll save that for a later layer. For now, we simply fail instead.
  • We need to ensure that attributes required by the complex type are present and that attributes forbidden by the complex type are not present. For any attributes declared with default values, we need to supply an attribute information item with the default value, if the document didn't supply a value. Rather than trying to interleave this with other tasks, we will perform a separate check on attribute occurrences.
  • We need to write the predicate sva_atts_TYPEID to wrap all attribute processing for the complex type TYPEID.
And we want to provide basic infoset properties for the XML attributes, in the form of grammatical attributes in the attribute-grammar sense.

2.2.1. Basic pattern

For each complex or simple type TYPEID, the basic pattern of the attribute-checking rule will be:
sva_atts_TYPEID(Lras,Lpa,Lpna) :-
  lras_TYPEID(LpaAll,Lras,[]),         /* parse w/ grammar */
  partition(LpaAll,LpaPresent,Lpna),   /* partition result */
  attocc_TYPEID(LpaPresent,Lpa).   /* check min, max rules */
The logical variables have the following meanings:
Lpa
List of parsed attributes (i.e. of node() structures of the kind returned by any DCTG rule) for this complex type, including defaulted attributes
Lpna
List of parsed namespace attributes
Lras
The list of attribute-value specifications provided by the input structure returned by the SWI Prolog parser.
LpaAll
Combined list of parsed-attribute node() structures for all attributes, both namespace attributes and others
LpaPresent
List of parsed-attribute nodes for attributes explicitly assigned values in the document instance (without defaulted attributes)
For each type, a grammar defining the legal attributes will be constructed; if type dt has attributes an1 and an2, of types st1 and st2 respectively, then the core context-free grammar will have a form like this:
lras_dt ::= [].
lras_dt ::= ras_dt, lras_dt.       /* declared attributes */
lras_dt ::= ras_nsd, lras_dt.   /* namespace declarations */
lras_dt ::= ras_xsi, lras_dt.           /* XSI attributes */

ras_dt ::= [an1=Av], { sva_plf_st1(Av) }.
ras_dt ::= [an2=Av], { sva_plf_st2(Av) }.
Simple types will, of course, have no declared attributes, and the rules for declared attributes and occurrence-checking (together with the rules for individual attributes) will be omitted. Wildcard support can also be added here when needed.

2.2.2. Namespace attributes and XSI attributes

One set of rules for namespace attributes and XSI attributes will suffice:
< 7 Grammar rules for namespace and XSI attributes > ≡
/* ras_nsd: grammatical rule for namespace-attribute 
 * specifications */
ras_nsd ::= [xmlns=DefaultNS]
  <:> info_item(attribute)
  && local_name(xmlns)
  && namespace_name('http://www.w3.org/2000/xmlns/')
  && normalized_value(DefaultNS)
  && prefix('##NONE')
  && namespace(DefaultNS).
ras_nsd ::= [xmlns:Prefix=NSName]
  <:> info_item(attribute)
  && local_name(Prefix)
  && namespace_name('http://www.w3.org/2000/xmlns/')
  && normalized_value(NSName)
  && prefix(Prefix)
  && namespace(NSName).
Continued in <Grammar rules for XSI attributes 8>
This code is used in < Generic DCTG rules for DCTG-encoded schemas 89 >

Note that default namespace declarations do have a namespace property, despite not having a prefixed name; this is in accord with Section 2.2 of the Infoset spec, which says “By definition, all namespace attributes (including those named xmlns, whose [prefix] property has no value) have a namespace URI of http://www.w3.org/2000/xmlns/.”
We calculate the properties prefix and namespace for use in maintaining the set of namespace bindings we'll need when serializing the PSVI as XML.
Four attributes are defined in the XSI namespace: type, nil, schemaLocation, and noNamespaceSchemaLocation:
< 8 Grammar rules for XSI attributes [continues 7 Grammar rules for namespace and XSI attributes] > ≡
/* ras_xsi: grammar rule for XSI attribute specifications */
ras_xsi ::= 
  ['http://www.w3.org/2001/XMLSchema-instance':type=Value],
  { sva_plf_t_xsd_qname(Value) }
  <:> local_name(type)
  && type_definition_name('QName')
  && type_definition_anonymous('false')
  {Common properties for xsi attributes 9}
ras_xsi ::= 
  ['http://www.w3.org/2001/XMLSchema-instance':nil=Value],
  { sva_plf_t_xsd_boolean(Value) }
  <:> local_name(nil)
  && type_definition_name('boolean')
  && type_definition_anonymous('false')
  {Common properties for xsi attributes 9}
ras_xsi ::= 
  ['http://www.w3.org/2001/XMLSchema-instance':schemaLocation=Value],
  { sva_plf_t_xsd_list_of_qname(Value) }
  <:> local_name(schemaLocation)
  && type_definition_name('t_a_schemaLocation')
  && type_definition_anonymous('true')
  {Common properties for xsi attributes 9}
ras_xsi ::= 
  ['http://www.w3.org/2001/XMLSchema-instance':noNamespaceSchemaLocation=Value],
  { sva_plf_t_xsd_qname(Value) }
  <:> local_name(noNamespaceSchemaLocation)
  && type_definition_name('QName')
  && type_definition_anonymous('false')
  {Common properties for xsi attributes 9}




These are all in the same namespace, and many of their properties are common:
< 9 Common properties for xsi attributes > ≡
  && info_item(attribute)
  && namespace_name('http://www.w3.org/2001/XMLSchema-instance')
  && normalized_value(Value)
  && type_definition_namespace(
       'http://www.w3.org/2001/XMLSchema')
  && type_definition_type(simple)
  && schema_specified(infoset)
  && validation_attempted(full)
  && validity(valid).

This code is used in < Grammar rules for XSI attributes 8 >

We need predicates to check pre-lexical forms for these types:
< 10 sva_plf rules for built-in types [continues 46 sva_plf rules for built-in types] > ≡
/* QName has no meaningful restrictions on lexical form, so we 
 * don't check anything.  Even the whitespace normalization is
 * pointless in the core grammar. */
sva_plf_t_xsd_qname(PLF) :- 
  ws_normalize(collapse,PLF,_LF),
  atom(PLF).
sva_plf_t_xsd_list_of_qname(PLF) :- 
  ws_normalize(collapse,PLF,_LF),
  atom(PLF).

sva_plf_t_xsd_boolean(PLF) :- 
  ws_normalize(collapse,PLF,LF),
  atom_chars(LF,L),
  lexform_boolean(_,L,[]).



The grammar for Booleans is straightforward:
< 11 Lexical form for boolean > ≡
lexform_boolean ::= bool_true.
lexform_boolean ::= bool_false.
bool_true ::= ['1'].
bool_true ::= [t], [r], [u], [e].
bool_false ::= ['0'].
bool_false ::= [f], [a], [l], [s], [e].

This code is used in < Generic DCTG rules for DCTG-encoded schemas 89 >

2.2.3. Occurrence checking

Each complex type will also have a rule for occurrence-checking, which will take something like the following form (assuming that Lreq, Ldft, and Lnot are lists of required, defaulted, and forbidden attributes):
attocc_dt(LpaPres,LpaAll) :-
  atts_present(LpaPres,Lreq),
  atts_absent(LpaPres,Lnot),
  atts_defaulted(LpaPres,Ldft,LpaAll).
A list of raw attribute specifications Lras contains all the attributes in a list Lreq of required attributes if (a) Lreq is empty, or (b1) Lras contains the head of Lreq and (b2) Lras contains everything in the tail of Lreq:
< 12 Utilities for checking attribute occurrences > ≡
/* atts_present(Lpa,Lreq):  true if a parsed attribute node
   is present in Lpa for each attribute name in Lreq */
atts_present(_LRAS,[]).
atts_present(LRAS,[HRA|RequiredTail]) :-
  att_present(LRAS,HRA),
  atts_present(LRAS,RequiredTail).

/* An attribute name matches if namespace name and local 
 * name part match */
/* att_present(Lpa,Attname):  true if a parsed attribute node
 * is present in Lpa which has name Attname */
att_present([Pa|_Lpa],NS:Attname) :- 
  Pa^^local_name(Attname), 
  Pa^^namespace_name(NS).
att_present([_Pa|Lpa],Attname) :-
  att_present(Lpa,Attname).
/* no base step: if we reach att_present([],Attname) we want 
 * to fail. */
Continued in <Utility for checking absent attributes 13>, <Utility for providing defaulted attributes 14>
This code is used in < Generic utilities for DCTG-encoded schemas 88 >

The rule for checking forbidden attributes is very similar:
< 13 Utility for checking absent attributes [continues 12 Utilities for checking attribute occurrences] > ≡
/* atts_absent(Lpa,Ltabu): true if no attribute named in 
 * Ltabu is present in Lpa */
atts_absent(_LRAS,[]).
atts_absent(LRAS,[H|T]) :-
  not(att_present(LRAS,H)),
  atts_absent(LRAS,T).



The rule for providing defaults must go through all of the attributes with defaults; this happens in the atts_defaulted predicate in the usual way of recursion on the list.
< 14 Utility for providing defaulted attributes [continues 12 Utilities for checking attribute occurrences] > ≡
/* atts_defaulted(L1,L2,L3): true if L3 has all the 
 * attributes in L1, plus all of the attributes in L2 which 
 * are not also in L1 */
atts_defaulted(Lpa,[],Lpa).
atts_defaulted(Lpa,[Padft|Ldft],LpaAll) :-
  atts_defaulted(Lpa,Ldft,Lpa2),
  att_merge(Lpa2,Padft,LpaAll).
Continued in <Utility for providing defaulted attributes 15>
This code is used in < Utility for providing defaulted attributes (PV) 239 >

For each of these attributes individually, the default value must be added to the list if a value is not already there; this involves recursion on the list of attributes already present. We expect only ever to call the att_merge predicate when the first and third arguments (the defaulted attribute and the list into which it is to be merged) are instantiated, but experience shows that we run into problems when Prolog backtracks into this predicate (e.g. after it finds an error further along in the XML document and is retrying everything it has done before). When backtracking, Prolog does call this predicate with uninstantiated arguments and then falls into an infinite loop trying to find the namespace_name attribute of an uninstantiated variable. To prevent this loop, we check to ensure that the first two arguments are instantiated, using the standard Prolog predicate nonvar. Strictly speaking, this test has nothing whatever to do with the declarative meaning of the predicate, and it would be preferable to do without it, but it is essential for practical purposes.
< 15 Utility for providing defaulted attributes [continues 14 Utility for providing defaulted attributes] > ≡
/* att_merge(L1,Pa,L2): if Pa is present in L1, then L3 = L1,
   otherwise L3 = L1 + Pa. */
att_merge([],Padft,[Padft]).
att_merge([Pa|Lpa],Padft,[Pa|Lpa]) :-
  nonvar(Pa), nonvar(Lpa), nonvar(Padft),
  Pa^^namespace_name(NS),
  Padft^^namespace_name(NS),
  Pa^^local_name(Lnm),
  Padft^^local_name(Lnm).
att_merge([Pa|Lpa],Padft,Lpa2) :-
  nonvar(Pa), nonvar(Lpa), nonvar(Padft),
  not( (Pa^^namespace_name(NS),
    Padft^^namespace_name(NS),
    Pa^^local_name(Lnm),
    Padft^^local_name(Lnm) ) ),
  att_merge(Lpa,Padft,Lpa2).



The explicit not() in the third rule is similarly intended to prevent the third rule from firing inappropriately during backtracking.[4]

2.2.4. Rules for the Purchase-order type

The PurchaseOrderType defines only one attribute, orderDate, of type xsd:date. In addition, we need to accept xsi attributes. No attributes here are required, forbidden, or defaulted, so we don't need any calls to atts_present, atts_absent, or atts_defaulted. Following the patterns described above, this gives us the following definitions for the relevant predicates:
< 16 Attribute handling for PurchaseOrderType > ≡
/* sva_atts_TYPENAME(Lras,Lpa,Lpna): true if Lras contains 
 * an input-form list of attribute specifications which 
 * is legal for complex type TYPENAME, and which 
 * corresponds to the list of parsed attributes Lpa plus
 * the list of parsed namespace attributes Lpna. */

sva_atts_t_PurchaseOrderType(Lras,Lpa,Lpna) :-
  lras_t_PurchaseOrderType(LpaAll,Lras,[]),
  partition(LpaAll,Lpa,Lpna),
  attocc_t_PurchaseOrderType(LpaPres,Lpa).

lras_t_PurchaseOrderType ::= []
  {Grammatical attributes for empty attribute list 22}.
lras_t_PurchaseOrderType ::= ras_t_PurchaseOrderType^^Pa, 
                             lras_t_PurchaseOrderType^^Lpa
  {Grammatical attributes for attribute-list recursion 23}.
lras_t_PurchaseOrderType ::= ras_nsd^^Pa, 
                             lras_t_PurchaseOrderType^^Lpa
  {Grammatical attributes for attribute-list recursion 23}.
lras_t_PurchaseOrderType ::= ras_xsi^^Pa, 
                             lras_t_PurchaseOrderType^^Lpa
  {Grammatical attributes for attribute-list recursion 23}.

ras_t_PurchaseOrderType ::= [orderDate=Value],
  { sva_plf_t_xsd_date(Value) }
  {Properties for orderDate attribute 24}.

/* Literally copying the pattern would give us this:

attocc_t_PurchaseOrderType(LpaPres,LpaAll) :-
  atts_present(LpaPres,[]),
  atts_absent(LpaPres,[]),
  atts_defaulted(LpaPres,[],LpaAll).

but that's pointless.  Instead, we'll do the equivalent: */
attocc_t_PurchaseOrderType(L,L).

This code is used in < DCTG core version of the purchase order schema 85 >

2.2.5. White-space normalization of simple types

The rule for the orderDate attribute specifies that whitespace handling (with the keyword collapse) should be done before the attribute value is validated. We haven't done whitespace-normalization yet, so we should stop to define it. We specify a predicate ws_normalize(+kw,+Atom,-Atom), which takes three arguments: a keyword to say what kind of normalization to perform, an atom representing the character string to be normalized, and an atom representing the same string after normalization. (The arguments marked + are expected to be used as input, i.e. the arguments will be instantiated at the time the relation is called; the argument marked - will normally be uninstantiated when the predicate is called and will be bound to an appropriate value. Readers used to other programming languages may think of it, without too much distortion, as a VAR parameter called by reference and used to return the result of a computation.)
There are three values for the keyword, described in the XML Schema 1.0 specification as follows:
  • preserve No normalization is done, the value is not changed (this is the behavior required by [XML 1.0 (Second Edition)] for element content)
This one is easy to implement: just make the third argument (the output argument) identical to the second.
< 17 Utility for whitespace normalization > ≡
/* ws_normalize(Keyword,Input,Output): true if Output is
 * an atom identical to the whitespace-normalized form of 
 * Input, with the whitespace mode indicated by Keyword. */
ws_normalize(preserve,Atom,Atom).
Continued in <Utility for whitespace normalization 18>, <Utility for whitespace normalization 20>
This code is used in < Generic utilities for DCTG-encoded schemas 88 >

The second method of normalization is used in XML 1.0 for CDATA attributes:
  • replace All occurrences of #x9 (tab), #xA (line feed) and #xD (carriage return) are replaced with #x20 (space)
< 18 Utility for whitespace normalization [continues 17 Utility for whitespace normalization] > ≡
ws_normalize(replace,In,Out) :-
  atom_codes(In,Lcin),
  ws_blanks(Lcin,Lcout),
  atom_codes(Out,Lcout).



This one requires an auxiliary predicate to replace all whitespace characters in an atom with blanks; ws_blanks walks through a list, changing each tab, linefeed, or carriage return (characters 9, 10, or 13) to blanks (character 32), and leaving all other characters alone.[5]
< 19 Utility to change whitespace characters to blanks [continues 20 Utility for whitespace normalization] > ≡
/* ws_blanks(A,B): where A has any whitespace, B has a blank */
ws_blanks([],[]).
ws_blanks([9|T1],[32|T2]) :- ws_blanks(T1,T2).
ws_blanks([10|T1],[32|T2]) :- ws_blanks(T1,T2).
ws_blanks([13|T1],[32|T2]) :- ws_blanks(T1,T2).
ws_blanks([H|T1],[H|T2]) :- 
  not(member(H,[9,10,13])), 
  ws_blanks(T1,T2).



The third method of normalization is used in XML 1.0 for non-CDATA attributes:
  • collapse After the processing implied by replace, contiguous sequences of #x20's are collapsed to a single #x20, and leading and trailing #x20's are removed.
< 20 Utility for whitespace normalization [continues 17 Utility for whitespace normalization] > ≡
ws_normalize(collapse,In,Out) :-
  ws_normalize(replace,In,Temp),
  atom_codes(Temp,Lctemp),
  ws_collapse(Lctemp,Lcout),
  atom_codes(Out,Lcout).
Continued in <Utility to change whitespace characters to blanks 19>, <Utility for collapsing whitespace 21>


This method, too, requires an auxiliary predicate, ws_collapse:
< 21 Utility for collapsing whitespace [continues 20 Utility for whitespace normalization] > ≡
/* ws_collapse(A,B): B is like A, with all strings of blanks 
 * collapsed to single blanks, and leading and trailing 
 * blanks stripped. */
/* ws_collapse/2 strips leading blanks, then calls 
 * ws_collapse/3 */
ws_collapse([],[]).
ws_collapse([32|T1],T2) :- 
  ws_collapse(T1,T2).
ws_collapse([H|T1],[H|T2]) :- 
  not(H=32), 
  ws_collapse(internal,T1,T2).

/* ws_collapse/3 walks past non-blanks, and when it hits a 
 * string of blanks, it drops all but the last one before 
 * a non-blank. */
ws_collapse(internal,[],[]).
ws_collapse(internal,[32],[]).
ws_collapse(internal,[H|T1],[H|T2]) :- 
  not(H=32), 
  ws_collapse(internal,T1,T2).
ws_collapse(internal,[32,32|T1],T2) :- 
  ws_collapse(internal,[32|T1],T2).
ws_collapse(internal,[32,H|T1],[32,H|T2]) :- 
  not(H=32), 
  ws_collapse(internal,T1,T2).



2.2.6. Attributes for PurchaseOrderType, continued

We need to provide grammatical attributes for each of the non-terminals in the grammar for parsing XML attributes.
The non-terminal lras_t_PurchaseOrderType carries one grammatical attribute, whose value is the list of parsed-attribute nodes which was matched. In the case of the empty list, the attribute is simple: In the recursion steps, we need to flatten the list; otherwise we end up with a lopsided binary tree, rather than a simple list:
The orderDate attribute has the usual infoset properties:
< 24 Properties for orderDate attribute > ≡
  <:> info_item(attribute)
  && local_name('orderDate')
  && namespace_name('')
  && normalized_value(Value)
  && type_definition_anonymous('false')
  && type_definition_namespace(
       'http://www.w3.org/2001/XMLSchema')
  && type_definition_name('date')
  && type_definition_type(simple)
  && schema_specified(infoset)
  && validation_attempted(full)
  && validity(valid)

This code is used in < Attribute handling for PurchaseOrderType 16 >

2.2.7. Rules for attributes of other complex types

2.2.7.1. US Address
The USAddress type defines one attribute (country), of type NMTOKEN; it has a fixed value (US).
< 25 Attribute handling for USAddress > ≡
sva_atts_t_USAddress(Lras,Lpa,Lpna) :-
  lras_t_USAddress(LpaAll,Lras,[]),
  partition(LpaAll,LpaPres,Lpna),
  attocc_t_USAddress(LpaPres,Lpa).

lras_t_USAddress ::= []
  {Grammatical attributes for empty attribute list 22}.
lras_t_USAddress ::= ras_t_USAddress^^Pa, 
                     lras_t_USAddress^^Lpa
  {Grammatical attributes for attribute-list recursion 23}.
lras_t_USAddress ::= ras_nsd^^Pa, lras_t_USAddress^^Lpa
  {Grammatical attributes for attribute-list recursion 23}.
lras_t_USAddress ::= ras_xsi^^Pa, lras_t_USAddress^^Lpa
  {Grammatical attributes for attribute-list recursion 23}.

ras_t_USAddress ::= [country='US']
  <:> info_item(attribute)
  && local_name('country')
  && namespace_name('')
  && normalized_value('US')
  && type_definition_anonymous('false')
  && type_definition_namespace(
       'http://www.w3.org/2001/XMLSchema')
  && type_definition_name('NMTOKEN')
  && type_definition_type(simple)
  && schema_specified(infoset)
  && validation_attempted(full)
  && validity(valid)
.
Continued in <Attribute occurrence checking for USAddress 26>
This code is used in < DCTG core version of the purchase order schema 85 >

Since the country attribute has a fixed value, we need to supply a complete parsed-attribute node for use in case the document instance doesn't supply one. We do this as part of the definition of attocc_t_USAddress.
< 26 Attribute occurrence checking for USAddress [continues 25 Attribute handling for USAddress] > ≡
attocc_t_USAddress(LpaPresent,LpaAll) :-
  CountryAtt = node(
    attribute(country),
    [],
    [ (info_item(attribute)),
      (namespace_name('')),
      (local_name('country')),
      (normalized_value('US')),
      (type_definition_anonymous('false')),
      (type_definition_namespace(
        'http://www.w3.org/2001/XMLSchema')),
      (type_definition_name('NMTOKEN')),
      (type_definition_type(simple)),
      (schema_specified(schema)),
      (validation_attempted(full)),
      (validity(valid))
    ]),
  atts_defaulted(LpaPres,[CountryAtt],LpaAll).



2.2.7.2. Items
The complex type t_Items defines no attributes, so its grammar for attributes only has rules for namespace declarations and attributes in the XSI namespace. Since there are no attributes, there are no required, defaulted, or forbidden attributes, so we don't need the usual call to attocc_Type.
< 27 Attribute handling for Items type > ≡
sva_atts_t_Items(Lras,Lpa,Lpna) :-
  lras_t_Items(LpaAll,Lras,[]),
  partition(LpaAll,LpaPres,Lpna).

lras_t_Items ::= []
  {Grammatical attributes for empty attribute list 22}.
lras_t_Items ::= ras_nsd^^Pa, lras_t_Items^^Lpa
  {Grammatical attributes for attribute-list recursion 23}.
lras_t_Items ::= ras_xsi^^Pa, lras_t_Items^^Lpa
  {Grammatical attributes for attribute-list recursion 23}.

This code is used in < DCTG core version of the purchase order schema 85 >

A similar simplification can be used for simple types.
2.2.7.3. Type t_e_item_t_Items
The complex type t_e_item_t_Items defines the partNum attribute:
< 28 Attribute handling for t_e_item_t_Items > ≡
sva_atts_t_e_item_t_Items(Lras,Lpa,Lpna) :-
  lras_t_e_item_t_Items(LpaAll,Lras,[]),
  partition(LpaAll,LpaPres,Lpna),
  attocc_t_e_item_t_Items(LpaPres,Lpa).

lras_t_e_item_t_Items ::= []
  {Grammatical attributes for empty attribute list 22}.
lras_t_e_item_t_Items ::= ras_t_e_item_t_Items^^Pa, 
                          lras_t_e_item_t_Items^^Lpa
  {Grammatical attributes for attribute-list recursion 23}.
lras_t_e_item_t_Items ::= ras_nsd^^Pa, 
                          lras_t_e_item_t_Items^^Lpa
  {Grammatical attributes for attribute-list recursion 23}.
lras_t_e_item_t_Items ::= ras_xsi^^Pa, 
                          lras_t_e_item_t_Items^^Lpa
  {Grammatical attributes for attribute-list recursion 23}.
Continued in <PartNum attribute 29>
This code is used in < DCTG core version of the purchase order schema 85 >

The grammatical attributes for the partNum attribute illustrate PSVI properties for user-defined types.
< 29 PartNum attribute [continues 28 Attribute handling for t_e_item_t_Items] > ≡
ras_t_e_item_t_Items ::= [partNum=Value],
  { sva_plf_t_SKU(Value) }
  <:> info_item(attribute)
  && local_name('partNum')
  && namespace_name('')
  && normalized_value(Value)
  && type_definition_anonymous('false')
  && type_definition_namespace(
       'http://www.example.com/PO1')
  && type_definition_name('SKU')
  && type_definition_type(simple)
  && schema_specified(infoset)
  && validation_attempted(full)
  && validity(valid)
.

/* one required attribute: partNum */
attocc_t_e_item_t_Items(LpaPres,LpaAll) :-
  atts_present(LpaPres,['':partNum]),
  atts_absent(LpaPres,[]),
  atts_defaulted(LpaPres,[],LpaAll).



2.2.8. Simple types (namespace and XSI attributes)

A single set of rules will suffice for all simple types (string, decimal, integer, date), because by definition simple types have no attributes; any attributes which occur in the instance must be namespace declarations or XSI attributes.
< 30 Attribute handling for simple types > ≡
sva_atts_simpletype(Lras,Lpa,Lpna) :-
  lras_sT(LpaAll,Lras,[]),
  partition(LpaAll,LpaPres,Lpna).

lras_sT ::= []
  {Grammatical attributes for empty attribute list 22}.
lras_sT ::= ras_nsd^^Pa, lras_sT^^Lpa
  {Grammatical attributes for attribute-list recursion 23}.
lras_sT ::= ras_xsi^^Pa, lras_sT^^Lpa
  {Grammatical attributes for attribute-list recursion 23}.

This code is used in < DCTG core version of the purchase order schema 85 >

2.2.9. Partitioning the list of attributes

The rule for partitioning the list of parsed attribute nodes must extract the actual list from the node passed as the first argument, and then the partition is easy:
< 31 partition predicate > ≡
partition(LpaAll,LpaPresent,Lpna) :-
  LpaAll^^attributes(L),
  partition2(L,LpaPresent,Lpna).
partition2([],[],[]).
partition2([Pa|Lpa],LpaPres,[Pa|Lpna]) :-
  Pa^^local_name(xmlns), 
  partition2(Lpa,LpaPres,Lpna).
partition2([Pa|Lpa],LpaPres,[Pa|Lpna]) :-
  Pa^^namespace_name('http://www.w3.org/2000/xmlns/'), 
  partition2(Lpa,LpaPres,Lpna).
partition2([Pa|Lpa],[Pa|LpaPres],Lpna) :-
  not(Pa^^local_name(xmlns)),
  not(Pa^^namespace_name('http://www.w3.org/2000/xmlns/')),
  partition2(Lpa,LpaPres,Lpna).

This code is used in < Generic utilities for DCTG-encoded schemas 88 > < Generic utilities for DCTG-encoded schemas (PV) 95 > < Utilities for checking attribute occurrences (2L) 409 >

It might be desirable to add the line
  Pa^^namespace_name('http://www.w3.org/2000/xmlns/'),
to the rule for namespace attributes declaring default namespaces, to avoid problems if xmlns were to appear as a local name in some other namespace. Since all names beginning with xml are reserved, though, it would be illegal for xmlns to appear in an application namespace (other than one defined in the future by W3C), so I have not added this test.

2.3. Rules for content of complex types

The most conventional-looking part of our DCTG grammar is the representation of the content models. The base context-free grammar in DCTG notation is given below. We add names to the various items on the right-hand side, for use in flattening the lists of children (repeating and optional items otherwise would cause nesting of nodes).
< 32 Rules for purchase-order content models > ≡
content_t_PurchaseOrderType ::= 
  e_shipTo_t_PurchaseOrderType^^S, 
  e_billTo_t_PurchaseOrderType^^B, 
  opt_e_comment^^C, 
  e_items_t_PurchaseOrderType^^I
{Children attribute of t_PurchaseOrder 36}
.
opt_e_comment ::= []
{Empty list of children for opt_e_comment nonterminal 34}
.
opt_e_comment ::= e_comment^^Comm
{Children for opt_e_comment nonterminal 35}
.

content_t_USAddress ::= 
  e_name_t_USAddress^^N, 
  e_street_t_USAddress^^S, 
  e_city_t_USAddress^^C, 
  e_state_t_USAddress^^ST, 
  e_zip_t_USAddress^^Z
{Children attribute of t_USAddress 33}
.

content_t_Items ::= star_e_item_t_Items^^L
{Children attribute of content_t_Items 40}
.
star_e_item_t_Items    ::= []
{Empty list of children for star_e_item_t_Items nonterminal 41}
.
star_e_item_t_Items    ::= 
  e_item_t_Items^^I, 
  star_e_item_t_Items^^L
{Children for star_e_item_t_Items nonterminal 42}
.

content_t_e_item_t_Items ::= 
  e_productName_t_e_item_t_Items^^PN, 
  e_quantity_t_e_item_t_Items^^Q, 
  e_USPrice_t_e_item_t_Items^^USP, 
  opt_e_comment^^C, 
  opt_e_shipDate_t_e_item_t_Items^^S
{Children attribute of t_e_item_t_Items 37}
.

opt_e_shipDate_t_e_item_t_Items ::= []
{Empty list of children for opt_e_shipdate nonterminal 38}
.
opt_e_shipDate_t_e_item_t_Items ::= 
  e_shipDate_t_e_item_t_Items^^S
{Children for opt_e_shipdate nonterminal 39}
.

This code is used in < DCTG core version of the purchase order schema 85 >

The only grammatical attribute we need to calculate for these non-terminals right now is children, which will be used to supply the children property of the parent element. Since we wish to supply a flat list, rather than an arbitrarily deep one-sided binary tree, we can't simply take the node returned by each rule.
Perhaps the simplest to calculate is the children attribute of the content_t_USAddress non-terminal: it's just a list of the children. Since no child is optional, there is no variation.
< 33 Children attribute of t_USAddress > ≡
  <:> children([N,S,C,ST,Z])

This code is used in < Rules for purchase-order content models 32 > < Rules for purchase-order content models (PV) 241 > < Rules for purchase-order content models (2L) 389 >

More complex, because the comment element is optional, is the children attribute of the t_PurchaseOrderType non-terminal. When a comment is present, we want it listed among the children; when it is not present, however, we don't want any dummy node. The opt_e_comment non-terminal, that is, should have a children attribute which is either the empty list
< 34 Empty list of children for opt_e_comment nonterminal > ≡
  <:> children([])

This code is used in < Rules for purchase-order content models 32 > < Rules for purchase-order content models (PV) 241 >

or a list containing the comment node.
< 35 Children for opt_e_comment nonterminal > ≡
  <:> children([Comm])

This code is used in < Rules for purchase-order content models 32 > < Rules for purchase-order content models (PV) 241 >

The standard list-concatenation methods can now be used to yield either [S,B,C,I] or [S,B,I]. The simplest is probably to use flatten, which generates, for a list possibly containing lists as elements, a flat list with no nested lists, by replacing each list with its elements.
< 36 Children attribute of t_PurchaseOrder > ≡
  <:> children(Lpe) ::- 
    C^^children(CC), 
    flatten([S,B,CC,I],Lpe)

This code is used in < Rules for purchase-order content models 32 > < Rules for purchase-order content models (PV) 241 > < Rules for purchase-order content models (2L) 389 >

A similar method is used for the item element, which also has optional children.
< 37 Children attribute of t_e_item_t_Items > ≡
  <:> children(Lpe) ::- 
    C^^children(CC), 
    S^^children(SC), 
    flatten([PN,Q,USP,CC,SC],Lpe)

This code is used in < Rules for purchase-order content models 32 > < Rules for purchase-order content models (PV) 241 > < Rules for purchase-order content models (2L) 389 >

This requires that the opt_e_shipDate_t_e_item_t_Items non-terminal produce (like opt_e_comment) its own children property:
< 38 Empty list of children for opt_e_shipdate nonterminal > ≡
  <:> children([])

This code is used in < Rules for purchase-order content models 32 > < Rules for purchase-order content models (PV) 241 >

< 39 Children for opt_e_shipdate nonterminal > ≡
  <:> children([S])

This code is used in < Rules for purchase-order content models 32 > < Rules for purchase-order content models (PV) 241 >

The items element is just a simple list; its children property can be done using the same methods we used to generate a flat list of attributes, above.
< 40 Children attribute of content_t_Items > ≡
  <:> children(List) ::- L^^children(List)

This code is used in < Rules for purchase-order content models 32 > < Rules for purchase-order content models (PV) 241 > < Rules for purchase-order content models (2L) 389 >

< 41 Empty list of children for star_e_item_t_Items nonterminal > ≡
  <:> children([])

This code is used in < Rules for purchase-order content models 32 > < Rules for purchase-order content models (PV) 241 >

< 42 Children for star_e_item_t_Items nonterminal > ≡
  <:> children([I|T]) ::- L^^children(T)

This code is used in < Rules for purchase-order content models 32 > < Rules for purchase-order content models (PV) 241 >

For each complex type, we also need to write the sva_content_TYPEID wrapper which calls the grammar. In the rules which follow, the content_TYPEID predicate parses the content of the element against the grammar for the element's complex type; the Topnode ^^ children(Lpe) clause unifies the parsed children of the element with the variable Lpe, so that it can be used as the value of the element's PSVI children attribute.
< 43 Wrapper predicates (sva_content_TYPE) for complex content > ≡
sva_content_t_PurchaseOrderType(Lre,Lpe) :-
  content_t_PurchaseOrderType(Topnode,Lre,[]),
  Topnode ^^ children(Lpe).
sva_content_t_USAddress(Lre,Lpe) :-
  content_t_USAddress(Topnode,Lre,[]),
  Topnode ^^ children(Lpe).
sva_content_t_Items(Lre,Lpe) :-
  content_t_Items(Topnode,Lre,[]),
  Topnode ^^ children(Lpe).
sva_content_t_e_item_t_Items(Lre,Lpe) :-
  content_t_e_item_t_Items(Topnode,Lre,[]),
  Topnode ^^ children(Lpe).

This code is used in < DCTG core version of the purchase order schema 85 >

2.4. Rules for checking values of simple types

The top-level rules in section 2.1 call rules with names of the form sva_content + TYPEID. These rules are responsible for checking that the character content of the element is a legal pre-lexical form for the type in question.

2.4.1. Rules called from top-level element predicates

There are two kinds of rules to provide (this may be an unnecessary distinction, but it's what the rest of the program is expecting): sva_content_TYPEID (called from element rules) and sva_plf_TYPEID (called from elsewhere).
The rules of the first kind are all similar in structure:
< 44 sva_content rules for built-in Types > ≡
sva_content_t_xsd_string([PLF],[PLF]) :-
  sva_plf_t_xsd_string(PLF).
sva_content_t_xsd_decimal([PLF],[PLF]) :-
  sva_plf_t_xsd_decimal(PLF).
sva_content_t_xsd_integer([PLF],[PLF]) :- 
  sva_plf_t_xsd_integer(PLF).
sva_content_t_xsd_date([PLF],[PLF]) :- 
  sva_plf_t_xsd_date(PLF).

This code is used in < Generic utilities for DCTG-encoded schemas 88 >

The content rules for the user-defined type are simple and follow the same pattern as those of the builtin types.
< 45 Simple-type content rules for purchase-order types > ≡
sva_content_t_SKU([PLF],[PLF]) :- 
  sva_plf_t_SKU(PLF).
sva_content_t_e_quantity_t_e_item_t_Items([PLF],[PLF]) :- 
  sva_plf_t_e_quantity_t_e_item_t_Items(PLF).

This code is used in < DCTG core version of the purchase order schema 85 >

2.4.2. Checking strings

Strings are trivial to check.
< 46 sva_plf rules for built-in types > ≡
/* In our representation of XML, character data is 
 * represented as atoms.  Handling of non-ASCII characters is 
 * OK if they are in UTF8, but the SWI parser currently has 
 * trouble with some named entity references to non-ASCII 
 * characters */
sva_plf_t_xsd_string(LF) :- atom(LF).
Continued in <sva_plf rules for built-in types 10>, <Checking decimal and integer values 47>, <Checking date values 49>, <Checking date values 56>, <Checking date values 57>
This code is used in < Generic utilities for DCTG-encoded schemas 88 >

2.4.3. Checking decimals

Decimals match the pattern [+-]? [0-9]+ ('.' [0-9]*), integers match [+-]? [0-9]+ — we'll use DCTG notation to check the lexical form against these patterns:
< 47 Checking decimal and integer values [continues 46 sva_plf rules for built-in types] > ≡
sva_plf_t_xsd_decimal(PLF) :- 
  ws_normalize(collapse,PLF,LF),
  atom_chars(LF,L),
  lexform_decimal(_,L,[]).
sva_plf_t_xsd_integer(PLF) :- 
  ws_normalize(collapse,PLF,LF),
  atom_chars(LF,L),
  lexform_integer(_,L,[]).



< 48 Lexical form for decimal and integer > ≡
lexform_decimal ::= lexform_integer, fractionalpart.
lexform_integer ::= opt_sign, digits.
fractionalpart ::= [].
fractionalpart ::= decimalpoint.
fractionalpart ::= decimalpoint, opt_digits.
opt_sign ::= [].
opt_sign ::= ['+'].
opt_sign ::= ['-'].
decimalpoint ::= ['.'].
opt_digits ::= [].
opt_digits ::= digits.
/* We supply a 'lexval' property on digits, for use in 
 * date checking */
digits ::= digit^^D
  <:> lexval([Dv]) ::- D^^lexval(Dv).
digits ::= digit^^D1, digits^^Dd
  <:> lexval([D1val|Ddval]) ::- 
          D1^^lexval(D1val), 
          Dd^^lexval(Ddval).
digit ::= [Ch], { char_type(Ch,digit) }
  <:> lexval(Ch).

This code is used in < Generic DCTG rules for DCTG-encoded schemas 89 >

2.4.4. Checking dates

Date values can be checked fully using an appropriate grammar; the grammatical attributes of the DCTG notation make it easy to express the leap-year constraints as guards. A lexical form for date is OK if the date is OK; the predicate dateok takes the integer values of year, month, and day as arguments.
< 49 Checking date values [continues 46 sva_plf rules for built-in types] > ≡
sva_plf_t_xsd_date(PLF) :- 
  ws_normalize(collapse,PLF,LF),
  atom_chars(LF,Lc),
  lexform_date(_,Lc,[]).



Years may take an optional leading minus sign; their value (the val property) is composed by reading their lexical form as a number (using the standard number_chars predicate).
< 50 Lexical form for year > ≡
lexform_date ::= year^^Y, hyphen, month^^M, hyphen, day^^D,
  { Y^^val(Yv), M^^val(Mv), D^^val(Dv), dateok(Yv,Mv,Dv) }.
Continued in <Lexical form for year 51>, <Lexical form for month 54>, <Lexical form for day of month 55>
This code is used in < Generic DCTG rules for DCTG-encoded schemas 89 >

< 51 Lexical form for year [continues 50 Lexical form for year] > ≡
/* Years must have at least four digits */
yearnum ::= digit^^D1, digit^^D2, digit^^D3, digits^^Dd
  <:> val(Num) ::- D1^^lexval(Dv1),
          D2^^lexval(Dv2),
          D3^^lexval(Dv3),
          Dd^^lexval(Dv4),
          flatten([Dv1,Dv2,Dv3,Dv4],LF),
          number_chars(Num,LF).
year ::= yearnum^^Y
  <:> val(Num) ::- Y^^val(Num).
year ::= ['-'], yearnum^^Y
  <:> val(Num) ::- Y^^val(N), Num is 0 - N.
hyphen ::= ['-'].



We can, in principle, constrain month values in purely grammatical terms:
< 52 Purely grammatical rule for month > ≡
month ::= ['0'], ['1'].
month ::= ['0'], ['2'].
...
month ::= ['0'], ['9'].
month ::= ['1'], ['0'].
month ::= ['1'], ['1'].
month ::= ['1'], ['2'].

This code is not used elsewhere.

It's a little more compact if we use the number_chars predicate and test the number arithmetically.
< 53 Semi-grammatical rule for month > ≡
month ::= ['0'], digit^^D
  { D^^lexval(Dv), number_chars(V,Dv), V > 0 }
  <:> val(V).
month ::= ['1'], digit^^D
  { D^^lexval(Dv), number_chars(V,Dv), V < 3 }
  <:> val(Val) ::- Val is 10 + V.

This code is not used elsewhere.

And it's easiest to follow, probably, if the context-free part of the grammar allows any two-digit number and we have a guard do the range check, arithmetically. So that's what we'll do:
< 54 Lexical form for month [continues 50 Lexical form for year] > ≡
month ::= digit^^D1, digit^^D2,
  { D1^^lexval(Dv1),
    D2^^lexval(Dv2),
    number_chars(Num,[Dv1,Dv2]),
    Num > 0,
    Num < 13 }
  <:> val(Num).



We'll do the same for day of the month:
< 55 Lexical form for day of month [continues 50 Lexical form for year] > ≡
day ::= digit^^D1, digit^^D2,
  { D1^^lexval(Dv1),
    D2^^lexval(Dv2),
    number_chars(Num,[Dv1,Dv2]),
    Num > 0,
    Num < 32 }
  <:> val(Num).



2.4.5. Checking leap years

No one is ever happy, of course, unless a date field is also checked for correct handling of leap years. The rules below are one way to do this, and not necessarily the most elegant, but relatively easy to understand: a date is OK if the day of the month is between 1 and 28, inclusive (we can rely on the range checks already performed in the grammar rules), or if the day is 29 or 30 and the month is not 2, or if the day is 31 and the month is one of those which has 31 days. Or, finally, it's OK if the year is divisible by four and its divisibility by 100 and 400 is OK. The latter is just complex enough to be worth putting into a separate predicate.
< 56 Checking date values [continues 46 sva_plf rules for built-in types] > ≡
dateok(_Y,_M,D) :- D < 29.
dateok(_Y,M,29) :- M =\= 2.
dateok(_Y,M,30) :- M =\= 2.
dateok(_Y,M,31) :- member(M,[1,3,5,7,8,10,12]).
dateok(Y,2,29) :- 
  (Y >= 0 -> Yx = Y ; Yx is Y + 1),   /* adjust for BC */
  0 is Yx mod 4,
  Lc is Yx mod 100,
  L4c is Yx mod 400,
  leapyearcheck(Lc,L4c).



A year is a leap year if (it is divisible by 4, but we already have that) it is not divisible by 100, or else if it is divisible by 400.
< 57 Checking date values [continues 46 sva_plf rules for built-in types] > ≡
/* if C is nonzero, it's not a century year, 
 * so it's a leapyear */
leapyearcheck(C,_Q) :- C =\= 0. 
/* If both numbers are 0, it's a quad-century year, 
 * so it's a leapyear */
leapyearcheck(0,0).            



2.4.6. Checking SKUs

We also need to have rules for checking the two simple types declared in the purchase-order schema: SKUs and quantities.
The SKU value checking has been seen before (in [Sperberg-McQueen 2004b]); all we do here is translate it from DCG into DCTG notation.
< 58 Value-checking rules for SKU > ≡
sva_plf_t_SKU(PLF) :- 
  ws_normalize(preserve,PLF,LF),
  atom_chars(LF,Charseq),
  lexform_t_SKU(_Structure,Charseq,[]).

lexform_t_SKU ::= sku_decimal_part, hyphen, sku_alpha_part.
sku_decimal_part ::= digit, digit, digit.
sku_alpha_part ::= cap_a_z, cap_a_z.
cap_a_z ::= [Char], { char_type(Char,upper) }.
Continued in <Value-checking rules for quantities 59>
This code is used in < DCTG core version of the purchase order schema 85 >

2.4.7. Checking quantities

The quantity value checking can rely in part on the rule for integers:
< 59 Value-checking rules for quantities [continues 58 Value-checking rules for SKU] > ≡
sva_plf_t_e_quantity_t_e_item_t_Items(PLF) :- 
  ws_normalize(collapse,PLF,LF),
  atom_chars(LF,Lchars),
  lexform_integer(_,Lchars,[]),
  number_chars(Num,Lchars),
  Num < 100.



2.5. Exposing the PSVI

The PSVI created in the DCTG just defined is available, of course, to Prolog code in the way that DCTG properties are designed to be. This section defines some predicates which exploit that availability by writing out a serial form of the PSVI to allow inspection and processing by XML software. Like all I/O operations in Prolog, they have side effects and have no interesting declarative interpretation.
There is no standard XML form for reflecting the PSVI; the form generated here is based on the suggestions in [Sperberg-McQueen 2002]; it has the same basic information set as the input document, except that extra attributes are added to each element, to record the properties added to the infoset by schema-validity assessment. Some of the added attributes record PSVI properties of the element itself, others the PSVI properties of its attributes.

2.5.1. Top-level call

The top-level predicate is write_psvi; it takes a single argument, which is a parsed element node, by convention the one with which schema-validity assessment started. It
  • calls a lower-level predicate to find all the namespaces needed in the document, and return a list of namespace bindings
  • writes out the element's generic identifier using an appropriate namespace prefix
  • calls lower-level predicates to writing out the element's attributes, its DCTG properties, and its children
  • writes out an end-tag
< 60 Top-level predicate for writing PSVI > ≡
/* write_psvi(ParsedNode): write top-level element. */
write_psvi(Pn) :-
  XPSVI = 'http://www.w3.org/People/cmsmcq/ns/xpsvi',
  nsbindings(Pn,[ns('##NONE',''),ns(xpsvi,XPSVI)],Nsbs),
  Pn ^^ local_name(Gi),
  Pn ^^ namespace_name(NS),
  Pn ^^ attributes(LPa),
  Pn ^^ namespace_attributes(LPna),
  Pn ^^ children(LCh),
  uname_qname_context(NS,Gi,Nsbs,QN),
  write('<'),
  write(QN),
  psvi_atts(LPa,Nsbs),
  write('  xmlns:xpsvi="'), write(XPSVI), write('"'), nl,
  psvi_nsatts(LPna,Nsbs),
  psvi_props(Pn,Nsbs),
  psvi_attprops(LPa,Nsbs),
  write('>'),
  psvi_children(LCh,Nsbs),
  write('</'),
  write(QN), 
  write('>'),
  nl.
Continued in <Calculating list of active namespace bindings 61>, <Generating a QName from a namespace name and local name, given a list of namespace bindings 62>, <Writing out attributes in PSVI 65>, <Writing out namespace attributes in PSVI 70>, <Writing out PSVI properties for element 71>, <Writing out PSVI properties for attributes 76>, <Writing out children in PSVI 81>
This code is used in < Generic utilities for DCTG-encoded schemas 88 > < Generic utilities for DCTG-encoded schemas (PV) 95 > < Generic utilities for DCTG-encoded schemas (2L) 269 >

2.5.2. Generating current set of namespace bindings

To avoid cluttering the output document with more namespace declarations than necessary, we will reuse the namespace bindings in the document, adding to them only an explicit entry for the default binding of the empty prefix to the unnamed namespace and a binding for xpsvi to “http://www.w3.org/People/cmsmcq/ns/xpsvi”. And (as seen above) we will pass the inherited namespace bindings down when processing the children.
To calculate the namespace bindings to use on any given element, we run through the list of namespace attributes attached to the element, prepending each in turn to the bindings inherited from the environment.
< 61 Calculating list of active namespace bindings [continues 60 Top-level predicate for writing PSVI] > ≡
/* nsbindings(Pn,Inherited,Total): true if Total is a list of 
 * namespace bindings, those attached to Pn first, then
 * the inherited ones. */
nsbindings(Pn,Inherited,Nsbs) :-
  Pn ^^ namespace_attributes(LPna),
  nsbind(Inherited,LPna,Nsbs).

nsbind(Bindings,[],Bindings).
nsbind(Inherited,[Pna | LPna],[ns(Pre,NS) | Nsbs]) :-
  Pna ^^ prefix(Pre),
  Pna ^^ namespace(NS),
  nsbind(Inherited,LPna,Nsbs).
Continued in <Finding one binding for a namespace 64>


2.5.3. Generating QName given namespace bindings

Given a set of bindings, we can calculate a QName for any namespace name + local name pair. If there is a non-null prefix, we concatenate the prefix, a colon, and the local name. If the prefix is given as the keyword “##NONE”, then we calculate an unprefixed name. If there is no binding for the namespace in question (this shouldn't happen, but just in case!), we emit the conventional “{NSName}Localname” form of name.
< 62 Generating a QName from a namespace name and local name, given a list of namespace bindings [continues 60 Top-level predicate for writing PSVI] > ≡
/* uname_qname_context(NS,Localname,Nsbs,QName) */
uname_qname_context(NS,Localname,Nsbs,QName) :-
  binding(Nsbs,NS,Prefix),
  Prefix \= '##NONE',
  Prefix \= '',
  concat_atom([Prefix,':',Localname],QName).
uname_qname_context(NS,Localname,Nsbs,Localname) :-
  binding(Nsbs,NS,'##NONE').
uname_qname_context(NS,Localname,Nsbs,Localname) :-
  binding(Nsbs,NS,'').
/* emergency: spit out a Uname if you have to */
uname_qname_context(NS,Localname,Nsbs,Uname) :-
  not(binding(Nsbs,NS,_Prefix)),
  concat_atom(['{',NS,'}',Localname],Uname).
Continued in <QName generation for attributes 63>


Attributes use slightly different rules. We could simply stick “ns('##NONE','')” onto the beginning of the list of namespace bindings when we call uname_qname_context to generate an attribute name, but it seems likely to be easier to see what's going on if we define a different predicate:
< 63 QName generation for attributes [continues 62 Generating a QName from a namespace name and local name, given a list of namespace bindings] > ≡
/* Attributes use special rules. */
uname_attname_context('',Localname,_Nsbs,Localname).
uname_attname_context('##NONE',Localname,_Nsbs,Localname).
uname_attname_context(NS,Localname,Nsbs,Qname) :-
  NS \= '',
  NS \= '##NONE',
  uname_qname_context(NS,Localname,Nsbs,Qname).



We need a predicate to find a binding for a given namespace name. To make things deterministic, we return only the first binding found.
< 64 Finding one binding for a namespace [continues 61 Calculating list of active namespace bindings] > ≡
/* binding(Nsbs,NS,Prefix) : true iff Prefix is bound
 * to NS in Nsbs. */
binding(Nsbs,NS,Prefix) :-
  binding(Nsbs,NS,[],Prefix).

/* binding/4: return the first binding found for the namespace
 */

/* If the head of the list of bindings is for our NS, and the 
 * prefix is not occluded, then return the prefix. */
binding([ns(Prefix,NS) | _Nsbs],NS,Occluded,Prefix) :-
  not(member(Prefix,Occluded)).

/* If the head of the list of bindings is for our NS, but the 
 * prefix is occluded, then recur. */
binding([ns(BadPrefix,NS) | Nsbs],NS,Occluded,Prefix) :-
  member(BadPrefix,Occluded),
  binding(Nsbs,NS,Occluded,Prefix).

/* If the head of the list of bindings is not for our NS,
 * then recur. */
binding([ns(Prefix0,NS0) | Nsbs],NS,Occluded,Prefix) :-
  NS0 \= NS,
  binding(Nsbs,NS,[Prefix0 | Occluded], Prefix).



2.5.4. Writing out attributes

To write out the attributes belonging to an element, we use psvi_atts/2, which iterates over the list of parsed attribute nodes passed in as an argument.
< 65 Writing out attributes in PSVI [continues 60 Top-level predicate for writing PSVI] > ≡
/* psvi_atts(Lpa,Nsbs) : write out the attributes in Lpa,
 * using the namespace bindings in Nsbs */
psvi_atts([],_).
psvi_atts([H|T],Nsbs) :- psvi_att(H,Nsbs), psvi_atts(T,Nsbs).
Continued in <Writing out a single attribute in PSVI 66>, <Writing out a single attribute in PSVI 67>, <Writing out an attribute value in PSVI 68>, <Writing out a string without double quotes 69>


To write out a single attribute, we first extract its namespace name, local name, and value, then construct a QName from the namespace name and local name (using the list of namespace bindings provided in the second argument), then write out the QName, an equals sign, and the value. We insert blanks before and a newline after, for purely cosmetic reasons.
< 66 Writing out a single attribute in PSVI [continues 65 Writing out attributes in PSVI] > ≡
/* psvi_att(Pa,Nsbs) : write out the attribute Pa and its
 * value, using the namespace bindings in Nsbs */
psvi_att(node(_NT, _LChildren, LProperties),Nsbs) :-
  LProperties^^local_name(An),
  LProperties^^namespace_name(NS),
  LProperties^^normalized_value(SNF), 
  uname_attname_context(NS,An,Nsbs,QName),
  write('  '),
  write(QName),
  write(' = '),
  psvi_snf(SNF),
  nl.



Similar code is used to write out namespace attributes.
If what we see is not a parsed attribute node, we panic and write something out which is more or less guaranteed to get the attention of a user who passes the output through an XML parser.
< 67 Writing out a single attribute in PSVI [continues 65 Writing out attributes in PSVI] > ≡
psvi_att(X) :-
 X \= node(_NT, _LChildren, _LProperties),
 nl, write('!! '), write(X), nl, write('!!'), nl.



In writing out an attribute value, we check to see whether the value includes a single or double quotation mark. If it does, then we write the value out using the other kind. If it contains both, we use doubles and escape the double quotation marks in the value by using the write_nodq predicate. In the case of schema_error_code (we don't have this in the core grammar, but we'll need it later) the value will be a list of error structures; we will want special code to handle that.
< 68 Writing out an attribute value in PSVI [continues 65 Writing out attributes in PSVI] > ≡
/* psvi_snf(SchemaNormalizedForm) */
{Rules for writing schema_error_code property values (PV) 255}
psvi_snf(SNF) :- 
  atom(SNF),
  atom_chars(SNF,Lc),
  not(member('"',Lc)), !,
  write('"'), write(SNF), write('"').
psvi_snf(SNF) :- 
  atom(SNF),
  atom_chars(SNF,Lc),
  not(member('''',Lc)), !,
  write(''''), write(SNF), write('''').
psvi_snf(SNF) :- 
  atom(SNF),
  atom_chars(SNF,Lc),
  member('"',Lc),
  member('''',Lc),
  write('"'), write_nodq(Lc), write('"').



The write_nodq attribute writes out a list of characters; characters other than double quotation mark are written out as is, while double quotation mark is written out as “&quot;”.
< 69 Writing out a string without double quotes [continues 65 Writing out attributes in PSVI] > ≡
write_nodq([]).
write_nodq([H|T]) :-
  write_nodq(H),
  write_nodq(T).
write_nodq('"') :- write('"').
write_nodq(Atom) :- atom(Atom),
  Atom \= '"',
  write(Atom).



Namespace attributes get slightly special treatment, because they have a fixed prefix.
< 70 Writing out namespace attributes in PSVI [continues 60 Top-level predicate for writing PSVI] > ≡
/* psvi_nsatts(Lpa,Nsbs) : write out the attributes in Lpa,
 * using the namespace bindings in Nsbs */
psvi_nsatts([],_).
psvi_nsatts([H|T],Nsbs) :- psvi_nsatt(H,Nsbs), psvi_nsatts(T,Nsbs).

/* psvi_nsatt(Pan,Nsbs) : write one NS attribute, ignoring Nsbs */
psvi_nsatt(Pan,_Nsbs) :-
  /* We can ignore Nsbs, since the prefix 'xmlns' is reserved. */
  Pan ^^ namespace_name('http://www.w3.org/2000/xmlns/'),
  Pan ^^ prefix(Prefix),
  Pan ^^ namespace(NS),
  psvi_nsatt_write(Prefix,NS).

/* psvi_nsatt_write(P,NS) : bind P to NS.
 * If P = 'xmlns', write a default namespace declaration */
psvi_nsatt_write('xmlns',NS) :-
  write('  xmlns'),
  write(' = '),
  psvi_snf(NS),
  nl.
/* If P != 'xmlns', write a normal namespace declaration */
psvi_nsatt_write(Prefix,NS) :-
  Prefix \= 'xmlns',
  write('  xmlns:'),
  write(Prefix),
  write(' = '),
  psvi_snf(NS),
  nl.



2.5.5. Writing out element properties

After writing out the normal attributes and the namespace attributes, we write out attributes in the XML-PSVI namespace which reflect the PSVI properties attached to the element. The top level checks to see whether the argument is the node itself or a list of properties. In the former case, it extracts the list and calls the second case; in the latter, it is just a loop that runs over the list of properties:
< 71 Writing out PSVI properties for element [continues 60 Top-level predicate for writing PSVI] > ≡
psvi_props(node(_NT,_LChildren,LProperties),Nsbs) :-
  psvi_props(LProperties,Nsbs).
psvi_props([],_).
psvi_props([H|T],Nsbs) :-
  psvi_prop(H,Nsbs),
  psvi_props(T,Nsbs).
Continued in <Handling a single PSVI property with a body 72>, <Handling a single PSVI property 73>, <Suppressing some PSVI properties 74>


To write out a single property, we need two cases. If the property has a head and a body separated by “::-” then we need to execute the body in order to calculate the relevant value in the head.
< 72 Handling a single PSVI property with a body [continues 71 Writing out PSVI properties for element] > ≡
psvi_prop((Property ::- Body),Nsbs) :-
  Body,
  Property =.. [Name, Value],
  psvi_prop_val(Name,Value,Nsbs).



If the property just has a head, the rule is slightly simpler: we just use the univ operator to identity both the functor (the name of the property) and its argument (the value of the property), and call a utility predicate to write them out as an attribute. Note that we are relying here on the fact that all PSVI properties supplied in the core grammar have a single argument.
< 73 Handling a single PSVI property [continues 71 Writing out PSVI properties for element] > ≡
psvi_prop(Property,Nsbs) :-
  Property \= (_Head ::- _Body),
  Property =.. [Name, Value],
  psvi_prop_val(Name,Value,Nsbs).



Once we have the property name and value identified, we can suppress the properties which should not be written out as attributes since they get handled in other ways. These are the attributes, namespace_attributes, and children properties.
< 74 Suppressing some PSVI properties [continues 71 Writing out PSVI properties for element] > ≡
psvi_prop_val(attributes,_Value,_Nsbs).
psvi_prop_val(namespace_attributes,_Value,_Nsbs).
psvi_prop_val(inscope_namespaces,_Value,_Nsbs).
psvi_prop_val(validation_context,_Value,_Nsbs).
psvi_prop_val(children,_Value,_Nsbs).
psvi_prop_val(schema_information,Value,Nsbs) :-
  uname_attname_context('http://www.w3.org/People/cmsmcq/ns/xpsvi',
    schema_information,Nsbs,QName),
  write('    '),
  write(QName),
  write(' = "'),
  psvi_schemainfo(Value),
  write('"'),
  nl.
Continued in <Writing out a single PSVI property 75>, <Rules for writing extract from schema_information property 256>


The other properties all get written out as if they were attributes in the namespace “http://www.w3.org/People/cmsmcq/ns/xpsvi” (except that for visual clarity they will be indented more than normal attributes):
< 75 Writing out a single PSVI property [continues 74 Suppressing some PSVI properties] > ≡
psvi_prop_val(Name,Value,Nsbs) :-
  Name \= attributes,
  Name \= namespace_attributes,
  Name \= inscope_namespaces,
  Name \= validation_context,
  Name \= children,
  Name \= schema_information,
  uname_attname_context('http://www.w3.org/People/cmsmcq/ns/xpsvi',Name,Nsbs,QName),
  write('    '),
  write(QName),
  write(' = '),
  psvi_snf(Value),
  nl.



2.5.6. Writing out attribute properties

Writing out the PSVI properties for attributes requires a slightly cumbersome notation, because no matter how we cut it, the conventional prefix:local_name = value triplet for attribute specifications must be twisted a bit in order to capture the tuple (http://www.w3.org/People/cmsmcq/ns/xpsvi × PSVI property name × attribute's namespace name × attribute's local name × PSVI property value). The particular solution used here is to write out one attribute in the XML-PSVI namespace for each PSVI property, with a local name giving the property and an attribute value consisting of QName-value pairs giving the value of the PSVI property for each attribute named. For example, if an element has the attributes name, width, and xml:lang, and if the prefix xpsvi is bound appropriately, then the PSVI property validity might be captured thus: xpsvi:att_validity = "name valid width invalid xml:lang valid".
If the list of attributes is empty, we have no work to do and can stop right away. Otherwise, we call psvi_attprop for the properties type_definition_name, type_definition_namespace, type_definition_anonymous, schema_specified, validation_attempted, and validity. We do not write out type_definition_type because it conveys no information: the answer is invariably simple.
< 77 Writing out PSVI properties for attributes [continues 76 Writing out PSVI properties for attributes] > ≡
psvi_attprops([Pa|Lpa],Nsbs) :-
  psvi_attprop(type_definition_name, [Pa|Lpa], Nsbs),
  psvi_attprop(type_definition_namespace, [Pa|Lpa], Nsbs),
  psvi_attprop(type_definition_anonymous, [Pa|Lpa], Nsbs),
  /* don't waste people's time.  This is always the same.
  psvi_attprop(type_definition_type, [Pa|Lpa], Nsbs),
  */
  psvi_attprop(schema_specified, [Pa|Lpa], Nsbs),
  psvi_attprop(validation_attempted, [Pa|Lpa], Nsbs),
  psvi_attprop(validity, [Pa|Lpa], Nsbs).



To write out a single attribute property as an attribute, we first write out the appropriate name (generated by prepending “att_” to the property name, to avoid conflicts with the same property name used for the element itself), then the equal sign, and finally generate the attribute value by recurring through the list of attributes using predicate psvi_attprop0:
< 78 Writing out a single PSVI property for attributes [continues 76 Writing out PSVI properties for attributes] > ≡
psvi_attprop(Propname, Lpa, Nsbs) :-
  concat_atom(['att_',Propname],Attname),
  uname_attname_context(
    'http://www.w3.org/People/cmsmcq/ns/xpsvi',Attname,Nsbs,QName),
  write('      '),
  write(QName),
  write(' = "'),
  psvi_attprop0(Propname,Lpa,Nsbs),
  write('"'),
  nl.



Recurring through the list of attributes in the document instance is straightforward. When the list of attributes is not empty, we handle the head by fetching the relevant property value, then writing an appropriate QName out, followed by a blank and the property value. We use write_nodq for the value to ensure that we don't inadvertently produce ill-formed XML. If there is another attribute still to come, we write out some blanks before recurring.
< 79 Writing out a single PSVI property for attributes [continues 76 Writing out PSVI properties for attributes] > ≡
psvi_attprop0(_Propname,[],_Nsbs).

psvi_attprop0(Propname,[H|T],Nsbs) :-
  H ^^ namespace_name(NS),
  H ^^ local_name(LN),
  node_prop_val(H,Propname,Value),
  ( Value = kw(absent)
  -> true
  ;  ( uname_attname_context(NS,LN,Nsbs,QName),
       write(QName),
       write(' '),
       atom_chars(Value,Lc),
       write_nodq(Lc),
       (T = [_H2|_T2]
       -> (nl, write('        '))
       ;  true)
     )
  ),
  psvi_attprop0(Propname,T,Nsbs).



Finding the value for a given property for a given parsed attribute node requires that we use the univ operator (=..) to see whether the current DCTG property is the right one. If the given property does not occur among the properties of the attribute, we return kw(absent).
< 80 Writing out a single PSVI property for attributes [continues 76 Writing out PSVI properties for attributes] > ≡
node_prop_val(node(_,_,LProps),Propname,Value) :-
  node_prop_val(LProps,Propname,Value).

node_prop_val([H|T],Propname,Value) :-
  H = (Head ::- Body),
  ( ( Head =.. [Propname, Value], Body )
  -> true
  ;  node_prop_val(T,Propname,Value)
  ).

node_prop_val([H|T],Propname,Value) :-
  H \= (_Head ::- _Body),
  H =.. [Propname, Value]
  -> true
  ;  node_prop_val(T,Propname,Value).

node_prop_val([],_Propname,kw(absent)).



Note that no properties are added to the PSVI for namespace attributes.

2.5.7. Writing out children

The psvi_children predicate is used to write out the children of an element. If it is called with a list as first argument, then we handle first the head and then the tail of the list.
The list can contain three kinds of objects, for each of which we have a separate rule. The item can be an atom, representing a sequence of character information items:
< 82 Writing out a PCDATA atom in PSVI [continues 81 Writing out children in PSVI] > ≡
psvi_child(Atom,_) :- atom(Atom), write(Atom).



The item can be an entity structure, representing a character information item for a non-Prolog character:
< 83 Writing out a non-Prolog Unicode character in PSVI [continues 81 Writing out children in PSVI] > ≡
psvi_child(entity(N),_) :- 
  number(N), 
  write('&#'), 
  write(N), 
  write(';').
psvi_child(entity(E),_) :- 
  not(number(E)), 
  write('&'), 
  write(E), 
  write(';').



Or the item can be a child element:
< 84 Writing out a child element in PSVI [continues 81 Writing out children in PSVI] > ≡
psvi_child(node(NT, LChildren, LProperties),Nsbs) :-
  (  LProperties ^^ info_item(element)
  -> psvi_elem(node(NT,LChildren,LProperties),Nsbs)
  ;  LProperties ^^ info_item(textnode)
  -> LChildren = [[Atom]],
     psvi_child(Atom,Nsbs) ).

psvi_elem(Pn,Nsbs0) :-
  nsbindings(Pn,Nsbs0,Nsbs),
  Pn^^local_name(Gi),
  Pn^^namespace_name(NS),
  Pn^^attributes(LPa),
  Pn^^namespace_attributes(LPna),
  Pn^^children(LCh),
  uname_qname_context(NS,Gi,Nsbs,QN),
  write('<'),
  write(QN), 
  psvi_atts(LPa,Nsbs), 
  psvi_nsatts(LPna,Nsbs), 
  psvi_props(Pn,Nsbs), 
  psvi_attprops(LPa,Nsbs), 
  write('>'), 
  psvi_children(LCh,Nsbs), 
  write('</'),
  write(QN),
  write('>').



2.6. Overview and Summary

Now we need to put all of this together.
The exposition above has attempted to develop the core of the grammar gradually, with a mix of top-down and bottom-up development.
For reference purposes, it may be useful to summarize some of the patterns and conventions used in the core; that is the purpose of the following sections. We begin with the top level of program po_core.pl; the program fragments given below show which fragments given above are included in the program and in what order. We then outline the basic correspondences between the schema and the logic grammar, enumerate the basic naming conventions used, and list some utilities which are schema-independent.

2.6.1. Top level of program po_core.pl

The core layer of the validator comprises two kinds of material: predicates specific to the purchase-order schema and generic predicates which would be part of the DCTG representation of any schema. The schema-specific material goes into file po_core.pl:
< 85 DCTG core version of the purchase order schema [File po_core.pl] > ≡
/* po_core.pl: a definite-clause translation grammar 
 * representation of the sample purchase-order schema from 
 * the XML Schema tutorial.
 *
 * This DCTG was generated by a literate programming system; 
 * if maintenance is necessary, make changes to the source 
 * (podctg.xml), not to this output file.
 */

{W3C copyright notice 86}

/* top-level element rules: 
 * e_ELEMID grammar rules */
{Rules for elements with complex types 1}
{Rules for elements with simple types 3}

/* attribute-list rules: 
 * sva_atts_TYPEID predicates and helpers (including
 * DCTG grammar for attributes of the type) */
{Attribute handling for PurchaseOrderType 16}
{Attribute handling for USAddress 25}
{Attribute handling for Items type 27}
{Attribute handling for t_e_item_t_Items 28}
{Attribute handling for simple types 30}

/* content-model rules for complex types: 
 * content_TYPEID grammar rules */
{Rules for purchase-order content models 32}

/* pre-lexical and lexical form rules for simple types:
 * sva_content_TYPEID, sva_plf_TYPEID */
{Simple-type content rules for purchase-order types 45}
{Value-checking rules for SKU 58}

/* type_sva rules (wrappers) for complex types:
 * sva_content_TYPEID */
{Wrapper predicates (sva_content_TYPE) for complex content 43}



We'll need a copyright notice on all files; let's wrap it in a scrap so we can maintain it in a single place:
< 86 W3C copyright notice > ≡
/* Copyright (c) 2004, 2005 World Wide Web Consortium, 
 * (Massachusetts Institute of Technology, European Research 
 * Consortium for Informatics and Mathematics, Keio University). 
 * All Rights Reserved. This work is distributed under the 
 * W3C(TM) Software License [1] in the hope that it will be 
 * useful, but WITHOUT ANY WARRANTY; without even the implied 
 * warranty of MERCHANTABILITY or FITNESS FOR A PARTICULAR PURPOSE.
 *
 * [1] http://www.w3.org/Consortium/Legal/2002/copyright-software-20021231
 */

This code is used in < DCTG core version of the purchase order schema 85 > < Generic utilities for DCTG-encoded schemas 88 > < Generic DCTG rules for DCTG-encoded schemas 89 > < [File load_core.pl] 90 > < [File test_core.pl] 91 > < DCTG for purchase order schema, partial-validation layer 94 > < Generic utilities for DCTG-encoded schemas (PV) 95 > < Test cases for simple types 167 > < Prolog code for testing lexical forms 168 > < [File load_pv.pl] 257 > < [File test_pv.pl] 258 > < DCTG for purchase order schema, layer 2L 268 > < Generic utilities for DCTG-encoded schemas (2L) 269 > < [File load_2l.pl] 410 > < [File test_2l.pl] 411 > < Utility routines for testing Prolog implementations of po1.xsd 424 >

An alternate version is needed for shell scripts, which have different commenting conventions:
< 87 W3C copyright notice > ≡
### Copyright (c) 2004, 2005 World Wide Web Consortium, 
### (Massachusetts Institute of Technology, European Research 
### Consortium for Informatics and Mathematics, Keio University). 
### All Rights Reserved. This work is distributed under the 
### W3C(TM) Software License [1] in the hope that it will be 
### useful, but WITHOUT ANY WARRANTY; without even the implied 
### warranty of MERCHANTABILITY or FITNESS FOR A PARTICULAR PURPOSE.

### [1] http://www.w3.org/Consortium/Legal/2002/copyright-software-20021231

This code is used in < Shell script sevastopol (purchase-order validator) 319 > < [File regression_test.sh] 425 >

The generic material includes rules for namespace declarations and XSI attributes, the generic routines atts_present etc. for checking attribute-occurrence constraints, and the utility predicates for whitespace normalization and partitioning the attribute list into namespace attributes and others. In addition, it contains the few type-checking predicates we have written for checking built-in simple types.
< 88 Generic utilities for DCTG-encoded schemas [File xsd_lib_core.pl] > ≡
/* Generic utilities for DCTG-encoded schemas
 */

{W3C copyright notice 86}

:- module(xsd_lib_core,
   [atts_absent/2, atts_defaulted/3, atts_present/2, 
   dateok/3,
   partition/3,
   sva_content_t_xsd_date/2, sva_content_t_xsd_decimal/2, 
   sva_content_t_xsd_integer/2, sva_content_t_xsd_string/2,
   sva_plf_t_xsd_boolean/1,
   sva_plf_t_xsd_date/1,
   sva_plf_t_xsd_decimal/1,
   sva_plf_t_xsd_integer/1,
   sva_plf_t_xsd_list_of_qname/1,
   sva_plf_t_xsd_qname/1,
   sva_plf_t_xsd_string/1,
   ws_normalize/3,
   write_psvi/1]).
/* NOT exposed: 
   att_merge/3, att_present/2, 
   binding/3, binding/4,
   leapyearcheck/2, 
   node_prop_val/3, nsbind/3, nsbindings/3, 
   psvi_att/1, psvi_att/2, psvi_attprop/3, psvi_attprop0/3, 
    psvi_attprops/2, psvi_atts/2, 
   psvi_child/2, psvi_children/2, 
   psvi_elem/2, 
   psvi_nsatt/2, psvi_nsatt_write/2, psvi_nsatts/2, 
   psvi_prop/2, psvi_prop_val/3, psvi_props/2, 
   psvi_schema_info/1, psvi_snf/1, psvi_snf_ce/1,
    psvi_snf/errorcodes/1, psvi_snf/errordetails/1,
   uname_attname_context/4, uname_qname_context/4,
   write_nodq/1, ws_blanks/2, ws_collapse/2, ws_collapse/3
*/
{Utilities for checking attribute occurrences 12}
{Utility for whitespace normalization 17}
{partition predicate 31}
{sva_content rules for built-in Types 44}
{sva_plf rules for built-in types 46}
{Top-level predicate for writing PSVI 60}



We put the common DCTG fragments into a separate file

2.6.2. Basic patterns

The basic rules for constructing the core logic grammar are:
  • The content model of each complex type T is translated into a grammar which is used to validate the contents of each element declared as having type T. The grammar corresponding to a given content model defines a regular language; the only recursion in the grammar is to handle repetition. Elements found in the content are treated, for purposes of this regular grammar, as if they were lexical items; the recursive validation of their content is accomplished by separate calls to the parser.
    The grammar for the content model of a complex type TYPEID has start-symbol content_TYPEID.
    For example:
    content_t_USAddress ::= 
      e_name_t_USAddress^^N, 
      e_street_t_USAddress^^S, 
      e_city_t_USAddress^^C, 
      e_state_t_USAddress^^ST, 
      e_zip_t_USAddress^^Z
      <:> children([N,S,C,ST,Z]).
    
    In some cases, the grammar will have several rules, to cover repetitions and choices.
    A wrapper function named sva_content_TYPEID calls the grammar and calculates the list of parsed nodes to be used as the children property of the parent element.
  • The attributes associated with each complex type TYPEID are checked by an attribute-checking grammar which also checks for namespace declarations and attributes in the XSI namespace.
    The predicate used to perform attribute checking for a given complex type TYPEID is called sva_atts_TYPEID; it calls the grammar for the attributes of TYPEID, which has the start-symbol lras_TYPEID, then partitions the result into normal attributes and namespace attributes, and checks to make sure all required attributes are present and supplies default values where neeed.
    The generic pattern for a type named TYPEID is:
    sva_atts_TYPEID(Lras,Lpa,Lpna) :-
      /* parse against grammar of attributes */
      lras_TYPEID(LpaAll,Lras,[]),    
    
      /* partition the result */
      partition(LpaAll,LpaPresent,Lpna),  
    
      /* check min, max occurrence rules */       
      attocc_TYPEID(LpaPresent,Lpa).      
    
    The auxiliary predicate attocc_TYPEID is used to check for required and forbidden attributes.
  • Individual elements in the document instance are matched by trivial grammar rules which validate their attributes and contents by recursively invoking the parser to check the attributes and the content of the element.
    The pre-terminal symbol which matches a single element with generic identifier GI is named e_GI.
    The pattern for such rules is:
    e_NCName ::= [element(NS:GI,Lras,Lre)],
      {
        sva_atts_TYPEID(Lras,Lpa,Lpna),
        sva_content_TYPEID(Lre,Lpe)
      }
      <:> attributes(Lpa)               
      && namespace_attributes(Lpna)
      /* etc. */
    .
    
    When the element has a simple type, the pattern is identical except that it uses a standard sva_atts_simpletype predicate instead of sva_atts_TYPEID.
  • Simple types are checked by (a) a grammar defining their legal lexical forms, and (b) ad hoc rules checking other facets.
    A pre-lexical form which occurs as the content of an element associated with simple type TYPEID is matched by a trivial grammar rule for the non-terminal sva_content_TYPEID. That rule has semantic actions which fire to check the prelexical form and value. The pattern is:
    sva_content_TYPEID(Atom,Atom) :- sva_plf_TYPEID(Atom).
    The predicate which checks whether a lexical form is legal for a given simple type TYPEID is named sva_plf_TYPEID; it performs whitespace normalization, calls the parser to check the lexical form, and performs any value-related tests itself. The pattern is
    sva_plf_TYPEID(PLF) :- 
      ws_normalize(WSkeyword,PLF,LF),
      atom_chars(LF,Charseq),
      lexform_TYPEID(_Structure,Charseq,[]),
      /* additional value checks */
      .
    
    The grammar for the lexical form of a simple type TYPEID has start-symbol lexform_TYPEID.
    For example:
    lexform_sku ::= sku_decimal_part, hyphen, sku_alpha_part.
    sku_decimal_part ::= digit, digit, digit.
    sku_alpha_part ::= cap_a_z, cap_a_z.
    cap_a_z ::= [Char], { char_type(Char,upper) }.
    

2.6.3. Naming conventions

Identifiers for elements, types, etc.
  • e_GI: refers to a top-level element. Also used as a grammar non-terminal.
  • e_GI_TYPEID: refers to an element with generic identifier GI local to type TYPEID. Also used as a grammar non-terminal.
  • t_NAME: refers to a top-level type.
  • t_ELEMID: refers to a type local to the element with id ELEMID.
  • t_xsd_NAME: denotes a built-in simple type.
Predicates (other than those corresponding to non-terminals in the grammar):
  • sva_atts_TYPEID(+Lras,-Lpa,-Lpna): predicate true iff Lras is a list of raw attribute-value pairs, in Anjewierden/Wielemaker form (AWF), which is legal on elements of complex type TYPEID, and which corresponds to the union of Lpa (a list of parsed attribute nodes) and Lpna (a list of parsed namespace-attribute nodes)
  • sva_content_TYPEID(Lre,Lpe): true iff Lre is a list of raw elements and text nodes in AWF, which are legal as content of an element with type TYPEID, when parsed appropriately correspond to the list of parsed element and text nodes Lpe.
  • sva_plf_TYPEID(PLF): true iff atom PLF is a legal pre-lexical form and denotes a legal value for simple type TYPEID.
Non-terminal symbols in the grammar:
  • ELEMID (i.e. e_GI or e_GI_TYPEID): parses one occurrence of the element type in question, producing parsed element node.
  • content_TYPEID: parses the content of an element of type TYPEID; the rule is a translation of the content model and produces a list of parsed nodes.
  • lras_TYPEID: a list of attributes legal for type TYPEID.
  • ras_TYPEID: a single attribute legal for type TYPEID.
  • ras_nsd: a single namespace attribute.
  • ras_xsi: a single attribute in the XSI namespace.
  • lexform_TYPEID: lexical form for type TYPEID.

2.6.4. Generic tools

Several utilities are included which we should not lose track of:
  • partition(+LpaAll, -LpaPresent, -Lpna): true iff LpaAll is the union of LpaPresent (normal parsed attribute nodes) and Lpna (parsed namespace attribute nodes), with the latter two disjoint.
  • atts_present(+Lpa, +Lreq): true iff every name in Lreq is the name of a parsed attribute node in Lpa.
  • atts_absent(+Lpa, +Lno): true iff no name in Lno is the name of a parsed attribute node in Lpa.
  • atts_defaulted(+Lpa, +Ldfts, -LpaAll): true iff LpaAll contains every parsed attributed node in Lpa, plus additionally every node in Ldfts which has a name which doesn't match anything in Lpa.
  • ws_normalize(+Kw, +In, -Out): true iff applying to In the whitespace normalization associated with Kw yields Out; In and Out are atoms. There are three cases: Kw must be one of preserve, replace, or collapse.
For completeness, we should perhaps mention the more important points at which we have relied on predicates built into the Prolog system:
  • flatten([L0,L1, ...], L)
  • concat_atom

2.6.5. Convenience files for the core grammar

Testing and using the PV grammar is more convenient if we define some special Prolog files to load all of the relevant source code, provide predicates for loading and validating XML documents, and so on.
2.6.5.1. The load_core.pl program
The file load_core.pl first sets up some abbreviations for search paths, and then loads all the necessary source code: the generic DCTG code (not described here), the file xsd_lib_core.pl, and the DCTG grammar files xsd_lib_core.dctg and po_core.pl.
< 90 [File load_core.pl] > ≡
/* load_core.pl: load the core DCTG grammar and other
 * auxiliary material. */

{W3C copyright notice 86}


/* The directory where this file lives is the reference point
 * for all the directories we care about. 
 * Assert it as a file-search-path alias during load time
 * (afterwards is too late).
 */
?- prolog_load_context(directory,Dir),
   assert(file_search_path(po_bin,Dir)).

file_search_path(dctg,po_bin('..')).
file_search_path(po_tests,dctg('testdata/tests')).
file_search_path(po_out,dctg('testdata/tmp')).
file_search_path(po_lib,dctg('lib')).

?- ensure_loaded(po_lib('msmdctg.pl')).
?- ensure_loaded(po_bin('xsd_lib_core.pl')).
?- absolute_file_name(po_bin('xsd_lib_core.dctg'),Grammar),
   dctg_reconsult(Grammar).
?- absolute_file_name(po_bin('po_core.pl'),Grammar),
   dctg_reconsult(Grammar).

load_file(File,Structure) :-
  load_structure(File,Infoset,[dialect(xmlns),space(remove)]),
  e_purchaseOrder(Structure,Infoset,[]).

load_go_file(File) :-
  load_file(File,Structure),
  write_psvi(Structure).



There ought to be a way to avoid hard-coding the location of the project, but I have not yet succeeded in finding one and making it work. For now, this works for me.
2.6.5.2. The test_core.pl program
The file test_core.pl first calls load_core to load all the necessary source code, then loads information about the test files.
< 91 [File test_core.pl] > ≡
/* test_core.pl: run tests on the core DCTG grammar */

{W3C copyright notice 86}

?- prolog_load_context(directory,Dir),
   assert(file_search_path(po_bin,Dir)).

?- ensure_loaded(po_bin('load_core.pl')).
?- ensure_loaded(po_bin('coretests.pl')).
Continued in <Predicates to load and run test files 92>, <Predicates to load and run test files 93>


The predicates load_test and load_go_test are wrappers around load_file and load_go_file; if called without a filename, they choose a test file and load it.
< 92 Predicates to load and run test files [continues 91 [File test_core.pl]] > ≡
load_test(File,Structure) :-
  potestfile(File,_RC),
  absolute_file_name(po_tests(File),Testfile),
  load_file(Testfile,Structure).

load_go_test(File) :-
  potestfile(File,_RC), 
  absolute_file_name(po_tests(File),Testfile),
  load_go_file(Testfile).



The run_test predicate runs one test file, either with or without a flag that indicates whether to write out a PSVI file for the test case.
< 93 Predicates to load and run test files [continues 91 [File test_core.pl]] > ≡
/* run_test(File,Flag): parse File, write psvi, check top-level output */
run_test(File,Flag) :-
  write('Testing '), writeq(File), write(': '),
  potestfile(File,ExpectedRC), 
  absolute_file_name(po_tests(File),Testfile),
  load_structure(Testfile,Structure,[dialect(xmlns),space(remove)]),
  (  ExpectedRC = valid
  -> ( e_purchaseOrder(Pn,Structure,[]),
       Pn ^^ validity(RC) )
  ;  ( ( not(e_purchaseOrder(_Pn,Structure,[])),
         RC = 'invalid' )
       -> true
       ; ( e_purchaseOrder(Pn,Structure,[]),
           Pn ^^ validity(RC) ))),
  (  ( RC = valid, Flag = psvi )
  -> write_psvi_for_xmlfile(Pn,File)
  ;  true ),
  report(RC,ExpectedRC).

write_psvi_for_xmlfile(Pn,Testfile) :-
  atom_concat(Stem,'.xml',Testfile),
  concat_atom([Stem,'.psvi.core.xml'],PSVIfilename),
  absolute_file_name(po_out(PSVIfilename), PSVIfile),
  telling(Stdout), tell(PSVIfile),
  write_psvi(Pn),
  told, tell(Stdout), !.

report(RC,RC) :- write('ok ('), write(RC), write(' as expected)'), nl.
report(RC,ExpectedRC) :-
  RC \= ExpectedRC,
  write('!!! NOT OK: expected '),
  writeq(ExpectedRC),
  write(', got '),
  writeq(RC), 
  write(' !!!'),
  nl.

good :- good(nopsvi).
bad :- bad(nopsvi).
ugly :- ugly(nopsvi).

good(Option) :-
  run_tests(valid,Option).
bad(Option) :-
  run_tests(invalid,Option).
ugly(Option) :-
  run_tests(valid,Option),
  run_tests(invalid,Option).

run_tests(RC,Option) :-
  bagof(File,potestfile(File,RC),Files),
  member(F,Files),
  run_test(F,Option), 
  fail.
run_tests(_RC,_Option).



2.7. Evaluation

Initial tests of the core grammar over the test suite described in [Sperberg-McQueen 2004b] uncovered a number of problems: Prolog syntax errors, typos in variable names, and so on. After correcting the errors, the core grammar accepted all the valid test cases, but continued to die with infinite loops on some invalid test cases. The infinite-loop problem was corrected by adding the nonvar tests to the att_merge predicate; as noted above, adding it introduces an undesirable procedural note to an account of the purchase-order schema we are trying to keep as declarative as possible, but it does not particularly distort the declarative meaning, it only clutters up the predicate.
The grammar as shown above includes the corrections just described; it accepts all the valid test cases, and rejects most of the error test cases. The exceptions are:
  • E35, which supplies a duplicate attribute; in theory, the upstream XML parser should be catching that well-formedness error, and so I have chosen not to modify the grammar to catch it.
  • E125 (a through f), which provide bad values for xsi:type, which the core grammar does not check.
  • E127a, which provides xsi:nil='false' on the purchase-order element; this is illegal because the purchase-order element type is not nillable.
  • E129, which provides a bad value (illegal URI, two hash marks) for xsi:schemaLocation on the purchase-order element.
  • E131a, which provides a bad value (multiple URIs) for xsi:noNamespaceSchemaLocation on the purchase-order element.
  • E131b, which provides a bad value (bad URI) for xsi:noNamespaceSchemaLocation on the purchase-order element.

3. Handling mixed content and substitution groups

The core logic grammar shown above has no examples of mixed content or substitution groups, but the basic pattern of construction can handle them easily.

3.1. Mixed content

To handle mixed content, the content-model rules for a complex type can be written with explicit non-terminals for optional character data. At a first approximation, every rule of the form content_TYPEID ::= rhs1, rhs2, ... , rhsn is rewritten in (roughly) the form content_TYPEID ::= opt_pcdata, rhs1, opt_pcdata, rhs2, opt_pcdata, ... , rhsn, opt_pcdata: one opt_pcdata non-terminal goes at the beginning of the right-hand side, and one after each element non-terminal on the right-hand side. Non-terminals for subordinate rules complicate matters slightly: they will have their own trailing whitespace rules, and no opt_pcdata non-terminal needs to follow them in the main rule.
Rewriting the content-model rules for types t_PurchaseOrderType and t_Items illustrates the pattern and shows how the children of the mixed-content element are constructed as a mix of element nodes and character-data atoms.
content_t_PurchaseOrderType ::= 
        opt_pcdata^^P1,
        e_shipTo_t_PurchaseOrderType^^S, 
        opt_pcdata^^P2,
        e_billTo_t_PurchaseOrderType^^B, 
        opt_pcdata^^P3,
        opt_e_comment^^C, 
        e_items_t_PurchaseOrderType^^I,
        opt_pcdata^^P4
  <:> children(Lpe) ::- 
        C^^children(CC), 
        P1^^children(PC1), 
        P2^^children(PC2), 
        P3^^children(PC3), 
        P4^^children(PC4), 
        flatten([PC1,S,PC2,B,PC3,CC,I,PC4],Lpe).

opt_e_comment ::= []
  <:> children([]).
opt_e_comment ::= e_comment^^Comm, opt_pcdata^^P
  <:> children(CC) ::- 
        P^^children(PC), 
        flatten([Comm,PC],CC).

content_t_Items ::= opt_pcdata^^P, 
        star_e_item_t_Items^^L
  <:> children(List) ::- 
        P^^children(PC),
        L^^children(Lc),
        flatten([PC,Lc],List).

star_e_item_t_Items    ::= []
  <:> children([]).
star_e_item_t_Items    ::= 
        e_item_t_Items^^I, 
        opt_pcdata^^P,
        star_e_item_t_Items^^L
  <:> children([I,P|T]) ::- L^^children(T).
The non-terminal opt_pcdata can be described most simply thus:
opt_pcdata ::= []
  <:> children([]).
opt_pcdata ::= [Atom]
  <:> children([Atom]).
Note that the children property records the atom matched by the rule, so that it can be included among the children of the parent element.
It should be obvious that similar rules can be used to recognize whitespace in element-only content, when that whitespace is not suppressed by the XML parser.
For non-whitespace character data, however, the rules just given are actually a slight oversimplification, because there is no requirement in Anjewierden/Wielemaker form that a sequence of characters between markup be returned in a single atom. Indeed, when the character data includes characters not in ISO Latin 1, the SWI Prolog parser returns them either as structures with the functor entity and an argument giving either the name of the general entity (e.g. entity(lsquo) for &lsquo; in the XML source) or the decimal character number (e.g. entity(8216) for &#x2018; in the XML source).
We can extend the rule given above to handle sequences of atoms and entity structures:
opt_pcdata ::= []
  <:> children([]).
opt_pcdata ::= pcdata_unit^^U, opt_pcdata^^P
  <:> children([Unit|PC]) ::- 
        U^^children(Unit),
        P^^children(PC).
pcdata_unit ::= [Atom]
  <:> children(Atom).
pcdata_unit ::= [entity(Arg)]
  <:> children(entity(Arg)).
An analogous extension is desirable for checking the lexical forms of simple types and will be included in layer PV.

3.2. Substitution groups

To allow an element E to be substituted for a given element H (the substitution group head of E), it suffices to add an appropriate rule to the grammar. Where we expect an H, we may see an E. Grammatically, this is simple enough:
e_H ::= e_E.
The only complication is that every property of E must be copied upward to H. Thus if we added an element po with type t_po in the substitution group of purchaseOrder, the rules will take the form:
e_po ::= [
  element('http://www.example.com/PO1':purchaseOrder,
          Lras,Lre)],
  {
    sva_atts_t_po(Lras,Lpa,Lpna),
    sva_content_t_po(Lre,Lpe)
  } 
  <:> local_name(po)
  && type_definition_anonymous('false')
  && type_definition_namespace('http://www.example.com/PO1')
  && type_definition_name('t_po')
  && type_definition_type(complex)
  && attributes(Lpa)
  && namespace_attributes(Lpna)
  && children(Lpe)
  && namespace_name('http://www.example.com/po1_extended')
  && validation_attempted(full)
  && validity(valid)
  .
e_purchaseOrder ::= e_po^^E,
  <:> local_name(LN) ::- E^^local_name(LN)
  && type_definition_anonymous(TDA) ::- E^^type_definition_anonymous(TDA)
  && type_definition_namespace(TDNS) ::- E^^type_definition_namespace(TDNS)
  && type_definition_name(TDN) ::- E^^type_definition_name(TDN)
  && type_definition_type(TDT) ::- E^^type_definition_type(TDT)
  && attributes(Lpa) ::- E^^attributes(Lpa)
  && namespace_attributes(Lpna) ::- E^^namespace_attributes(Lpna)
  && children(Lpe) ::- E^^children(Lpe)
  && namespace_name(Ns) ::- E^^namespace_name(Ns)
  && validation_attempted(VA) ::- E^^validation_attempted(VA)
  && validity(Valid) ::- E^^validity(Valid)
  .
Rules of this form naturally provide for transitivity in substitution groups. If big_po is in the substitution group of po, the rule
e_po ::= e_big_po
  <:> local_name(LN) ...
taken together with those already given will ensure that big_po can be substituted for purchaseOrder.
Such rules may over-generalize, though, owing to the fact that the elements in the substitution group of an element are not always substitutable for it. If F names E as its substitution group head, and E names H as its substitution group head, then F is substitutable for H, even if E prohibits substitutions for itself, making F non-substitutable for E.[6]
To keep the two notions ‘E is in the substitution group of H’ and ‘E may be substituted for H’ distinct will require a somewhat more complicated system of rules.
First, let's rewrite all element rules so that instead of the form shown above they take a form like this:
lit_ELEMID ::= [element(N:GI,Lras,Lre)],
  {
    sva_atts_TYPEID(Lras,Lpa,Lpna),
    sva_content_TYPEID(Lre,Lpe)
  }.
Content-model rules will still refer to e_ + ELEMID, but we have now provided a level of indirection which we will use to allow either just the literal element itself or any element in its substitution group to appear in the instance. In our examples, we thus have:
lit_e_purchaseOrder ::= [
  element('http://www.example.com/PO1':purchaseOrder,
          Lras,Lre)],
  { sva_atts_t_PurchaseOrderType(Lras,Lpa,Lpna),
    sva_content_t_PurchaseOrderType(Lre,Lpe) }.

lit_e_po ::= [
  element('http://www.example.com/po1_extended':po,
          Lras,Lre)],
  { sva_atts_t_po(Lras,Lpa,Lpna),
    sva_content_t_po(Lre,Lpe) }.

lit_e_big_po ::= [
  element('http://www.example.com/po1_extended':big_po,
          Lras,Lre)],
  { sva_atts_t_big_po(Lras,Lpa,Lpna),
    sva_content_t_big_po(Lre,Lpe) }.
Or for the E, F, H example:
lit_e_H ::= [element('H',Lras,Lre)] ...
lit_e_E ::= [element('E',Lras,Lre)] ...
lit_e_F ::= [element('F',Lras,Lre)] ...
Next, we depict the substitution group membership using grammar rules and non-terminals of the form subst_ + ELEMID to denote the substitution group headed by element ELEMID. First, we note that every element is a member of its own substitution group. In our purchaseOrder and E, F, H examples, we say:
subst_e_purchaseOrder ::= lit_e_purchaseOrder.
subst_e_po ::= lit_e_po.
subst_e_big_po ::= lit_e_big_po.

subst_e_H ::= lit_e_H.
subst_e_E ::= lit_e_E.
subst_e_F ::= lit_e_F.
Next, we note that E is in the substitution group of H and so forth, by writing rules relating the substitution group of the head to the substitution group of the member:
subst_e_purchaseOrder ::= subst_e_po.
subst_e_po ::= subst_e_big_po.
subst_e_H ::= subst_e_E.
subst_e_E ::= subst_e_F.
Note that this ensures the transitive nature of group membership: anywhere the non-terminal subst_e_purchaseOrder is allowed, the non-terminal subst_e_po is allowed, and anywhere the non-terminal subst_e_po is allowed, the non-terminal subst_e_big_po is allowed, and that in turn includes elements of type big_po.
Finally, we connect the content-model rules with the substitution groups and literal element rules by writing, for each element type, either a rule of the form e_ELEMID ::= subst_e_ELEMID (in the common case), or e_ELEMID ::= lit_e_ELEMID (where substitution is blocked). In our simple examples, we have
e_purchaseOrder ::= subst_e_purchaseOrder.
e_po ::= subst_e_po.
e_big_po ::= subst_e_big_po.

e_H ::= subst_e_H.
e_E ::= lit_e_E.  /* N.B. substitution is blocked. */
e_F ::= subst_e_F.
These rules, too, are an over-simplification. The disallowed substitutions property of element components actually requires that we be able to allow some but not all members of the substitution group, depending on whether their types are extensions or restrictions of the group head. This refinement will be easier to provide after we have a more convenient way of reasoning about elements and their types; it will be provided in layer 2L.

4. The PV grammar: Validity, validation-attempted, and error handling

4.1. Goals and overview

The primary goals for the partial-validity layer are to handle partially valid and invalid documents more conveniently and to add more useful grammatical attributes to the parsed nodes. In particular, unlike the core parser, which simply fails when confronted with input which does not conform to the grammar, the PV parser should be able to handle invalid input and return a parsed node structure with values other than valid for the [validity] property, and with appropriate error codes as the value of the [schema error code] property.
We'll also provide numeric tumblers for elements, to make it possible to identify elements uniquely in error messages.
The following sections provide a high-level description of these goals and how we'll achieve them.

4.1.1. Additional PSVI properties

In PV, several more PSVI properties will be provided by the grammar. Some of these are simple: properties to identify the type against which a given element or attribute was validated, or to say if it was nil. Some are more challenging: providing error codes (and returning a fully parsed result showing what parts are valid and what parts are not valid).
There are some PSVI properties still not represented; all are either intrinsically optional or else represent constructs not present in the purchase-order schema.
Specifics are given below in section 4.3, section 4.4, and section 4.1.5.

4.1.2. Handling invalid and partially valid input

To handle invalid input, we need to alter either the shape of the grammar or the way we invoke it.
We could change the grammar by including fallback productions which will accept any well-formed XML as input, no matter what the schema says. This would be a bit like writing a ‘fuzzy grammar’, which assigns continuous values between 0 and 1, inclusive, to each parse of a document. (In practice, we could presumably get by with the eleven values 0.0, 0.1, 0.2, ... 0.9, 1.0, which is a long way from a continuous scale but also a long long way from a conventional parser.) For example, we could specify that a valid instance of a complex type gets the value 1.0, an instance which has only the correct children, all valid but in the wrong order scores 0.5, and one which includes other elements scores 0.1. If some of the children are invalid, we can depress the score further.
Such a grammar is interesting, but perhaps better reserved for another project: the necessary grammatical transformations would render the grammar less and less similar to what the schema author actually specifies, and in fact it appears that a simple fallback to lax processing is more in keeping with the rules of [W3C 2001b] than a fuzzy grammar.[7]
Alternatively we can change the way we invoke the grammar, by wrapping the call to the grammar in a new predicate, which provides a sort of fallback, along lines like these:
sva_content_t_PurchaseOrderType(Lre,Lpe,ok) :-
  content_t_PurchaseOrderType(Lre,Lpe,[]).
sva_content_t_PurchaseOrderType(Lre,Lpe,
  error(cvc-complex-type.2.4)) :-
  not(content_t_PurchaseOrderType(Lre,Lpe,[])).
or, using the Prolog if-then-else construct,
sva_content_t_PurchaseOrderType(Lre,Lpe,ReturnCode) :-
  (content_t_PurchaseOrderType(Lpe,Lre,[])
    -> ReturnCode = ok
    ;  ReturnCode = error(cvc-complex-type.2.4)
  ).
In other words, the predicate sva_t_PurchaseOrderType/3 always succeeds. If the grammar rule content_t_PurchaseOrderType can be used to parse the input sequence Lre (‘list of raw element nodes’), then the third argument ReturnCode is bound to the keyword ok; otherwise, ReturnCode is bound to an error structure. Later in this grammar (section 4.2.1.2) this pattern will be elaborated further. In this version of the grammar, if the attempt to parse the children fails, we simply abandon the attempt and move on. An obvious enhancement (not shown here) is to define a lax-processing mode analogous to the skip mode developed here, and fall back to it when elements are invalid (ideally with user control over whether fallback mode is invoked or not).

4.1.3. Validation against element declaration

The core grammar as shown above validates each element in the instance against the appropriate simple or complex type, but not against their element declarations. The PV grammar will add a check of each element against the appropriate element declaration.

4.1.4. Summary of goals

Putting these together, we get the following list of goals for the PV grammar:
  • Add more PSVI properties to the parsed nodes.
  • Succeed on invalid data, and produce parsed nodes with appropriate values in the [validity] property and appropriate error diagnostics in the [schema error code] properties.
  • Use the error codes suggested by [W3C 2001b] to diagnose the errors caught by the grammar. (But we will not attempt to change the grammar in order to test for, and raise, every identifiable error, lest it involve a radical restructuring of the grammar. That is a task for a separate paper.)
In order to be able to inspect the results conveniently, we will dump the PSVI using the routines outlined in section 2.5.

4.1.5. Overview of PV grammar

The PV grammar has a structure very similar to that of the core grammar on which it is based. There are several different kinds of rules, each treated in a separate section below.
  • Rules for validating (pre-)lexical forms against simple types, given in section 4.2, “Validation of simple types”. For each simple type TYPEID in the schema, we define:
    • sva_content_TYPEID(Lre, Lexical_Form, Lerr): a wrapper for the other rules, called for elements with simple content but not for attributes.
    • sva_plf_TYPEID(Lre, LF, PN, Lerr): takes a pre-lexical form Lre (in Anjewierden/Wielemaker form, a series of atoms and entity structures) and translates it into a list of characters (or character codes) before calling other predicates to produce a lexical form LF, a parsed node (with DCTG attributes), and a list of errors.
    • plf_wlv_TYPEID(Lre, LF, Lerr): performs whitespace normalization and calls the next predicate in the chain.
    • plf_lv_TYPEID(LF, Lerr): checks the lexical form against the DCTG grammar for the type and calls predicates which perform any necessary value checks.
    • lexform_TYPEID: DCTG rule for the lexical space of the given type.
    In addition, the PV layer includes utilities for common processes needed in checking simple types, including:
    • aelist_codes(Lre, Lcodes, Lerr): translates a list of atoms and entity structures into a list of character codes; return a list of errors if needed (defined in section 4.2.3.2, “Converting from Anjewierden/Wielemaker form to list of codes”).
    • aelist_chars(Lre, Lcodes, Lerr): translates a list of atoms and entity structures into a list of single-character atoms; return a list of errors if needed (defined in section 4.2.4.2, “Converting from Anjewierden/Wielemaker form to characters”).
    • ws_normalize(Keyword, Input, Output, Lerr): performs white-space normalization (defined in section 4.2.5, “White space normalization in the PV grammar”).
    N.B. Auxiliary functions called by these are not listed separately here.
  • Rules to match individual elements, validate against their element declarations and types, and supply grammatical attributes, given in section 4.3, “Validation of elements”. For each element type in the schema, there is
    • a DCTG rule named ELEMID: matches one occurrence of the element (or of an element in its effective substitution group).
    • a Prolog rule named sva_elemdecl_ELEMID: checks an element instance against the element declaration.
    In addition, the same section defines utilities for calculating the validation attempted and validity properties:
    • calc_validation_attempted(Lpa, Lpe, VA): calculates the validation attempted property (VA) for an element, given lists of its parsed attributes (Lpa) and parsed child elements (Lpe).
    • calc_validity(Lerr0, Lerr1, Lerr2, Lpa, Lpe, V): calculates the validity property (V) for an element, given error lists from its local validation and lists of its parsed attributes (Lpa) and parsed child elements (Lpe).
  • Rules to validate elements against their element declarations: sva_elemdecl_ELEMID(Lras, Lre, Lnsb, Lerr)
  • Rules for validating attribute lists, given in section 4.4, “Validation of attributes”. For each complex type TYPEID there are several predicates:
    • lras_TYPEID: a DCTG rule for a list of attributes for this type.
    • ras_TYPEID: a DCTG rule for an individual attribute on an element of this type (one rule for each declared attribute, plus one for undeclared attributes).
    • attocc_TYPEID(LpaPresent, LpaAll): Prolog rules for checking attribute occurrence constraints for the given type; this is only supplied for types that actually have occurrence constraints.
    • sva_atts_TYPEID(Lras, Lpa, Lpna, Lerr): a Prolog wrapper for the DCTG rules.
    In addition, there are generic rules for attributes which are processed specially in schema-validity assessment:
    • ras_nsd: a DCTG rule for a namespace declaration.
    • ras_xsi: a DCTG rule for an attribute from the xsi namespace.
    A single common set of rules is given for validating attributes on elements with simple types:
    • A Prolog wrapper called sva_atts_simpleType(Lras, Lpa, Lpna, Lerr) wrapped around:
    • A DCTG rule lras_sT, which just expands to ras_nsd and ras_xsi.
    And some generic utilities for attribute-list validation are defined in section 4.4.4, “Generic utilities for checking attributes”: atts_present, att_present, atts_absent, atts_defaulted, att_merge, partition(LpaAll, LpaPresent, Lpna).
  • Rules for validating content against content models, given in section 4.5, “Validation of complex content”. These are of two kinds:
    • content_TYPEID: DCTG rules representing the content model of type TYPEID.
    • sva_content_TYPEID(Lre, Lpe, Lerr): a Prolog wrapper for the call to the DCTG rule; if the grammar fails, it calls a fallback rule to skip the content.
    The same section gives a rule for skipping over content which is not valid against a complex type, while supplying basic infoset properties in order to ensure that the PSVI as a whole can be processed consistently.
  • A top-level rule for starting schema-validity assessment; this is given in 4.6.1, “Starting schema-validity assessment”.
Ignoring the generic utilities, the call graph of the main schema-specific grammar rules and predicates is as shown below. DCTG rules are shown in blue ovals, normal Prolog predicates (or classes of them) in black rectangles.
Figure 2: Abstract call graph for the PV layer
The program po_pv.pl holds the schema-specific material.
< 94 DCTG for purchase order schema, partial-validation layer [File po_pv.pl] > ≡
/* po_pv.pl: a definite-clause translation grammar representation
 * of the sample purchase-order schema from the XML Schema tutorial.
 * This is version PV, which does partial validation.
 *
 * This DCTG was generated by a literate programming system; if
 * maintenance is necessary, make changes to the source (podctg.xml)
 * not to this output file. 
 */

{W3C copyright notice 86}

/* simple-type rules:
 * sva_content_TYPEID, sva_plf_TYPEID, value checks */
{Checking (pre-) lexical forms against schema-specific types (PV) 165}

/* single-element rules: e_ELEMID */
{Rules for elements with complex types (PV) 179} 
{Rules for elements with simple types (PV) 183}

/* validating elements against their element declarations */
{Rules for validating against element declarations (PV) 203}

/* attribute-list rules: 
 * sva_atts_TYPEID, lras_TYPEID, ras_TYPEID */
{Attribute rules for complex types (PV) 214}
{Attribute handling for simple types (PV) 233}

/* content-model rules:
 * sva_content_TYPEID, content_TYPEID */
{Complex-content rules (PV) 240}
{Simple-type content rules for purchase-order types (PV) 162}

/* type derivation information */
{Top-level components in the purchase-order schema (PV) 198}
{Schema-specific derivation information (PV) 200} 
{Derivation information for built-ins (PV) 201}

/* Information about element/type bindings */
{Element-type bindings for purchase-order schema (PV) 202}



The generic material includes rules for special attributes (namespace declarations and XSI attributes) and utility routines. It goes in file xsd_lib_pv.pl:
< 95 Generic utilities for DCTG-encoded schemas (PV) [File xsd_lib_pv.pl] > ≡
/* xsd_lib_pv.pl: library routines not specific to any one schema.
 * This is version PV, which does partial validation.
 *
 * This code was generated by a literate programming system; if
 * maintenance is necessary, make changes to the source (podctg.xml)
 * not to this output file. 
 */

{W3C copyright notice 86}

/* Utilities for working with simple types and
 * their values */
{Generic predicates for simple types (PV) 166}

/* Rules for checking pre-lexical form of builtin types */
{Checking pre-lexical forms against built-in types (PV) 163}

/* Maintaining in-scope namespaces property */
{Calculating in-scope namespaces (PV) 185}

/* Resolving QNames */
{Resolve QName to type (PV) 195}
{Expand QName to expanded name triple (PV) 196}
{Mapping from expanded name to type ID (PV) 197}

/* Checking type derivations (incomplete implementation) */
{Type derivation hierarchy for purchase-order schema (PV) 199}

/* Rules for checking elements against element declarations */
{Check value given in xsi:type (PV) 189}

/* Rules for calculating validity of elements */
{Calculating validation-attempted property (PV) 210}

/* Rules for mixed content */
{Distinguishing mixed-content error from child-sequence error (PV) 242}
{The content_skip predicate (PV) 245}
{The grammar rule atts_skip (PV) 249}

/* Rules for simple content */
{sva_content rules for built-in types (PV) 161}

/* Generic rules for validating attributes */
{Generic rules for attribute validation (PV) 215}

/* Rules for xsi attributes and namespace declarations */
{Grammar rules for namespace and XSI attributes (PV) 234}

/* Rules for attribute occurrence checking */
{Utilities for checking attribute occurrences (PV) 237}

/* old stuff from core layer */
{partition predicate 31}




/* DCTG rules for built-in simple types */
{Grammar rules for lexical forms of built-in types (PV) 164}

/* writing out the PSVI */
{Top-level predicate for writing PSVI 60}



4.2. Validation of simple types

Perhaps the simplest place to start with error diagnosis is the simple types. In the core grammar, the predicates sva_content_t_xsd_decimal, sva_content_t_xsd_string and so on succeed only if the lexical form to be checked denotes a legal value; otherwise, they simply fail. What we want are predicates which will succeed no matter what they are given as a lexical form and will return some sort of error diagnostic if appropriate.
In the sections below, we'll describe the conventions for constructing predicates and reporting errors and then write the new predicates for validating simple types.

4.2.1. Conventions for validating elements and lexical forms

4.2.1.1. Checking simple element content and checking lexical forms
Simple types can be associated either with the values of attributes or with the content of elements. Here, as in the core grammar, there will be two sets of predicates, one taking the form sva_content_TYPEID(Lre,LF,Lerr) used for checking the content of elements and one with names of the form sva_plf_TYPEID(Lre,LF,PN,Lerr) which checks that a given pre-lexical form was legal for the type. In these signatures,
  • Lre (‘list of raw elements’) is the input list of atoms (for PCDATA), entity() structures (for characters not in the Prolog character set), and element() structures provided by the upstream parser. Of course, if any of the latter occur in simple content, we'll have to raise an error.
  • Lerr (‘list of error codes’) is either a list of error codes or (at the uppermost levels) the keyword ok; if the list is empty, or the value is ok, the element's content is valid with respect to the type involved.
  • LF (‘lexical form’) is the lexical form checked (i.e. what we get after performing whitespace processing on the pre-lexical form); for now we'll assume this is a list of single-character atoms, but we could change the convention later.
  • PN (‘parsed node’) is the parsed node returned by the DCTG grammar rules when parsing the lexical form.
4.2.1.2. Pattern for sva_content_TYPEID predicates
At its core, the sva_content_TYPEID predicate calls the sva_plf_TYPEID predicate. If the latter returns without errors, so does the former; otherwise, the errors found in the lexical form are returned, together with an error message about constraint cvc-type.3.1.3 (the rule that says an element with simple type T must have content which conforms to T).
/* sva_content_TYPEID(+Lre, -LF, -Lerrs): true iff validating 
 * raw element list Lre against type TYPEID produces 
 * lexical form LF and error list Lerrs. */
sva_content_TYPEID(Lre,LF,[]) :-
  sva_plf_TYPEID(Lre,LF,_PN,[]).
sva_content_TYPEID(Lre, LF,
      [ElemError,LfError|Errors]) :-
  sva_plf_TYPEID(Lre,LF,_PN,[LfError|Errors]),
  ElemError = error(cvc-type.3.1.3).
If we use the pattern Test -> Thenclause ; Elseclause to avoid calling sva_plf_TYPEID twice, we get:
sva_content_TYPEID(Lre,LF,Lerr) :-
  sva_plf_TYPEID(Lre,LF,_PN,Lerr0),
  ( Lerr0 = []
      -> Lerr = []
      ;  append([error(cvc-type.3.1.3)],
                Lerr0,
                Lerr)
  ).
This is not quite satisfactory, because it fails to suggest any relationship between the cvc-type.3.1.3 error and the others. In fact, there is a causal relationship between them: they cause the cvc-type.3.1.3. To express this, we'll allow our error structure to contain other error structures.
sva_content_TYPEID(Lre,LF,Lerr) :-
  sva_plf_TYPEID(Lre,LF,_PN,Lerr0),
  ( Lerr0 = []
      -> Lerr = []
      ;  Lerr = [error(
                  cvc-type.3.1.3,
                  cause(Lerr0))]
  ).

This is an improvement on the corresponding predicates of the core, but it's not finished: (1) this predicate should also handle empty elements, (2) it should check for elements among the children, and (3) the error reporting should have something more than a keyword. The full definition of the sva_content_TYPEID predicates for level PV is found below (4.3). The full definition of the sva_plf_TYPEID predicates is in sections 4.2.3 through 4.2.8.
4.2.1.3. Pattern for sva_plf_TYPEID predicates
The core of the general pattern for predicates to check pre-lexical forms against specific simple types is:
/* sva_plf_TYPEID(+Lre, -LF, -PN, -Lerrs): true iff validating 
 * raw element list Lre as a pre-lexical form against type 
 * TYPEID produces lexical form LF and error list Lerrs. */
sva_plf_TYPEID(PLF,LF,PN) :-
   aelist_chars(PLF,Lchars),
   ws_normalize(Keyword_Method,Lchars,LF)
   lexform_TYPEID(PN,LF,[]),
   vcheck1(PN),
   vcheck2(PN),
   ... /* checks on value */
   vcheckN(PN).
where
  • aelist_chars converts the pre-lexical form from AWF (a series of atoms and entity structures) into a list of character atoms (or, for Unicode characters which are not legal Prolog characters, integers). An analogous predicate named aelist_codes converts the input list into a sequence of integers. We check the lexical form against the resulting lists of characters plus integers or just integers.
  • ws_normalize is substantially the same as in the core grammar described above
  • lexform_TYPEID is the grammar rule for the lexical form, expressed in terms of characters just as in the core grammar; it produces a parsed node (PN) which is used as the basis for any checks on the value as opposed to the lexical form
  • vcheck1, vcheck2, etc. are a series of type-specific tests to check the value against the value-specific constraints on the type
With error handling, the pattern becomes more elaborate. Let's build up the pattern one step at a time.
First, we need to handle the fact that the predicates called by sva_plf_TYPEID may fail. Where feasible, each such predicate should be written never to fail, but instead to return an appropriate error code. In case a called predicate does fail, however, we want to wrap each call in a conditional; if the predicate fails, we can then return with appropriate errors (instead of failing ourselves, as is done in the core grammar).
One way to do this is to make extensive use of the (if -> then ; else) pattern of Prolog.
sva_plf_TYPEID(PLF,LF,PN,Lerr) :-
   (aelist_chars(PLF,Lchars)
   -> (ws_normalize(Keyword,Lchars,LF)
      -> (lexform_TYPEID(PN,LF,[])
         -> (vcheck1(PN)
            -> (vcheck2(PN)
               -> (vcheckN(PN)
                  -> Lerr = []
                  ;  Lerr = ['failed vcheckN'])
               ;  Lerr = ['failed vcheck2'])
            ;  Lerr = ['failed vcheck1'])
         ;  Lerr = ['bad lexical form'])
      ;  LF = [],
         Lerr = ['whitespace normalization failed (huh?!!)'])
   ; Lerr = ['aelist_chars failed'])
.
For now, we represent errors as simple atoms containing a brief natural-language description; this is too simple for real work, but suffices for working out the pattern in more detail.
On the whole, this pattern suffers from the fact that an error message may be separated by arbitrarily complex code from its cause. It may be easier to follow if we use a more conventional if-then-else structure, which we do by dividing the predicate up into subpredicates which call each other in a chain.[8] The main predicate calls a plf_wlv predicate which performs whitespace processing (hence the w) and calls a plf_lv predicate to do the rest of the work on the lexical form (l) and value (v). That predicate in turn does one thing and calls the next in the chain. If any step fails, however, we return an appropriate error instead of continuing along the chain.
sva_plf_TYPEID(PLF,LF,PN,Lerr) :-
  (aelist_chars(PLF,Lchars)
  -> plf_wlv_TYPEID(Lchars, LF, PN, Lerr)
  ;  Lerr = ['aelist_chars failed']).

/* plf_wlv_TYPEID(+Lre, -LF, -Lerr) is true iff parsing the list 
 * of characters Lchars as a pre-lexical form of type TYPEID 
 * produces lexical form LF and list of errors Lerr.  In the 
 * process, we:
 *   - do whitespace normalization (w), 
 *   - check lexical form (l), 
 *   - check value (v)
 * which gives us the 'wlv' in the name of the predicate.
 */
plf_wlv_TYPEID(Lchars,LF,PN,Lerr) :-
  (ws_normalize(KEYWORD,Lchars,LF)
  -> plf_lv_TYPEID(LF,PN,Lerr)
  ;  Lerr = ['whitespace normalization failed (can this even HAPPEN?)'],
     LF = [],
     PN = 'unparsed').

/* plf_lv_TYPEID(+LF, PN, -Lerr) is true iff parsing the list of
 * characters LF as a lexical form of type TYPEID produces
 * the parsed node PN and the list of errors Lerr.  In the 
 * process, we check the lexical form (l) and the value (v), 
 * which gives us the 'lv' in the name of the predicate. */
plf_lv_TYPEID(LF,PN,Lerr) :-
  (lexform_TYPEID(PN,LF,[])
  -> plf_v_TYPEID(PN,Lerr)
  ;  Lerr = ['parse of lexical form failed'],
     LF = [],
     PN = 'unparsed').

/* plf_v_TYPEID(+ParsedNode, -Lerr) is true iff checking the 
 * parsed DCTG node ParsedNode against the value constraints 
 * of type TYPEID produces the list of errors Lerr. */
plf_v_TYPEID(PN,Lerr) :-
  (vcheck1(PN),
  -> plf_v2_TYPEID(PN,Lerr)
  ;  Lerr = ['failed vcheck1']).
plf_v2_TYPEID(PN,Lerr) :-
  (vcheck2(PN),
  -> plf_v3_TYPEID(PN,Lerr)
  ;  Lerr = ['failed vcheck2']).
/* ... */
plf_vN_TYPEID(PN,Lerr) :-
  (vcheckN(PN),
  -> Lerr = []
  ;  Lerr = ['failed vcheckN']).
The second step of error handling is to allow each called predicate to return useful errors. Now the condition for calling the next predicate in the chain is not just that the called predicate returns, but that it returns without errors.
/* sva_plf_TYPEID(+Lre, -LF, -PN, -Lerr) */
sva_plf_TYPEID(PLF,LF,PN,Lerr) :-
  (aelist_chars(PLF,Lchars,Lerr0)
  -> (Lerr0 = []
     -> plf_wlv_TYPEID(Lchars,LF,PN,Lerr)
     ;  ( Lerr = ['aelist chars failed' | Lerr0]),
          LF = [],
          PN = 'unparsed' )
  ;  ( Lerr = ['aelist_chars failed, no further info']),
       LF = [],
       PN = 'unparsed' ).

/* plf_wlv(+Lre,-LF,-PN,-Lerr): 
 * do whitespace, lex check, value check */
plf_wlv_TYPEID(Lchars,LF,PN,Lerr) :-
  (ws_normalize(KEYWORD,Lchars,LF,Lerr0)
  -> (Lerr0 = []
     -> plf_lv_TYPEID(LF,PN,Lerr)
     ;  ( LF = [], 
        PN = 'unparsed,
        Lerr = ['ws normalization failed' | Lerr0]))
  ;  LF = [],
     PN = 'unparsed',
     Lerr = ['whitespace normalization failed (can this even HAPPEN?)']).

/* plf_lv(+LF, -Lerr): check lexical form (l), value (v) */
plf_lv_TYPEID(LF,Lerr) :-
  (lexform_TYPEID(PN,LF,[])
  -> (PN ^^ errors(E),
       (Lerr0 = []
       -> plf_v_TYPEID(PN,Lerr)
       ;  Lerr = ['lex form parse failed' | Lerr0]))
  ;  ( PN = 'unparsed', 
       Lerr = ['parse of lexical form failed, dunno why'] )).

/* plf_v(+PN, -Lerr): check value */
plf_v_TYPEID(PN,Lerr) :-
  (vcheck1(PN,Lerr0),
  -> (Lerr0 = []
     -> plf_v2_TYPEID(PN,Lerr)
     ;  Lerr = ['failed vcheck1' | Lerr0])
  ;  Lerr = ['failed vcheck1']).
plf_v2_TYPEID(PN,Lerr) :-
  (vcheck2(PN,Lerr0),
  -> (Lerr0 = []
     -> plf_v3_TYPEID(PN,Lerr)
     ;  Lerr = ['failed vcheck2' | Lerr0])
  ;  Lerr = ['failed vcheck2']).
/* ... */
plf_vN_TYPEID(PN,Lerr) :-
  (vcheckN(PN,Lerr0),
  -> (Lerr0 = []
     -> Lerr = []
     ;  Lerr = ['failed vcheckN' | Lerr0])
  ;  Lerr = ['failed vcheckN']).

4.2.2. Error codes for simple types

Before defining the PV versions of the sva_plf_TYPEID predicates, it may be useful to review the kind of error information to be provided and outline some conventions for handling it.
[W3C 2001b] and [W3C 2001c] suggest some specific error codes for invalid simple types:
  • cvc-simple-type string not locally valid w.r.t. the given simple type. This should also have one or more error codes from cvc-datatype-valid in datatypes spec. These should be nested, not just later in the list — otherwise they look like independent errors, which they are not.
  • cvc-datatype-valid.1 lexical form not datatype-valid w.r.t. a given simple type: does not match a literal in the lexical space.
  • cvc-datatype-valid.2 lexical form not datatype-valid w.r.t. a given simple type: does not denote a member of the value space.
In other words, we can distinguish failure to provide a legal lexical form from failure of that lexical form to denote a legal value.
Strictly speaking, it's impossible to have a legal lexical form which fails to denote a legal value, just as it's impossible to have a value for which no lexical form exists. XML Schema does not have ineffable values or meaningless lexical forms. But the distinction between the two errors is nonetheless useful. In more precise terms, what they distinguish, in checking a lexical form L for a simple type T, are the following cases:
  • L is not a legal lexical form for T, because either
    • L is not in the lexical space of the primitive simple type of T, or
    • L does not match a pattern given in the derivation. In this case, it will be handy to specify which type in the hierarchy imposed the pattern.
    Note that these are in practice always distinct, since in XML Schema 1.0 no primitive type has any pattern which specifies its lexical space; all patterns in the schema for schemas are on derived types (specifically, all patterns are on subtypes of xs:token and xs:Name).
  • L is a legal lexical form for its primitive type (and matches all relevant patterns), but L denotes a primitive value which has been excluded from T.
In order to simplify the maintenance of diagnostic messages, we will separate the task of identifying an error from the task of generating a message for a user. The error tokens returned by our validation rules will have the form error(Code,Shortdesc,Info), where
  • Code is the error code provided by the XML Schema specification or by our validator (for details not specifically addressed by the spec), e.g. “cvc-datatype-valid.2” or “pv_plf_ae.2”.
  • Shortdesc is a short description intended primarily to make it easier, while reading the Prolog source code, to follow what's going on, e.g. “bad lexical form for type”. A quick and dirty user interface might expose this description to the user, but a good user interface is expected to use the Code and Info to produce suitable error messages for the user.
  • Info is a list of simple label(value) structures which provide information which may make it easier to understand the cause of the error and which should be available to be integrated into the user-level error messages. Values may be atoms, but will in some cases be complex objects. In particular, by convention we will use the structure ce(Lerr) to provide a list of errors returned by a subordinate predicate (ce = ‘contributing errors’).
Using this structure, the general pattern for checking pre-lexical forms against a simple type becomes:
/* sva_plf_T(+Lre, -LF, -PN, -Lerr) */
sva_plf_TYPEID(PLF,LF,PN,Lerr) :-
  (aelist_chars(PLF,Lchars,Lerr0)
  -> (Lerr0 = []
     -> plf_wlv_TYPEID(Lchars, LF, PN, Lerr)
     ;  ( Lerr = [error(pv_plf_ae1,'aelist_chars raised error',
                        [type(TYPEID), ce(Lerr0)])],
          PN = 'unparsed',
          LF = [])),
  ;  ( Lerr = [error(pv_plf_ae2,'aelist_chars failed',
                     [type(TYPEID), ce([])])],
     PN = 'unparsed',
     LF = [] )).

/* plf_wlv_T(+Lchars,-LF,-PN,-Lerr): 
 * do whitespace, lex check, value check */
plf_wlv_TYPEID(Lchars,LF,PN,Lerr) :-
  (ws_normalize(KEYWORD,Lchars,LF,Lerr0)
  -> (Lerr0 = []
     -> plf_lv_TYPEID(LF,PN,Lerr)
     ;  ( Lerr = [error(pv_plf_ws1,'ws normalization raised error',
                        [type(TYPEID), ce(Lerr0)])],
          LF = [],
          PN = 'unparsed' ))
  ;  ( LF = [],
       PN = 'unparsed',
       Lerr = [error(pv_plf_ws2,
                'ws normalization failed (can this happen?)',
                [type(TYPEID), ce([])])] )).

/* plf_lv_T(+LF, -PN, -Lerr): check lexical form (l), value (v) */
plf_lv_TYPEID(LF,PN,Lerr) :-
  (lexform_TYPEID(PN,LF,[])
  -> (PN ^^ errors(Lerr0),
       (Lerr0 = []
       -> plf_v_TYPEID(PN,Lerr)
       ;  Lerr = [error('cvc-datatype-valid.1',
                          'bad lexical form',
                          [type(TYPEID), lf(LF), ce(Lerr0)])]))
  ;  PN = 'unparsed',
     Lerr = ['cvc-datatype-valid.1',
                'bad lexical form, grammar failed',
                [type(TYPEID), ce([]), lf(LF)])]).

/* etc. */
Looked at with a fresh eye, this pattern appears less clear than one might wish. It would perhaps be better to follow the flow of the code if the normal error-free flow of control were uninterrupted by error handling, for example thus:
sva_plf_TYPEID(PLF,LF,PN,Lerr) :-
  (aelist_chars(PLF,Lchars)
  -> (ws_normalize(Keyword,Lchars,LF)
     -> (lexform_TYPEID(PN,LF,[])
        -> (vcheck1(PN)
           -> (vcheck2(PN)
              -> (vcheckN(PN)
                 -> Lerr = []
                 ;  Lerr = ['failed vcheckN'])
              ;  Lerr = ['failed vcheck2'])
           ;  Lerr = ['failed vcheck1'])
        ;  Lerr = ['bad lexical form'])
     ;  LF = [],
        Lerr = ['whitespace normalization failed (huh?!!)'])
  ; Lerr = ['aelist_chars failed']).
The astute reader reading this paragraph will correctly infer, however, that despite the author's horror at the needless obscurity of the pattern adopted in the code below, he has not yet taken the time to replace it.
Reference lists of error codes defined by [W3C 2001b] and [W3C 2001c] may be found in the appendix “Error codes for elements and attributes”. Prolog code that uses error structures to generate user-level error messages is found in section .
Now that we have outlined the general patterns of simple-type validation and error structures for the PV parser, we are ready to define the actual predicates. Recall that the schema po.xsd uses five simple types:
  • t_xsd_string = xsd:string
  • t_xsd_decimal = xsd:decimal
  • t_xsd_date = xsd:date
  • t_xsd_quantity = /complexType(po:Items) /sequence() /element(item) /complexType() /sequence() /element(quantity) /simpleType()
  • t_SKU = /simpleType(SKU)
In the following sections, the corresponding sva_plf_TYPEID predicates will be defined.

4.2.3. Validating xsd:string

4.2.3.1. String itself
The string type is as simple to check as any simple type can be: it accepts any sequence of XML characters as a lexical form, and performs the identity mapping to find the value.
< 102 Checking a pre-lexical form as a string (PV) > ≡
/* sva_plf_t_xsd_string(+PLF,-LF,-PN,-Lerr) */
sva_plf_t_xsd_string(PLF,PLF,PN,Lerr) :-
  (aelist_codes(PLF,Lcodes,Lerr0)
  -> (Lerr0 = []
     -> plf_lv_t_xsd_string(Lcodes, PN, Lerr)
     ;  ( Lerr = [error(pv_plf_ae1,'aelist_chars failed',
                        [type(t_xsd_string), ce(Lerr0)])],
          PN = 'unparsed' ))
  ;  ( Lerr = [error(pv_plf_ae2,'aelist_chars failed',
                     [type(t_xsd_string), ce([])])],
       PN = 'unparsed' )).

/* N.B. no whitespace normalization needed for string */

/* plf_lv_t_xsd_string(+LF,-PN,-Lerr): 
 * check lexical form (l), value (v) */
plf_lv_t_xsd_string(LF,PN,Lerr) :-
  (lexform_t_xsd_string(PN,LF,[])
  -> (PN ^^ errors(Lerr0),
       (Lerr0 = []
       -> Lerr = []
       ;  Lerr = [error('cvc-datatype-valid.1',
                          'bad lexical form',
                          [type(t_xsd_string), lf(LF), ce(Lerr0)])]))
  ;  Lerr = [error('cvc-datatype-valid.1',
                'bad lexical form, grammar failed',
                [type(t_xsd_string), ce([]), lf(LF)])]).

/* N.B. no value-level checks are defined for string */

This code is used in < Checking pre-lexical forms against built-in types (PV) 163 >

As can be seen, errors are reported by aelist_codes in its third argument and by the lexical-form grammar in the errors property of the top-level parsed node. If the grammar reports errors in the lexical form, they are wrapped in a generic cvc-datatype-valid.1 error code. Finally, the errors reported by the aelist_codes predicate and the lexical-form errors are combined into the final error list. This follows the pattern outlined in section 4.2.1.3, but it's shorter, since the string type needs neither whitespace normalization nor checks on the value.
4.2.3.2. Converting from Anjewierden/Wielemaker form to list of codes
The name aelist_codes is intended to call to mind the built-in predicates atom_chars and atom_codes. The first argument maps into the second, with an error list in the third.[9]
< 103 Conversion between atom/entity list and list of codes (PV) > ≡
/* aelist_codes(+List,-Codes,-Lerr): convert list of 
 * atoms and entity structures into list of integer codes,
 * or else return errors.
 */
aelist_codes([],[],[]).
aelist_codes([Head|Tail],Codes,Lerr) :-
  ae_unit(Head,CHead,Lerr1),
  aelist_codes(Tail,CTail,Lerr2),
  flatten([CHead,CTail],Codes),
  append(Lerr1,Lerr2,Lerr).
aelist_codes(Atom,Codes,Lerr) :-
  atom(Atom),
  ae_unit(Atom,Codes,Lerr).

/* entities and special characters.  These come first so that
 * first-argument indexing will try them first when appropriate
 * and skip them otherwise.
 */
ae_unit(entity(Code),Code,[]) :-
  integer(Code).
/* N.B. for now, we do not support the use of named general
 * entities in the Anjewierden/Wielemaker form.  Maybe later.
 */
ae_unit(entity(Code),Code,
  [error(pv_ae2,
         'Entity names not supported, use numeric references',
         [entity(Code)])]) :-
  not(integer(Code)).

/* Main case: an atom, which we convert to a list of integers */
ae_unit(Head,CHead,Lerr) :-
  atom(Head),
  (atom_codes(Head,CHead)
  -> Lerr = []
  ;  Lerr = [error(pv_ae1,
       'Unable to convert item into character',
       [problem(Head)])],
     CHead = []
  ).
/* Error case: not an atom, not an entity() structure */
ae_unit(Head,[],Error) :-
  not(atom(Head)),
  Head \= entity(_X),
  Error = [error(pv_ae3,
    'This is not an atom or an entity structure, what is it doing here?',
    [problem(Head)])].

This code is used in < Generic predicates for simple types (PV) 166 >

Some simple test cases will serve to exercise this code. These cases are all legal:
< 104 Simple test cases for strings (PV) > ≡
 <ok xsi:type="xsd:string">This is a sample string.</ok>
 <ok xsi:type="xsd:string">This is &#97; sample string.</ok>
 <ok xsi:type="xsd:string">This is &#x61; sample string.</ok>
 <ok xsi:type="xsd:string">Voici une phrase française.</ok>
 <ok xsi:type="xsd:string">Voici une phrase fran&#xE7;aise.</ok>
 <ok xsi:type="xsd:string">Voici une phrase fran&ccedil;aise.</ok>
 <ok xsi:type="xsd:string">   
   The characters for single dagger (&#x2020;),
   double dagger (&#x2021;),
   and per-mille (&#x2030;) are not in the basic Prolog character set.</ok>
Continued in <Simple test cases for strings (PV) (cont'd) 105>, <Simple test cases for strings (cont'd) 107>
This code is used in < Test cases for simple types 167 >

But at least one obviously illegal string is probably also worth including:
< 105 Simple test cases for strings (PV) (cont'd) [continues 104 Simple test cases for strings (PV)] > ≡
 <not_ok xsi:type="xsd:string">This is a sample string 
   <emph>with embedded markup</emph>.</not_ok>



4.2.3.3. Lexical form of string
The lexical form of strings is trivial to check: each member of the list of code points must be within the Unicode range.
< 106 Lexical form of string (PV) > ≡
lexform_t_xsd_string ::= []
  <:> errors([])
  &&  value([]).
lexform_t_xsd_string ::= [Code], lexform_t_xsd_string^^R,
        { ( not(integer(Code))
          ->  Lerr0 = [error(pv_string1,
                    'Non-integer code point found',
                    [code(Code)])]
          ;   Code > 1114112
           -> Lerr0 = [error(pv_string2,
                       'Code point too large',
                       [code(Code)])]
          ;   Code < 0
           -> Lerr0 = [error(pv_string3,
                       'Code point negative',
                       [code(Code)])]
          ;   Code =:= 0
           -> Lerr0 = [error(pv_string4,
                        'NUL character not legal in XML',
                        [])]
          ;   Lerr0 = []
          )
        }
  <:> errors(Lerr) ::- 
                    R ^^ errors(Lerr1), 
                    append(Lerr0,Lerr1, Lerr)
  &&  value(S) ::- R ^^ value(S0),
                    (Lerr0 = []
                    -> S = [Code | S0]
                    ;  S = S0)
.

This code is used in < Grammar rules for lexical forms of built-in types (PV) 164 >

If we did not trust the upstream XML parser, and did not mind tying ourselves to a specific version of XML, this is the point at which we would check the string to ensure that it contained only legal characters.
Some test cases will help exercise this code:
< 107 Simple test cases for strings (cont'd) [continues 104 Simple test cases for strings (PV)] > ≡
 <ok xsi:type="xsd:string">The character &#1114112; is legal.</ok>
 <ok xsi:type="xsd:string">Character &#x10FFFF; is legal.</ok>
 <not_ok xsi:type="xsd:string">Character x11FFFF (&#x11FFFF;) is not legal.</not_ok>
 <not_ok xsi:type="xsd:string">Character x0000 (&#x0000;) is not legal.</not_ok>
 <ok xsi:type="xsd:string">Character x19 (&#x19;) is legal.</ok>
 <ok xsi:type="xsd:string">Character x1B (&#x1B;) is legal.</ok>
 <ok xsi:type="xsd:string">Character x89 (&#x89;) is legal.</ok>
 <ok xsi:type="xsd:string">Character x8B (&#x8B;) is legal.</ok>



The fourth of these (testing for null characters) produces an unexpected result: the code above accepts it as legal, because the only part of the example it sees is the string “Character ”. We can infer that the SWI XML parser accepts the numeric character reference and puts a null character in the buffer, where the C substrate takes it to mean end-of-string. (A bug report has been filed.) The last four items are all accepted as valid, but it appears at first glance that the control characters are not actually being passed through to the Prolog code.

4.2.4. Validating xsd:decimal

4.2.4.1. Decimal itself
The type t_xsd_decimal is used in the purchase-order schema for Zip codes and dollar prices. Legal lexical forms can be of arbitrary length, and we don't need to compare values to other numbers (a max of 99999 might not be a bad idea for Zip codes, but it's not in the schema), so we won't actually convert to a Prolog number; instead we will just check the lexical form to be sure it's legal. As we did for string, we accept any input sequence of atoms and entity structures. For convenience in writing the grammar of decimal lexical forms, though, we translate it not into a sequence of integers but a sequence of atoms; each atom is either a single Prolog character or (if not a legal Prolog character) an integer. We check the lexical form against this list of atoms.
< 108 Checking pre-lexical form as xsd_decimal (PV) > ≡
/* sva_plf_t_xsd_decimal(+PLF,-LF,-PN,-Lerr) */
sva_plf_t_xsd_decimal(PLF,LF,PN,Lerr) :-
  (aelist_chars(PLF,Lchars,Lerr0)
  -> (Lerr0 = []
     -> plf_wlv_t_xsd_decimal(Lchars, LF, PN, Lerr)
     ;  Lerr = [error(pv_plf_ae1,'aelist_chars raised error',
                        [type(t_xsd_decimal), ce(Lerr0)])],
        PN = 'unparsed',
        LF = [])
  ;  Lerr = [error(pv_plf_ae2,'aelist_chars failed',
                     [type(t_xsd_decimal), ce([])])],
     PN = 'unparsed',
     LF = []).

/* plf_wlv(+Lchars,-LF,-PN,-Lerrors): 
 * do whitespace, lex check, value check */
plf_wlv_t_xsd_decimal(Lchars,LF,PN,Lerr) :-
  (ws_normalize(collapse,Lchars,LF,Lerr0)
  -> (Lerr0 = []
     -> plf_lv_t_xsd_decimal(LF,PN,Lerr)
     ;  ( Lerr = [error(pv_plf_ws1,'ws normalization raised error',
                        [type(t_xsd_decimal), ce(Lerr0)])],
          PN = 'unparsed' ))
  ;  LF = [],
     PN = 'unparsed',
     Lerr = [error(pv_plf_ws2,
                'ws normalization failed (can this happen?)',
                [type(t_xsd_decimal), ce([])])]).

/* plf_lv: check lexical form (l), value (v) */
/* plf_lv_T(+LF, -PN, -Lerr): check lexical form (l), value (v) */
plf_lv_t_xsd_decimal(LF,PN,Lerr) :-
  (lexform_t_xsd_decimal(PN,LF,[])
  -> (PN ^^ errors(Lerr0),
       (Lerr0 = []
        -> Lerr = []
        ;  Lerr = [error('cvc-datatype-valid.1',
                           'bad lexical form',
                           [type(t_xsd_decimal), lf(LF), ce(Lerr0)])]))
  ;  ( Lerr = [error('cvc-datatype-valid.1',
                'bad lexical form, grammar failed, reason unknown',
                [type(t_xsd_decimal), ce([]), lf(LF)])],
       PN = 'unparsed')).

/* N.B. no value checks for decimal: every legal lexical 
 * form denotes a legal value */

This code is used in < Checking pre-lexical forms against built-in types (PV) 163 >

Some simple test cases will serve to exercise this code.
< 109 Simple test cases for decimals > ≡
 <ok xsi:type="xsd:decimal">0123456789</ok>
 <ok xsi:type="xsd:decimal">&longnumber;</ok>
 <not_ok xsi:type="xsd:decimal">This is a sample decimal 
   <emph>with embedded markup</emph>.</not_ok>
 <!--* and another ... *-->
 <not_ok xsi:type="xsd:decimal">3<decimal_point/>141592.</not_ok>
Continued in <More test cases for decimals 118>
This code is used in < Test cases for simple types 167 >

The entity longnumber is built up piece by piece:
< 110 Entity declarations for long number > ≡
<!ENTITY tendigits "0123456789">
<!ENTITY forty "&tendigits;&tendigits;&tendigits;&tendigits;">
<!ENTITY longnumber "&forty;&forty;&forty;.&forty;&forty;">

This code is used in < Test cases for simple types 167 >

As can be seen, its value is a decimal with one-hundred-twenty digits before and eighty digits after the decimal point.
4.2.4.2. Converting from Anjewierden/Wielemaker form to characters
The predicate aelist_chars is similar to aelist_codes, but it produces characters whenever possible, rather than integers.
< 111 Conversion between atom/entity list and list of characters > ≡
/* aelist_chars(+List,-Chars,-Lerr): convert list of 
 * atoms and entity structures into list of characters,
 * using integers when the input character is not a legal
 * Prolog character, or else return errors.
 */
aelist_chars([],[],[]).
aelist_chars([Head|Tail],Chars,Lerr) :-
  ae_char(Head,CHead,Lerr1),
  aelist_chars(Tail,CTail,Lerr2),
  flatten([CHead,CTail],Chars),
  append(Lerr1,Lerr2,Lerr).
aelist_chars(Atom,Lc,Lerr) :-
  atom(Atom),
  ae_char(Atom,Lc,Lerr).

ae_char(Head,CHead,Lerr) :-
  atom(Head),
  ( atom_chars(Head,CHead)
  -> Lerr = []
  ;  Lerr = [error(pv_ae4,
                'Unable to convert item into char sequence',
                [problem(Head)])],
     CHead = []
  ).
ae_char(entity(Code),Code,[]) :-
  integer(Code).
/* N.B. for now, we do not support the use of named general
 * entities in the Anjewierden/Wielemaker form.  Maybe later.
 */
ae_char(entity(Code),Code,
  [error(pv_ae5,
         'Entity names not supported, use numeric references',
         [entity(Code)])]) :-
  not(integer(Code)).
ae_char(Head,[],Error) :-
  not(atom(Head)),
  not(integer(Head)),
  Head \= entity(_X),
  Error = [error(pv_ae6,
    'This is not an atom or an entity structure, what is it doing here?',
    [problem(Head)])].

This code is used in < Generic predicates for simple types (PV) 166 >

4.2.4.3. Lexical form of decimal
The lexical form of decimals is just as given above, except that we provide errors, lexval, and value properties in the DCTG grammar.[10]
< 112 Lexical form of decimal (PV) > ≡
lexform_t_xsd_decimal ::= lexform_t_xsd_integer^^I, fractionalpart^^F
  <:> lexval(LV) ::- I^^lexval(LVi), 
        F^^lexval(LVf),
        append(LVi,LVf,LV)
  &&  value(V) ::- I^^value(Vi), 
        F^^value(Vf),
        /* if sign is negative, subtract Vf,
         * else add */
        (I^^lexval(['-'|_])
        -> V is Vi - Vf
        ;  V is Vi + Vf)
  &&  errors(Lerr) ::- I^^errors(Lerr0), 
        F^^errors(Lerr1),
        append(Lerr0,Lerr1,Lerr).
Continued in <Lexical form of integer (PV) 113>, <Grammar for fractional part of decimal (PV) 114>
This code is used in < Grammar rules for lexical forms of built-in types (PV) 164 >

We can build the lexical form for integers along the way.
< 113 Lexical form of integer (PV) [continues 112 Lexical form of decimal (PV)] > ≡
lexform_t_xsd_integer ::= opt_sign^^S, digits^^D,
  { S ^^ lexval(Sign),
    D ^^ lexval(LVd) }
  <:> lexval([Sign | LVd])
  &&  value(V) ::- Sign = '+', 
        length(LVd, S0),
        Scale is S0 - 1,
        D^^value(Scale,V)
        /* N.B. Scale is passed in as parameter to help
         * determine value. */
  &&  value(Vn) ::- Sign = '-', 
        length(LVd, S0),
        Scale is S0 - 1,
        D^^value(Scale,V0),
        Vn is 0 - V0
  &&  errors(Lerr) ::- S^^errors(Lerrs), 
        D^^errors(Lerrd),
        append(Lerrs,Lerrd,Lerr).



Note that the scale required by the value property of the digits non-terminal is effectively passed in as a parameter by the caller.
The fractional part of the decimal number uses the ability to pass in a scale of negative 1, to force the value of the fractional part to be, in fact, fractional.
< 114 Grammar for fractional part of decimal (PV) [continues 112 Lexical form of decimal (PV)] > ≡
fractionalpart ::= []
  <:> value(0)
  &&  lexval([])
  &&  errors([]).
/* redundant, suppress this
fractionalpart ::= decimalpoint
  <:> value(0)
  &&  errors([]).
*/
fractionalpart ::= decimalpoint^^P, opt_digits^^D,
  { P ^^ lexval(LVp), D ^^ lexval(LVd) }
  <:> lexval([LVp | LVd])
  &&  value(V) ::- D ^^ value(-1,V)
      /* N.B. Scale of -1 is passed in as parameter */
  &&  errors(Lerr) ::- P^^errors(Lerr1), D^^errors(Lerr2), append(Lerr1,Lerr2,Lerr).
Continued in <Grammar for sign and decimal point of decimal (PV) 115>, <Grammar for optional digits of decimal (PV) 116>, <Grammar for digits of decimal (PV) 117>
This code is used in < Lexical form of decimal (2L) 379 >

The rules for the optional sign and decimal point are quite straightforward.
< 115 Grammar for sign and decimal point of decimal (PV) [continues 114 Grammar for fractional part of decimal (PV)] > ≡
opt_sign ::= []
  <:> lexval('+')
  &&  errors([]).
opt_sign ::= ['+']
  <:> lexval('+')
  &&  errors([]).
opt_sign ::= ['-']
  <:> lexval('-')
  &&  errors([]).
decimalpoint ::= ['.']
  <:> errors([])
  &&  lexval('.').



And equally straightforward are those for optional digits.
< 116 Grammar for optional digits of decimal (PV) [continues 114 Grammar for fractional part of decimal (PV)] > ≡
opt_digits ::= []
  <:> lexval('')
  &&  value(_Scale,0) 
  &&  errors([]).
opt_digits ::= digits^^D
  <:> lexval(LV) ::- D^^lexval(LV)
  &&  value(Scale,V) ::- D^^value(Scale,V)
  &&  errors(Lerr) ::- D^^errors(Lerr).



The syntax of the digits rule is straightforward, but the definition of its value property may require some attention. The scale is not calculated bottom-up but is passed in from the environment as a parameter; this allows the digits non-terminal to calculate a correct value whether it is being used in the integer part or the fractional part of a decimal number.[11]
< 117 Grammar for digits of decimal (PV) [continues 114 Grammar for fractional part of decimal (PV)] > ≡
digits ::= digit^^D
  <:> lexval([Dv]) ::- D^^lexval(Dv)
  &&  value(Scale,V) ::- D^^value(Scale,V)
  &&  errors([]).
digits ::= digit^^D1, digits^^Dd
  <:> lexval([D1val|Ddval]) ::- 
          D1^^lexval(D1val), 
          Dd^^lexval(Ddval)
  &&  value(Scale,V) ::- D1^^value(Scale,V1),
          S2 is Scale - 1,
          Dd^^value(S2,V2),
          V is V1 + V2
  &&  errors(Lerr) ::-
          D1^^errors(Lerr1), 
          Dd^^errors(Lerrd),
          append(Lerr1,Lerrd,Lerr).          
digit ::= [Ch], { char_type(Ch,digit) }
  <:> lexval(Ch)
  &&  value(Scale,V) ::- atom_number(Ch,V0),
          V is V0 * (10 ** Scale)
  &&  errors([]).



Some more test cases will check the error diagnostics:
< 118 More test cases for decimals [continues 109 Simple test cases for decimals] > ≡
 <ok xsi:type="xsd:decimal">3.141592</ok>
 <ok xsi:type="xsd:decimal">  3.141592		</ok>
 <ok xsi:type="xsd:decimal">  0.141592 </ok>
 <ok xsi:type="xsd:decimal">  4. </ok>
 <ok xsi:type="xsd:decimal">  -4.2 </ok>
 <ok xsi:type="xsd:decimal">  +4.2 </ok>
 <not_ok xsi:type="xsd:decimal">3.14.1592</not_ok>
 <not_ok xsi:type="xsd:decimal"> 3.14.1592 </not_ok>
 <not_ok xsi:type="xsd:decimal">  --4.2 </not_ok>
 <not_ok xsi:type="xsd:decimal">  -+4.2 </not_ok>
 <not_ok xsi:type="xsd:decimal">  ++4.2 </not_ok>
 <not_ok xsi:type="xsd:decimal"> 3 . 141592 </not_ok>
 <not_ok xsi:type="xsd:decimal">  - 4.2 </not_ok>
 <not_ok xsi:type="xsd:decimal">  + 4.2 </not_ok>
 <not_ok xsi:type="xsd:decimal">  4.2++ </not_ok>




4.2.5. White space normalization in the PV grammar

In the core grammar, we performed whitespace normalization on single atoms by breaking them up into lists of character codes, performing the normalization, and then generating a new atom from the result. In the PV grammar, the working copy of a lexical form is already a list of character atoms or codes, so we need to modify the utility routines.
The preserve option returns its second argument.
< 119 Utility for whitespace normalization (PV) > ≡
/* ws_normalize(Keyword,Input,Output): true if Output is
 * an atom identical to the whitespace-normalized form of 
 * Input, with the whitespace mode indicated by Keyword. */

ws_normalize(preserve,List,List,[]).
Continued in <Utility for whitespace normalization (PV) 120>, <Utility for whitespace normalization (PV) 122>
This code is used in < Generic predicates for simple types (PV) 166 >

The replace option replaces each occurrence of tab, line feed, or carriage return with a blank.
< 121 Normalizing to blanks (PV) > ≡
/* ws_blanks(A,B): where A has any whitespace, B has a blank */
ws_blanks([],[],[]).
ws_blanks(['\t'|T1],[' '|T2],Lerr) :- ws_blanks(T1,T2,Lerr).
ws_blanks(['\n'|T1],[' '|T2],Lerr) :- ws_blanks(T1,T2,Lerr).
ws_blanks(['\r'|T1],[' '|T2],Lerr) :- ws_blanks(T1,T2,Lerr).
ws_blanks([H|T1],[H|T2],Lerr) :- 
  not(member(H,['\t','\n','\r'])), 
  ws_blanks(T1,T2,Lerr).

This code is used in < Generic predicates for simple types (PV) 166 >

The collapse method similarly calls for an auxiliary routine.
< 122 Utility for whitespace normalization (PV) [continues 119 Utility for whitespace normalization (PV)] > ≡
ws_normalize(collapse,In,Out,Lerr) :-
  ws_normalize(replace,In,Temp,Lerr0),
  ws_collapse(Temp,Out,Lerr1),
  append(Lerr0,Lerr1,Lerr).



The action of the ws_collapse routine is easily thought of in terms of a Mealy machine, with three states:
  1. initial state: no non-blank character has yet been seen. Blanks stay in this state (with no output signal), non-blanks go to the inword state (and emit the non-blank character as output).
  2. inword state: the most recent character is a non-blank, so we are in the middle of a character sequence to be preserved. Non-blank characters stay in this state (and copy the character to output); blanks go to the after-word state (with no output).
  3. afterword state: the most recent character is a blank. If there are non-blanks following it, we want to write it out again, but if we have hit some trailing whitespace we don't want any more output. Blanks stay in this state (with no output); non-blanks go back to the inword state (emitting a blank and then the non-blank that cause the transition).
< 123 Collapsing whitespace (PV) > ≡
/* ws_collapse(A,B): B is like A, with all strings of blanks 
 * collapsed to single blanks, and leading and trailing 
 * blanks stripped. */
/* ws_collapse/3 just calls ws_collapse/4 with the 
 * appropriate state (initial). */
ws_collapse(L0,L,Lerr) :- ws_collapse(initial,L0,L,Lerr).

ws_collapse(_State,[],[],[]).

/* ws_collapse(initial, L0, L, Lerr) walks past initial 
 * whitespace and then calls ws_collapse(inword, ...).  
 */
ws_collapse(initial,[' '|T0],T,Lerr) :- 
  ws_collapse(initial,T0,T,Lerr).
ws_collapse(initial,[C|T0],[C|T],Lerr) :-
  C \= ' ', 
  ws_collapse(inword,T0,T,Lerr).

/* ws_collapse(inword, ...) accumulates non-blanks.
 * On blank we call ws_collapse(afterword, ...). 
 */
ws_collapse(inword,[' '|T0],T,Lerr) :- 
  ws_collapse(afterword,T0,T,Lerr).
ws_collapse(inword,[C|T0],[C|T],Lerr) :-
  C \= ' ', 
  ws_collapse(inword,T0,T,Lerr).

/* ws_collapse(afterword, ...) skips blanks, and
 * if we see a non-blank we emit a blank and the non-blank,
 * then call ws_collapse(inword, ...). 
 */
ws_collapse(afterword,[' '|T0],T,Lerr) :- 
  ws_collapse(afterword,T0,T,Lerr).
ws_collapse(afterword,[C|T0],[' ',C|T],Lerr) :-
  C \= ' ', 
  ws_collapse(inword,T0,T,Lerr).

This code is used in < Generic predicates for simple types (PV) 166 >

All three states are accepting (final) states, hence the first rule.[12]

4.2.6. Validating xsd:date

The t_xsd_date type is the first we have discussed which requires checking both of the lexical form and of the value. Strictly speaking, every legal lexical form denotes a date, and every date has a lexical form. But for simplicity we will accept a broader range of lexical forms as legal than are actually legal dates: we'll allow the day field to go up to 31 regardless of the month and year.[13]
The overall pattern will be familiar from the sections on strings and decimals:
< 125 Pre-lexical form checking for dates (PV) > ≡
/* sva_plf_t_xsd_date(+PLF,-LF,-PN,-Lerr) */
sva_plf_t_xsd_date(PLF,LF,PN,Lerr) :-
  (aelist_chars(PLF,Lchars,Lerr0)
  -> (Lerr0 = []
     -> plf_wlv_t_xsd_date(Lchars, LF, PN, Lerr)
     ;  Lerr = [error(pv_plf_ae1,'aelist_chars raised error',
                        [type(t_xsd_date), ce(Lerr0)])],
        PN = 'unparsed',
        LF = [])
  ;  Lerr = [error(pv_plf_ae2,'aelist_chars failed',
                     [type(t_xsd_date), ce([])])],
     PN = 'unparsed',
     LF = []).

/* plf_wlv: do whitespace, lex check, value check */
/* plf_wlv(+Lchars,-LF,-PN,-Lerrors): 
 * do whitespace, lex check, value check */
plf_wlv_t_xsd_date(Lchars,LF,PN,Lerr) :-
  (ws_normalize(collapse,Lchars,LF,Lerr0)
  -> (Lerr0 = []
     -> plf_lv_t_xsd_date(LF,PN,Lerr)
     ;  ( Lerr = [error(pv_plf_ws1,'ws normalization raised error',
                        [type(t_xsd_date), ce(Lerr0)])],
          PN = 'unparsed' ))
  ;  LF = [],
     PN = 'unparsed',
     Lerr = [error(pv_plf_ws2,
                'ws normalization failed (can this happen?)',
                [type(t_xsd_date), ce([])])]).

/* plf_lv: check lexical form (l), value (v) */
/* plf_lv_T(+LF, -PN, -Lerr): check lexical form (l), value (v) */
plf_lv_t_xsd_date(LF,PN,Lerr) :-
  (lexform_t_xsd_date(PN,LF,[])
  -> (PN ^^ errors(Lerr0),
      (Lerr0 = []
      -> plf_v_t_xsd_date(PN,Lerr)
      ;  Lerr = [error('cvc-datatype-valid.1',
                         'bad lexical form',
                         [type(t_xsd_date), lf(LF), ce(Lerr0)])]))
  ;  Lerr = [error('cvc-datatype-valid.1',
                'bad lexical form, grammar failed, reason unknown',
                [type(t_xsd_date), ce([]), lf(LF)])]).

/* plf_v: check value */
plf_v_t_xsd_date(PN,Lerr) :-
  (date_ok(PN,Lerr0)
  -> (Lerr0 = []
     -> Lerr = []
     ;  Lerr = [error(code,'date value not OK',[ce(Lerr0)])])
  ;  Lerr = [error(code,'date value not OK (date_ok failed)',[])]).

This code is used in < Checking pre-lexical forms against built-in types (PV) 163 >

The main outlines of the grammar are the same as those found in the core grammar.
< 126 Lexical form for dates (PV) > ≡
lexform_t_xsd_date ::= year^^Y, hyphen, month^^M, hyphen, day^^D
  <:> errors(Lerr) ::-
        Y^^errors(Lerr1),
        M^^errors(Lerr2),
        D^^errors(Lerr3),
        flatten([Lerr1,Lerr2,Lerr3],Lerr)
  && year(YV) ::- Y^^value(YV)
  && month(MV) ::- M^^value(MV)
  && day(DV) ::- D^^value(DV)
  {Calculating a date value (PV) 133}
  .
Continued in <Lexical form for year (PV) 128>
This code is used in < Grammar rules for lexical forms of built-in types (PV) 164 >

Test cases for correct and incorrect dates include:
< 127 Some test cases for dates > ≡
 <ok xsi:type="xsd:date">1998-02-08</ok>
 <ok xsi:type="xsd:date">
  1998-02-08
 </ok>
 <ok xsi:type="xsd:date">231998-02-08</ok>
 <ok xsi:type="xsd:date">0027-02-08</ok>
 <not_ok xsi:type="xsd:date">19980208</not_ok>
 <not_ok xsi:type="xsd:date">1998-02</not_ok>
 <not_ok xsi:type="xsd:date">1998--02--08</not_ok>
 <not_ok xsi:type="xsd:date">1998-002-008</not_ok>
 <not_ok xsi:type="xsd:date">3.141592</not_ok>
Continued in <Some test cases for dates (four or more year-digits) 129>, <Some test cases for dates (ranges on month, day) 132>, <Some test cases for dates (leap-year calculations) 137>
This code is used in < Test cases for simple types 167 >

Years may take an optional leading minus sign; their value property is calculated by reading their lexical form as a number, using the standard number_chars predicate.
< 128 Lexical form for year (PV) [continues 126 Lexical form for dates (PV)] > ≡
/* Years must have at least four digits */
yearnum ::= digit^^D1, digit^^D2, digit^^D3, digits^^Dd
  <:> value(Num) ::- D1^^lexval(Dv1),
          D2^^lexval(Dv2),
          D3^^lexval(Dv3),
          Dd^^lexval(Dv4),
          flatten([Dv1,Dv2,Dv3,Dv4],LF),
          number_chars(Num,LF)
  &&  errors([]).
year ::= yearnum^^Y
  <:> value(Num) ::- Y^^value(Num)
  &&  errors(Lerr) ::- Y^^errors(Lerr).
year ::= ['-'], yearnum^^Y
  <:> value(Num) ::- Y^^value(N), Num is 0 - N
  &&  errors(Lerr) ::- Y^^errors(Lerr).
hyphen ::= ['-'].
Continued in <Lexical form for month (PV) 130>, <Lexical form for day of month (PV) 131>
This code is used in < Lexical form for dates (2L) 381 >

This is straightforward to test for:
< 129 Some test cases for dates (four or more year-digits) [continues 127 Some test cases for dates] > ≡
 <ok xsi:type="xsd:date">-1998-02-08</ok>
 <ok xsi:type="xsd:date">-0047-03-13</ok>
 <not_ok xsi:type="xsd:date">27-02-08</not_ok>
 <not_ok xsi:type="xsd:date">-047-03-13</not_ok>



Months are represented by two-digit numbers; we check arithmetically that it's between one and twelve and return an appropriate error message if it's not.
< 130 Lexical form for month (PV) [continues 128 Lexical form for year (PV)] > ≡
month ::= digit^^D1, digit^^D2,
  { D1^^lexval(Dv1),
    D2^^lexval(Dv2),
    number_chars(Num,[Dv1,Dv2]) }
  <:> value(Num)
  &&  errors([]) ::-
        Num > 0,
        Num < 13
  &&  errors([error(pv_lf_date_1,'Month must be at least 01',
                [lf([Dv1,Dv2]), num(Num)])]) ::-
        Num =< 0
  &&  errors([error(pv_lf_date_2,'Month must be at most 12',
                [lf([Dv1,Dv2]), num(Num)])]) ::-
        Num > 12.



Day of the month is structured similarly:
< 131 Lexical form for day of month (PV) [continues 128 Lexical form for year (PV)] > ≡
day ::= digit^^D1, digit^^D2,
  { D1^^lexval(Dv1),
    D2^^lexval(Dv2),
    number_chars(Num,[Dv1,Dv2]) }
  <:> value(Num)
  &&  errors([]) ::-
        Num > 0,
        Num < 32
  &&  errors([error(pv_lf_date_3,'Day of month must be at least 01',
                [lf([Dv1,Dv2]), num(Num)])]) ::-
        Num =< 0
  &&  errors([error(pv_lf_date_4,'Day of month must be at most 31',
                [lf([Dv1,Dv2]), num(Num)])]) ::-
        Num > 31.



It's relatively easy to test these ranges:
< 132 Some test cases for dates (ranges on month, day) [continues 127 Some test cases for dates] > ≡
 <ok xsi:type="xsd:date">1998-01-08</ok>
 <ok xsi:type="xsd:date">1998-12-08</ok>
 <ok xsi:type="xsd:date">1998-01-01</ok>
 <ok xsi:type="xsd:date">1998-12-31</ok>
 <not_ok xsi:type="xsd:date">1998-00-08</not_ok>
 <not_ok xsi:type="xsd:date">1998-22-08</not_ok>
 <not_ok xsi:type="xsd:date">1998-12-00</not_ok>
 <not_ok xsi:type="xsd:date">1998-12-32</not_ok>



One thing we should add is the ability to calculate a value from the date's lexical form. I use an algorithm I acquired from my then boss George Yanos; I believe he got it from the ACM Collected Algorithms, but I am not sure.
< 133 Calculating a date value (PV) > ≡
  && value(V) ::-
        Y^^value(Y0),
        M^^value(M0),
        D^^value(D0),
        (M0 < 3
        -> Y1 is Y0 - 1
        ;  Y1 is Y0),
        M1 is (M0 + 9) mod 12,
        (Y1 >= 0
        -> C is Y1 // 100,
           Y2 is Y1 mod 100
        ;  C is Y1 // 100,
           Y2 is Y1 - (C * 100)),
        V is ((C * 146097) // 4)
             + ((Y2 * 1461) // 4)
             + (((M1 * 153) + 2) // 5)
             + D0 
             + 1721119

This code is used in < Lexical form for dates (PV) 126 > < Lexical form for dates (2L) 381 >

This can be explained, though lots of effort went into George Yanos's version of this to make it opaque.
  • A year is 365 days, 366 in leap years.
  • Four years (except century years) have 3 × 365 + 1 × 366 = 4 × 365 + 1 = 1461 days.
  • Four centuries have 400 years and (3 × 24 + 1 × 25) = (4 × 24 + 1) leap years.
  • 400 years thus = 400 × 365 + 4 × 24 + 1 = 146097 days.
  • C centuries thus have ((146097 × C) div 4) days.
  • Y years since a century have ((1461 × Y) div 4) days.
  • M months since March 1 have (((153 × M) + 2) div 5) days.
  • D days since the beginning of the month have D days.
So to compute days since 28 February 0 of d month year, let
m = (month + 8) mod 12
if month > 3, yy = year, else yy = (year - 1)
c = yy div 100
y = yy mod 100
And days =
(c * 146097) div 4
+ (y * 1461) div 4
+ ((m * 153) + 2) div 5
+ d
The integer 1,721,119 is 4712 years and 3 months; it makes this algorithm calculate not days since 1 January 1, but days since the epoch of the Julian day numbering system used by astronomers.[14]
Finally, having (re-)written the grammar, we need to provide the necessary check on the values. The second argument here is a list of error codes. These cases are all for correct dates, so the list is empty.
< 134 Checking date values (PV) > ≡
date_ok(PN, []) :- PN^^day(D), D < 29.
date_ok(PN, []) :- PN^^day(29), PN^^month(M), M =\= 2.
date_ok(PN, []) :- PN^^day(30), PN^^month(M), M =\= 2.
date_ok(PN, []) :- 
  PN^^day(31), 
  PN^^month(M), 
  member(M,[1,3,5,7,8,10,12]).
date_ok(PN, []) :- 
  PN^^day(29),
  PN^^month(2),
  PN^^year(Y),
  (Y >= 0 -> Yx = Y ; Yx is Y + 1),   /* adjust for BC */
  0 is Yx mod 4,
  Lc is Yx mod 100,
  L4c is Yx mod 400,
 leapyearcheck(Lc,L4c).
Continued in <Checking date values (PV) 135>, <Checking date values (PV) 136>
This code is used in < Checking pre-lexical forms against built-in types (PV) 163 > < Grammar rules for lexical forms of built-in types (2L) 374 >

To catch and diagnose some obvious errors, though, we can simply invert some of these checks.
< 135 Checking date values (PV) [continues 134 Checking date values (PV)] > ≡
date_ok(PN, [error(pv_v_date_1,
    'February does not have a 30th day this or any year', 
    [year(Y), month(2), day(30)])]) :- 
  PN^^day(30), 
  PN^^month(2), 
  PN^^year(Y).
date_ok(PN, [error(pv_v_date_2,
    'This month has no 31st day', 
    [year(Y), month(M), day(31)])]) :- 
  PN^^day(31), 
  PN^^month(M), 
  PN^^year(Y), 
  not(member(M,[1,3,5,7,8,10,12])).
date_ok(PN, [error(pv_v_date_3,
    'February does not have a 29th day this year', 
    [year(Y)])]) :- 
  PN^^day(29),
  PN^^month(2),
  PN^^year(Y),
  (Y >= 0 -> Yx = Y ; Yx is Y + 1),   /* adjust for BC */
  0 is Yx mod 4,
  Lc is Yx mod 100,
  L4c is Yx mod 400,
  not(leapyearcheck(Lc,L4c)).



The leapyearcheck predicate is the same in the PV grammar as in the core grammar.
< 136 Checking date values (PV) [continues 134 Checking date values (PV)] > ≡
/* if C is nonzero, it's not a century year, 
 * so it's a leapyear */
leapyearcheck(C,_Q) :- C =\= 0. 
/* If both numbers are 0, it's a quad-century year, 
 * so it's a leapyear */
leapyearcheck(0,0).            



To check the leap-year and month-length calculations, we provide some fairly simple samples:
< 137 Some test cases for dates (leap-year calculations) [continues 127 Some test cases for dates] > ≡
 <ok xsi:type="xsd:date">1066-06-30</ok>
 <not_ok xsi:type="xsd:date">1066-06-31</not_ok>
 <not_ok xsi:type="xsd:date">1066-02-29</not_ok>
 <not_ok xsi:type="xsd:date">1066-02-31</not_ok>
 <ok xsi:type="xsd:date">1068-02-29</ok>
 <ok xsi:type="xsd:date">1200-02-29</ok>
 <ok xsi:type="xsd:date">2000-02-29</ok>
 <ok xsi:type="xsd:date">4000-02-29</ok>
 <not_ok xsi:type="xsd:date">1000-02-29</not_ok>



4.2.7. Validating po:quantity

The code for checking pre-lexical forms against the t_e_quantity_t_e_item_t_Items type follows the same basic outline as for the other types.
< 138 Checking pre-lexical forms as quantities (PV) > ≡
/* sva_plf_t_e_quantity_t_e_item_t_Items(+PLF,-LF,-PN,-Lerr) */
sva_plf_t_e_quantity_t_e_item_t_Items(PLF,LF,PN,Lerr) :-
  (aelist_chars(PLF,Lchars,Lerr0)
  -> (Lerr0 = []
     -> plf_wlv_t_e_quantity_t_e_item_t_Items(Lchars, LF, PN, Lerr)
     ;  Lerr = [error(pv_plf_ae1,'aelist_chars raised error',
                        [type(t_e_quantity_t_e_item_t_Items), ce(Lerr0)])],
        LF = [])
  ;  Lerr = [error(pv_plf_ae2,'aelist_chars failed',
                     [type(t_e_quantity_t_e_item_t_Items), ce([])])],
     LF = []).

/* plf_wlv: do whitespace, lex check, value check */
/* plf_wlv(+Lchars,-LF,-PN,-Lerrors): 
 * do whitespace, lex check, value check */
plf_wlv_t_e_quantity_t_e_item_t_Items(Lchars,LF,PN,Lerr) :-
  (ws_normalize(collapse,Lchars,LF,Lerr0)
  -> (Lerr0 = []
     -> plf_lv_t_e_quantity_t_e_item_t_Items(LF,PN,Lerr)
     ;  Lerr = [error(pv_plf_ws1,'ws normalization raised error',
                        [type(t_e_quantity_t_e_item_t_Items), ce(Lerr0)])])
  ;  LF = [],
     Lerr = [error(pv_plf_ws2,
                'ws normalization failed (can this happen?)',
                [type(t_e_quantity_t_e_item_t_Items), ce([])])]).

/* plf_lv: check lexical form (l), value (v) */
/* plf_lv_T(+LF, -PN, -Lerr): check lexical form (l), value (v) */
plf_lv_t_e_quantity_t_e_item_t_Items(LF,PN,Lerr) :-
  (lexform_t_e_quantity_t_e_item_t_Items(PN,LF,[])
  -> (PN ^^ errors(Lerr0),
       (Lerr0 = []
       -> plf_minInclusive_t_e_quantity_t_e_item_t_Items(PN,Lerr)
       ;  Lerr = [error('cvc-datatype-valid.1',
                          'bad lexical form',
                          [type(t_e_quantity_t_e_item_t_Items), lf(LF), ce(Lerr0)])]))
  ;  Lerr = [error('cvc-datatype-valid.1',
                'bad lexical form, grammar failed',
                [type(t_e_quantity_t_e_item_t_Items), ce([]), lf(LF)])]).

This code is used in < Checking (pre-) lexical forms against schema-specific types (PV) 165 >

There are two facets to check at the value level: the value must be greater than or equal to one, and less than one hundred.
< 139 Checking quantity values against bounds (PV) > ≡
/* plf_minInclusive: check value against lower bound */
plf_minInclusive_t_e_quantity_t_e_item_t_Items(PN,Lerr) :-
  PN ^^ value(V),
  (V >= 1
  -> plf_maxExclusive_t_e_quantity_t_e_item_t_Items(PN,Lerr)
  ;  Lerr = [error('cvc-minInclusive-valid',
                     'Value too small',
                     [minInclusive(1), value(V), type(t_e_quantity_t_e_item_t_Items)])]).

plf_maxExclusive_t_e_quantity_t_e_item_t_Items(PN,Lerr) :-
  PN ^^ value(V),
  (V < 100
  -> Lerr = []
  ;  Lerr = [error('cvc-maxExclusive-valid',
                     'Value too large',
                     [maxExclusive(100), value(V), type(t_e_quantity_t_e_item_t_Items)])]).

This code is used in < Checking (pre-) lexical forms against schema-specific types (PV) 165 >

The lexical form for t_e_quantity_t_e_item_t_Items is that for positive integers.
< 140 Lexical form for quantity type (PV) > ≡

lexform_t_e_quantity_t_e_item_t_Items ::= opt_plussign^^S, digits^^D,
  { S ^^ lexval(Sign),
    D ^^ lexval(LVd) }
  <:> lexval([Sign | LVd])
  &&  value(V) ::- Sign = '+', 
        length(LVd, S0),
        Scale is S0 - 1,
        D^^value(Scale,V)
        /* N.B. Scale is passed in as parameter to help
         * determine value. */
  &&  errors(Lerr) ::- S^^errors(Es), 
        D^^errors(Ed),
        append(Es,Ed,Lerr).

opt_plussign ::= []
  <:> lexval('+')
  &&  errors([]).
opt_plussign ::= ['+']
  <:> lexval('+')
  &&  errors([]).

This code is used in < Checking (pre-) lexical forms against schema-specific types (PV) 165 >

In the test cases for quantities,we can exercise both lexical checking and (for once) range-checking on the value:
< 141 Some test cases for quantities > ≡
 <ok xsi:type="po:quantity"> 1 </ok>
 <ok xsi:type="po:quantity"> 99 </ok>
 <ok xsi:type="po:quantity"> 00099 </ok>
 <not_ok xsi:type="po:quantity"> 00 </not_ok>
 <not_ok xsi:type="po:quantity"> 100 </not_ok>
 <not_ok xsi:type="po:quantity"> 1.0 </not_ok>
 <not_ok xsi:type="po:quantity"> 99.00 </not_ok>

This code is used in < Test cases for simple types 167 >

4.2.8. Validating po:SKU

The t_SKU type follows the same pattern as all the other simple types. It has no value-level checks, since its only constraining facets are whitespace (preserve) and its defining regular expression pattern.
< 142 Checking pre-lexical forms as SKU (PV) > ≡
/* sva_plf_t_SKU(+PLF,-LF,-PN,-Lerr) */
sva_plf_t_SKU(PLF,LF,PN,Lerr) :-
  (aelist_chars(PLF,Lchars,Lerr0)
  -> (Lerr0 = []
     -> plf_wlv_t_SKU(Lchars, LF, PN, Lerr)
     ;  Lerr = [error(pv_plf_ae1,'aelist_chars raised error',
                        [type(t_SKU), ce(Lerr0)])],
        PN = 'unparsed',
        LF = [])
  ;  Lerr = [error(pv_plf_ae2,'aelist_chars failed',
                     [type(t_SKU), ce([])])], 
     PN = 'unparsed',
     LF = []).

/* plf_wlv: do whitespace, lex check, value check */
/* plf_wlv(+Lchars,-LF,-PN,-Lerrors): 
 * do whitespace, lex check, value check */
plf_wlv_t_SKU(Lchars,LF,PN,Lerr) :-
  (ws_normalize(preserve,Lchars,LF,Lerr0)
  -> (Lerr0 = []
     -> plf_lv_t_SKU(LF,PN,Lerr)
     ;  Lerr = [error(pv_plf_ws1,'ws normalization raised error',
                        [type(t_SKU), ce(Lerr0)])])
  ;  LF = [],
     PN = 'unparsed',
     Lerr = [error(pv_plf_ws2,
                'ws normalization failed (can this happen?)',
                [type(t_SKU), ce([])])]).

/* plf_lv: check lexical form (l), value (v) */
/* plf_lv_T(+LF, -PN, -Lerr): check lexical form (l), value (v) */
plf_lv_t_SKU(LF,PN,Lerr) :-
  (lexform_t_SKU(PN,LF,[])
  -> (PN ^^ errors(Lerr0),
       (Lerr0 = []
       -> Lerr = []
       ;  Lerr = [error('cvc-datatype-valid.1',
                          'bad lexical form',
                          [type(t_SKU), lf(LF), ce(Lerr0)])]))
  ;  Lerr = [error('cvc-datatype-valid.1',
                'bad lexical form, grammar failed',
                [type(t_SKU), ce([]), lf(LF)])]).

This code is used in < Checking (pre-) lexical forms against schema-specific types (PV) 165 >

The lexical form is straightforward; we just copy it from the core grammar and add some DCTG properties:
< 143 Lexical form for SKU (PV) > ≡
lexform_t_SKU ::= sku_decimal_part^^D, hyphen, sku_alpha_part^^A
  <:> errors(Lerr) ::-
        D^^errors(LerrD),
        A^^errors(LerrA),
        append(LerrD,LerrA,Lerr)
  &&  lexval(LV) ::- 
        D^^lexval(LVD),
        A^^lexval(LVA),
        flatten([LVD,['-'],LVA],LV)
  &&  value(V) ::- 
        D^^lexval(LVD),
        A^^lexval(LVA),
        flatten([LVD,['-'],LVA],V).
/* Having both 'value' and 'lexval' looks rather dumb 
 * for strings */

sku_decimal_part ::= digit^^D1, digit^^D2, digit^^D3
  <:> errors(Lerr) ::- 
        D1^^errors(Lerr1),
        D2^^errors(Lerr2),
        D3^^errors(Lerr3),
        flatten([Lerr1,Lerr2,Lerr3],Lerr)
  &&  lexval([LV1,LV2,LV3]) ::- 
        D1^^lexval(LV1),
        D2^^lexval(LV2),
        D3^^lexval(LV3).
sku_alpha_part ::= cap_a_z^^L1, cap_a_z^^L2
  <:> errors(Lerr) ::- 
        L1^^errors(Lerr1),
        L2^^errors(Lerr2),
        append(Lerr1,Lerr2,Lerr)
  &&  lexval([LV1,LV2]) ::- 
        L1^^lexval(LV1),
        L2^^lexval(LV2).

/* Since the ISO Prolog character set is ISO Latin 1, 
 * it's not enough to call char_type(Char,upper),
 * we also need to check that the character is in the ASCII
 * range to make sure it's in the range [A-Z]. */
cap_a_z ::= [Char], 
  { char_type(Char,upper),
    char_type(Char,ascii) }
  <:> errors([]) 
  &&  lexval(Char).

This code is used in < Checking (pre-) lexical forms against schema-specific types (PV) 165 >

A few test cases for SKUs will help exercise this code:
< 144 Some test cases for SKUs > ≡
 <ok xsi:type="po:SKU">123-AB</ok>
 <ok xsi:type="po:SKU">000-AA</ok>
 <ok xsi:type="po:SKU">999-ZA</ok>
 <ok xsi:type="po:SKU"> 999-ZA  </ok>
 <not_ok xsi:type="po:SKU">123-ab</not_ok>
 <not_ok xsi:type="po:SKU">000-aa</not_ok>
 <not_ok xsi:type="po:SKU">999-&Auml;U</not_ok>
 <not_ok xsi:type="po:SKU">99-9A-U</not_ok>
 <not_ok xsi:type="po:SKU">9990-AAA</not_ok>
 <not_ok xsi:type="po:SKU">1066-06-30</not_ok>
 <not_ok xsi:type="po:SKU">3.14159</not_ok>

This code is used in < Test cases for simple types 167 >

With that, we have taken care of validating all the obvious simple types of the purchase-order schema. But we're not done. In various places, grammar PV will need to validate some other simple types: QNames, NMTOKENS, anyURI, and boolean.

4.2.9. Validating QNames

The QName type is not used by any user-defined material in the purchase-order schema, but we'll need it anyway to check element declarations, since part of checking element declarations involves checking the value of xsi:type if it occurs on the element.
QName follows the same pattern of checking as the other simple types. First, we translate the input into a list of characters. Then we collapse the whitespace, check the lexical form, and check the value.
< 145 Pre-lexical form checking for QNames (PV) > ≡
/* sva_plf_t_xsd_QName(+PLF,-LF,-PN,-Lerr) */
sva_plf_t_xsd_QName(PLF,LF,PN,Lerr) :-
  (aelist_chars(PLF,Lchars,Lerr0)
  -> (Lerr0 = []
     -> plf_wlv_t_xsd_QName(Lchars, LF, PN, Lerr)
     ;  Lerr = [error(pv_plf_ae1,'aelist_chars raised error',
                        [type(t_xsd_QName), ce(Lerr0)])],
        PN = 'unparsed',
        LF = [])
  ;  Lerr = [error(pv_plf_ae2,'aelist_chars failed',
                     [type(t_xsd_QName), ce([])])],
     PN = 'unparsed',
     LF = []).

/* plf_wlv: do whitespace, lex check, value check */
/* plf_wlv(+Lchars,-LF,-PN,-Lerrors): 
 * do whitespace, lex check, value check */
plf_wlv_t_xsd_QName(Lchars,LF,PN,Lerr) :-
  (ws_normalize(collapse,Lchars,LF,Lerr0)
  -> (Lerr0 = []
     -> plf_lv_t_xsd_QName(LF,PN,Lerr)
     ;  PN = 'unparsed',
        Lerr = [error(pv_plf_ws1,'ws normalization raised error',
                        [type(t_xsd_QName), ce(Lerr0)])])
  ;  LF = [],
     PN = 'unparsed',
     Lerr = [error(pv_plf_ws2,
                'ws normalization failed (can this happen?)',
                [type(t_xsd_QName), ce([])])]).

/* plf_lv: check lexical form (l), value (v) */
/* plf_lv_T(+LF, -PN, -Lerr): check lexical form (l), value (v) */
plf_lv_t_xsd_QName(LF,PN,Lerr) :-
  (lexform_t_xsd_QName(PN,LF,[])
  -> (PN ^^ errors(Lerr0),
      (Lerr0 = []
      -> Lerr = []
      ;  Lerr = [error('cvc-datatype-valid.1',
                         'bad lexical form',
                         [type(t_xsd_QName), lf(LF), ce(Lerr0)])]))
  ;  Lerr = [error('cvc-datatype-valid.1',
                'bad lexical form, grammar failed, reason unknown',
                [type(t_xsd_QName), ce([]), lf(LF)])]).



This code is used in < Checking pre-lexical forms against built-in types (PV) 163 >

The grammar of QNames is given by the XML and Namespaces Recommendations:
< 146 Lexical form for QNames (PV) > ≡
/* do an eager match first: use the colon if it's there */
lexform_t_xsd_QName ::= lexform_t_xsd_NCName^^P, colon, lexform_t_xsd_NCName^^L
  <:> errors(Lerr) ::-
        P^^errors(Lerr1),
        L^^errors(Lerr2),
        flatten([Lerr1,Lerr2],Lerr)
  &&  prefix(Prefix) ::- P^^value(LcPrefix), atom_chars(Prefix,LcPrefix)
  &&  local_name(LName) ::- L^^value(LcLName), atom_chars(LName,LcLName)
  .
/* if there is no colon, fall back to this. */
lexform_t_xsd_QName ::= lexform_t_xsd_NCName^^L
  <:> errors(Lerr) ::-
        L^^errors(Lerr)
  &&  prefix('')
  &&  local_name(LName) ::- L^^value(LName)
  .
lexform_t_xsd_NCName ::= namestart_char^^C, other_name_chars^^Tail
  <:> value(V) ::- C^^value(Vc), 
        Tail^^value(Vt),
        append(Vc,Vt,V)
  &&  errors([])
  .
colon ::= [':'].
namestart_char ::= [Char], { namestart_char(Char) }
  <:> value([Char]).
name_char ::= [Char], { name_char(Char) }
  <:> value([Char]).
other_name_chars ::= name_char^^C, other_name_chars^^Tail
  <:> value(V) ::- C^^value(Vc), 
        Tail^^value(Vt),
        append(Vc,Vt,V)
  .
other_name_chars ::= []
  <:> value([]).

/* Eventually, we'll do the right thing by Unicode.  For now,
 * a quick approximation for those who really only use ASCII
 * anyway. */
/* 
namestart_char(Char) :- 
  ( char_type(Char,csymf) 
  ; Char = '.' 
  ; Char = '-' ).
name_char(Char) :- 
  ( char_type(Char,csym) 
  ; Char = '.' 
  ; Char = '-' ).
*/
namestart_char('.').
namestart_char('-').
namestart_char(Char) :- char_type(Char,csymf).
name_char('.').
name_char('-').
name_char(C) :- integer(C), C < 256, char_type(C,csym).
name_char(Char) :- not(integer(Char)), char_type(Char,csym).

This code is used in < Grammar rules for lexical forms of built-in types (PV) 164 >

The tests in the last two rules for name_char are there to handle characters which are handled internally as integers rather than single-character atoms because they exceed the range of characters supported by ISO Prolog.
Test cases for correct and incorrect QNames include:
< 147 Some test cases for QNames > ≡
 <ok xsi:type="xsd:QName">abracadabra</ok>
 <ok xsi:type="xsd:QName">
  xsd:date
 </ok>
 <ok xsi:type="xsd:QName">my_ns:my_element</ok>
 <not_ok xsi:type="xsd:QName">swizzle stick</not_ok>
 <not_ok xsi:type="xsd:QName">swizzle^stick</not_ok>
 <not_ok xsi:type="xsd:QName">hotstuff!</not_ok>
 <not_ok xsi:type="xsd:QName">name@address</not_ok>
 <not_ok xsi:type="xsd:QName">&lt;name.address&gt;</not_ok>
 <not_ok xsi:type="xsd:QName">a:b:c</not_ok>

This code is used in < Test cases for simple types 167 >

The only value check we need to perform on QNames is a check to make sure that the prefix has a binding in the current set of bindings. This is not actually part of the definition of type validity for QNames; the spec merely observes “Note: The mapping between literals in the lexical space and values in the value space of QName requires a namespace declaration to be in scope for the context in which QName is used.” We cannot conveniently insert it into the type-checking for QNames, because it requires access to the current list of namespace bindings. But from a context in which we have that list, we can check it easily:
< 148 Checking QName values (PV) > ≡
QName_Lnsb_ok(ParsedNode, Lnsb, []) :- 
  ParsedNode^^prefix(P),
  member(ns(P,_NS),Lnsb).
QName_Lnsb_ok(ParsedNode, Lnsb, 
    [error('qname-1','QName prefix has no binding',
      [prefix(P),local(L)])]) :- 
  ParsedNode^^prefix(P),
  ParsedNode^^local_name(P),
  not(member(ns(P,_NS),Lnsb)).

This code is not used elsewhere.

4.2.10. Validating xsd:NMTOKEN

The xsd:NMTOKEN type occurs in the purchase-order schema as the type of the country attribute of the USAddress type.
Like string, its lexical space and value space are identical and it uses the identity transform to map from one to the other. The two differences from string are that it has a whitespace value of collapse (inherited from xsd:token) and that its values are required to match the Nmtoken production of XML:
[7] Nmtoken  ::= (NameChar)+
[4] NameChar ::= Letter | Digit | '.' | '-' | '_' | ':' |
                 CombiningChar | Extender
As with QName, we will not provide full Unicode support in this version of the schema, but take a shortcut and just accept ASCII name characters.
The actual validation rules follow the pattern which should by now be familiar:
< 149 Pre-lexical form checking for NMTOKENs (PV) > ≡
/* sva_plf_t_xsd_NMTOKEN(+PLF,-LF,-PN,-Lerr) */
sva_plf_t_xsd_NMTOKEN(PLF,LF,PN,Lerr) :-
  (aelist_chars(PLF,Lchars,Lerr0)
  -> (Lerr0 = []
     -> plf_wlv_t_xsd_NMTOKEN(Lchars, LF, PN, Lerr)
     ;  Lerr = [error(pv_plf_ae1,'aelist_chars raised error',
                        [type(t_xsd_NMTOKEN), ce(Lerr0)])],
        PN = 'unparsed',
        LF = [])
  ;  Lerr = [error(pv_plf_ae2,'aelist_chars failed',
                     [type(t_xsd_NMTOKEN), ce([])])],
     PN = 'unparsed',
     LF = []).

/* plf_wlv: do whitespace, lex check, value check */
/* plf_wlv(+Lchars,-LF,-PN,-Lerrors): 
 * do whitespace, lex check, value check */
plf_wlv_t_xsd_NMTOKEN(Lchars,LF,PN,Lerr) :-
  (ws_normalize(collapse,Lchars,LF,Lerr0)
  -> (Lerr0 = []
     -> plf_lv_t_xsd_NMTOKEN(LF,PN,Lerr)
     ;  ( Lerr = [error(pv_plf_ws1,'ws normalization raised error',
                        [type(t_xsd_NMTOKEN), ce(Lerr0)])],
          PN = 'unparsed' ))
  ;  LF = [],
     PN = 'unparsed',
     Lerr = [error(pv_plf_ws2,
                'ws normalization failed (can this happen?)',
                [type(t_xsd_NMTOKEN), ce([])])]).

/* plf_lv: check lexical form (l), value (v) */
/* plf_lv_T(+LF, -PN, -Lerr): check lexical form (l), value (v) */
plf_lv_t_xsd_NMTOKEN(LF,PN,Lerr) :-
  (lexform_t_xsd_NMTOKEN(PN,LF,[])
  -> (PN ^^ errors(Lerr0),
      (Lerr0 = []
      -> Lerr = []
      ;  Lerr = [error('cvc-datatype-valid.1',
                         'bad lexical form',
                         [type(t_xsd_NMTOKEN), lf(LF), ce(Lerr0)])]))
  ;  Lerr = [error('cvc-datatype-valid.1',
                'bad lexical form, grammar failed, reason unknown',
                [type(t_xsd_NMTOKEN), ce([]), lf(LF)])]).

This code is used in < Checking pre-lexical forms against built-in types (PV) 163 >

The lexical space is simply defined:
< 150 Lexical form for NMTOKENs (PV) > ≡
lexform_t_xsd_NMTOKEN ::= name_char^^C, other_name_chars^^Tail
  <:> value(V) ::- C^^value(Vc), 
        Tail^^value(Vt),
        append(Vc,Vt,V)
  &&  errors([])
  .

This code is used in < Grammar rules for lexical forms of built-in types (PV) 164 >

The grammar rules for name_char and other_name_chars are given above in section 4.2.9.
Some tests to exercise this type-checking code:
< 151 Simple test cases for NMTOKEN values > ≡
 <ok xsi:type="xsd:NMTOKEN">XML</ok>
 <ok xsi:type="xsd:NMTOKEN">X.M.L.</ok>
 <ok xsi:type="xsd:NMTOKEN">...</ok>
 <ok xsi:type="xsd:NMTOKEN">   XML  		</ok>
 <not_ok xsi:type="xsd:NMTOKEN">illegal_&#x11FFFF;_illegal</not_ok>
 <not_ok xsi:type="xsd:NMTOKEN">illegal internal blanks</not_ok>
 <ok xsi:type="xsd:NMTOKEN">abc.123-456.xyz</ok>
 <ok xsi:type="xsd:NMTOKEN">123.abc-xyz.456</ok>
 <ok xsi:type="xsd:NMTOKEN">123-----456</ok>

This code is used in < Test cases for simple types 167 >

4.2.11. Validating list of anyURI

In order to validate the xsi:schemaLocation attribute when it occurs, we need a type definition for a list of xsd:anyURI values. This, in turn, will lead us to want predicates for checking individual URIs; let's start with that and work our way up. The top-level rule follows the familiar pattern:
< 152 Pre-lexical form checking for anyURI (PV) > ≡
/* sva_plf_t_xsd_anyURI(+PLF,-LF,-PN,-Lerr) */
sva_plf_t_xsd_anyURI(PLF,LF,PN,Lerr) :-
  (aelist_chars(PLF,Lchars,Lerr0)
  -> (Lerr0 = []
     -> plf_wlv_t_xsd_anyURI(Lchars, LF, PN, Lerr)
     ;  Lerr = [error(pv_plf_ae1,'aelist_chars raised error',
                        [type(t_xsd_anyURI), ce(Lerr0)])],
        PN = 'unparsed',
        LF = [])
  ;  Lerr = [error(pv_plf_ae2,'aelist_chars failed',
                     [type(t_xsd_anyURI), ce([])])],
     PN = 'unparsed',
     LF = []).

/* plf_wlv: do whitespace, lex check, value check */
/* plf_wlv(+Lchars,-LF,-PN,-Lerrors): 
 * do whitespace, lex check, value check */
plf_wlv_t_xsd_anyURI(Lchars,LF,PN,Lerr) :-
  (ws_normalize(collapse,Lchars,LF,Lerr0)
  -> (Lerr0 = []
     -> plf_lv_t_xsd_anyURI(LF,PN,Lerr)
     ;  ( Lerr = [error(pv_plf_ws1,'ws normalization raised error',
                        [type(t_xsd_anyURI), ce(Lerr0)])],
          PN = 'unparsed' ))
  ;  LF = [],
     PN = 'unparsed',
     Lerr = [error(pv_plf_ws2,
                'ws normalization failed (can this happen?)',
                [type(t_xsd_anyURI), ce([])])]).

/* plf_lv: check lexical form (l), value (v) */
/* plf_lv_T(+LF, -PN, -Lerr): check lexical form (l), value (v) */
plf_lv_t_xsd_anyURI(LF,_PN,Lerr) :-
  (lexform_t_xsd_anyURI(LF,Lerr0)
  -> (Lerr0 = []
      -> Lerr = []
      ;  Lerr = [error('cvc-datatype-valid.1',
                         'bad lexical form',
                         [type(t_xsd_anyURI), lf(LF), ce(Lerr0)])])
  ;  Lerr = [error('cvc-datatype-valid.1',
                'bad lexical form, grammar failed, reason unknown',
                [type(t_xsd_anyURI), ce([]), lf(LF)])]).

This code is used in < Checking pre-lexical forms against built-in types (PV) 163 >

The lexical form of xsd:anyURI is virtually unconstrained; the only real restriction is that there ought not to be more than one hash mark. We'll check this rule using
 concat_atom(Split,'#',URI), length(Split,Len), Len < 3
The built-in concat_atom predicate, called in mode (-++), parses the atom passed as third argument, splitting on the delimiter (second argument), and returns in the first argument the list of tokens thus created. If there is no hash mark, it returns a singleton list containing the original atom; if there is one hash, the list has two parts (if the hash is the last character, the second atom in that list is ''); if there are two hashes, you get three parts. And so on. The only complication is that the pre-lexical form will be passed to us as a list which may contain just a single atom (the simple case) or may contain several (in case there are entity structures).
< 153 Lexical form for anyURI (PV) > ≡
lexform_t_xsd_anyURI(LF,Lerr) :-
  concat_atom(LF,URI),
  concat_atom(Split1,'#',URI),
  concat_atom(Split2,' ',URI),
  length(Split1,Len1),
  length(Split2,Len2),
  ( Len1 > 2
  -> Lerr = [error('pv-anyURI-hash','Too many hash marks',
            [lf(LF), test_atom(URI), hashcount_plus_one(Len1)])]
  ; ( Len2 > 1
  -> Lerr = [error('pv-anyURI-hash','Too many tokens',
            [lf(LF), test_atom(URI), token_count(Len2)])]
  ;  Lerr = [] ) ).

This code is used in < Grammar rules for lexical forms of built-in types (PV) 164 >

Tests for anyURI might include:
< 154 Simple test cases for anyURI values > ≡
 <ok xsi:type="xsd:anyURI">http://www.w3.org/2001/XMLSchema</ok>
 <ok xsi:type="xsd:anyURI">//www.w3.org/2001/XMLSchema</ok>
 <ok xsi:type="xsd:anyURI">/2001/XMLSchema</ok>
 <ok xsi:type="xsd:anyURI">../../2001/XMLSchema</ok>
 <ok xsi:type="xsd:anyURI">XMLSchema</ok>
 <ok xsi:type="xsd:anyURI">  http://www.w3.org/2001/XMLSchema  </ok>
 <not_ok xsi:type="xsd:anyURI">  http://example.org/this is an unusual URI if indeed it is a URI  </not_ok>
 <not_ok xsi:type="xsd:anyURI">http://example.org/an unusual URI #many_happy_returns</not_ok>
 <ok xsi:type="xsd:anyURI">http://example.org/xyz#abc</ok>
 <not_ok xsi:type="xsd:anyURI">http://example.org/xyz#abc#def</not_ok>
 <not_ok xsi:type="xsd:anyURI">http://example.org/xyz#abc#</not_ok>
 <not_ok xsi:type="xsd:anyURI">http://example.org/xyz##def</not_ok>
 <ok xsi:type="xsd:anyURI">#xyz</ok>
 <not_ok xsi:type="xsd:anyURI">##abc##</not_ok>
 <not_ok xsi:type="xsd:anyURI">##abc</not_ok>
 <not_ok xsi:type="xsd:anyURI">##</not_ok>
 <ok xsi:type="xsd:anyURI">#</ok>

This code is used in < Test cases for simple types 167 >

Having defined rules for xsd:anyURI, we can now proceed to lists of URIs. The top-level rule is as usual:
< 155 Pre-lexical form checking for list of anyURI (PV) > ≡
/* sva_plf_t_xsd_list_anyURI(+PLF,-LF,-PN,-Lerr) */
sva_plf_t_xsd_list_anyURI(PLF,LF,PN,Lerr) :-
  (aelist_chars(PLF,Lchars,Lerr0)
  -> (Lerr0 = []
     -> plf_wlv_t_xsd_list_anyURI(Lchars, LF, PN, Lerr)
     ;  Lerr = [error(pv_plf_ae1,'aelist_chars raised error',
                        [type(t_xsd_list_anyURI), ce(Lerr0)])],
        PN = 'unparsed',
        LF = [])
  ;  Lerr = [error(pv_plf_ae2,'aelist_chars failed',
                     [type(t_xsd_list_anyURI), ce([])])],
     PN = 'unparsed',
     LF = []).

/* plf_wlv: do whitespace, lex check, value check */
/* plf_wlv(+Lchars,-LF,-PN,-Lerrors): 
 * do whitespace, lex check, value check */
plf_wlv_t_xsd_list_anyURI(Lchars,LF,PN,Lerr) :-
  (ws_normalize(collapse,Lchars,LF,Lerr0)
  -> (Lerr0 = []
     -> plf_lv_t_xsd_list_anyURI(LF,PN,Lerr)
     ;  ( Lerr = [error(pv_plf_ws1,'ws normalization raised error',
                        [type(t_xsd_list_anyURI), ce(Lerr0)])],
          PN = 'unparsed' ))
  ;  LF = [],
     PN = 'unparsed',
     Lerr = [error(pv_plf_ws2,
                'ws normalization failed (can this happen?)',
                [type(t_xsd_list_anyURI), ce([])])]).

/* plf_lv: check lexical form (l), value (v) */
/* plf_lv_T(+LF, -PN, -Lerr): check lexical form (l), value (v) */
plf_lv_t_xsd_list_anyURI(LF,_PN,Lerr) :-
  (lexform_t_xsd_list_anyURI(LF,Lerr0)
  -> (Lerr0 = []
      -> Lerr = []
      ;  Lerr = [error('cvc-datatype-valid.1',
                         'bad lexical form',
                         [type(t_xsd_list_anyURI), lf(LF), ce(Lerr0)])])
  ;  Lerr = [error('cvc-datatype-valid.1',
                'bad lexical form, grammar failed, reason unknown',
                [type(t_xsd_list_anyURI), ce([]), lf(LF)])]).

This code is used in < Checking pre-lexical forms against built-in types (PV) 163 >

To check the lexical form of a URI list, we need to split it into a series of white-space-separated items and check each against the lexical space of URI.
< 156 Lexical form for list_anyURI (PV) > ≡
lexform_t_xsd_list_anyURI(LF,Lerr) :-
  tokenize(LF,LTokens,Lerr0),
  sva_urilist(LTokens,Lerr1),
  append(Lerr0,Lerr1,Lerr).

/* tokenize:  split charlist on whitespace */
/* tokenize(LcIn, LLcResult, Lerr): true iff
 * tokenizing LcIn on blanks results in the list of
 * lists LLcResult, with errors Lerr.
 */
/* Start with an empty current-token list and recur */
tokenize([],[],[]).
tokenize([C|LcIn],[Token|LTokens],Lerr) :-
  first_token([C|LcIn],Token,LcRest),
  tokenize(LcRest,LTokens,Lerr).

/* first_token(Lc, Tok, Rest): true iff
 * flatten([Tok, [' '] Rest], Lc), i.e.
 * Lc is the concatenation of Tok (a character list without blanks),
 * a blank, and Rest (a character list).
 */
first_token(List,Token,Rest) :-
  first_token(List, [], Token, Rest).

/* first_token(Lc, Curtok, Tok, Rest): true iff
 * Curtok is the prefix of some half-read token Tok,
 * Lc contains the rest of Tok, a blank, and then Rest.
 */
/* If the input list is empty, take whatever token you have 
 * got so far.  Avoid calling first_token with first two
 * arguments both empty, or else you'll get empty tokens.
 */
first_token([], CurToken, Token, []) :-
  reverse(CurToken,Token).

/* skip leading blanks if the current token is empty,
 * to avoid returning an empty list as a token. */
first_token([' '|Rest0], [], Token, Rest) :-
  first_token(Rest0, [], Token, Rest).

/* If the current token is not empty, return it as soon as
 * you see a blank.  Reverse it first, to correct for the
 * way we stacked the characters as we read them. */
first_token([' '|Rest], CurToken, Token, Rest) :-
  CurToken \= [], 
  reverse(CurToken,Token).

/* If the current character is not a blank, stack it 
 * onto the current token and recur.  Note that stacking
 * on the front this way requires reversing the token later. */
first_token([Char|Rest0], CurToken, Token, Rest) :-
  Char \= ' ',
  first_token(Rest0,[Char|CurToken], Token, Rest).

sva_urilist([],[]).
sva_urilist([URI|Luris],Lerr) :- 
  lexform_t_xsd_anyURI(URI,Lerr0),
  sva_urilist(Luris,Lerr1),
  append(Lerr0,Lerr1,Lerr).

This code is used in < Grammar rules for lexical forms of built-in types (PV) 164 >

Tests for list_anyURI include:
< 157 Simple test cases for list_anyURI values > ≡
 <ok xsi:type="xsd:list_anyURI">http://www.w3.org/2001/XMLSchema ./foo bar</ok>
 <ok xsi:type="xsd:list_anyURI">#foo //www.w3.org/2001/XMLSchema</ok>
 <ok xsi:type="xsd:list_anyURI">/2001/XMLSchema #bar #baz</ok>
 <ok xsi:type="xsd:list_anyURI"> ../../2001/XMLSchema foo#bar</ok>
 <ok xsi:type="xsd:list_anyURI">XMLSchema</ok>
 <ok xsi:type="xsd:list_anyURI">  http://www.w3.org/2001/XMLSchema  </ok>
 <ok xsi:type="xsd:list_anyURI">  http://example.org/this is an unusual URI if indeed it is a URI  </ok>
 <not_ok xsi:type="xsd:list_anyURI">http://example.org/##an unusual URI #many_happy_returns</not_ok>
 <ok xsi:type="xsd:list_anyURI">http://example.org/xyz#abc x y z a b c d e f g h i j k l m n o p</ok>
 <not_ok xsi:type="xsd:list_anyURI">jklm http://example.org/xyz#abc#def</not_ok>
 <not_ok xsi:type="xsd:list_anyURI">http://example.org/xyz#abc#</not_ok>
 <not_ok xsi:type="xsd:list_anyURI">http://example.org/xyz##def</not_ok>
 <ok xsi:type="xsd:list_anyURI">#xyz</ok>
 <not_ok xsi:type="xsd:list_anyURI">#ok ##abc##</not_ok>
 <not_ok xsi:type="xsd:list_anyURI">##abc</not_ok>
 <not_ok xsi:type="xsd:list_anyURI">##</not_ok>
 <ok xsi:type="xsd:list_anyURI">#</ok>

This code is used in < Test cases for simple types 167 >

4.2.12. Validating xsd:boolean

The boolean type is fairly straightforward. The top level pattern should look familiar by now.
< 158 Pre-lexical form checking for boolean (PV) > ≡
/* sva_plf_t_xsd_boolean(+PLF,-LF,-PN,-Lerr) */
sva_plf_t_xsd_boolean(PLF,LF,PN,Lerr) :-
  (aelist_chars(PLF,Lchars,Lerr0)
  -> (Lerr0 = []
     -> plf_wlv_t_xsd_boolean(Lchars, LF, PN, Lerr)
     ;  Lerr = [error(pv_plf_ae1,'aelist_chars raised error',
                        [type(t_xsd_boolean), ce(Lerr0)])],
        PN = 'unparsed',
        LF = [])
  ;  Lerr = [error(pv_plf_ae2,'aelist_chars failed',
                     [type(t_xsd_boolean), ce([])])],
     PN = 'unparsed',
     LF = []).

/* plf_wlv: do whitespace, lex check, value check */
/* plf_wlv(+Lchars,-LF,-PN,-Lerrors): 
 * do whitespace, lex check, value check */
plf_wlv_t_xsd_boolean(Lchars,LF,PN,Lerr) :-
  (ws_normalize(collapse,Lchars,LF,Lerr0)
  -> (Lerr0 = []
     -> plf_lv_t_xsd_boolean(LF,PN,Lerr)
     ;  ( Lerr = [error(pv_plf_ws1,'ws normalization raised error',
                        [type(t_xsd_boolean), ce(Lerr0)])],
          PN = 'unparsed' ))
  ;  LF = [],
     PN = 'unparsed',
     Lerr = [error(pv_plf_ws2,
                'ws normalization failed (can this happen?)',
                [type(t_xsd_boolean), ce([])])]).

/* plf_lv: check lexical form (l), value (v) */
/* plf_lv_T(+LF, -PN, -Lerr): check lexical form (l), value (v) */
plf_lv_t_xsd_boolean(LF,PN,Lerr) :-
  (lexform_t_xsd_boolean(PN,LF,[])
  -> (PN ^^ errors(Lerr0),
      (Lerr0 = []
      -> Lerr = []
      ;  Lerr = [error('cvc-datatype-valid.1',
                         'bad lexical form',
                         [type(t_xsd_boolean), lf(LF), ce(Lerr0)])]))
  ;  Lerr = [error('cvc-datatype-valid.1',
                'bad lexical form, grammar failed, reason unknown',
                [type(t_xsd_boolean), ce([]), lf(LF)])]).

This code is used in < Checking pre-lexical forms against built-in types (PV) 163 >

The grammar for Booleans is straightforward:
< 159 Lexical form for boolean (PV) > ≡
lexform_t_xsd_boolean ::= bool_true
  <:> errors([]).
lexform_t_xsd_boolean ::= bool_false
  <:> errors([]).
bool_true ::= ['1'].
bool_true ::= [t], [r], [u], [e].
bool_false ::= ['0'].
bool_false ::= [f], [a], [l], [s], [e].

This code is used in < Grammar rules for lexical forms of built-in types (PV) 164 >

We should supply some tests, just in case:
< 160 Simple test cases for boolean values > ≡
 <ok xsi:type="xsd:boolean"> 0 </ok>
 <ok xsi:type="xsd:boolean"> 1 </ok>
 <ok xsi:type="xsd:boolean"> true </ok>
 <ok xsi:type="xsd:boolean"> false </ok>
 <not_ok xsi:type="xsd:boolean">01</not_ok>
 <not_ok xsi:type="xsd:boolean">10</not_ok>
 <not_ok xsi:type="xsd:boolean">0000</not_ok>
 <not_ok xsi:type="xsd:boolean">maybe</not_ok>

This code is used in < Test cases for simple types 167 >

4.2.13. Content rules for simple types

For elements with simple types, we need rules to validate the element content:
< 161 sva_content rules for built-in types (PV) > ≡
sva_content_t_xsd_string([PLF],[PLF],Lerr) :-
  sva_plf_t_xsd_string(PLF,_LF,_PN,Lerr).
sva_content_t_xsd_decimal([PLF],[PLF],Lerr) :-
  sva_plf_t_xsd_decimal(PLF,_LF,_PN,Lerr).
/* sva_content_t_xsd_integer([PLF],[PLF],Lerr) :- 
  sva_plf_t_xsd_integer(PLF,_LF,_PN,Lerr). */
sva_content_t_xsd_date([PLF],[PLF],Lerr) :- 
  sva_plf_t_xsd_date(PLF,_LF,_PN,Lerr).

This code is used in < Generic utilities for DCTG-encoded schemas (PV) 95 >

The first argument is the pre-lexical form (contained in a list — this code will be fragile for lexical forms which require more than a single atom in Anjewierden/Wielemaker form (and should be revised to make it handle those correctly). The second corresponds to the list of parsed nodes returned by the content rules for complex types; we don't have anything better to return than the pre-lexical form, so we return that.
The user-defined types are very similar:
< 162 Simple-type content rules for purchase-order types (PV) > ≡
sva_content_t_SKU([PLF],LF,Lerr) :- 
  sva_plf_t_SKU(PLF,LF,_PN,Lerr).
sva_content_t_e_quantity_t_e_item_t_Items([PLF],LF,Lerr) :- 
  sva_plf_t_e_quantity_t_e_item_t_Items(PLF,LF,_PN,Lerr).

This code is used in < DCTG for purchase order schema, partial-validation layer 94 >

4.2.14. Summary of simple-type validation rules

The preceding sections provide rules for checking pre-lexical forms and lexical forms against various simple types. Some are built-in:
< 163 Checking pre-lexical forms against built-in types (PV) > ≡
/* Rules for checking pre-lexical forms against
 * built-in types: perform whitespace normalization,
 * validate lexical form. */
{Checking a pre-lexical form as a string (PV) 102}
{Pre-lexical form checking for NMTOKENs (PV) 149}
{Pre-lexical form checking for anyURI (PV) 152}
{Pre-lexical form checking for list of anyURI (PV) 155}
{Checking pre-lexical form as xsd_decimal (PV) 108}
{Pre-lexical form checking for QNames (PV) 145}
{Pre-lexical form checking for dates (PV) 125}
{Pre-lexical form checking for boolean (PV) 158}

/* Rules for checking values of built-in types. */
/* No value-level checks for string ... */
/* No value-level checks for NMTOKEN ... */
/* No value-level checks for decimal ... */
{Checking date values (PV) 134}

This code is used in < Generic utilities for DCTG-encoded schemas (PV) 95 >

Schema-specific code is given for the SKU and quantity types:
< 165 Checking (pre-) lexical forms against schema-specific types (PV) > ≡
/* Rules for pre-lexical forms against user-defined 
 * simple types. */
{Checking pre-lexical forms as SKU (PV) 142}
{Checking pre-lexical forms as quantities (PV) 138}

/* DCTG rules for lexical forms of user-defined simple
 * types. */
{Lexical form for SKU (PV) 143}
{Lexical form for quantity type (PV) 140}

/* Value-base rules for user-defined simple types. */
{Checking quantity values against bounds (PV) 139}

This code is used in < DCTG for purchase order schema, partial-validation layer 94 >

4.2.15. Tests for validation of simple types

The preceding sections have given a number of test cases to provide simple testing of the code written to validate simple types.
Here we gather those tests together and provide a simple test harness.
The test document we want to create has a simple structure:
< 167 Test cases for simple types [File pvtest.lf.xml] > ≡
<!--* tests of lexical forms in elements and attributes *-->
<!DOCTYPE tests [
<!ENTITY ccedil "&#xE7;">
<!ENTITY Auml "&#xC4;">
{Entity declarations for long number 110}

<!--* 
{W3C copyright notice 86}
*-->

]>
<tests xmlns:xsi="http://www.w3.org/2001/XMLSchema-instance"
       xmlns:xsd="http://www.w3.org/2001/XMLSchema"
       xmlns:po ="http://www.example.com/PO1"
>
{Simple test cases for strings (PV) 104}
{Simple test cases for decimals 109}

{Some test cases for dates 127}
{Some test cases for QNames 147}
{Some test cases for quantities 141}
{Some test cases for SKUs 144}
{Simple test cases for NMTOKEN values 151}
{Simple test cases for anyURI values 154}
{Simple test cases for list_anyURI values 157}
{Simple test cases for boolean values 160}
</tests>



The contents of the tests element are a series of ok and not_ok elements of the following form: elements, each with an xsi:type attribute, in the form:
 <ok xsi:type="xsd:string">This is a sample string.</ok>
 <ok xsi:type="xsd:decimal"> 4.3 </ok>
 <not_ok xsi:type="xsd:integer"> 4.3 </not_ok>
 <ok xsi:type="xsd:date"> 2004-08-28 </ok>
 <not_ok xsi:type="po:quantity"> 2004-08-28 </not_ok>
 <not_ok xsi:type="po:SKU"> 2004-08-28 </not_ok>
The code to run these tests is quite simple; it loads the file of test data and checks each test element against the appropriate type as indicated by the xsi:type attribute. We will have various degrees of chattiness in reporting the results, controlled by the first argument (verbose, terse, silent):
< 168 Prolog code for testing lexical forms [File pvtest.lf.pl] > ≡
/* pvtest.lf.pl: run the test cases for lexical form diagnostics. 
 */

{W3C copyright notice 86}

testlf :- testlf(verbose).
testlf(KW) :- 
  write('Testing '), write(KW), write('ly:'), nl,
  load_structure('2004/schema/dctg/Prolog/pvtest.lf.xml',
    [element(tests, _Atts, Testcases)],
    [dialect(xmlns), space(remove)]),
  run_lf_tests(KW,Testcases).
run_lf_tests(_KW,[]).
run_lf_tests(KW,[element(ExpectedResult, Atts, Content) | Tail]) :-
  run_lf_test(KW,Atts,ExpectedResult,Content),
  run_lf_tests(KW,Tail).



To run one test, we first write out what we expect, then call the correct sva_plf_TYPEID predicate, then write out what we got:
< 169 Run one test [File pvtest.lf.pl] > ≡
run_lf_test(Msglvl,
    ['http://www.w3.org/2001/XMLSchema-instance':type=Val], 
    Expected, 
    Content) :-
  {Write out what is expected for this test 170},
  {Invoke the correct validation routine 171},
  {Write out result of this test 172}.



For checking when we want detail (e.g. the first few times), we use verbose mode — the test harness prints out the expected result and the actual result for each test. Once we are confident things are working correctly, we would like it to run more tersely (noting only whether the result was expected or not) or silently (saying nothing except in cases of failure). We control the behavior with a simple if-then-else structure:
< 170 Write out what is expected for this test > ≡
  (Msglvl = 'verbose'
  -> {Write expectations (verbose) 173}
  ; Msglvl = 'terse'
  -> {Write expectations (terse) 174}
  ; Msglvl = 'silent'
  -> {Write expectations (silent) 175}
  ; /* unrecognized message level, default to verbose */
     {Write expectations (verbose) 173}
  )

This code is used in < Run one test 169 >

To invoke the correct validation routine we use a simple but long sequence of if-then-else clauses:
< 171 Invoke the correct validation routine > ≡
  ( Val = 'xsd:string'
    -> sva_plf_t_xsd_string(Content,LF,PN,Lerr)
  ; Val = 'xsd:decimal'
    -> sva_plf_t_xsd_decimal(Content,LF,PN,Lerr)
  ; Val = 'xsd:integer'
    -> sva_plf_t_xsd_integer(Content,LF,PN,Lerr)
  ; Val = 'xsd:date'
    -> sva_plf_t_xsd_date(Content,LF,PN,Lerr)
  ; Val = 'xsd:QName'
    -> sva_plf_t_xsd_QName(Content,LF,PN,Lerr)
  ; Val = 'xsd:NMTOKEN'
    -> sva_plf_t_xsd_NMTOKEN(Content,LF,PN,Lerr)
  ; Val = 'xsd:anyURI'
    -> sva_plf_t_xsd_anyURI(Content,LF,PN,Lerr)
  ; Val = 'xsd:list_anyURI'
    -> sva_plf_t_xsd_list_anyURI(Content,LF,PN,Lerr)
  ; Val = 'xsd:boolean'
    -> sva_plf_t_xsd_boolean(Content,LF,PN,Lerr)
  ; Val = 'po:quantity'
    -> sva_plf_t_e_quantity_t_e_item_t_Items(Content,LF,PN,Lerr)
  ; Val = 'po:SKU'
    -> sva_plf_t_SKU(Content,LF,PN,Lerr)
  )

This code is used in < Run one test 169 >

In reporting the result, we vary our behavior based on the Msglvl parameter:
< 172 Write out result of this test > ≡
  (Msglvl = 'verbose'
  -> {Write out the result (verbose) 176}
  ; Msglvl = 'terse'
  -> {Write out the result (terse) 177}
  ; Msglvl = 'silent'
  -> {Write out the result (silent) 178}
  ; /* unrecognized message level, default to verbose */
     {Write out the result (verbose) 176}
  )

This code is used in < Run one test 169 >

The actual messages are straightforward. When running in verbose mode, the initial message consists of the type name, the content as it comes from the input document, and the expected result of the test:
< 173 Write expectations (verbose) > ≡
  ( write(Val), write(':  '),
    write(Content),
    nl,
    write('  expected:  '),
    write(Expected), nl,
    write('  check plf:  '), nl
  )

This code is used in < Write out what is expected for this test 170 >

In terse mode we just write the name of the type:
< 174 Write expectations (terse) > ≡
  ( write(Val), write(':  ') )

This code is used in < Write out what is expected for this test 170 >

In silent mode we write nothing at all at the beginning of the test:
The results vary similarly. In verbose mode, we write out exactly what we got and whether it is valid or not.
< 176 Write out the result (verbose) > ≡
  write('  got:  '),
  ( Lerr = []
    -> write('ok, lexform = ')
    ;  write('not ok, lexform = ')
  ),
  write(LF), nl,
  tab(4), write(Lerr), 
  nl, nl

This code is used in < Write out result of this test 172 >

In terse mode, we write out just the expected and actual results; if there is a discrepancy, we also write out the pre-lexical form, so we know which test failed.
< 177 Write out the result (terse) > ≡
  ( ( Lerr = [], Expected = 'ok' )
    -> write('ok / ok')
  ; ( Lerr = [], Expected = 'not_ok' )
    -> write('!! expected error, got none !!  Pre-lexical form = '),
       write(Content)
  ; ( Lerr = [_|_], Expected = 'ok' )
    -> write('!! expected ok, got not_ok !! Pre-lexical form = '),
       write(Content), nl,
       write('  Lerr = '),
       write(Lerr)
  ; ( Lerr = [_|_], Expected = 'not_ok' )
    -> write('not_ok / not_ok')
  ),
  nl

This code is used in < Write out result of this test 172 >

In silent mode, we write out a message only if the result is not what was expcted:
< 178 Write out the result (silent) > ≡
  ( ( Lerr = [], Expected = 'ok' )
    -> true
  ; ( Lerr = [], Expected = 'not_ok' )
    -> write('!! expected error, got none !!  Type = '),
       write(Val),
       write(', pre-lexical form = '),
       write(Content),
       nl
  ; ( Lerr = [_|_], Expected = 'ok' )
    -> write('!! expected ok, got not_ok !! Type = '),
       write(Val),
       write(', pre-lexical form = '),
       write(Content), nl,
       write('  Lerr = '),
       write(Lerr), nl
  ; ( Lerr = [_|_], Expected = 'not_ok' )
    -> true
  )

This code is used in < Write out result of this test 172 >

With that, we have defined everything we need for validating pre-lexical forms against simple types in the purchase-order schema. Next, we turn to validation of complex types.

4.3. Validation of elements

We need to revise the top-level element rules to use new schema-validity assessment predicates; in the PV grammar we will also supply some additional PSVI properties.

4.3.1. Basic pattern for element rules

The top-level element rules in layer PV are slightly more elaborate than those in the core layer. One difference is that in addition to checking an element against its declared type, they also check it against its element declaration, using a new predicate (one for each element type) named sva_elemdecl_ELEMID. (See section 4.3.5.) The second change is that we call new versions of the sva_atts_TYPEID and sva_content_TYPEID predicates and check the error lists returned to see whether they are empty; a related change is that the validity and validation attempted properties now depend on whether those error lists are empty or not. And finally, we pass two inherited attributes as parameters:[15]
  • In order to populate the validation context property of the element and its children, we pass the parsed node for the validation root down through all of these rules.
  • In order to add the [in-scope namespaces] property for elements (it makes handling xsi:type easier), we also pass a list of inherited namespace bindings.
With these changes, the pattern for top-level element rules is:
ELEMID(VRoot,Lnsb0) ::= [element(N:GI,Lras,Lre)],
  {
    inscope_namespaces(Lnsb0, Lras, Lnsb),
    sva_elemdecl_ELEMID(Lras,Lre,Lnsb,Lerr0),
    sva_atts_TYPEID(Lras,VRoot,Lpa,Lpna,Lerr1),
    sva_content_TYPEID(VRoot,Lnsb,Lre,Lpe,Lerr2)
  }
  <:> info_item(element)
  &&  attributes(Lpa) 
      ... (as before) ...
  &&  schema_error_code(Lerr) ::-
        flatten([Lerr0,Lerr1,Lerr2],Lerr)
  &&  validation_attempted(VA) ::-
        calc_validation_attempted(Lpa,Lpe,VA)
  &&  validity(V) ::-
        calc_validity(Lerr0,Lerr1,Lerr2,Lpa,Lpe,V)
  &&  validation_context(VRoot)
  &&  inscope_namespaces(Lnsb)
.
The inscope_namespaces predicate must be calculated first, because we need to know what namespaces are in scope in order to understand and check the value of an xsi:type attribute; this in turn needs to happen before, not after, the attributes and content are checked. So the inscope_namespaces and sva_elemdecl_ELEMID predicates work with the raw attribute-value pairs (Lras), not the parsed ones (Lpa and Lpna).
N.B. if the attributes and children have an error, then we need to raise a cvc-elt.5.2.1 (element not valid according to the local type definition). This doesn't show up here, though, because it is already supplied, with appropriate nested errors, by the sva_atts_TYPEID or sva_content_TYPEID predicates.
Later, in section 4.3.6, we will add further grammatical attributes.

4.3.2. Elements with complex types

The element rules for elements with complex types are these:
< 179 Rules for elements with complex types (PV) > ≡
/* e_purchaseOrder: grammatical rule for purchaseOrder element.
   e_purchaseOrder(V,Lnsb,ParsedNode,L1,L2): holds if the 
      difference between L1 and L2 (difference lists) is a 
      purchase order element in SWI Prolog notation. 
   And so on for the other element types.
*/
e_purchaseOrder(VRoot,Lnsb0) ::= [
  element('http://www.example.com/PO1':purchaseOrder,
          Lras,Lre)],
  {
    inscope_namespaces(Lnsb0, Lras, Lnsb),
    sva_elemdecl_e_purchaseOrder(Lras,Lre,Lnsb,Lerr0),
    sva_atts_t_PurchaseOrderType(Lras,VRoot,Lpa,Lpna,Lerr1),
    sva_content_t_PurchaseOrderType(VRoot,Lnsb,Lre,Lpe,Lerr2)
  } 
  <:> local_name(purchaseOrder)
  && namespace_name('http://www.example.com/PO1')
  &&  type_definition_anonymous('false')
  &&  type_definition_namespace('http://www.example.com/PO1')
  &&  type_definition_name('PurchaseOrderType')
  &&  type_definition_type(complex)
  {Common infoset properties for elements in po namespace (PV) 180}
  {Validation attempted property for complex elements (PV) 181}
  .
e_shipTo_t_PurchaseOrderType(VRoot,Lnsb0) ::= [element(shipTo,Lras,Lre)],
  {
    inscope_namespaces(Lnsb0, Lras, Lnsb),
    sva_elemdecl_e_shipTo_t_PurchaseOrderType(Lras,Lre,Lnsb,Lerr0),
    sva_atts_t_USAddress(Lras,VRoot,Lpa,Lpna,Lerr1),
    sva_content_t_USAddress(VRoot,Lnsb,Lre,Lpe,Lerr2)
  } 
  <:> local_name(shipTo)
  && namespace_name('')
  &&  type_definition_anonymous('false')
  &&  type_definition_namespace('http://www.example.com/PO1')
  &&  type_definition_name('USAddress')
  &&  type_definition_type(complex)
  {Common infoset properties for elements in po namespace (PV) 180}
  {Validation attempted property for complex elements (PV) 181}
  .
e_billTo_t_PurchaseOrderType(VRoot,Lnsb0) ::= [element(billTo,Lras,Lre)],
  {
    inscope_namespaces(Lnsb0, Lras, Lnsb),
    sva_elemdecl_e_billTo_t_PurchaseOrderType(Lras,Lre,Lnsb,Lerr0),
    sva_atts_t_USAddress(Lras,VRoot,Lpa,Lpna,Lerr1),
    sva_content_t_USAddress(VRoot,Lnsb,Lre,Lpe,Lerr2)
  } 
  <:> local_name(billTo)
  && namespace_name('')
  &&  type_definition_anonymous('false')
  &&  type_definition_namespace('http://www.example.com/PO1')
  &&  type_definition_name('USAddress')
  &&  type_definition_type(complex)
  {Common infoset properties for elements in po namespace (PV) 180}
  {Validation attempted property for complex elements (PV) 181}
  .
e_items_t_PurchaseOrderType(VRoot,Lnsb0) ::= [element(items,Lras,Lre)],
  {
    inscope_namespaces(Lnsb0, Lras, Lnsb),
    sva_elemdecl_e_items_t_PurchaseOrderType(Lras,Lre,Lnsb,Lerr0),
    sva_atts_t_Items(Lras,VRoot,Lpa,Lpna,Lerr1),
    sva_content_t_Items(VRoot,Lnsb,Lre,Lpe,Lerr2)
  } 
  <:> local_name(items)
  && namespace_name('')
  &&  type_definition_anonymous('false')
  &&  type_definition_namespace('http://www.example.com/PO1')
  &&  type_definition_name('Items')
  &&  type_definition_type(complex)
  {Common infoset properties for elements in po namespace (PV) 180}
  {Validation attempted property for complex elements (PV) 181}
  .
e_item_t_Items(VRoot,Lnsb0) ::= [element(item,Lras,Lre)],
  {
    inscope_namespaces(Lnsb0, Lras, Lnsb),
    sva_elemdecl_e_item_t_Items(Lras,Lre,Lnsb,Lerr0),
    sva_atts_t_e_item_t_Items(Lras,VRoot,Lpa,Lpna,Lerr1),
    sva_content_t_e_item_t_Items(VRoot,Lnsb,Lre,Lpe,Lerr2)
  } 
  <:> local_name(item)
  && namespace_name('')
  &&  type_definition_anonymous('true')
  &&  type_definition_namespace('http://www.example.com/PO1')
  &&  type_definition_name('t_e_item_t_Items')
  &&  type_definition_type(complex)
  {Common infoset properties for elements in po namespace (PV) 180}
  {Validation attempted property for complex elements (PV) 181}
  .

This code is used in < DCTG for purchase order schema, partial-validation layer 94 >

The common property definitions are again factored out into common code fragments, one for all elements:
< 180 Common infoset properties for elements in po namespace (PV) > ≡
  &&  info_item(element)
  &&  attributes(Lpa)
  &&  namespace_attributes(Lpna)
  &&  inscope_namespaces(Lnsb)
  &&  children(Lpe)
  &&  schema_error_code(Lerr) ::-
        flatten([Lerr0,Lerr1,Lerr2],Lerr)
  &&  validity(V) ::-
        calc_validity(Lerr0,Lerr1,Lerr2,Lpa,Lpe,V)
  {Additional PSVI properties for elements (PV) 205}

This code is used in < Rules for elements with complex types (PV) 179 > < Rules for elements with simple types (PV) 183 >

and two which are used respectively for elements with complex types:
< 181 Validation attempted property for complex elements (PV) > ≡
  &&  validation_attempted(VA) ::-
        calc_validation_attempted(Lpa,Lpe,VA)

This code is used in < Rules for elements with complex types (PV) 179 >

and for elements with simple types:

4.3.3. Elements with simple types

Elements with simple types get virtually identical element rules:
< 183 Rules for elements with simple types (PV) > ≡
e_comment(VRoot,Lnsb0) ::= 
  [element('http://www.example.com/PO1':comment,Lras,Lre)],
  { inscope_namespaces(Lnsb0, Lras, Lnsb),
    sva_elemdecl_e_comment(Lras,Lre,Lnsb,Lerr0),
    {Guard to check attributes and content of strings (PV) 184} }
  <:> local_name(comment) 
  && namespace_name('http://www.example.com/PO1')
  {Common infoset properties for elements in po namespace (PV) 180}
  {Validation attempted property for simple elements (PV) 182}
  {PSVI properties for strings 5}
  .

e_name_t_USAddress(VRoot,Lnsb0) ::= [element(name,Lras,Lre)],
  { inscope_namespaces(Lnsb0, Lras, Lnsb),
    sva_elemdecl_e_name_t_USAddress(Lras,Lre,Lnsb,Lerr0),
    {Guard to check attributes and content of strings (PV) 184} }
  <:> local_name(name) 
  && namespace_name('')
  {Common infoset properties for elements in po namespace (PV) 180}
  {Validation attempted property for simple elements (PV) 182}
  {PSVI properties for strings 5}
  .

e_street_t_USAddress(VRoot,Lnsb0) ::= [element(street,Lras,Lre)],
  { inscope_namespaces(Lnsb0, Lras, Lnsb),
    sva_elemdecl_e_street_t_USAddress(Lras,Lre,Lnsb,Lerr0),
    {Guard to check attributes and content of strings (PV) 184} }
  <:> local_name(street) 
  && namespace_name('')
  {Common infoset properties for elements in po namespace (PV) 180}
  {Validation attempted property for simple elements (PV) 182}
  {PSVI properties for strings 5}
  .

e_city_t_USAddress(VRoot,Lnsb0) ::= [element(city,Lras,Lre)],
  { inscope_namespaces(Lnsb0, Lras, Lnsb),
    sva_elemdecl_e_city_t_USAddress(Lras,Lre,Lnsb,Lerr0),
    {Guard to check attributes and content of strings (PV) 184} }
  <:> local_name(city) 
  && namespace_name('')
  {Common infoset properties for elements in po namespace (PV) 180}
  {Validation attempted property for simple elements (PV) 182}
  {PSVI properties for strings 5}
  .

e_state_t_USAddress(VRoot,Lnsb0) ::= [element(state,Lras,Lre)],
  { inscope_namespaces(Lnsb0, Lras, Lnsb),
    sva_elemdecl_e_state_t_USAddress(Lras,Lre,Lnsb,Lerr0),
    {Guard to check attributes and content of strings (PV) 184} }
  <:> local_name(state) 
  && namespace_name('')
  {Common infoset properties for elements in po namespace (PV) 180}
  {Validation attempted property for simple elements (PV) 182}
  {PSVI properties for strings 5}
  .

e_zip_t_USAddress(VRoot,Lnsb0) ::= [element(zip,Lras,Lre)],
  { inscope_namespaces(Lnsb0, Lras, Lnsb),
    sva_elemdecl_e_zip_t_USAddress(Lras,Lre,Lnsb,Lerr0),
    sva_atts_simpletype(Lras,VRoot,Lpa,Lpna,Lerr1),
    sva_content_t_xsd_decimal(Lre,Lpe,Lerr2) }
  <:> local_name(zip) 
  && namespace_name('')
  {Common infoset properties for elements in po namespace (PV) 180}
  {Validation attempted property for simple elements (PV) 182}
  {PSVI properties for decimals 6}
  .

e_productName_t_e_item_t_Items(VRoot,Lnsb0) ::= [element(productName,
    Lras,Lre)],
  { inscope_namespaces(Lnsb0, Lras, Lnsb),
    sva_elemdecl_e_productName_t_e_item_t_Items(Lras,Lre,Lnsb,Lerr0),
    {Guard to check attributes and content of strings (PV) 184} }
  <:> local_name(productName) 
  && namespace_name('')
  {Common infoset properties for elements in po namespace (PV) 180}
  {Validation attempted property for simple elements (PV) 182}
  {PSVI properties for strings 5}
  .

e_quantity_t_e_item_t_Items(VRoot,Lnsb0) ::= [element(quantity,
    Lras,Lre)],
  { inscope_namespaces(Lnsb0, Lras, Lnsb),
    sva_elemdecl_e_quantity_t_e_item_t_Items(Lras,Lre,Lnsb,Lerr0),
    sva_atts_simpletype(Lras,VRoot,Lpa,Lpna,Lerr1),
    sva_content_t_e_quantity_t_e_item_t_Items(Lre,Lpe,Lerr2) }
  <:> local_name(quantity) 
  && namespace_name('')
  {Common infoset properties for elements in po namespace (PV) 180}
  {Validation attempted property for simple elements (PV) 182}
  && type_definition_anonymous('true')
  && type_definition_namespace('http://www.example.com/PO1')
  && type_definition_name('t_e_quantity_t_e_item_t_Items')
  && type_definition_type(simple)
  .

e_USPrice_t_e_item_t_Items(VRoot,Lnsb0) ::= 
  [element('USPrice',Lras,Lre)],
  { inscope_namespaces(Lnsb0, Lras, Lnsb),
    sva_elemdecl_e_USPrice_t_e_item_t_Items(Lras,Lre,Lnsb,Lerr0),
    sva_atts_simpletype(Lras,VRoot,Lpa,Lpna,Lerr1),
    sva_content_t_xsd_decimal(Lre,Lpe,Lerr2) }
  <:> local_name('USPrice') 
  && namespace_name('')
  {Common infoset properties for elements in po namespace (PV) 180}
  {Validation attempted property for simple elements (PV) 182}
  {PSVI properties for decimals 6}
  .

e_shipDate_t_e_item_t_Items(VRoot,Lnsb0) ::= 
  [element(shipDate,Lras,Lre)],
  { inscope_namespaces(Lnsb0, Lras, Lnsb),
    sva_elemdecl_e_shipDate_t_e_item_t_Items(Lras,Lre,Lnsb,Lerr0),
    sva_atts_simpletype(Lras,VRoot,Lpa,Lpna,Lerr1),
    sva_content_t_xsd_date(Lre,Lpe,Lerr2) }
  <:> local_name(shipDate) 
  && namespace_name('')
  {Common infoset properties for elements in po namespace (PV) 180}
  {Validation attempted property for simple elements (PV) 182}
  && type_definition_anonymous('false')
  && type_definition_namespace(
       'http://www.w3.org/2001/XMLSchema')
  && type_definition_name('date')
  && type_definition_type(simple)
  .

This code is used in < DCTG for purchase order schema, partial-validation layer 94 >

Just as we factor out the common infoset properties, we can also factor out the checking against frequently used built-in simple types, notably string:
< 184 Guard to check attributes and content of strings (PV) > ≡
    sva_atts_simpletype(Lras,VRoot,Lpa,Lpna,Lerr1),
    sva_content_t_xsd_string(Lre,Lpe,Lerr2)

This code is used in < Rules for elements with simple types (PV) 183 >

4.3.4. Maintaining the list of inscope namespaces

It will prove convenient to have a grammatical attribute representing the [inscope namespaces] property of the basic XML infoset. To calculate the list of currently active namespaces, the single-element rules given above call inscope_namespaces with three arguments:
  • Lnsb0 is the list of inherited namespace bindings.
  • Lras is the list of raw attribute-value specifications in Anjewierden/Wielemaker form.
  • Lnsb is the resulting list of active namespace bindings.
As in the code for dumping the PSVI given in section 2.5, a binding has the form ns(Prefix,Namespace).
If there are no attributes on the element, its set of inscope namespaces is the same as that of its parent. Similarly, if we have examined all of the attributes on the element, there is nothing more to be done:
If any attribute on the element is a namespace attribute, then add it to the inherited set, overlaying any other binding with the same prefix:
< 186 Calculating in-scope namespaces, cont'd (PV) [continues 185 Calculating in-scope namespaces (PV)] > ≡
inscope_namespaces(Lnsb0,[xmlns=DefaultNS|Lras],
    [ns('',DefaultNS) | Lnsb]) :-
  remove_binding(Lnsb0,'',Lnsb1),
  inscope_namespaces(Lnsb1,Lras,Lnsb).
inscope_namespaces(Lnsb0,[xmlns:Prefix=NS|Lras],
    [ns(Prefix,NS) | Lnsb]) :-
  remove_binding(Lnsb0,Prefix,Lnsb1),
  inscope_namespaces(Lnsb1,Lras,Lnsb).



The set of in-scope namespaces is unaffected by non-namespace attributes.
< 187 Calculating in-scope namespaces, cont'd (PV) [continues 185 Calculating in-scope namespaces (PV)] > ≡
inscope_namespaces(Lnsb0,[AN=_AV|Lras],Lnsb) :-
  AN \= xmlns,
  AN \= xmlns:_Prefix,
  inscope_namespaces(Lnsb0,Lras,Lnsb).



We remove a namespace binding in the usual way:
< 188 Removing a namespace binding (PV) [continues 185 Calculating in-scope namespaces (PV)] > ≡
/* remove_binding(+Lnsb0,+Prefix,-Lnsb): true if Lnsb is the
 * result of removing any binding for Prefix from Lnsb0.
 * In principle, there should be at most one such 
 * binding, but we check for accidental doubles.
 * If this proves expensive, we can revisit this decision.
 */
/* Base case: no more bindings to check. */
remove_binding([],_Prefix,[]).

/* Match case: remove head, check in tail. */
remove_binding([ns(P,_NS) | Lnsb0], P, Lnsb) :-
  remove_binding(Lnsb0,P,Lnsb).

/* Keep-looking case: head does not match, check in tail
 * and put head back on. */
remove_binding([ns(P1,NS1)|Lnsb0], Prefix,
    [ns(P1,NS1) | Lnsb]) :-
  P1 \= Prefix,
  remove_binding(Lnsb0,Prefix,Lnsb).



[Does the Namespaces Rec or the Infoset Rec specify what happens if I get two conflicting namespace declarations on the same element? Am I required to raise an error? Does SWI Prolog check for this, or should I?]

4.3.5. Checking elements against their element declarations

In addition to checking an element against its type we must check it against its element declaration. We do this before checking against the type definition, partly for the sake of parallelism to the validation rules of [W3C 2001b], which mentions checking against the element declaration before checking against the type, and partly because our work with the element declaration includes checking the xsi:type attribute if any; if present, the value of that attribute should determine which type the element is actually checked against.
The core grammar did not check element declarations, but the PV grammar will.
4.3.5.1. Requirements
Validation rule “Element Locally Valid (Element)” requires us to check the following (and to raise the indicated errors if they prove untrue):
  • cvc-elt.1: The element declaration is present in the schema.
  • cvc-elt.2: The element declaration has {abstract} = false.
  • cvc-elt.3.1: If the element is not nillable (i.e. if the element declaration has {nillable} = false) then there is no xsi:nil attribute on the element instance (it seems odd to forbid the document author to specify xsi:nil="false", but the spec does so).
  • cvc-elt.3.2, If the element is nillable and the element instance has xsi:nil="true", then (a) the element has no fixed value constraint, and (b) the element instance is empty (has no character or element children).
  • cvc-elt.4: If the element instance has an xsi:type attribute, then (a) the attribute value is a QName, (b) the QName resolves to a type definition T, and (c) type definition T is validly derived from the type definition declared for the element in the schema. Type definition T should be used in validation in place of the declared type.
  • cvc-elt.5.1: If (a) the element has a value constraint, (b) the element is empty, and (c) the element has not been nilled out, then the canonical lexical representation of the value given in the value constraint is valid against the appropriate type.
  • cvc-elt.5.2: If (a) the element has no value constraint, or (b) the element is not empty, or (c) the element has been nilled out, then
    • cvc-elt.5.2.1 The element is valid against the appropriate type definition.
    • cvc-elt.5.2.2 If the element has a value constraint and has not been nilled out, then
      • cvc-elt.5.2.2.1 The element has no element children.
      • cvc-elt.5.2.2.2.1 If the element is declared as having mixed content, then the initial value of the element instance — i.e. the sequence of characters in the element instance, without whitespace normalization — must match the canonical lexical representation (sic) of the value in the value constraint.
      • cvc-elt.5.2.2.2.2 If the element is declared as having a simple type, then the actual value of the element instance — i.e. the value mapped to by the whitespace-normalized string in the instance — must match the canonical lexical representation (sic!) of the value in the value constraint.
  • cvc-elt.6: The element instance is valid against the applicable identity constraints.
  • cvc-elt.7: If the element instance is the validation root, then
    • cvc-id.1 Every ID or IDREF validated under this validation root identifies at least one element carrying that ID.
    • cvc-id.2 Each ID or IDREF validated under this validation root identifies at most one element carrying that ID.
In practice, the element-declaration checking for the purchase-order schema is simpler, because some of these conditions are always true for us:
  • The schema is closed under reference to element declarations: All element declarations referred to anywhere in the schema are present in the schema.
  • No element declarations are abstract.
  • No elements are nillable.
  • No elements have value constraints.
  • No elements have identity constraints.
  • Types ID, IDREF, and IDREFs are not used.
This leaves us with the following list of things to check:
  • cvc-elt.3.1: There is no xsi:nil attribute on the element instance.
  • cvc-elt.4: If the element instance has an xsi:type attribute, then (4.1) the attribute value is a QName, (4.2) the QName resolves to a type definition T, and (4.3) type definition T is validly derived from the type definition declared for the element in the schema. Type definition T should be used in validation in place of the declared type.
  • cvc-elt.5.2.1 The element is valid against the appropriate type definition.
4.3.5.2. General pattern
The general pattern can thus be something like this. We are performing this check before we have parsed the children, so we are working with the Anjewierden/Wielemaker form, not the infoset represented as grammatical attributes.
/* sva_elemdecl_ELEMID(+Lras, +Lre, +Lnsb, -Lerr) */
sva_elemdecl_ELEMID(Lras,Lre,Lnsb,Lerr) :-
  (member('http://www.w3.org/2001/XMLSchema-instance':nil=_Value,
          Lras)
    -> Lerr0 = [error('cvc-elt.3.1',
         'xsi:nil attribute not allowed:  element not nillable',
         [element(ELEMID), atts(Lras)])]
    ;  Lerr0 = []),
  (member(
       'http://www.w3.org/2001/XMLSchema-instance':type=QN_LocalType,
       Lras)
    -> sva_xsitype(ELEMID, QN_LocalType, Lnsb, TypeID, Lerr1)
    ;  Lerr1 = []),
  append(Lerr0,Lerr1,Lerr).
4.3.5.3. The sva_xsitype predicate
The predicate sva_xsitype is responsible for checking constraint cvc-elt.4, which requires that any xsi:type attribute in the element instance have as value a QName which resolves to an appropriate type. This will not, in the purchase-order schema, prove a particularly interesting or enlightening exercise, as the schema has no user-defined types from which other types are derived. Most of the work in the predicate goes to QName resolution followed by an identity check.
To check that the xsi:type attribute value is a QName, we will invoke predicate sva_xsitype.
< 189 Check value given in xsi:type (PV) > ≡
/* sva_xsitype(+Elemid, +QN_LocalType, +Lnsb, -TypeID, -Lerr): true if
   Lerr is the list of errors involved if QN_LocalType is
   the value of an xsi:type attribute on an element of type
   Elemid, with Lnsb the list of active namespace bindings. 
*/
sva_xsitype(Elemid, QN_LocalType, Lnsb, Typeid, Lerr) :-
  /* First, check that it's a legal QName */
  ( sva_plf_t_xsd_QName(QN_LocalType,LF,PN,Lerr0)
  -> {Check return from QName check (PV) 190}
  ; Lerr = [error('cvc-elt.4.1',
      'xsi:type attribute should have a legal QName as its value',
       [element(Elemid),localtype(QN_LocalType), 
       trace('sva_plf_t_xsd_QName did not return')])]).

This code is used in < Generic utilities for DCTG-encoded schemas (PV) 95 >

If sva_plf_t_xsd_QName returns successfully (i.e. with an empty list of errors), we want to resolve the type. If it returns an error, we want to pass that error along.
< 190 Check return from QName check (PV) > ≡
  (Lerr0 = []
  -> {Resolve QName reference to type (PV) 191}
  ; Lerr = [error('cvc-elt.4.1',
      'xsi:type attribute should have a legal QName as its value',
       [element(Elemid),localtype(QN_LocalType),lf(LF),
        ce(Lerr0)])])

This code is used in < Check value given in xsi:type (PV) 189 > < Check value given in xsi:type (2L) 352 >

To resolve the type name, we call sva_xsitype_resolve; if it fails, we have an unexpected problem and should report it:
< 191 Resolve QName reference to type (PV) > ≡
  /* Second, check that it resolves to a known type definition */
  (sva_xsitype_resolve(PN, Lnsb, Typeid, Lerr1)
  -> {Check return from QName resolution (PV) 192}
  ;  Lerr = [error('cvc-elt.4.2','xsi:type failed to resolve',
           [element(Elemid), localtype(QN_LocalType), 
           trace('sva_xsitype_resolve did not return')])])

This code is used in < Check return from QName check (PV) 190 >

If it does return, we check for an error. If there is none, then we check that the type named is legal.
< 192 Check return from QName resolution (PV) > ≡
  (Lerr1 = []
  -> {Check that type reference is legal (PV) 193}
  ; Lerr = [error('cvc-elt.4.2','xsi:type must name a type',
           [element(Elemid), localtype(QN_LocalType),ce(Lerr1)])])

This code is used in < Resolve QName reference to type (PV) 191 >

Checking that the type name is legal involves a call to type_substitutable; again we return an error on failure, and check the error codes returned.
< 193 Check that type reference is legal (PV) > ≡
  /* Third, check that the named type is substitutable for the declared
   * type; this depends both on the type definitions and on the element
   * declaration */
  (type_substitutable(Elemid, Typeid, Lerr2)
  -> {Check return from Type Derivation OK (PV) 194}
  ; Lerr = [error('cvc-elt.4.3',
           'failure checking legal derivation of xsi:type from declared type',
           [element(Elemid), type(Typeid), 
           trace('type_substitutable did not return')])])

This code is used in < Check return from QName resolution (PV) 192 >

If the type named by xsi:type is substitutable for the declared type, we are done and can return. If not, the fact will be indicated by a non-empty error list from type_substitutable, which we will treat as contributing errors while we raise error cvc-elt.4.3.
< 194 Check return from Type Derivation OK (PV) > ≡
  (Lerr2 = []
  -> Lerr = []
  ; Lerr = [error('cvc-elt.4.3',
           'xsi:type must name a type legally derived from declared type',
           [element(Elemid), localtype(QN_LocalType), type(Typeid),
           ce(Lerr2)])])

This code is used in < Check that type reference is legal (PV) 193 >

4.3.5.4. Auxiliary predicates for checking xsi:type
We have appealed to several predicates which check salient characteristics of the schema:
  • sva_plf_t_xsd_QName(QN_LocalType, LF, PN, Lerr0): this is the standard rule for validating a pre-lexical form as a QName; it was defined in section 4.2.9
  • sva_xsitype_resolve(Elemid, QN_LocalType, Lnsb, Typeid, Lerr1)
  • type_substitutable(Elemid, Typeid, Lerr2)
The first of these was defined in section 4.2.9; the others we proceed now to define.
4.3.5.5. Resolving the type name
To resolve a type name we first find the expanded name from the type's QName, then we find the typeid we are using internally for that expanded name. The following code does these two things:
< 195 Resolve QName to type (PV) > ≡
/* was: sva_xsitype_resolve(+Elemid, +QN_LocalType, +Lnsb, -Typeid, -Lerr): */
/* sva_xsitype_resolve(+PN, +Lnsb, -Typeid, -Lerr):
   true iff the parsed QName PN resolves, in the context of the
   current list of namespace bindings Lnsb and the current schema,
   to type Typeid, or else we get the errors in Lerr. */
sva_xsitype_resolve(PN, Lnsb, Typeid, Lerr) :-
   qname_expand(PN, Lnsb, EName, Lerr0),
   ename_typeid(EName, Typeid, Lerr1),
   append(Lerr0, Lerr1, Lerr).

This code is used in < Generic utilities for DCTG-encoded schemas (PV) 95 >

To expand a QName with respect to a particular namespace environment, we just find the binding of the prefix in the environment and return an expanded-name triple.[16]
< 196 Expand QName to expanded name triple (PV) > ≡
/* qname_expand(PNodeQN, Lnsb, EName, Lerr) */
qname_expand(PNodeQN, Lnsb, EName, Lerr) :-
   PNodeQN ^^ prefix(Prefix),
   PNodeQN ^^ local_name(Name),
   ( member(ns(Prefix,NS), Lnsb)
   -> (EName = expqname(NS,Name,Prefix),
       Lerr = [])
   ; (EName = error,
       Lerr = [error(pv_nsb,'no namespace binding found',
              [name(Name), prefix(Prefix)])])
   ).

This code is used in < Generic utilities for DCTG-encoded schemas (PV) 95 > < Expand Qname to expanded name triple (2L) 355 >

Mapping from the expanded name to the type ID is a fairly straightforward task: we look up the QName in the schema description and if we find it, we return the typeid. If we don't find it, we return an error code.
< 197 Mapping from expanded name to type ID (PV) > ≡
/* ename_typeid(expqname(NS,Name,Pre), Typeid, Lerr): 
   true iff Typeid is the atom used as type ID for the type 
   named by the expanded QName.  This is just a specialized 
   form of generic QName resolution, for types, but it's 
   guaranteed to succeed.
   */
ename_typeid(expqname(NS,Name,_Pre), Typeid, Lerr) :-
   ( qname_resolve(type,NS,Name,Typeid)
   -> Lerr = []
   ;  Lerr = [error(pv_ename_typeid, 'expanded name does not map to a type',
             [ns(NS), ln(Name)])]).

This code is used in < Generic utilities for DCTG-encoded schemas (PV) 95 >

We have not needed, before now, to resolve QNames to top-level schema components, but the information we need is straightforward:
< 198 Top-level components in the purchase-order schema (PV) > ≡
/* Schema-specific types */
qname_resolve(type,'http://www.example.com/PO1','PurchaseOrderType',
   't_PurchaseOrderType').
qname_resolve(type,'http://www.example.com/PO1','USAddress', 
   't_USAddress').
qname_resolve(type,'http://www.example.com/PO1','Items', 
   't_Items').
qname_resolve(type,'http://www.example.com/PO1','SKU', 
   't_SKU').

/* Builtin types (selective) */
qname_resolve(type,'http://www.w3.org/2001/XMLSchema','string',
   't_xsd_string').
qname_resolve(type,'http://www.w3.org/2001/XMLSchema','integer',
   't_xsd_integer').
qname_resolve(type,'http://www.w3.org/2001/XMLSchema','decimal',
   't_xsd_decimal').
qname_resolve(type,'http://www.w3.org/2001/XMLSchema','date', 
   't_xsd_date').
   
/* For now, we have no need to resolve element references.  But
   for completeness, we'll list them anyway. */
qname_resolve(element,'http://www.example.com/PO1','purchaseOrder',
   'e_purchaseOrder').
qname_resolve(element,'http://www.example.com/PO1','comment',
   'e_comment').

This code is used in < DCTG for purchase order schema, partial-validation layer 94 >

4.3.5.6. Checking type subsitutability
Finally, we need to check type substitutability. In the general case, this requires us to check a complicated relationship involving the two types in question, the {disallowed substitutions} of the relevant element declaration, and the {prohibited substitutions} of the declared type. In the purchase order schema, things are simpler. Each element in the schema has {disallowed substitutions} = {} and each type in the schema has {prohibited substitutions} = {}. So for now, this task reduces to the simple one of tracing the type derivation hierarchy and ensuring that the type named by xsi:type is derived from the declared type.
The top-level substitutability check first finds out what type the element was declared with, then checks the Type Derivation OK rule.
< 199 Type derivation hierarchy for purchase-order schema (PV) > ≡
/* type_subsitutable(Elemid, Typeid, Lerr): true iff type Typeid
 * may legally be substituted for the declared type of Elemid 
 * (e.g. via an xsi:type attribute).
 * Both the element and the type are denoted by IDs. 
 */
type_substitutable(E,T,Lerr) :-
  ( elem_type(E,Tdecl),
    type_derivation_ok(Tdecl,T)
  -> Lerr = []
  ;  Lerr = [error('cos-tt-derived-ok','Type derivation not OK',
            [element(E), declaredtype(Tdecl), xsitype(T)])]).

/* N.B. the type_derivation_ok predicate given here is specialized
   for the purchase-order schema.  It needs to be generalized
   before it's correct for the general case. */

/* Generic rule: every named type is substitutable for itself. */
type_derivation_ok(T,T).
/* Recursive rule: every named type is substitutable for its base
   type (unless the base type has blocked subsitutions),
   or for anything its base type is substitutable for. */
type_derivation_ok(P,C) :-
   P \= C,
   type_base(C,D),
   ( P = D
   ; type_derivation_ok(P,D)).

This code is used in < Generic utilities for DCTG-encoded schemas (PV) 95 > < Checking type derivations (2L) 353 >

As noted, the implementation of Type Derivation OK is streamlined to exploit the simplicity of the purchase-order schema.
We'll need to consult derivation information both for user-defined types and built-in types; we segregate them for convenience in maintenance. User-defined types first:
< 200 Schema-specific derivation information (PV) > ≡
  
/* Schema-specific derivations: */
/* For purchase-order schema, there are none: all of the 
 * elements are declared with leaf types */
type_base(t_PurchaseOrderType, t_anyType).
type_base(t_USAddress, t_anyType).
type_base(t_Items, t_anyType).
type_base(t_e_item_t_Items, t_anyType).
type_base(t_e_quantity_t_e_item_t_Items, t_xsd_positiveInteger).
type_base(t_SKU, t_xsd_string).

This code is used in < DCTG for purchase order schema, partial-validation layer 94 >

Note that no user-defined types in this schema are derived from other user-defined types.
A full and correct implementation of xsi:type checking will need the full built-in type hierarchy. Since our purpose here is simply to sketch the necessary checking, we omit type derivation information for types not closely related to the user-defined types in the schema. (Even for the types whose derivation information we give here, we aren't giving full information: building validators, etc. for all types derived from string and decimal would take more time than we wish to take here.)
< 201 Derivation information for built-ins (PV) > ≡
/* Some derivations common to all schemas.  Here we list 
   only those which would be theoretically relevant for 
   checking xsi:type in the purchase-order schema.
   (But since we don't actually have full definitions
   of them, the PV grammar doesn't actually check them;
   its support for xsi:type is thus incomplete.) */
/* Types derived from string */
type_base(t_xsd_string, t_xsd_anySimpleType).
type_base(t_xsd_normalizedString,t_xsd_string).
type_base(t_xsd_token,t_xsd_normalizedString).
type_base(t_xsd_language,t_xsd_token).
type_base(t_xsd_Name,t_xsd_token).
type_base(t_xsd_NCName,t_xsd_Name).
type_base(t_xsd_ID,t_xsd_NCName).
type_base(t_xsd_IDREF,t_xsd_NCName).
type_base(t_xsd_ENTITY,t_xsd_NCName).
type_base(t_xsd_NMTOKEN,t_xsd_token).

/* Types derived from decimal */
type_base(t_xsd_decimal, t_xsd_anySimpleType).
type_base(t_xsd_integer,t_xsd_decimal).
type_base(t_xsd_nonPositiveInteger,t_xsd_integer).
type_base(t_xsd_negativeInteger,t_xsd_nonPositiveInteger).
type_base(t_xsd_long,t_xsd_integer).
type_base(t_xsd_int,t_xsd_long).
type_base(t_xsd_short, t_xsd_int).
type_base(t_xsd_byte, t_xsd_short).
type_base(t_xsd_nonNegativeInteger,t_xsd_integer).
type_base(t_xsd_positiveInteger,t_xsd_nonNegativeInteger).
type_base(t_xsd_unsignedLong,t_xsd_nonNegativeInteger).
type_base(t_xsd_unsignedInt,t_xsd_nonNegativeInteger).
type_base(t_xsd_unsignedShort,t_xsd_nonNegativeInteger).
type_base(t_xsd_unsignedByte,t_xsd_nonNegativeInteger).

/* Types derived from date (none in this schema) */
type_base(t_xsd_date, t_xsd_anySimpleType).

/* Hmm.  I wonder if this should be done with ENames rather
   than with type ids.
base_type('http://www.w3.org/2001/XMLSchema':anySimpleType,
                   'http://www.w3.org/2001/XMLSchema':duration).
base_type('http://www.w3.org/2001/XMLSchema':anySimpleType,
                   'http://www.w3.org/2001/XMLSchema':dateTime).
base_type('http://www.w3.org/2001/XMLSchema':anySimpleType,
                   'http://www.w3.org/2001/XMLSchema':time).
base_type('http://www.w3.org/2001/XMLSchema':anySimpleType,
                   'http://www.w3.org/2001/XMLSchema':date).
base_type('http://www.w3.org/2001/XMLSchema':anySimpleType,
                   'http://www.w3.org/2001/XMLSchema':date).
*/

This code is used in < DCTG for purchase order schema, partial-validation layer 94 >

4.3.5.7. Element-type bindings
Finally, we need to supply the information on element-type bindings for the elements declared in the purchase-order schema, in the form expected by the type_substitutable predicate.
< 202 Element-type bindings for purchase-order schema (PV) > ≡
elem_type(e_purchaseOrder,t_PurchaseOrderType).
elem_type(e_comment,t_xsd_string).
elem_type(e_shipTo_t_PurchaseOrderType,t_USAddress).
elem_type(e_billTo_t_PurchaseOrderType,t_USAddress).
elem_type(e_items_t_PurchaseOrderType,t_Items).
elem_type(e_name_t_USAddress,t_xsd_string).
elem_type(e_street_t_USAddress,t_xsd_string).
elem_type(e_city_t_USAddress,t_xsd_string).
elem_type(e_state_t_USAddress,t_xsd_string).
elem_type(e_zip_t_USAddress,t_xsd_decimal).
elem_type(e_item_t_Items,t_e_item_t_Items).
elem_type(e_productName_t_e_item_t_Items,t_xsd_string).
elem_type(e_quantity_t_e_item_t_Items,t_e_quantity_t_e_item_t_Items).
elem_type(e_USPrice_t_e_item_t_Items,t_xsd_decimal).
elem_type(e_shipDate_t_e_item_t_Items,t_xsd_date).

This code is used in < DCTG for purchase order schema, partial-validation layer 94 >

We've now completed all the auxiliary predicates needed to check elements against their element declarations.
4.3.5.8. Top-level rules for checking elements against their declarations
The specific top-level rules are these:
< 203 Rules for validating against element declarations (PV) > ≡
sva_elemdecl_e_purchaseOrder(Lras,_Lre,Lnsb,Lerr) :-
  (member('http://www.w3.org/2001/XMLSchema-instance':nil=_Value,
          Lras)
    -> Lerr0 = [error('cvc-elt.3.1',
         'xsi:nil attribute not allowed:  element not nillable',
         [element(e_purchaseOrder), atts(Lras)])]
    ;  Lerr0 = []),
  (member(
       'http://www.w3.org/2001/XMLSchema-instance':type=QN_LocalType,
       Lras)
    -> sva_xsitype(e_purchaseOrder, QN_LocalType, Lnsb, TypeID, Lerr1)
    ;  Lerr1 = []),
  append(Lerr0,Lerr1,Lerr).

sva_elemdecl_e_comment(Lras,_Lre,Lnsb,Lerr) :-
  (member('http://www.w3.org/2001/XMLSchema-instance':nil=_Value,
          Lras)
    -> Lerr0 = [error('cvc-elt.3.1',
         'xsi:nil attribute not allowed:  element not nillable',
         [element(e_comment), atts(Lras)])]
    ;  Lerr0 = []),
  (member(
       'http://www.w3.org/2001/XMLSchema-instance':type=QN_LocalType,
       Lras)
    -> sva_xsitype(e_comment, QN_LocalType, Lnsb, TypeID, Lerr1)
    ;  Lerr1 = []),
  append(Lerr0,Lerr1,Lerr).

sva_elemdecl_e_shipTo_t_PurchaseOrderType(Lras,_Lre,Lnsb,Lerr) :-
  (member('http://www.w3.org/2001/XMLSchema-instance':nil=_Value,
          Lras)
    -> Lerr0 = [error('cvc-elt.3.1',
         'xsi:nil attribute not allowed:  element not nillable',
         [element(e_shipTo_t_PurchaseOrderType), atts(Lras)])]
    ;  Lerr0 = []),
  (member(
       'http://www.w3.org/2001/XMLSchema-instance':type=QN_LocalType,
       Lras)
    -> sva_xsitype(e_shipTo_t_PurchaseOrderType, QN_LocalType, Lnsb, TypeID, Lerr1)
    ;  Lerr1 = []),
  append(Lerr0,Lerr1,Lerr).

sva_elemdecl_e_billTo_t_PurchaseOrderType(Lras,_Lre,Lnsb,Lerr) :-
  (member('http://www.w3.org/2001/XMLSchema-instance':nil=_Value,
          Lras)
    -> Lerr0 = [error('cvc-elt.3.1',
         'xsi:nil attribute not allowed:  element not nillable',
         [element(e_billTo_t_PurchaseOrderType), atts(Lras)])]
    ;  Lerr0 = []),
  (member(
       'http://www.w3.org/2001/XMLSchema-instance':type=QN_LocalType,
       Lras)
    -> sva_xsitype(e_billTo_t_PurchaseOrderType, QN_LocalType, Lnsb, TypeID, Lerr1)
    ;  Lerr1 = []),
  append(Lerr0,Lerr1,Lerr).

sva_elemdecl_e_items_t_PurchaseOrderType(Lras,_Lre,Lnsb,Lerr) :-
  (member('http://www.w3.org/2001/XMLSchema-instance':nil=_Value,
          Lras)
    -> Lerr0 = [error('cvc-elt.3.1',
         'xsi:nil attribute not allowed:  element not nillable',
         [element(e_items_t_PurchaseOrderType), atts(Lras)])]
    ;  Lerr0 = []),
  (member(
       'http://www.w3.org/2001/XMLSchema-instance':type=QN_LocalType,
       Lras)
    -> sva_xsitype(e_items_t_PurchaseOrderType, QN_LocalType, Lnsb, TypeID, Lerr1)
    ;  Lerr1 = []),
  append(Lerr0,Lerr1,Lerr).

sva_elemdecl_e_name_t_USAddress(Lras,_Lre,Lnsb,Lerr) :-
  (member('http://www.w3.org/2001/XMLSchema-instance':nil=_Value,
          Lras)
    -> Lerr0 = [error('cvc-elt.3.1',
         'xsi:nil attribute not allowed:  element not nillable',
         [element(e_name_t_USAddress), atts(Lras)])]
    ;  Lerr0 = []),
  (member(
       'http://www.w3.org/2001/XMLSchema-instance':type=QN_LocalType,
       Lras)
    -> sva_xsitype(e_name_t_USAddress, QN_LocalType, Lnsb, TypeID, Lerr1)
    ;  Lerr1 = []),
  append(Lerr0,Lerr1,Lerr).

sva_elemdecl_e_street_t_USAddress(Lras,_Lre,Lnsb,Lerr) :-
  (member('http://www.w3.org/2001/XMLSchema-instance':nil=_Value,
          Lras)
    -> Lerr0 = [error('cvc-elt.3.1',
         'xsi:nil attribute not allowed:  element not nillable',
         [element(e_street_t_USAddress), atts(Lras)])]
    ;  Lerr0 = []),
  (member(
       'http://www.w3.org/2001/XMLSchema-instance':type=QN_LocalType,
       Lras)
    -> sva_xsitype(e_street_t_USAddress, QN_LocalType, Lnsb, TypeID, Lerr1)
    ;  Lerr1 = []),
  append(Lerr0,Lerr1,Lerr).

sva_elemdecl_e_city_t_USAddress(Lras,_Lre,Lnsb,Lerr) :-
  (member('http://www.w3.org/2001/XMLSchema-instance':nil=_Value,
          Lras)
    -> Lerr0 = [error('cvc-elt.3.1',
         'xsi:nil attribute not allowed:  element not nillable',
         [element(e_city_t_USAddress), atts(Lras)])]
    ;  Lerr0 = []),
  (member(
       'http://www.w3.org/2001/XMLSchema-instance':type=QN_LocalType,
       Lras)
    -> sva_xsitype(e_city_t_USAddress, QN_LocalType, Lnsb, TypeID, Lerr1)
    ;  Lerr1 = []),
  append(Lerr0,Lerr1,Lerr).

sva_elemdecl_e_state_t_USAddress(Lras,_Lre,Lnsb,Lerr) :-
  (member('http://www.w3.org/2001/XMLSchema-instance':nil=_Value,
          Lras)
    -> Lerr0 = [error('cvc-elt.3.1',
         'xsi:nil attribute not allowed:  element not nillable',
         [element(e_state_t_USAddress), atts(Lras)])]
    ;  Lerr0 = []),
  (member(
       'http://www.w3.org/2001/XMLSchema-instance':type=QN_LocalType,
       Lras)
    -> sva_xsitype(e_state_t_USAddress, QN_LocalType, Lnsb, TypeID, Lerr1)
    ;  Lerr1 = []),
  append(Lerr0,Lerr1,Lerr).

sva_elemdecl_e_zip_t_USAddress(Lras,_Lre,Lnsb,Lerr) :-
  (member('http://www.w3.org/2001/XMLSchema-instance':nil=_Value,
          Lras)
    -> Lerr0 = [error('cvc-elt.3.1',
         'xsi:nil attribute not allowed:  element not nillable',
         [element(e_zip_t_USAddress), atts(Lras)])]
    ;  Lerr0 = []),
  (member(
       'http://www.w3.org/2001/XMLSchema-instance':type=QN_LocalType,
       Lras)
    -> sva_xsitype(e_zip_t_USAddress, QN_LocalType, Lnsb, TypeID, Lerr1)
    ;  Lerr1 = []),
  append(Lerr0,Lerr1,Lerr).

sva_elemdecl_e_item_t_Items(Lras,_Lre,Lnsb,Lerr) :-
  (member('http://www.w3.org/2001/XMLSchema-instance':nil=_Value,
          Lras)
    -> Lerr0 = [error('cvc-elt.3.1',
         'xsi:nil attribute not allowed:  element not nillable',
         [element(e_item_t_Items), atts(Lras)])]
    ;  Lerr0 = []),
  (member(
       'http://www.w3.org/2001/XMLSchema-instance':type=QN_LocalType,
       Lras)
    -> sva_xsitype(e_item_t_Items, QN_LocalType, Lnsb, TypeID, Lerr1)
    ;  Lerr1 = []),
  append(Lerr0,Lerr1,Lerr).

sva_elemdecl_e_productName_t_e_item_t_Items(Lras,_Lre,Lnsb,Lerr) :-
  (member('http://www.w3.org/2001/XMLSchema-instance':nil=_Value,
          Lras)
    -> Lerr0 = [error('cvc-elt.3.1',
         'xsi:nil attribute not allowed:  element not nillable',
         [element(e_productName_t_e_item_t_Items), atts(Lras)])]
    ;  Lerr0 = []),
  (member(
       'http://www.w3.org/2001/XMLSchema-instance':type=QN_LocalType,
       Lras)
    -> sva_xsitype(e_productName_t_e_item_t_Items, QN_LocalType, Lnsb, TypeID, Lerr1)
    ;  Lerr1 = []),
  append(Lerr0,Lerr1,Lerr).

sva_elemdecl_e_quantity_t_e_item_t_Items(Lras,_Lre,Lnsb,Lerr) :-
  (member('http://www.w3.org/2001/XMLSchema-instance':nil=_Value,
          Lras)
    -> Lerr0 = [error('cvc-elt.3.1',
         'xsi:nil attribute not allowed:  element not nillable',
         [element(e_quantity_t_e_items_t_Items), atts(Lras)])]
    ;  Lerr0 = []),
  (member(
       'http://www.w3.org/2001/XMLSchema-instance':type=QN_LocalType,
       Lras)
    -> sva_xsitype(e_quantity_t_e_items_t_Items, QN_LocalType, Lnsb, TypeID, Lerr1)
    ;  Lerr1 = []),
  append(Lerr0,Lerr1,Lerr).

sva_elemdecl_e_USPrice_t_e_item_t_Items(Lras,_Lre,Lnsb,Lerr) :-
  (member('http://www.w3.org/2001/XMLSchema-instance':nil=_Value,
          Lras)
    -> Lerr0 = [error('cvc-elt.3.1',
         'xsi:nil attribute not allowed:  element not nillable',
         [element(e_USPrice_t_e_item_t_Items), atts(Lras)])]
    ;  Lerr0 = []),
  (member(
       'http://www.w3.org/2001/XMLSchema-instance':type=QN_LocalType,
       Lras)
    -> sva_xsitype(e_USPrice_t_e_item_t_Items, QN_LocalType, Lnsb, TypeID, Lerr1)
    ;  Lerr1 = []),
  append(Lerr0,Lerr1,Lerr).

sva_elemdecl_e_shipDate_t_e_item_t_Items(Lras,_Lre,Lnsb,Lerr) :-
  (member('http://www.w3.org/2001/XMLSchema-instance':nil=_Value,
          Lras)
    -> Lerr0 = [error('cvc-elt.3.1',
         'xsi:nil attribute not allowed:  element not nillable',
         [element(e_shipDate_t_e_item_t_Items), atts(Lras)])]
    ;  Lerr0 = []),
  (member(
       'http://www.w3.org/2001/XMLSchema-instance':type=QN_LocalType,
       Lras)
    -> sva_xsitype(e_shipDate_t_e_item_t_Items, QN_LocalType, Lnsb, TypeID, Lerr1)
    ;  Lerr1 = []),
  append(Lerr0,Lerr1,Lerr).

This code is used in < DCTG for purchase order schema, partial-validation layer 94 >

Note the extremely high degree of repetition. We could eliminate virtually all of it by rewriting and passing the element identifier as a parameter:
< 204 Element declaration checking with element id as parameter (sample) > ≡
sva_elemdecl(Elemid,Lras,_Lre,Lnsb,Lerr) :-
  (member('http://www.w3.org/2001/XMLSchema-instance':nil=_Value,
          Lras)
    -> Lerr0 = [error('cvc-elt.3.1',
         'xsi:nil attribute not allowed:  element not nillable',
         [element(Elemid), atts(Lras)])]
    ;  Lerr0 = []),
  (member(
       'http://www.w3.org/2001/XMLSchema-instance':type=QN_LocalType,
       Lras)
    -> sva_xsitype(Elemid, QN_LocalType, Lnsb, TypeID, Lerr1)
    ;  Lerr1 = []),
  append(Lerr0,Lerr1,Lerr).

This code is not used elsewhere.

The next revision of the grammar will exploit this possibility.

4.3.6. Adding properties to the PSVI

For elements, the core grammar already provides
  • [local name]
  • [namespace name]
  • [attributes]
  • [namespace attributes]
  • [children]
  • [type definition name] (Element Validated by Type)
  • [type definition namespace] (Element Validated by Type) — for this schema, this will always be either the purchase-order namespace or nothing (‘absent’)
  • [type definition anonymous] (Element Validated by Type) — true or false
  • [type definition type] (Element Validated by Type) — simple or complex
  • [validation attempted] (Assessment Outcome (Element)) — full, none, or partial
  • [validity] (Assessment Outcome (Element)) — valid, invalid, or notKnown
In the PV grammar, we add several more:
  • [nil] (Element Declaration) — true if the type is nillable and the element is nil in fact, false otherwise (the spec introduces this as an alternative to [element declaration]; if [element declaration] is provided, this information is redundant, although perhaps inconvenient to obtain otherwise).
    Since no element types in the purchase order schema are nillable, we can hard-code the value:
  • [schema error code] (Validation Failure (Element)) — either absent or a list of error codes.
    This has been provided above in the element rules.
  • [schema information] (Schema Information) — attached to the element at which schema-validity assessment began (for us, always the purchaseOrder element); value is a set of namespace schema information items, which are triplets of (namespace, components, documents); lightweight processors are expected to leave the lists of components empty, but I propose to put in at least a list of schema-component designators.
    The schema information property has some sub-properties:
    • namespace schema information information item properties
      • [schema namespace] (Schema Information)
      • [schema components] (Schema Information)
      • [schema documents] (Schema Information); these in turn have properties of their own:
        • [document] (Schema Information)
        • [document location] (Schema Information)
    Since this is a hard-coded schema, it's not clear that it makes sense to provide a document location for the schema document we worked from. But as a way of illustrating how it should work and where it should go, we will provide an accurate hard-coded value. If we use an ad-hoc predicate pv_schemainfo to initialize the variable Builtins with the list of built-in types, and POSchemainfo with the schema-specific information, then we can write the rule this way:
    < 206 Schema information property for root element (PV) > ≡
      && schema_information([Builtins, POSchemainfo]) ::-
           pv_schemainfor(Builtines,POSchemainfo)
    

    This code is not used elsewhere.

    The predicate pv_schemainfo is straightforward to write:
    < 207 Schema-information predicate (PV) > ≡
    pv_schemainfo(Builtins, POSchemainfo) :-
      Builtins = ns_triple(
         ns('http://www.w3.org/2001/XMLSchema'),
         components(['/simpleType(xsd:string)',
              '/simpleType(xsd:integer)',
              '/simpleType(xsd:decimal)',
              '/simpleType(xsd:date)',
              '/simpleType(xsd:QName)',
              '/simpleType(xsd:boolean)',
              '/simpleType(xsd:t_a_schemaLocation)',
              '/complexType(xsd:anyType)']),
         documents([])),
      POSchemainfo = ns_triple(
         ns('http://www.example.com/PO1'),
         components(['/simpleType(po:SKU)',
              '/complexType(po:Items) /sequence() /element(item) 
               /complexType() /sequence() /element(quantity) 
               /simpleType()',
              '/complexType(po:PurchaseOrderType)',
              '/complexType(po:USAddress)',
              '/complexType(po:Items)',
              '/complexType(po:Items)/sequence()
               /element(item)/complexType()',
              '/element(po:purchaseOrder)',
              '/element(po:comment)',
              '/complexType(po:PurchaseOrderType) /sequence() /element(shipTo)',
              '/complexType(po:PurchaseOrderType) /sequence() /element(billTo)',
              '/complexType(po:PurchaseOrderType) /sequence() /element(items)',
              '/complexType(po:USAddress) /sequence() /element(name)',
              '/complexType(po:USAddress) /sequence() /element(street)',
              '/complexType(po:USAddress) /sequence() /element(city)',
              '/complexType(po:USAddress) /sequence() /element(state)',
              '/complexType(po:USAddress) /sequence() /element(zip)',
              '/complexType(po:Items) /sequence() /element(item)',
              '/complexType(po:Items) /sequence() /element(item) 
               /complexType() /sequence() /element(productName)',
              '/complexType(po:Items) /sequence() /element(item) 
               /complexType() /sequence() /element(quantity)',
              '/complexType(po:Items) /sequence() /element(item) 
               /complexType() /sequence() /element(USPrice)',
              '/complexType(po:Items) /sequence() /element(item) 
               /complexType() /sequence() /element(shipDate)']),
         documents([schema_document([],
               'file:///mnt/pidgin/usr/lib/xmlschema/po/po1.xsd')])).
    

    This code is used in < [File load_pv.pl] 257 > < Initiating schema-validity assessment, po-specific (2L) 318 >

    The next question is how to attach the property to the parsed node for the root element. Two solutions offer themselves:
    • Add the property to the rule for purchaseOrder; this only ever appears as the root element. For the case where the root is not a locally valid purchase-order element, add a new rule to the simple fallback grammar defined in section 4.5.3, which distinguishes the root element from other elements.
    • Add the property outside the grammar mechanism: do normal parsing, and then add the schema information property to the top-level node's list of properties.
    Neither of these feels wholly satisfactory: the first requires an otherwise unmotivated extension to the grammar (duplicating the rules for every potential root element), and the second relies on details of the node data structure which might better be left invisible. On the whole, though, the second approach seems least awkward, so we define a simple predicate anoint_root, which takes a parsed node and adds the validation-root information:
    < 208 Identify a parsed node as the validation root (PV) > ≡
    anoint_root(Node,Rootnode) :-
      Node = node(NT,RHS,Props), 
      pv_schemainfo(BI,SI), 
      Rootnode = node(NT,RHS,
        [schema_information([BI,SI])|Props]).
    

    This code is used in < [File load_pv.pl] 257 > < Initiating schema-validity assessment, generic (2L) 317 >

  • [validation context] (Assessment Outcome (Element)) — the element at which validation began.
    To make this work, we need to pass some representation of the validation root as an inherited attribute down through all parsed elements. Thus VRoot has been visible as a new parameter in the sva_content predicates above and will be visible in the complex-content grammar rules below. We always use the same variable name, so that we can use the same scrap of code to specify the root for all elements:
There are some PSVI properties for elements which we do not include:
  • [schema default] (Element Validated by Type) — the canonical lexical representation of a default or fixed value (provided whether the value is defaulted or not). No elements in the purchase-order have default values, so there is nothing to put this on.
  • [schema normalized value] (Element Validated by Type) — if the element is not nilled, and did not default to a default value,[17] then this is the normalized value as validated, otherwise it's absent. There are no elements in the purchase-order schema to which this could apply.
  • [schema specified] (Element Default Value) — schema or infoset.
  • [element declaration] (Element Declaration) — since this schema does not provide PSVI-style access to the schema components themselves, we have nothing to provide here. There are in any case no elements in the purchase-order schema to which this could apply.
  • [ID/IDREF table] (ID/IDREF Table) — a set of (id, binding) pairs showing all the IDs used or referred to in a document and the elements to which they are bound (an empty binding reveals an IDREF to a non-existent ID); the purchase order schema has no IDs, and exposing this property is in any case optional for any processor
  • [identity-constraint table] (Identity-constraint Table) — since there are no identity constraints in the purchase-order schema used here as an example, this would in any case be empty
  • [type definition] (Element Validated by Type) — we are not exposing the schema components yet
  • [member type definition] (Element Validated by Type) — we are not exposing the schema components yet
  • [member type definition anonymous] (Element Validated by Type) — the purchase-order schema has no simple union types
  • [member type definition name] (Element Validated by Type) — the purchase-order schema has no simple union types
  • [member type definition namespace] (Element Validated by Type) — the purchase-order schema has no simple union types
  • [notation] (Validated with Notation) — we are not exposing the schema components yet
  • [notation public] (Validated with Notation) — the purchase-order schema does not have any declared notations
  • [notation system] (Validated with Notation) — the purchase-order schema does not have any declared notations

4.3.7. Calculating the validity and validation attempted properties

The definitions of the validity and validation_attempted properties given above appeal to the Prolog predicates calc_validity and calc_validation_attempted, which capture the rules given by Schema Information Set Contribution: Assessment Outcome (Element) in [W3C 2001b].
Validation has been fully attempted if and only if full validation was attempted on every attribute and child, not been attempted at all if and only if no validation was attempted on any attribute or child, and otherwise partially attempted. In the PV grammar, we call this predicate only when we have in fact assessed an element locally, so we default to full, and generate only the values full and partial. Later grammars will have to generate none as well.
< 210 Calculating validation-attempted property (PV) > ≡
calc_validation_attempted(Lpa,Lpe,VA) :-
  append(Lpa,Lpe,Lpall),
  calc_validation_attempted(Lpall,VA).

calc_validation_attempted([],full).
calc_validation_attempted([Pnode | LPnode],VA) :-
  Pnode ^^ validation_attempted(VA0),
  (VA0 = full
  -> calc_validation_attempted(LPnode,VA)
  ;  VA = partial).

/* two additional rules, slightly ad hoc, for the
 * lexical representations of simple types, which
 * show up here as atoms. */
/* I believe this are unnecessary if elements with
 * simple types use the correct rule to set v_a.
 * Let's put this belief to the test and comment them
 * both back out.
 */
/*
calc_validation_attempted([Atom | LPnode],VA) :-
  atom(Atom),
  calc_validation_attempted(LPnode,VA).
*/
/* 
calc_validation_attempted(Atom,full) :- 
  atom(Atom).
*/
Continued in <Calculating element validity (PV) 211>, <Invalid child (PV) 212>, <Invalid attribute (PV) 213>
This code is used in < Generic utilities for DCTG-encoded schemas (PV) 95 > < Calculating validation-attempted property (2L) 356 >

Now for the validity property. The element is valid if all of the following are true:
  • It was strictly assessed.
  • It was valid against its element declaration.
  • It was valid against its type definition.
  • It has no invalid children and no invalid attributes.
  • It has no child or attribute whose declaration we were required to find but did not find (i.e. no child or attribute which matched a strict wildcard but had no declaration).
The element is invalid if it was strictly assessed, but
  • it was invalid against its element declaration, or
  • it was invalid against its type definition, or
  • it has an invalid child or an invalid attribute, or
  • it has some child or attribute whose declaration we were required to find but did not find (i.e. no child or attribute which matched a strict wildcard but had no declaration)
The element has validity = notKnown if it was not strictly assessed.
The predicate calc_validity attempts to work out these rules. In the case of the PV grammar, some of them are simplified somewhat:
  • We don't call call the calc_validity predicate in grammar PV except when we have assessed an element against both its element declaration and the relevant type definition. If we have locally assessed an element against either a type definition or an element declaration, then we have ‘strictly assessed’ the element, as that term is defined by [W3C 2001b]. So we will always return either valid or invalid, never notKnown.
  • Elements are valid against their element declaration if and only if the sva_elemdecl_ELEMID predicate returns an empty list of errors. This will almost always be the case for the PV grammar, since few of the conditions which can make an element invalid against an element declaration apply in our schema: we don't have missing or abstract element declarations, no elements are nillable, and the only value constraint is on an attribute, not an element.
  • Elements are valid against their type definition if and only if the sva_content_TYPEID and sva_atts_TYPEID predicates succeed with empty error lists.
  • To check for invalid children and invalid attributes, we must examine the validity property on the children and attributes.
  • There are no wildcards (strict or otherwise) in the purchase-order schema, so it's not possible to have any element or attribute whose declaration we were required to find but did not find (i.e. no child or attribute which matched a strict wildcard but had no declaration).
The definitions of valid and invalid are complementary; given the simplifications just mentioned, we can define the calculation in pseudo-code this way;
if sva_elemdecl(EII, ED) = invalid 
  then invalid
else if sva_eii_type(EII, Type) = invalid
  then invalid 
else if has_invalid_child(EII)
  then invalid
else if has_invalid_att(EII)
  then invalid
else valid
As can be seen, the calc_validity predicate will need to check on the error lists returned by the three calls to sva_atts_TYPEID, sva_content_TYPEID, and sva_elemdecl_ELEMID, as well as the validity properties of the attributes and children.
< 211 Calculating element validity (PV) [continues 210 Calculating validation-attempted property (PV)] > ≡
/* calc_validity(Lerr0, Lerr1, Lerr2, Lpa, Lpe, Validity): true
   if the error lists, children, and attributes given produce
   Validity when we calculate the [validity] property of the
   element information item. */
calc_validity(Lerr0, Lerr1, Lerr2, Lpa, Lpe, V) :- 
  (Lerr0 \= []
  -> V = invalid   % error vis a vis element declaration
  ; (Lerr1 \= []
  -> V = invalid   % error parsing the attributes
  ; (Lerr2 \= []
  -> V = invalid   % error parsing the children
  ; (invalid_child(Lpe)
  -> V = invalid   % there is at least one invalid child
  ; (invalid_att(Lpa)
  -> V = invalid   % there is at least one invalid attribute
  ;  V = valid     % OK against element declaration,
                   % OK against type (both atts and children)
                   % all children and atts OK
  ))))).



If there is at least one invalid child, then invalid_child succeeds.
< 212 Invalid child (PV) [continues 210 Calculating validation-attempted property (PV)] > ≡
invalid_child([]) :- !, fail.
invalid_child([Ch|_Lch]) :- 
  Ch ^^ validity(invalid), !.
invalid_child([Ch|Lch]) :- 
  Ch ^^ validity(V),
  V \= invalid,
  invalid_child(Lch).



If there is at least one invalid attribute, then invalid_att succeeds.
< 213 Invalid attribute (PV) [continues 210 Calculating validation-attempted property (PV)] > ≡
invalid_att([]) :- !, fail.
invalid_att([Att|_Latt]) :- 
  Att ^^ validity(invalid), !.
invalid_att([Att|Latt]) :- 
  Att ^^ validity(V),
  V \= invalid,
  invalid_att(Latt).



4.4. Validation of attributes

In this section, we define the rules needed for validating attribute in the PV grammar. The rules are substantially similar to those used in the Core grammar, but the wrapper predicate sva_atts_TYPEID needs to be rewritten so that it never fails. Also, the individual parsing rules will supply more properties than before.
Specifically, we will add
  • [schema default] (Attribute Validated by Type) — canonical form of the default value, if any
  • [schema error code] (Validation Failure (Attribute)) — a list of error diagnostics, or else absent
  • [schema normalized value] (Attribute Validated by Type) — the normalized value as validated
  • [validation context] (Assessment Outcome (Attribute))
Some PSVI properties for attributes are not included:
  • [attribute declaration] (Attribute Declaration) — we are not exposing the schema components yet
  • [member type definition] (Attribute Validated by Type) — the purchase-order schema has no union types
  • [member type definition anonymous] (Attribute Validated by Type) — the purchase-order schema has no union types
  • [member type definition name] (Attribute Validated by Type) — the purchase-order schema has no union types
  • [member type definition namespace] (Attribute Validated by Type) — the purchase-order schema has no union types
  • [type definition] (Attribute Validated by Type) — we are not exposing the schema components yet

4.4.1. Attribute rules for complex types

The PV grammar rules for attributes of complex types resemble those of the core grammar, but with the differences mentioned above. The general pattern is now:
sva_atts_TYPEID(Lras,VRoot,Lpa,Lpna,Lerr) :-
  lras_TYPEID(VRoot,LpaAll,Lras,[]),
  LpaAll^^errors(Lerr0),
  partition(LpaAll,LpaPres,Lpna),
  attocc_TYPEID(LpaPres,Lpa,Lerr1),
  append(Lerr0, Lerr1, Lerr).
We must ensure that the rule succeeds even if the element's attributes are not all valid or declared. We do this by adding a failsafe rule to each grammar for attributes, which will match any attribute at all other than a namespace declaration, an attribute in the xsi namespace, or a declared attribute.
4.4.1.1. The type PurchaseOrderType
The purchase-order type has just one attribute: orderDate. Following the pattern shown above, the wrapper predicate would be as follows:
< 216 Attribute rules for purchase-order type (first cut) > ≡
sva_atts_t_PurchaseOrderType(Lras,VRoot,Lpa,Lpna,Lerr) :-
  lras_t_PurchaseOrderType(VRoot,LpaAll,Lras,[]),
  LpaAll^^errors(Lerr0),
  partition(LpaAll,LpaPres,Lpna),
  attocc_t_PurchaseOrderType(LpaPres,Lpa,Lerr1),
  append(Lerr0, Lerr1, Lerr).

This code is not used elsewhere.

Since there are no required or defaulted attributes on the purchase-order type, the attribute-occurrence rule is quite simple, not to say vacuous. The third argument is the error list. Since there are no requirements for required or forbidden attributes, there can be no errors.
< 217 Attribute-occurrence rule for PurchaseOrderType (unused) > ≡
attocc_t_PurchaseOrderType(L,L,[]).

This code is not used elsewhere.

In reality, we can simply omit the vacuous attribute-occurrence predicate, which means in turn that we don't need to append two lists of errors. The main rule then becomes:
< 218 Attribute rules for purchase-order type (PV) > ≡
sva_atts_t_PurchaseOrderType(Lras,VRoot,Lpa,Lpna,Lerr) :-
  lras_t_PurchaseOrderType(VRoot,LpaAll,Lras,[]),
  LpaAll^^errors(Lerr),
  partition(LpaAll,Lpa,Lpna).
Continued in <DCTG rules for purchase-order attributes (PV) 219>, <The orderDate attribute (PV) 220>, <The unknown attribute (PO) (PV) 222>
This code is used in < Attribute rules for complex types (PV) 214 >

Other types which need no attribute-occurrence predicate will be streamlined similarly without comment.
The grammar rules are substantially similar to those in the core grammar, but they accept the validation root as a parameter and they use an errors property to record any errors found.
< 219 DCTG rules for purchase-order attributes (PV) [continues 218 Attribute rules for purchase-order type (PV)] > ≡
lras_t_PurchaseOrderType(_VRoot) ::= []
  {Grammatical attributes for empty attribute list (PV) 225}.
lras_t_PurchaseOrderType(VRoot) ::= 
  ras_t_PurchaseOrderType(VRoot)^^Pa, 
  lras_t_PurchaseOrderType(VRoot)^^Lpa
  {Grammatical attributes for attribute-list recursion (PV) 226}.
lras_t_PurchaseOrderType(VRoot) ::= 
  ras_nsd(VRoot)^^Pa, 
  lras_t_PurchaseOrderType(VRoot)^^Lpa
  {Grammatical attributes for attribute-list recursion (PV) 226}.
lras_t_PurchaseOrderType(VRoot) ::= 
  ras_xsi(VRoot)^^Pa, 
  lras_t_PurchaseOrderType(VRoot)^^Lpa
  {Grammatical attributes for attribute-list recursion (PV) 226}.



The orderDate attribute itself has a straightforward rule which validates it against type xsd:date:
< 220 The orderDate attribute (PV) [continues 218 Attribute rules for purchase-order type (PV)] > ≡
ras_t_PurchaseOrderType(VRoot) ::= [orderDate=Value],
  { sva_plf_t_xsd_date(Value,LF,_PN,Lerr) }
  {Properties for orderDate attribute (PV) 221}.



The orderDate attribute has the usual infoset properties:
< 221 Properties for orderDate attribute (PV) > ≡
  <:> info_item(attribute)
  && local_name('orderDate')
  && namespace_name('')
  && normalized_value(Value)
  && type_definition_anonymous('false')
  && type_definition_namespace(
       'http://www.w3.org/2001/XMLSchema')
  && type_definition_name('date')
  && type_definition_type(simple)
  && schema_specified(infoset)
  && validation_attempted(full)
  && validity(valid) ::- Lerr = []
  && validity(invalid) ::- Lerr \= []
  && schema_error_code(Lerr)
  && schema_normalized_value(LF)
  && validation_context(VRoot)
  && errors([])

This code is used in < The orderDate attribute (PV) 220 > < DCTG rules for purchase-order attributes (2L) 399 >

Note the two rules for validity, which depend on whether the list of errors returned by sva_plf_t_xsd_date is empty or not. The errors property has the empty list as its value, even if orderDate is not valid, because validation errors on the orderDate attribute don't bubble up to the element's schema_error_code property.
We ensure that the lras_TYPEID rules will never fail by defining, for each complex type, a rule which will catch every attribute not caught by a declaration or the generic rules for xsi attributes and namespace declarations. The attribute_unknown predicate tests to make sure that the name is not one of those associated with another rule; its argument is a list of the declared names for the type.
< 222 The unknown attribute (PO) (PV) [continues 218 Attribute rules for purchase-order type (PV)] > ≡
ras_t_PurchaseOrderType(VRoot) ::= [Name=Value],
  { attribute_unknown(Name,[orderDate]) }
  {Properties of unknown attributes (PV) 224}.



4.4.1.2. Some generic rules for attributes
The rules for PurchaseOrderType given in the previous section rely on some generic code usable for all complex types. We'll show that code in this section, before continuing with the other complex types.
The predicate attribute_unknown prevents any namespace declaration, known xsi attribute, or declared attribute from matching the rule for unknown attributes.
< 223 attribute_unknown predicate (PV) > ≡
attribute_unknown(Name,DeclaredAtts) :-
  not(member(Name,DeclaredAtts)),
  Name \= xmlns,
  Name \= xmlns:_Prefix,
  Name \= 'http://www.w3.org/2001/XMLSchema-instance':type,
  Name \= 'http://www.w3.org/2001/XMLSchema-instance':nil,
  Name \= 'http://www.w3.org/2001/XMLSchema-instance':schemaLocation,
  Name \= 'http://www.w3.org/2001/XMLSchema-instance':noNamespaceSchemaLocation.

This code is used in < Generic rules for attribute validation (PV) 215 >

It would be convenient just to test on the XSI namespace, with Name \= 'htp://www.w3.org/2001/XMLSchema-instance':_, but that turns out to violate the never-fail rule.
Unknown attributes will get at least a minimal set of PSVI properties:
< 224 Properties of unknown attributes (PV) > ≡
  <:> info_item(attribute)
  && local_name(Localname) ::- Name = _NSName:Localname
  && local_name(Name) ::- Name \= _NSName:Localname
  && namespace_name(NSName) ::- Name = NSName:_Localname
  && namespace_name('') ::- Name \= NSName:_Localname
  && normalized_value(Value)

  && schema_specified(infoset)
  && validation_attempted(none)
  && validity('notKnown')
  && schema_error_code([])
  && schema_normalized_value('')
  && validation_context(VRoot)
  && errors([error('cvc-assess-attr.1','undeclared attribute',
             [attname(Name), attval(Value)])])

This code is used in < The unknown attribute (PO) (PV) 222 > < The unknown attribute (USAddress) (PV) 229 > < Attribute handling for Items type (PV) 230 > < PartNum attribute (PV) 232 > < Attribute handling for simple types (PV) 233 > < Generic attribute rules, cont'd (2L) 395 >

It may be noted in passing that it's not clear whether the error code cvc-assess-attr.1 given in errors is the right code for an undeclared attribute or not. The errors property, it should be observed, is quite distinct from the schema_error_code property. The former will bubble up to the element and be used as (part of) the value of its schema_error_code property, while the schema_error_code on this unknown attribute is empty, because we have not validated the attribute itself. (We can't validate it because we have no declaration for it.)
The empty list of attributes has empty-list values for the two properties attributes and errors (if a required attribute is missing, that error gets caught elsewhere, not here). The recursion steps in the grammar calculate their attributes and errors properties from those of their children in the parse tree:
4.4.1.3. The type USAddress
The USAddress type has one attribute: country, which defaults to “US”.
< 227 Attribute rules for US address type (PV) > ≡
sva_atts_t_USAddress(Lras,VRoot,Lpa,Lpna,Lerr) :-
  lras_t_USAddress(VRoot,LpaAll,Lras,[]),
  LpaAll^^errors(Lerr0),
  partition(LpaAll,LpaPres,Lpna),
  attocc_t_USAddress(LpaPres,Lpa,Lerr1),
  append(Lerr0, Lerr1, Lerr).

lras_t_USAddress(_VRoot) ::= []
  {Grammatical attributes for empty attribute list (PV) 225}.
lras_t_USAddress(VRoot) ::= 
  ras_t_USAddress(VRoot)^^Pa, 
  lras_t_USAddress(VRoot)^^Lpa
  {Grammatical attributes for attribute-list recursion (PV) 226}.
lras_t_USAddress(VRoot) ::= 
  ras_nsd(VRoot)^^Pa, 
  lras_t_USAddress(VRoot)^^Lpa
  {Grammatical attributes for attribute-list recursion (PV) 226}.
lras_t_USAddress(VRoot) ::= 
  ras_xsi(VRoot)^^Pa, 
  lras_t_USAddress(VRoot)^^Lpa
  {Grammatical attributes for attribute-list recursion (PV) 226}.

ras_t_USAddress(VRoot) ::= [country=Value],
  { sva_plf_t_xsd_NMTOKEN(Value,LF,_PN,Lerr0),
    (LF = ['U', 'S']
    -> Lerr = Lerr0
    ;  Lerr = [error('cvc-attribute.4','Value does not match fixed value',
              [val(Value), lf(LF), fixed('US')]) | Lerr0]) }
  <:> info_item(attribute)
  && local_name('country')
  && namespace_name('')
  && normalized_value('US')
  && type_definition_anonymous('false')
  && type_definition_namespace(
       'http://www.w3.org/2001/XMLSchema')
  && type_definition_name('NMTOKEN')
  && type_definition_type(simple)
  && schema_default('US')
  && schema_specified(infoset)
  && validation_attempted(full) 
  && validity(valid) ::- Lerr = []
  && validity(invalid) ::- Lerr \= []
  && schema_error_code(Lerr)
  && schema_normalized_value(LF) 
  && validation_context(VRoot)
  && errors([])
.
{The unknown attribute (USAddress) (PV) 229}
Continued in <Attribute occurrence checking for USAddress (PV) 228>
This code is used in < Attribute rules for complex types (PV) 214 >

Since the country attribute has a fixed value, we need to supply a complete parsed-attribute node for use in case the document instance doesn't supply one. We do this as part of the definition of attocc_t_USAddress.
< 228 Attribute occurrence checking for USAddress (PV) [continues 227 Attribute rules for US address type (PV)] > ≡
attocc_t_USAddress(LpaPres,LpaAll,Lerr) :-
  CountryAtt = node(
    attribute(country),
    [],
    [ (info_item(attribute)),
      (namespace_name('')),
      (local_name('country')),
      (normalized_value('US')),
      (type_definition_anonymous('false')),
      (type_definition_namespace(
        'http://www.w3.org/2001/XMLSchema')),
      (type_definition_name('NMTOKEN')),
      (type_definition_type(simple)),
      (schema_default('US')),
      (schema_specified(schema)),
      (validation_attempted(full)),
      (validity(valid)),
      (schema_error_code([])),
      (schema_normalized_value(['U', 'S']))
    ]),
  atts_defaulted(LpaPres,[CountryAtt],LpaAll,Lerr).



We omit the validation_context property rather than pass it as a parameter to the attocc_t_USAddress predicate, which would seem clumsy; this may or may not be correct.
Like all other complex types, po:USAddress gets a rule for unknown attributes:
< 229 The unknown attribute (USAddress) (PV) > ≡
ras_t_USAddress(VRoot) ::= [Name=Value],
  { attribute_unknown(Name,[country]) }
  {Properties of unknown attributes (PV) 224}.

This code is used in < Attribute rules for US address type (PV) 227 >

4.4.1.4. The type Items
The complex type t_Items defines no attributes, so its grammar for attributes only has rules for namespace declarations, attributes in the XSI namespace, and unknown attributes. Since there are no declared attributes, there are no required, defaulted, or forbidden attributes, so we don't need the usual call to attocc_Type.
< 230 Attribute handling for Items type (PV) > ≡
sva_atts_t_Items(Lras,VRoot,Lpa,Lpna,Lerr) :-
  lras_t_Items(VRoot,LpaAll,Lras,[]),
  LpaAll^^errors(Lerr),
  partition(LpaAll,Lpa,Lpna).

lras_t_Items(_VRoot) ::= []
  {Grammatical attributes for empty attribute list (PV) 225}.
lras_t_Items(VRoot) ::= 
  ras_nsd(VRoot)^^Pa, 
  lras_t_Items(VRoot)^^Lpa
  {Grammatical attributes for attribute-list recursion (PV) 226}.
lras_t_Items(VRoot) ::= 
  ras_xsi(VRoot)^^Pa, 
  lras_t_Items(VRoot)^^Lpa
  {Grammatical attributes for attribute-list recursion (PV) 226}.
lras_t_Items(VRoot) ::= 
  ras_t_Items(VRoot)^^Pa, 
  lras_t_Items(VRoot)^^Lpa
  {Grammatical attributes for attribute-list recursion (PV) 226}.
ras_t_Items(VRoot) ::= [Name=Value],
  { attribute_unknown(Name,[]) }
  {Properties of unknown attributes (PV) 224}.

This code is used in < Attribute rules for complex types (PV) 214 >

4.4.1.5. The type of the item element
The complex type t_e_item_t_Items defines the partNum attribute:
< 231 Attribute handling for t_e_item_t_Items (PV) > ≡
sva_atts_t_e_item_t_Items(Lras,VRoot,Lpa,Lpna,Lerr) :-
  lras_t_e_item_t_Items(VRoot,LpaAll,Lras,[]),
  LpaAll^^errors(Lerr0),
  partition(LpaAll,LpaPres,Lpna),
  attocc_t_e_item_t_Items(LpaPres,Lpa,Lerr1),
  append(Lerr0, Lerr1, Lerr).

lras_t_e_item_t_Items(_VRoot) ::= []
  {Grammatical attributes for empty attribute list (PV) 225}.
lras_t_e_item_t_Items(VRoot) ::= 
  ras_t_e_item_t_Items(VRoot)^^Pa, 
  lras_t_e_item_t_Items(VRoot)^^Lpa
  {Grammatical attributes for attribute-list recursion (PV) 226}.
lras_t_e_item_t_Items(VRoot) ::= 
  ras_nsd(VRoot)^^Pa, 
  lras_t_e_item_t_Items(VRoot)^^Lpa
  {Grammatical attributes for attribute-list recursion (PV) 226}.
lras_t_e_item_t_Items(VRoot) ::= 
  ras_xsi(VRoot)^^Pa, 
  lras_t_e_item_t_Items(VRoot)^^Lpa
  {Grammatical attributes for attribute-list recursion (PV) 226}.
Continued in <PartNum attribute (PV) 232>
This code is used in < Attribute rules for complex types (PV) 214 >

The grammatical attributes for the partNum attribute illustrate PSVI properties for user-defined types.
< 232 PartNum attribute (PV) [continues 231 Attribute handling for t_e_item_t_Items (PV)] > ≡
ras_t_e_item_t_Items(VRoot) ::= [partNum=Value],
  { sva_plf_t_SKU(Value,LF,_PN,Lerr) }
  <:> info_item(attribute)
  && local_name('partNum')
  && namespace_name('')
  && normalized_value(Value)
  && type_definition_anonymous('false')
  && type_definition_namespace(
       'http://www.example.com/PO1')
  && type_definition_name('SKU')
  && type_definition_type(simple)
  && schema_specified(infoset)
  && validation_attempted(full)
  && validity(valid) ::- Lerr = []
  && validity(invalid) ::- Lerr \= []
  && schema_error_code(Lerr) 
  && schema_normalized_value(LF)
  && validation_context(VRoot)
  && errors([])
.

ras_t_e_item_t_Items(VRoot) ::= [Name=Value],
  { attribute_unknown(Name,[]) }
  {Properties of unknown attributes (PV) 224}.

/* one required attribute: partNum */
attocc_t_e_item_t_Items(LpaPres,LpaAll,Lerr) :-
  atts_present(LpaPres,['':partNum],Lerr0),
  atts_absent(LpaPres,[],Lerr1),
  atts_defaulted(LpaPres,[],LpaAll,Lerr2),
  flatten([Lerr0,Lerr1,Lerr2],Lerr).



4.4.2. Attribute rules for simple types

Rules are needed for checking the attributes of elements with simple types. They are a very simple version of the rules for the complex types given above.
< 233 Attribute handling for simple types (PV) > ≡
sva_atts_simpletype(Lras,VRoot,Lpa,Lpna,Lerr) :-
  lras_sT(VRoot,LpaAll,Lras,[]),
  LpaAll^^errors(Lerr),
  partition(LpaAll,Lpa,Lpna).

lras_sT(_VRoot) ::= []
  {Grammatical attributes for empty attribute list (PV) 225}.
lras_sT(VRoot) ::= 
  ras_nsd(VRoot)^^Pa, 
  lras_sT(VRoot)^^Lpa
  {Grammatical attributes for attribute-list recursion (PV) 226}.
lras_sT(VRoot) ::= 
  ras_xsi(VRoot)^^Pa, 
  lras_sT(VRoot)^^Lpa
  {Grammatical attributes for attribute-list recursion (PV) 226}.
lras_sT(VRoot) ::= 
  ras_sT(VRoot)^^Pa, 
  lras_sT(VRoot)^^Lpa
  {Grammatical attributes for attribute-list recursion (PV) 226}.
ras_sT(VRoot) ::= [Name=Value],
  { attribute_unknown(Name,[]) }
  {Properties of unknown attributes (PV) 224}.

This code is used in < DCTG for purchase order schema, partial-validation layer 94 >

4.4.3. PV rules for namespace declarations and xsi attributes

The PV grammar needs rules for namespace attributes and XSI attributes; they are very similar to those of the core grammar, extended to provide the new grammatical attributes.
Note that since namespace declarations do not have declarations and need not (according to the validation rules) have their schema-validity assessed, the namespace declarations have no type or validity information; the only difference from the core grammar is the addition of the errors property.
< 234 Grammar rules for namespace and XSI attributes (PV) > ≡
/* ras_nsd: grammatical rule for namespace-attribute 
 * specifications */
ras_nsd(_VRoot) ::= [xmlns=DefaultNS]
  <:> info_item(attribute)
  && local_name(xmlns)
  && namespace_name('http://www.w3.org/2000/xmlns/')
  && normalized_value(DefaultNS)
  && prefix('##NONE')
  && namespace(DefaultNS)
  && errors([]).
ras_nsd(_VRoot) ::= [xmlns:Prefix=NSName]
  <:> info_item(attribute)
  && local_name(Prefix)
  && namespace_name('http://www.w3.org/2000/xmlns/')
  && normalized_value(NSName)
  && prefix(Prefix)
  && namespace(NSName)
  && errors([]).
Continued in <Grammar rules for XSI attributes (PV) 235>
This code is used in < Generic utilities for DCTG-encoded schemas (PV) 95 >

Four attributes are defined in the XSI namespace: type, nil, schemaLocation, and noNamespaceSchemaLocation:
< 235 Grammar rules for XSI attributes (PV) [continues 234 Grammar rules for namespace and XSI attributes (PV)] > ≡
/* ras_xsi: grammar rule for XSI attribute specifications */
ras_xsi(VRoot) ::= 
  ['http://www.w3.org/2001/XMLSchema-instance':type=Value],
  { sva_plf_t_xsd_QName(Value,LF,_PN,Lerr) }
  <:> local_name(type)
  && type_definition_name('QName')
  && type_definition_anonymous('false')
  {Common properties for xsi attributes (PV) 236}
ras_xsi(VRoot) ::= 
  ['http://www.w3.org/2001/XMLSchema-instance':nil=Value],
  { sva_plf_t_xsd_boolean(Value,LF,_PN,Lerr) }
  <:> local_name(nil)
  && type_definition_name('boolean')
  && type_definition_anonymous('false')
  {Common properties for xsi attributes (PV) 236}
ras_xsi(VRoot) ::= 
  ['http://www.w3.org/2001/XMLSchema-instance':schemaLocation=Value],
  { sva_plf_t_xsd_list_anyURI(Value,LF,_PN,Lerr) }
  <:> local_name(schemaLocation)
  && type_definition_name('t_a_schemaLocation')
  && type_definition_anonymous('true')
  {Common properties for xsi attributes (PV) 236}
ras_xsi(VRoot) ::= 
  ['http://www.w3.org/2001/XMLSchema-instance':noNamespaceSchemaLocation=Value],
  { sva_plf_t_xsd_anyURI(Value,LF,_PN,Lerr) }
  <:> local_name(noNamespaceSchemaLocation)
  && type_definition_name('QName')
  && type_definition_anonymous('false')
  {Common properties for xsi attributes (PV) 236}




These are all in the same namespace, and many of their properties are common:
< 236 Common properties for xsi attributes (PV) > ≡
  && info_item(attribute)
  && namespace_name('http://www.w3.org/2001/XMLSchema-instance')
  && normalized_value(Value)
  && type_definition_namespace(
       'http://www.w3.org/2001/XMLSchema')
  && type_definition_type(simple)
  && schema_specified(infoset)
  && validation_attempted(full)
  && validity(valid) ::- Lerr = []
  && validity(invalid) ::- Lerr \= []
  && schema_error_code(Lerr)
  && schema_normalized_value(LF)
  && validation_context(VRoot)
  && errors([])
.

This code is used in < Grammar rules for XSI attributes (PV) 235 > < Grammar rules for XSI attributes (2L) 397 >

4.4.4. Generic utilities for checking attributes

The generic utilities for checking that required attributes are present, suppressed attributes absent, etc., must be modified for grammar PV to make them succeed under all conditions and return a list of errors instead of failing.
This version of the predicate atts_present differs from the one in section 2.2.3 in having a rule for the case in which the list of attributes to be checked is empty: if the attribute is not present, we want to raise an error, rather than failing as in the core grammar.
< 237 Utilities for checking attribute occurrences (PV) > ≡
/* atts_present(Lpa,Lreq,Lerr):  true if a parsed attribute node
 * is present in Lpa for each attribute name in Lreq, with errors
 * Lerr */
atts_present(_LRAS,[],[]).
atts_present(LRAS,[HRA|RequiredTail],Lerr) :-
  att_present(LRAS,HRA,Lerr0),
  atts_present(LRAS,RequiredTail,Lerr1),
  append(Lerr0, Lerr1, Lerr).

/* An attribute name matches if namespace name and local 
 * name part match */
/* att_present(Lpa,Attname):  true if a parsed attribute node
 * is present in Lpa which has name Attname */
att_present([Pa|_Lpa],NS:NCName,[]) :- 
  Pa^^local_name(NCName), 
  Pa^^namespace_name(NS).
att_present([_Pa|Lpa],Attname,Lerr) :-
  att_present(Lpa,Attname,Lerr).
/* base step: when we reach att_present([],Attname) we issue
 * an error message. */
att_present([],Attname,
       [error('cvc-complex-type.4','required attribute is missing',
       [attname(Attname)])]).
Continued in <Utility for checking absent attributes (PV) 238>, <Utility for providing defaulted attributes (PV) 239>
This code is used in < Generic utilities for DCTG-encoded schemas (PV) 95 > < Utilities for checking attribute occurrences (2L) 409 >

The rule for checking forbidden attributes is changed first by using the error code from atts_present rather than not(att_present(...)), and second by adding a rule which generates an error.
< 238 Utility for checking absent attributes (PV) [continues 237 Utilities for checking attribute occurrences (PV)] > ≡
/* atts_absent(Lpa,Ltabu): true if no attribute named in 
 * Ltabu is present in Lpa */
atts_absent(_LRAS,[],[]).
atts_absent(LRAS,[H|T],Lerr) :-
  att_present(LRAS,H,[error('cvc-complex-type.4',_,_)]),
  atts_absent(LRAS,T,Lerr).
atts_absent(LRAS,[H|T],
    [error('cvc-complex-type.3','attribute not allowed',[attname(H)])|Lerr0]) :-
  att_present(LRAS,H,[]),
  atts_absent(LRAS,T,Lerr0).



The core grammar's rule for providing defaults has no failure cases, so to make it always succeed we must merely wrap the old one in a new one:
< 239 Utility for providing defaulted attributes (PV) [continues 237 Utilities for checking attribute occurrences (PV)] > ≡
/* atts_defaulted(L1,L2,L3,Lerr): true if L3 has all the 
 * attributes in L1, plus all of the attributes in L2 which 
 * are not also in L1, with any errors in Lerr. */
atts_defaulted(L1,L2,L3,Lerr) :-
  ( atts_defaulted(L1,L2,L3)
  -> Lerr = []
  ;  Lerr = [error('pv-atts-defaulted', 'error providing default values for attributes',
            [lpa(L1), ldft(L2)])]).

{Utility for providing defaulted attributes 14}



4.5. Validation of complex content

The core grammar successfully validated complex types; the one thing we wish to change is to make the validation predicates succeed in the presence of invalid data and return appropriate error structures, instead of simply failing. To do this, we need to change the wrapper predicates sva_content_TYPEID and sva_atts_TYPEID, which call the actual DCTG grammars for the content and attributes of each complex type, so that they succeed even if the calls to the grammar predicates fail. The top-level element rules given in 4.3 have already been modified to call these new rules. There is also one further complication: in order to populate the validation context property in all elements descended from the validation root, the parsed node corresponding to the validation root needs to be passed down as an inherited attribute.

4.5.1. Content-model rules

The content-model rules for each complex type need to be reformulated to accept some representation of the validation root as an inherited attribute. They are otherwise unchanged.
< 241 Rules for purchase-order content models (PV) > ≡
content_t_PurchaseOrderType(VRoot,Lnsb) ::= 
  e_shipTo_t_PurchaseOrderType(VRoot,Lnsb)^^S, 
  e_billTo_t_PurchaseOrderType(VRoot,Lnsb)^^B, 
  opt_e_comment(VRoot,Lnsb)^^C, 
  e_items_t_PurchaseOrderType(VRoot,Lnsb)^^I
{Children attribute of t_PurchaseOrder 36}
.
opt_e_comment(_VRoot,_Lnsb) ::= []
{Empty list of children for opt_e_comment nonterminal 34}
.
opt_e_comment(VRoot,Lnsb) ::= e_comment(VRoot,Lnsb)^^Comm
{Children for opt_e_comment nonterminal 35}
.

content_t_USAddress(VRoot,Lnsb) ::= 
  e_name_t_USAddress(VRoot,Lnsb)^^N, 
  e_street_t_USAddress(VRoot,Lnsb)^^S, 
  e_city_t_USAddress(VRoot,Lnsb)^^C, 
  e_state_t_USAddress(VRoot,Lnsb)^^ST, 
  e_zip_t_USAddress(VRoot,Lnsb)^^Z
{Children attribute of t_USAddress 33}
.

content_t_Items(VRoot,Lnsb) ::= 
  star_e_item_t_Items(VRoot,Lnsb)^^L
  {Children attribute of content_t_Items 40}
.
star_e_item_t_Items(_VRoot,_Lnsb) ::= []
  {Empty list of children for star_e_item_t_Items nonterminal 41}
.
star_e_item_t_Items(VRoot,Lnsb) ::= 
  e_item_t_Items(VRoot,Lnsb)^^I, 
  star_e_item_t_Items(VRoot,Lnsb)^^L
{Children for star_e_item_t_Items nonterminal 42}
.

content_t_e_item_t_Items(VRoot,Lnsb) ::= 
  e_productName_t_e_item_t_Items(VRoot,Lnsb)^^PN, 
  e_quantity_t_e_item_t_Items(VRoot,Lnsb)^^Q, 
  e_USPrice_t_e_item_t_Items(VRoot,Lnsb)^^USP, 
  opt_e_comment(VRoot,Lnsb)^^C, 
  opt_e_shipDate_t_e_item_t_Items(VRoot,Lnsb)^^S
{Children attribute of t_e_item_t_Items 37}
.

opt_e_shipDate_t_e_item_t_Items(_VRoot,_Lnsb) ::= []
{Empty list of children for opt_e_shipdate nonterminal 38}
.
opt_e_shipDate_t_e_item_t_Items(VRoot,Lnsb) ::= 
  e_shipDate_t_e_item_t_Items(VRoot,Lnsb)^^S
{Children for opt_e_shipdate nonterminal 39}
.

This code is used in < Complex-content rules (PV) 240 >

The calculation of the children property is the same as in the core grammar and will not be repeated here.

4.5.2. Succeeding on invalid content

For content, we wish to replace the pattern
sva_content_TYPEID(Lre,Lpe) :-
  content_TYPEID(Topnode,Lre,[]),
  Topnode ^^ children(Lpe).
which simply fails if the sequence of children Lre is not legal according to the grammar. We need a fallback, something along the lines of:
sva_content_TYPEID(Lre,Lpe,Lerrors) :-
  (content_TYPEID(Topnode,Lre,[])
  -> Topnode ^^ children(Lpe),
     Lerrors = []
  ;  Lpe = Lre,
     Lerrors = [error('cvc-elt.5.2.1',
                     'element not locally valid, failed type validation',
               [])]).
i.e. try calling the grammar (content_TYPEID); if it succeeds, extract the list of parsed-element children (Lpe) and we're done; otherwise, bind Lpe to the raw unparsed input, and provide an appropriate list of errors.
This is all right as a first approximation, but it's not quite right, for several reasons. First, since the value of Lre is not a set of DCTG nodes, we don't actually want to bind Lpe to it; instead we'll want to use a fallback parse that provides the basic infoset properties but no validation properties, and can bind Lpe to an appropriate value. We'll call it content_skip (because it has the same effect as skip processing for a wildcard) and define it later in section 4.5.3.
Second, the error cvs-elt.5.2.1 doesn't really make sense by itself. The relevant clause of Validation Rule Element Locally Valid (Element) basically says that the element has to be locally valid according to its type. If it's not, then there must be some other error, some violation of a clause in Validation Rule Element Locally Valid (Type). Many clauses of the spec refer to other clauses in this way and say they must be satisifed, which leads to cascades of rules, and correspondingly cascades of errors. We can model these cascades by enclosing one error token inside the ce (contributing error) property of another, as shown below:
sva_content_TYPEID(Lre,Lpe,Lerrors) :-
  (content_TYPEID(Topnode,Lre,[])
  -> Topnode ^^ children(Lpe),
     Lerrors = []
  ;  content_skip(Lre,Lpe,Lerrors0),
     Lerrors = append([error('cvc-elt.5.2.1',
                     'element not locally valid, failed type validation',
               [ type(TYPEID), ce([error('cvc-type.3.2',
                     'element not locally valid wrt complex type',
               [ type(TYPEID), ce([error('cvc-complex-type.2.4',
                     'sequence of children does not match content model',
               [ type(TYPEID), ce([])])])])])])],
               Lerrors0,
               Lerrors)).
Note that we can take this only so far. Our DCTG mechanisms do not allow us a convenient way to identify the cause of a content-model failure any more specifically, so we do not use any of the cvc-particle or cvc-model-group error codes.
A third problem is that the use of error code cvc-complex-type.2.4 in the pattern above indicates that the problem is that the element children of the element don't match the grammar; in practice, the failure of the grammar can also have been caused by the presence of character data in what ought to be element-only content, in which case cvc-complex-type.2.3 should be used instead. We can distinguish the two cases by checking the input element sequence Lre for PCDATA members (Prolog atoms instead of element structures). If we find some, we can raise error cvc-complex-type.2.3, and if we don't, we know the cause of the failure was cvc-complex-type.2.4.[18] Adjusting to fix this, the pattern becomes
sva_content_TYPEID(Lre,Lpe,Lerrors) :-
  (content_TYPEID(Topnode,Lre,[])
  -> Topnode ^^ children(Lpe),
     Lerrors = []
  ;  content_skip(Lre,Lpe,Lerrors0),
     content_seq_mixed(Lre,Ismixed),
     (Ismixed = true
     -> E = error('cvc-complex-type.2.3',
                  'mixed content in element-only element',
            [ type(TYPEID),  ce([])])
     ;  E = error('cvc-complex-type.2.4',
                  'sequence of children does not match content model',
            [ type(TYPEID),  ce([])])),
     Lerrors = append([error('cvc-elt.5.2.1',
                     'element not locally valid, failed type validation',
               [ type(TYPEID), ce([error('cvc-type.3.2',
                     'element not locally valid wrt complex type',
               [ type(TYPEID), ce([E])])])])],
               Lerrors0,
               Lerrors)).
The number of lines taken up by error identification seems disproportionate; if we factor them out into a separate predicate, we get something more plausible:
sva_content_TYPEID(Lre,Lpe,Lerrors) :-
  (content_TYPEID(Topnode,Lre,[])
  -> Topnode ^^ children(Lpe),
     Lerrors = []
  ;  content_skip(Lre,Lpe,Lerrors0),
     content_error(Lre,TYPEID,Lerrors1),
     append(Lerrors0,Lerrors1,Lerrors)).
Finally, we need to add in the validation root parameter:
sva_content_TYPEID(VRoot,Lre,Lpe,Lerrors) :-
  (content_TYPEID(VRoot,Topnode,Lre,[])
  -> Topnode ^^ children(Lpe),
     Lerrors = []
  ;  content_skip(VRoot,Lre,Lpe,Lerrors0),
     content_error(Lre,TYPEID,Lerrors1),
     append(Lerrors0,Lerrors1,Lerrors)).
Now we should define content_error. It calls another utility predicate to see whether the sequence of raw children contains non-whitespace mixed content; if so, it returns error cvc-complex-type.2.3, and if not, error cvc-complex-type.2.4, in either case wrapped in the appropriate outer errors:
< 242 Distinguishing mixed-content error from child-sequence error (PV) > ≡
content_error(Lre,TYPEID,Lerrors) :- 
  content_seq_mixed(Lre,Ismixed),
  (Ismixed = true
  -> E = error('cvc-complex-type.2.3',
           'mixed content in element-only element',
           [ type(TYPEID), ce([])])
  ;  E = error('cvc-complex-type.2.4',
           'sequence of children does not match content model',
           [ type(TYPEID), ce([])])),
  Lerrors = [error('cvc-elt.5.2.1',
           'element not locally valid, failed type validation',
           [ type(TYPEID), ce([error('cvc-type.3.2',
               'element not locally valid wrt complex type',
           [ type(TYPEID), ce([E])])])])].
Continued in <Checking child sequence for mixed content (PV) 243>
This code is used in < Generic utilities for DCTG-encoded schemas (PV) 95 > < Generic utilities for DCTG-encoded schemas (2L) 269 >

The content_seq_mixed predicate just runs through the list, looking for an entity() structure or an atom that contains something other than white space:
< 243 Checking child sequence for mixed content (PV) [continues 242 Distinguishing mixed-content error from child-sequence error (PV)] > ≡
/* a content sequence is mixed if it contains any atom which 
 * contains non-whitespace characters, or an entity() structure.
 * element() and pi() structures are OK. */
content_seq_mixed([],false).
content_seq_mixed([entity(_)|_T],true).
content_seq_mixed([H|T],Ismixed) :- 
  atom(H), 
  atom_chars(H,Lc),
  ws_normalize(collapse,Lc,Lnormalized,[]),
  (Lnormalized = []
  -> content_seq_mixed(T,Ismixed)
  ;  Ismixed = true).
content_seq_mixed([H|T],Ismixed) :- 
  not(atom(H)),
  H \= entity(_),
  content_seq_mixed(T,Ismixed).



The sva_content predicates for the various complex types in the schema are all now straightforward instantiations of the pattern:
< 244 Wrapper predicates (sva_content_TYPE) for complex content (PV) > ≡
sva_content_t_PurchaseOrderType(VRoot,Lnsb,Lre,Lpe,Lerrors) :-
  (content_t_PurchaseOrderType(VRoot,Lnsb,Topnode,Lre,[])
  -> Topnode ^^ children(Lpe),
     Lerrors = []
  ;  content_skip(Lnsb,Lre,Lpe,Lerrors0),
     content_error(Lre,t_PurchaseOrderType,Lerrors1),
     append(Lerrors0,Lerrors1,Lerrors)).

sva_content_t_USAddress(VRoot,Lnsb,Lre,Lpe,Lerrors) :-
  (content_t_USAddress(VRoot,Lnsb,Topnode,Lre,[])
  -> Topnode ^^ children(Lpe),
     Lerrors = []
  ;  content_skip(Lnsb,Lre,Lpe,Lerrors0),
     content_error(Lre,t_USAddress,Lerrors1),
     append(Lerrors0,Lerrors1,Lerrors)).

sva_content_t_Items(VRoot,Lnsb,Lre,Lpe,Lerrors) :-
  (content_t_Items(VRoot,Lnsb,Topnode,Lre,[])
  -> Topnode ^^ children(Lpe),
     Lerrors = []
  ;  content_skip(Lnsb,Lre,Lpe,Lerrors0),
     content_error(Lre,t_Items,Lerrors1),
     append(Lerrors0,Lerrors1,Lerrors)).

sva_content_t_e_item_t_Items(VRoot,Lnsb,Lre,Lpe,Lerrors) :-
  (content_t_e_item_t_Items(VRoot,Lnsb,Topnode,Lre,[])
  -> Topnode ^^ children(Lpe),
     Lerrors = []
  ;  content_skip(Lnsb,Lre,Lpe,Lerrors0),
     content_error(Lre,t_e_item_t_Items,Lerrors1),
     append(Lerrors0,Lerrors1,Lerrors)).

This code is used in < Complex-content rules (PV) 240 >

4.5.3. Simple fallback processing

If we do not succeed in parsing the contents of an element with the content grammar for the appropriate complex type, we need to parse it using a sort of minimal fallback grammar which does nothing except produce the appropriate DCTG nodes and assign the standard infoset properties to each node.
The content_skip predicate is just a wrapper around a call to a DCTG grammar which translates from Anjewierden/Wielemaker form to DCTG nodes:
< 245 The content_skip predicate (PV) > ≡
/* content_skip(+Lnsb, +Lre, -Lpe, -Lerrors):  
 * true iff Lpe is the list
 * of parsed elements corresponding the the raw list Lre,
 * with the errors noted in Lerrors. */
content_skip(Lnsb,Lre,Lpe,Lerrors) :-
  content_sequence(Lnsb,TopNode,Lre,[]),
  TopNode ^^ children(Lpe),
  TopNode ^^ errors(Lerrors).
Continued in <The grammar rule content_sequence (PV) 246>, <The grammar rule infoitem (PV) 247>, <The name_parts predicate (for unparsed names) (PV) 248>
This code is used in < Generic utilities for DCTG-encoded schemas (PV) 95 > < Generic utilities for DCTG-encoded schemas (2L) 269 >

The grammar rule content_sequence handles the children of an element as represented in AWF: It's just a possibly empty sequence of information items:
< 246 The grammar rule content_sequence (PV) [continues 245 The content_skip predicate (PV)] > ≡
content_sequence(_Lnsb) ::= []
  <:> errors([])
  &&  children([]).

content_sequence(Lnsb) ::= infoitem(Lnsb)^^I, content_sequence(Lnsb)^^S
  <:> errors(E) ::-
        I^^errors(Ei),
        S^^errors(Es),
        append(Ei,Es,E)
  &&  children([I | Tail]) ::- S^^children(Tail).



An information item is either an atom (representing a text node), or an entity structure (ditto), or a processing instruction, or an element. Elements get a selection of grammatical attributes.
< 247 The grammar rule infoitem (PV) [continues 245 The content_skip predicate (PV)] > ≡
infoitem(_Lnsb) ::= [Atom],
  { atom(Atom) }
  <:> errors([])
  &&  children([Atom])
  &&  info_item(textnode).
/* or children(L) ::- atom_chars(Atom,L) ? */

infoitem(_Lnsb) ::= [entity(Arg)]
  <:> errors([])
  &&  children([entity(Arg)])
  &&  info_item(textnode).

infoitem(_Lnsb) ::= [pi(Arg)]
  <:> errors([])
  &&  children([pi(Arg)])
  &&  info_item(pi).

infoitem(Lnsb0) ::= [element(GI,Lras,Lre)],
  { inscope_namespaces(Lnsb0, Lras, Lnsb),
    name_parts(GI,NsName,LocName),
    content_skip(Lnsb,Lre,Lpe,Lerr),
    atts_skip(Lnsb,Lras,Lpa,Lpna)
  }
  <:> errors(Lerr)
  &&  info_item(element)
  &&  attributes(Lpa)
  &&  namespace_attributes(Lpna)
  &&  children(Lpe)
  &&  local_name(LocName)
  &&  namespace_name(NsName)
  &&  validation_attempted(none)
  &&  validity(notKnown).



When we need to, we split up QNames into their constituent parts; we don't need to look up the prefix in the namespace bindings because the XML parser has already done that for us.
< 248 The name_parts predicate (for unparsed names) (PV) [continues 245 The content_skip predicate (PV)] > ≡
name_parts(NS:GI,NS,GI).
name_parts(Name,'',Name) :-
  Name \= _NS:_GI.



The grammar for attribute lists is straightforward: any sequence of attributes is accepted.
< 249 The grammar rule atts_skip (PV) > ≡
atts_skip(Lnsb,Lras,Lpa,Lpna) :-
  lras_skip(Lnsb,LpaAll,Lras,[]),    
  partition(LpaAll,Lpa,Lpna).

lras_skip(_Lnsb) ::= []
  <:> attributes([]).
lras_skip(Lnsb) ::= 
  ras_skip(Lnsb)^^Pa, 
  lras_skip(Lnsb)^^Lpa
  <:> attributes([Pa|L]) ::- Lpa^^attributes(L).
lras_skip(Lnsb) ::= 
  ras_nsd(Lnsb)^^Pa, 
  lras_skip(Lnsb)^^Lpa
  <:> attributes([Pa|L]) ::- Lpa^^attributes(L).

ras_skip(_Lnsb) ::= [Attname=Attval],
  { Attname \= xmlns,
    Attname \= xmlns:_Prefix,
    name_parts(Attname,NS,Local)
  }
  <:> local_name(Local)
  &&  info_item(attribute)
  &&  namespace_name(NS)
  &&  normalized_value(Attval)
  &&  validation_attempted(none)
  &&  validity(notKnown)
.

This code is used in < Generic utilities for DCTG-encoded schemas (PV) 95 >

4.6. Miscellaneous

4.6.1. Starting schema-validity assessment

We need a wrapper around the call to e_purchaseOrder, to deal with errors in the root element. For now, we will content ourselves with a single way to start schema-validity assessment, namely: start at the root element with the element declaration for po:purchaseOrder. (Later, we may offer other methods of starting validation.)
The sva_po predicate accepts an input infoset as its first argument, and produces a PSVI bound to its second:
< 250 Start schema-validity assessment (PV) > ≡
sva_po(Infoset,PSVI,Valid,Attempted) :-
  /* find the root element in the infoset */
  infoset_root(Infoset,Root),

  /* invoke e_purchaseOrder with the root element as validation root
   * and an empty set of namespace bindings. */
  ( e_purchaseOrder(Root,[ns('##NONE','')],PN,[Root],[])
  -> (anoint_root(PN,PSVI),
      PSVI^^validity(Valid),
      PSVI^^validation_attempted(Attempted)
     )
  ; /* if e_purchaseOrder fails, fall back to infoitem rule */
    (infoitem([ns('##NONE','')],PN,[Root],[]),
     anoint_root(PN,PSVI),
     Valid = invalid,
     Attempted = partial)).
Continued in <Schema-validity assessment on a file (PV) 251>
This code is used in < [File load_pv.pl] 257 >

It will be convenient also to have a way of asking for schema-validity assessment to be performed on a file rather than an infoset:
< 251 Schema-validity assessment on a file (PV) [continues 250 Start schema-validity assessment (PV)] > ≡
sva_po_file(File,PSVI,Valid,Attempted) :-
  /* open the file and make an infoset */
  load_structure(File,Infoset,[dialect(xmlns),space(remove)]),
  sva_po(Infoset,PSVI,Valid,Attempted).



To find the root element in a Wielemaker-form infoset, we just look for the first element() structure:
< 252 Find root element in infoset (PV) > ≡
infoset_root([Root|_Epilog],Root) :-
  Root = element(_GI,_Atts,_Content).
infoset_root([Prolog|Rest],Root) :-
  Prolog \= element(_GI,_Atts,_Content),
  infoset_root(Rest,Root).

This code is used in < [File load_pv.pl] 257 > < Initiating schema-validity assessment, generic (2L) 317 >

4.6.2. PSVI output in XML form

To write the level-PV PSVI out, we use the same code as in the core grammar, namely write_psvi. It will be convenient to have an alternate way of invoking schema-validity assessment which also asks for the PSVI to be written out.
< 253 Start schema-validity assessment and dump PSVI (PV) > ≡
sva_po_psvi(Infoset,PSVI,Valid,Attempted) :-
  sva_po(Infoset,PSVI,Valid,Attempted),
  write_psvi(PSVI).
sva_po_psvi_file(File,PSVI,Valid,Attempted) :-
  load_structure(File,Infoset,[dialect(xmlns),space(remove)]),
  sva_po(Infoset,PSVI,Valid,Attempted),
  make_psvi_filename(File,PFile),
  telling(Stdout), tell(PFile),
  write_psvi(PSVI),
  told, tell(Stdout), !.

This code is used in < [File load_pv.pl] 257 >

We separate out the process of calculating an absolute filename for the PSVI output, since it will be convenient to provide alternative definitions later.
< 254 Calculate name for PSVI file (PV) > ≡
make_psvi_filename(File,PFile) :-
  file_base_name(File,Filename0),
  atom_concat(Stem,'.xml',Filename0),
  atom_concat(Stem,'.psvi.pv.xml',Filename1),
  absolute_file_name(po_out(Filename1),PFile).

This code is used in < [File load_pv.pl] 257 >

We must add some code to the PSVI dump predicates for handling lists of error codes. Since the core grammar didn't return schema_error_code, we didn't need them before. Now we do.
< 255 Rules for writing schema_error_code property values (PV) > ≡
psvi_snf_errorcodes([]).
psvi_snf_errorcodes([error(Code,Desc,Details) | Lerr]) :-
  write(Code),
  write('('),
  write(Desc),
  ( Details = []
  -> true
  ; atom(Details) /* should never happen */
  -> ( write(' :: NB pigs are flying! : '), 
       write(Details) )
  ; /* Details is a non-empty list */
    ( write(' :: '),
      psvi_snf_errordetails(Details) )
  ),
  write(')'),
  psvi_snf_errorcodes(Lerr).

psvi_snf_errordetails([]).
psvi_snf_errordetails([H|T]) :-
  H =.. [Name, Value],
  ( atomic(Value) 
  -> write(H)
  ; Value = []
  -> write(H)
  ; Name = attname
  -> write(H) 
  ; member(Name,[atts,lpa,ldft]) 
    /* These are complex, suppress them for now */
  -> true 
  ; Name = lf
  -> write(H)
  ; Name = ce
  -> ( write('ce('),
       psvi_snf_ce(Value),
       write(')')
     )
  ),
  write(' '),
  psvi_snf_errordetails(T).

psvi_snf_ce([]) :- 
  write('[none]').
psvi_snf_ce([H|T]) :- 
  psvi_snf_errorcodes([H|T]).
psvi_snf_ce(Atom) :- 
  atom(Atom), 
  write(Atom).

psvi_snf([]) :- write('""').
psvi_snf([H|T]) :- 
  H = error(_Code,_Desc,_Details),
  write('"'),
  psvi_snf_errorcodes([H|T]),
  write('"').

This code is used in < Writing out an attribute value in PSVI 68 >

We also need code for displaying the schema information property on the root node. It's a rather complex structure and it's not going to be a good idea to try to write out all of it, so we'll content ourselves with a simple extract:
< 256 Rules for writing extract from schema_information property [continues 74 Suppressing some PSVI properties] > ≡
psvi_schemainfo([]).
psvi_schemainfo([ns_triple(NS,Components,Docs)|Rest]) :-
  psvi_schemainfo(ns_triple(NS,Components,Docs)),
  psvi_schemainfo(Rest).
psvi_schemainfo([schema_document(EII,URI)|Rest]) :-
  psvi_schemainfo(schema_document(EII,URI)),
  psvi_schemainfo(Rest).
psvi_schemainfo(ns_triple(ns(NS),_Components,documents(Docs))) :-
  write(NS), write(' from ('),
  psvi_schemainfo(Docs),
  write(')  ').
psvi_schemainfo(schema_document(_EII,URI)) :-
  write(URI), write(' ').



4.6.3. Convenience files for the PV grammar

The top-level files for loading and running the PV grammar are based on those of the core grammar.
4.6.3.1. The load_pv.pl program
The file load_pv.pl first loads all the necessary source code and defines the top-level predicates for starting schema-validity assessment:
< 257 [File load_pv.pl] > ≡
/* load_pv.pl: load the PV DCTG grammar and other
 * auxiliary material. */

{W3C copyright notice 86}

?- prolog_load_context(directory,Dir),
   assert(file_search_path(po_bin,Dir)).

file_search_path(dctg,po_bin('..')).
file_search_path(po_tests,dctg('testdata/tests')).
file_search_path(po_out,dctg('testdata/tmp')).
file_search_path(po_lib,dctg('lib')).

?- ensure_loaded(po_lib('dctg_native.pl')).
?- ensure_loaded(po_bin('xsd_lib_pv.pl')).
?- ensure_loaded(po_bin('po_pv.pl')).

{Start schema-validity assessment (PV) 250}
{Calculate name for PSVI file (PV) 254}
{Start schema-validity assessment and dump PSVI (PV) 253}
{Find root element in infoset (PV) 252}
{Identify a parsed node as the validation root (PV) 208}
{Schema-information predicate (PV) 207}



4.6.3.2. The test_pv.pl program
The file test_pv.pl first calls load_pv to load all the necessary source code, then loads information about the test files.
< 258 [File test_pv.pl] > ≡
/* test_pv.pl: run tests on the pv DCTG grammar */

{W3C copyright notice 86}

/* Consult this file, then run 
 *
 *   ?- run_tests.
 *
 * Use the predicates 'good', 'bad', 'ugly' to run valid, invalid, all.
 * Use good(PSVI,Msglvl) etc. to control output:
 *   PSVI = psvi | nopsvi
 *   Msglvl = verbose | terse | silent
 */

?- prolog_load_context(directory,Dir),
   assert(file_search_path(po_bin,Dir)).

?- ensure_loaded(po_bin('load_pv.pl')).
?- ensure_loaded(po_bin('coretests.pl')).
Continued in <Predicates to load and run test files (PV) 259>, <Error reports (PV) 266>, <Running all tests (PV) 267>


The run_test predicate runs one test file, either with or without a flag that indicates whether to write out a PSVI file for the test case.
< 259 Predicates to load and run test files (PV) [continues 258 [File test_pv.pl]] > ≡
/* run_test(File,Flag,Msglvl): parse File, write psvi, 
 * check top-level output, report */
run_test(File,Flag,Msglvl) :-
  {Report at start of test (PV) 260},
  potestfile(File,ExpectedRC), 
  absolute_file_name(po_tests(File),Testfile),
  (Flag = psvi
  -> sva_po_psvi_file(Testfile,PSVI,Valid,Attempted)
  ;  sva_po_file(Testfile,PSVI,Valid,Attempted)
  ),
  report_rc(Msglvl,ExpectedRC,Valid,File,PSVI)
.

{Report at end of test (PV) 261}



If we are not running silently, we'll start by reporting what test we're running:
< 260 Report at start of test (PV) > ≡
  ( Msglvl = verbose
  -> ( write('Testing '), writeq(File), write(': '), nl )
  ; ( Msglvl = terse
  -> ( write('Testing '), writeq(File) )
  ;  true ) )

This code is used in < Predicates to load and run test files (PV) 259 > < Running one test (2L) 412 >

After the test, we'll report the results, verbosely or tersely or very tersely (not really quite “silently”).
The verbose report gives the validity property and if the document is invalid it shows the error code.
< 262 Report at end of test (verbose) (PV) > ≡
report_rc(verbose,ExpectedRC,Valid,_File,PSVI) :-
  write('  Expected result: '), 
  write(ExpectedRC), nl,
  write('  Actual result: '),
  write(Valid), nl, 
  (  Valid = invalid
  -> (  PSVI^^schema_error_code(Lerr)
     -> error_report(verbose,Lerr)
     ;  write('No schema error code') )
  ;  true 
  ).

This code is used in < Report at end of test (PV) 261 >

The terse report uses a briefer style of error report:
< 263 Report at end of test (terse) (PV) > ≡
report_rc(terse,ExpectedRC,Valid,_File,PSVI) :-
  write(' ('),
  write(ExpectedRC), 
  write('): '),
  write(Valid), 
  write(' '),
  (  Valid = invalid
  -> (  PSVI^^schema_error_code(Lerr)
     -> error_report(terse,Lerr)
     ;  write('no schema error code') )
  ;  true ),
  (  (Valid = notKnown, ExpectedRC = invalid)
  -> true
  ;  Valid \= ExpectedRC
  -> write(' !! NOT OK !! result not as expected !!') 
  ;  true 
  ),
  nl.

This code is used in < Report at end of test (PV) 261 >

< 264 Report at end of test ('silent' mode) (PV) > ≡
report_rc(silent,ExpectedRC,Valid,File,_PSVI) :-
  (  ExpectedRC = Valid
  -> true
  ;  (ExpectedRC = invalid, Valid = notKnown)
  -> true
  ;  write('!! NOT OK !! Error in file '), 
     writeq(File), 
     write(', expected '),
     write(ExpectedRC), 
     write(', got '), 
     write(Valid)
  ).

This code is used in < Report at end of test (PV) 261 >

< 265 Old stuff, delete me > ≡
report(notKnown,invalid) :-
  write('ok (expected invalid, got notKnown)'), nl.
report(notKnown,valid) :-
  write('!!! NOT OK: expected valid, got invalid !!!'),  nl.
report(valid,invalid) :-
  write('!!! NOT OK: expected invalid, got valid !!!'),  nl.
report(invalid,valid) :-
  write('!!! NOT OK: expected valid, got invalid !!!'),  nl.

This code is not used elsewhere.

If we are running silently, if there is a discrepancy we just report the name of the file; the expectation is that the user will run that file again in terse or verbose mode.
We can report error codes either tersely or verbosely:
< 266 Error reports (PV) [continues 258 [File test_pv.pl]] > ≡
error_report(_Msglvl,[]).
error_report(terse,[error(KW,Desc,_Details)|Lerr]) :-
  write(KW),
  write(' ('),
  write(Desc),
  write(')'),
  (Lerr = [_|_]
  -> write(', ')
  ;  true),
  error_report(terse,Lerr).
error_report(verbose,[error(KW,Desc,Details)|Lerr]) :-
  write('    '),
  write(KW),
  write(': '),
  write(Desc),
  nl,
  details_report(Details),
  error_report(terse,Lerr).

details_report([]).
details_report([Item|Litems]) :-
  write('    - '),
  ( Item = ce(Lerr)
  -> ( write('Contributing error(s): '), nl, 
       error_report(verbose,Lerr),
       write('  End contributing error(s).') )
  ;  write(Item) ),
  nl,
  details_report(Litems).

This code is used in < [File test_2l.pl] 411 >

To run all tests, we use the run_tests predicate:
< 267 Running all tests (PV) [continues 258 [File test_pv.pl]] > ≡
good :- good(nopsvi,terse).
bad :- bad(nopsvi,terse).
ugly :- ugly(nopsvi,terse).

good(Option,Msglvl) :-
  run_tests(valid,Option,Msglvl).
bad(Option,Msglvl) :-
  run_tests(invalid,Option,Msglvl).
ugly(Option,Msglvl) :-
  run_tests(valid,Option,Msglvl),
  run_tests(invalid,Option,Msglvl).

run_tests :- ugly.
run_tests(RC,Option,Msglvl) :-
  bagof(File,potestfile(File,RC),Files),
  member(F,Files),
  run_test(F,Option,Msglvl), 
  fail.
run_tests(_RC,_Option,_Msglvl).



4.7. Evaluation

4.7.1. Problems, enhancements, correctness

When the PV validator described in this section was first run on the test collection, a number of problems surfaced.
  1. Numerous syntax errors not worth noting individually.
  2. Confusion about whether sva_content_TYPEID for simple types should take an atom as the pre-lexical form, or a list of atoms and entity structures. The testing code uses atoms, the sva_content_TYPEID predicates assume a list containing a single atom, which is true for many cases but won't be true if characters outside the Prolog range are used. For now, I've just made aelist_chars and aelist_codes accept an atom as well as a list.
  3. Failure of the PSVI dump routines from the core level to accommodate properties of attributes that take the form of rules rather than ground structures. I've added new code to detect rules; in the long run, though, I think I will prefer to put all the calculation into the main body of the grammar rule and use no rules in the grammatical attributes.
  4. Omission of provision for writing out schema error codes satisfactorily. In a later grammar we'll add routines to take the existing error structures and turn them into more human-readable error messages.
  5. Discrepancy between core and PV grammars over whether the schema_specified property of the country attribute on addresses should have the value “schema” (so the core grammar) or “infoset” (so PV).
  6. Two valid documents were reported as invalid, with the following schema error code:
    • (in po1v10a) cvc-elt.4.2(xsi:type failed to resolve :: element(e_purchaseOrder) localtype(apo:PurchaseOrderType) ce(sva_xsitype_resolve did not return) )
    • (in po1v38) cvc-elt.4.2(xsi:type failed to resolve :: element(e_billTo_t_PurchaseOrderType) localtype(apo:USAddress) ce(sva_xsitype_resolve did not return) )
    Reason: sva_xsitype_resolve was extracting properties from the parsed QName; it assumed they were atoms, when in fact they are lists of characters. I changed the grammar to make them atoms, which seems more useful when it's feasible. In a fully internationalized version, though, we can't assume they are atomizable. In the long run, therefore, I need to replace the use of atom_chars in the grammar with an XML-savvy predicate which turns them into character references. There was also a disagreement over how to spell the name type_substitutable.
  7. Once the preceding xsi:type issue was resolved, the core and PV parsers differ in their treatment of the xsi:type attribute in po1v38.
  8. Erroneous invocation of fallback processing in sva_po: called content_skip on Infoset instead of infoitem on [Root]. Fixed.
  9. Errors in namespace prefix handling visible in po1e04.xml.
  10. Routines for writing PSVI assumed existence of type_definition_name and similar properties not present in skipped content.
  11. Error in write_psvi routines: failed to distinguish elements from text nodes.
After the correction of these problems, the PV grammar correctly accepts all the valid test cases, and correctly rejects all the invalid ones, with the exception of test po1e35.xml, which supplies two orderDate attributes; this well-formedness error is not being caught by the upstream XML parser, and we have not added code to check it in the validator.
By way of comparison, on the same tests Xerces-J 2.6.0 gave the expected results on all documents. XSV 2.8-1 gave the expected results on most but not all documents; by default it did not perform schema-validity assessment on documents 128, 129, 130, 131a, and 131b because it could not resolve the schema-location hints, and when it was invoked with the option to perform validation even if there were errors in schema construction, it accepted the invalid documents 129 (invalid namespace name), 131a (multiple URIs in xsi:noNamespaceSchemaLocation; the spec says the attribute is of type xsd:anyURI), and 131b (bad URI in xsi:noNamespaceSchemaLocation). Also, XSV accepted documents 127a (xsi:nil on non-nillable element) and 127b (xsi:nil not a boolean).
Some obvious enhancements:
  • Dump inscope-namespaces.
  • Provide convenient mechanism for passing options to top-level sva; use the method shown by [O'Keefe 1990] which supports a list of option terms as the last argument.

4.7.2. Timings

It is instructive to study the time taken on the test collection by the PV and core grammars, and to compare them with similar timings for the definite-clause grammar described in [Sperberg-McQueen 2004b].
Each of the three grammars can be invoked from the command line on a single XML document, producing a message indicating whether the document is valid or invalid. To run the core grammar over every XML document in the test collection, the following bash command line may be given:
for f in $TESTDIR/po1*.xml; do 
    echo $f; 
    pl -f $TESTPROG -g "run_test('${f#*po/tests/}',nopsvi)" -t halt; 
done > temp.dcgtests.stdout 2> temp.dcgtests.stderr
where in my current setup I have
   TESTDIR=/mnt/pidgin/usr/lib/xmlschema/po/tests
   TESTPROG=~/2004/schema/dctg/Prolog/test_core.pl
Both standard output and error output are directed to files, because experiment shows that sending them to the console imposes an overhead of about 100ms per instance document.
The Unix time command declines to work on the command line given above, however; in order to time the loop accurately, I have written the loop above into a shell script (together with similar loops for various obvious variations) and I issue the command line
time bash runtests.sh core
where the argument to runtests.sh identifies the loop to be run.
4.7.2.1. How fast is validation?
When invoked on individual files, the PV grammar parses the test collection (75 documents, averaging about 1500 bytes in size) in, on average, 17.927 seconds of elapsed time (15.794s of user time). Since there are 75 documents, this is an average of 239ms per document (elapsed; 210ms of user time).
By comparison, the core grammar (which can fail earlier, since it does not provide a PSVI for invalid documents) takes on average 11.614 seconds of elapsed time (10.812s user time) for the collection, or 154ms (144ms user time) per document. The DCG grammar (which provides no PSVI at all even for valid documents) takes 8.48s to parse the collection,or about 113ms per document.
Grammar Collection Per document
PV 17.927s 239ms
Core 11.614s 154ms
DCG 8.48 113ms
4.7.2.2. How much does it cost to write out the results?
The test routines used in the measurements above are rather chatty, issuing two or more lines of messages for each test. Sending the output to disk rather than to the user's terminal reduces the elapsed time by almost half, although the measured user time remains approximately the same. (The elapsed times given above were measured with output redirected to disk.)
Sending the output to /dev/null rather than to disk had no observable effect on the timings.
4.7.2.3. How much does it cost to launch Prolog and load the grammar?
Most of this time in running tests from the shell is spent starting the Prolog interpreter; if instead of launching Prolog once for each document we start Prolog once and then parse each document in the collection, the times fall somewhat:
Grammar Collection (singly) Per document Collection (from Prolog) Per document
PV 17.927s239ms1.481s20ms
Core 11.614s154ms0.614s8ms
DCG 8.48113ms0.304s4ms
It would appear from these figures that the cost of launching the Prolog interpreter runs in the neighborhood of 90ms; the cost of loading the grammar files appears to run in the neighborhood of 20ms for the DCG and 130ms for the PV grammar. These are only approximate figures, however, and I have not been able to reconcile the observed elapsed times with the compilation times reported by SWI Prolog (see details below).
4.7.2.4. Does running the timing tests in a shell script matter?
Question: how much overhead is there in running time bash ../Prolog/runtimes.sh instead of timing the pl command itself?
Answer: Not much. If anything, the times measured using an explicit call to bash with the name of the shell file as an argument are lower than the times measured when issuing the relevant command(s) direct from the command line.
4.7.2.5. Details
Details: Over ten runs of
time bash ../Prolog/runtests.sh $g all disk
the mean results were as follows.
Grammar Type time bash runtests.sh ... time pl ...
DCG user 270ms 255ms
DCG elapsed 304ms 369ms
Core user 562ms 548ms
Core elapsed 614ms 683ms
PV user 1422ms 1418ms
PV elapsed 1481ms 1562ms
Running the DCG grammar using the shell script gave these mean times:
  • user time: 270ms (min 0.23s, max 0.29s)
  • system time: 24ms (min 0.00s, max 0.07s)
  • elapsed time: 304ms (min 0.29ms, max 00.33s)
Timing the Prolog command directly gave these:
time pl -f ../Prolog/dcgtests.pl -g "ugly(dcg)" -t halt
the mean timing results were:
  • compile podcg3n.pl: ca 10 ms
  • compile dcgtests.pl: ca 3 ms (too low to measure accurately)
  • user time: 255 ms (min 0.24s, max .28s)
  • system time: 15 ms (min 0.00s, max .03s)
  • elapsed time: 369 ms (min 0.33s, max .38s)
When the output went to the TTY, it was slightly slower:
  • user time: 321 ms (min 0.28s, max .35s)
  • system time: 26 ms (min 0.01s, max .05s)
  • elapsed time: 745 ms (min 0.59s, max .92)
For the core grammar, running the shell script gave:
  • user time: 562ms (min 0.53s, max 0.58s)
  • system time: 32ms (min 0.01s, max 0.07s)
  • elapsed time: 614ms (min 0.60ms, max 00.63s)
while
time pl -f ../Prolog/test_core.pl -g "ugly" -t halt
gave the following means:
  • compile msmdctg.pl: ca 5 ms
  • compile xsd_lib_core.pl: ca 11 ms
  • compile coretests.pl: ca 5 ms
  • compile load_core.pl: ca 83 ms
  • compile test_core.pl: ca 90 ms
  • user time: 548ms (min 0.53s, max 0.59s)
  • system time: 18ms (min 0.00s, max 0.04s)
  • elapsed time: 683ms (min 00.66s, max 00.72s)
For the PV grammar, the shell script produced these mean times:
  • user time: 1422ms (min 1.40s, max 1.45s)
  • system time: 33ms (min 0.01s, max 0.06s)
  • elapsed time: 1481ms (min 1.47s, max 1.50s)
and
time pl -f ../Prolog/test_pv.pl -g "ugly" -t halt
these:
  • compile po_pv.pl: 40 ms (min 0.03s, max 0.05s)
  • compile dctg_native.pl: ca 6ms (min 0.00s, max 0.01s)
  • compile xsd_lib_pv.pl: 90ms (min 0.08s, max 0.10s)
  • compile coretests.pl: ca 4ms (min 0.00s, max 0.01s)
  • compile load_pv.pl: 140ms (min 0.12s, max 0.16s)
  • compile test_pv.pl: 150ms (min 0.13s, max 0.17s)
  • user time: 1418ms (min 1.39s, max 1.45s)
  • system time: 20ms (min 0.00s, max 0.04s)
  • elapsed time: 1562ms (min 01.55s max 01.60s)

5. Reification of schema components and the second-level interpreter

Several things will be easier if we reify our schema components — by which I mean representing components as data structures rather than as collections of predicates. Lax validation requires lookup by name, which is easier if there is something to look up. Debugging is easier when we can dump out our information about the schema conveniently. And reifying the schema components allows us to move from the extremely repetitive predicates of the earlier forms of the DCTG to less repetitive predicates which capture regularities in the grammar and in the rules for schema-validity assessment.
Goals for the 2L parser include:
  • Reify the most important component sorts.
  • Reduce the redundancy of the grammar. Previous layers of the schema have had several predicates for each element declaration and each type definition, which have been virtually identical except that the unique identifier of the element or type has been inserted at various places into the basic skeleton. Rewrite these rules to make them capture the common processes of validation better, and use the names of elements and types as parameters.
  • Formulate the translation of the purchase-order schema in such a way as to make it easier to combine it with another schema. For the moment, this means simply adding some indirection at some points rather than assuming that we already know exactly which type will be associated with each element in an instance.

5.1. Overview

5.1.1. Structure

After a brief survey of the naming conventions followed in grammar 2L, this section begins by describing the reified form of each major component type. It then follows the course of a relatively straightforward validation episode. First, code for starting schema-validity assessment is defined, then validation against element declarations, then against types (generically), simple types, and complex types (content first, then attributes). As was the case for the core and PV grammars, the treatment of 2L ends with an evaluation of the grammar.
In its essentials, the call graph for level 2L resembles the one for level PV. The following sections fill in first one, then another region of this graph. DCTG rules are shown in blue ovals, normal Prolog predicates in black rectangles.[19]
Figure 3: Abstract call graph for the 2L layer
The overall structure of the schema-specific code is shown here:
< 268 DCTG for purchase order schema, layer 2L [File po_2l.pl] > ≡
/* po_2l.pl: a definite-clause translation grammar 
 * representation of the sample purchase-order schema from 
 * the XML Schema tutorial.
 * This is version 2L, which does partial validation.
 *
 * This DCTG was generated by a literate programming 
 * system; if maintenance is necessary, make changes 
 * to the source (podctg.xml) not to this output file. 
 */

{W3C copyright notice 86}

/* no module directive, at least for now. */
:- multifile 
     simpletype/6.

/* 1 Initiating schema-validity assessment (po-specific) */
{Initiating schema-validity assessment, po-specific (2L) 318}

/* 2 single-element rules: e_ELEMID rules
 * have been replaced by generic element() rule.
 */


/* 3 validating elements against their element declarations */
{Rules for validating against element declarations (2L) 350}
/* element declarations */
{Validating elements against element declarations (2L) 345}
{Element declarations in purchase-order schema (2L) 271}


/* 4 simple-type rules:
 * sva_content(TYPEID,...), sva_plf(TYPEID,...), value checks */
{Checking (pre-)lexical forms against schema-specific types (2L) 375}
{Simple type definitions in purchase-order schema (2L) 288}

/* 5 content-model rules:
 * sva_content(TYPEID), content(TYPEID) */
{Complex-content rules (2L) 391}
{Simple-type content rules for purchase-order types (2L) 359}
{Complex types for PO schema (2L) 309}


/* 6 attribute-list rules: 
 * sva_atts_TYPEID, lras_TYPEID, ras_TYPEID */
{Attribute rules for complex types (2L) 406}
{Attribute handling for simple types (2L) 407}




The overall structure of the library code is shown here:
< 269 Generic utilities for DCTG-encoded schemas (2L) [File xsd_lib_2l.pl] > ≡
/* xsd_lib_2l.pl: library routines not specific to any one schema.
 * This is version 2L, which reifies the schema components and uses
 * a second-level interpreter.
 *
 * This code was generated by a literate programming system; if
 * maintenance is necessary, make changes to the source (podctg.xml)
 * not to this output file. 
 */

{W3C copyright notice 86}

/* This list of exports seems long; it should 
 * probably be trimmed later, after more of 2L
 * is finished. */
/* At the moment, it's more trouble than it's worth.
 * Suppress it.

:- module(xsd_lib_2l,
         [aelist_chars/3,
          anoint_root/2,
          attribute_unknown/2,
          atts_absent/3,
          atts_defaulted/4,
          atts_present/3,
          calc_validation_attempted/3,
          calc_validity/6,
          content_error/3,
          content_skip/4,
          default_sva_options/1,
          digit/3,
          digits/3,
          hyphen/3,
          in_infoset/3,
          infoset_root/2,
          inscope_namespaces/3,
          option_value/3,
          partition/3,
          ras_nsd/4,
          ras_xsi/4,
          report_results/4,
          set_sva_options/3,
          sva_content_t_xsd_date/3,
          sva_content_t_xsd_decimal/3,
          sva_content_t_xsd_string/3,
          sva_plf_t_xsd_date/4,
          sva_plf_t_xsd_NMTOKEN/4,
          sva_xsitype/4,
          ws_normalize/4
         ]).
*/

:- multifile 
     simpletype/6.

:- multifile 
     type_value/3.

:- multifile 
     sva_type_content/6.

:- dynamic
     sevastopol_global_option/2.

/* 1 Initiating schema-validity assessment (generic) */
{Initiating schema-validity assessment, generic (2L) 317}
/* Ugly hack, please forgive.   I'll clean it up eventually. */
sevastopol_global_option(xsitype_fallback,true).


/* 2 Utilities for validation against element declarations */
/* Overall validation of an element */
{Validating an element (2L) 343}

/* Matching GI against element declaration */
{Matching elements against element declarations (2L) 344}

/* Maintaining in-scope namespaces property */
{Calculating in-scope namespaces (2L) 351}

/* Rules for checking xsi:type */
{Check value given in xsi:type (2L) 352}
{xsi:type fallback to declared type (2L) 349}
{The type_base relation (2L) 357}

/* Checking type derivations (incomplete implementation) */
{Checking type derivations (2L) 353}

/* Resolving QNames and finding types from element names */
{Resolve QName to type (2L) 354}
{Expand Qname to expanded name triple (2L) 355}


/* Rules for calculating validity of elements */
{Calculating validation-attempted property (2L) 356}

/* Consulting properties of element declarations */
{Extract properties from element declarations (2L) 287}


/* 3 Utilities for working with simple types and
 * their values */
{Generic predicates for simple types (2L) 376}
{Built-in simple type definitions (2L) 289}

/* Rules for checking pre-lexical form of builtin types */
{Checking pre-lexical forms against built-in types (2L) 360}

/* DCTG rules for built-in simple types */
{Grammar rules for lexical forms of built-in types (2L) 374}

/* Rules for simple content */
{sva_content rules for built-in types (2L) 358}

/* 4 Utilities for working with complex content */
/* Rules for mixed content.  The same as in PV. */
{Distinguishing mixed-content error from child-sequence error (PV) 242}
{The content_skip predicate (PV) 245}
{The grammar rule atts_skip (PV) 398}

/* 5 Utilities for working with attributes */
/* Generic rules for validating attributes */
{Generic rules for attribute validation (2L) 408}

/* Rules for attribute occurrence checking */
{Utilities for checking attribute occurrences (2L) 409}


/* Rules for xsi attributes and namespace declarations */
{Grammar rules for namespace and XSI attributes (2L) 396}

/* 6 Other utilities */
/* writing out the PSVI */
{Top-level predicate for writing PSVI 60}

/* Consulting properties of types */
{Extract properties from type definitions (2L) 315}



5.1.2. Naming and argument conventions

The conventions listed in section 1.3 will continue to be used and will not be described again here; in addition, the following names are used in the 2L layer:
Predicates for schema-validity assessment will typically have names of the form sva_ + arguments; the last argument will invariably be a list of error structures (the empty list, if all goes well).
  • element(+Elemdecl, +VRoot, +NSBindings): DCTG rule for validating one element against a given declaration and recursively validating children and attributes.
  • sva_elemdecl_eii(+Element_declaration, +Element_info_item, +NSBindings, -TypeID, -RC) for checking an element information item against an element declaration and finding its type node and a list of errors
  • sva_type_atts(+TypeID, +VRoot, -List_of_parsed_attribute_nodes, -List_of_parsed_nsdecl_nodes, -RC) for schema-validity assessment of an element information item against a type definition, resulting in lists of parsed attributes and namespace declarations and a list of errors
  • sva_type_plf(+Simple_TYPEID, +Pre_lexical_form, -Lexical_form, -Parsed_node, -RC) for assessment of the validity of a lexical form with respect to a simple type, resulting in a keyword summary of the result and a list of errors
  • sva_type_content(+TYPEID, +VRoot, +Lnsb, -Parsed_node, +-Lre, --Lpe): predicate true iff Lre is a list of raw items in Anjewierden/Wielemaker form, which when validated against complex type TYPEID yields Lpe (a list of parsed element and PCDATA nodes). Any errors are in the errors property on Parsed_node.
Non-terminal symbols in the grammar:
  • element(ELEMID): parses one occurrence of the element type in question, producing parsed element node.
  • content(TYPEID): parses the content of an element of type TYPEID; the rule is a translation of the content model and produces a list of parsed nodes.
  • lras(TYPEID): a list of attributes legal for type TYPEID.
  • ras(TYPEID): a single attribute legal for type TYPEID.
  • ras(nsd): a single namespace attribute.
  • ras(xsi): a single attribute in the XSI namespace.
  • lexform(TYPEID): lexical form for type TYPEID.

5.2. Reification of major component types

To simplify lookup and to make it easier to inspect the Prolog representation of a schema, we represent (some of) the components of a schema as Prolog facts. The predicate of each fact identifies the component type, and each predicate takes the same arguments:
  1. a unique identifier for the component,[20]
  2. its schema-component designator as defined in [Holstege/Vedamuthu 2003] (this is not currently used anywhere, but it's handy for navigation)
  3. its local name
  4. its target namespace
  5. whether it is global or local
  6. a list of properties, represented using the same list technique as is used to represent grammatical attributes in the DCTG, so the ^^ operator can be used to extract the property values. In this example, the properties are in fact all literals, but we could use the ::- pseudo-neck operator to specify a rule, if we needed to.
    In addition to the properties defined by the spec, a few additional properties (id, scd) are also specified. The ID and SCD thus occur twice in each fact: as fixed-position arguments for ease in lookup, and in the property list (so the property list can be passed around as a variable when necessary, without it being necessary to re-consult the fact from which it was derived).
The first argument is used for direct references (where a C program might use a pointer, or a Java program an object reference); the third, fourth, and fifth arguments allow for QName-based lookup, when that is required.

5.2.1. Reifying element declarations

5.2.1.1. Pattern for element declarations
Element declarations have the following pattern:
elemdecl(ELEMID, SCD,
  Local_name, Target_namespace,
  Scope, [
    (id(ELEMID)),
    (scd(SCD)),
    (name(Local_name)),
    (target_namespace(Target_namespace)),
    (type_definition(TYPEID)),
    (scope(keyword(Scope))),
    (value_constraint(Value_constraint_or_absent)),
    (nillable(Boolean)),
    (identity_constraint_definitions(List_ID_constraints)),
    (substitution_group_affiliation(List_subst_group)),
    (disallowed_substitutions(List_Disallowed_subs)),
    (substitution_group_exclusions(List_SubGroup_exclusions)),
    (abstract(Boolean)),
    (annotation(Infoset_or_absent))
]).
For example:
< 270 Element declaration: purchaseOrder (2L) > ≡
elemdecl(e_purchaseOrder, '/element(purchaseOrder)',
  purchaseOrder, 'http://www.example.com/PO1', 
  global, [
    (id(e_purchaseOrder)),
    (scd('/element(po:purchaseOrder)')),
    (name(purchaseOrder)),
    (target_namespace('http://www.example.com/PO1')),
    (type_definition(t_PurchaseOrderType)),
    (scope(keyword(global))),
    (value_constraint(keyword(absent))),
    (nillable(false)),
    (identity_constraint_definitions([])),
    (substitution_group_affiliation(keyword(absent))),
    (disallowed_substitutions([])),
    (substitution_group_exclusions([])),
    (abstract(false)),
    (annotation(keyword(absent)))
]).

This code is used in < Element declarations in purchase-order schema (2L) 271 >

The grammatical attributes, apart from id and scd, correspond directly in obvious ways to the properties specified in the XML Schema specification. The following should be noted concerning the Prolog representation of values:
  • An NCName is represented by an atom. This suffices for the purchase-order schema, but a general schema processor will need to use a list of atoms and entity structures or some other structure.
  • A namespace name is represented by an atom (which happens, when viewed as a string, to be a URI).
  • An absent value is represented by the structure keyword(absent).
  • A type definition is represented by the atom used as its unique identifier in this Prolog representation.
  • The special values global, default, fixed are represented as structures: keyword(global), etc.
  • Boolean values are represented by the atoms true and false.
  • Sets are represented as lists; the empty set is represented by [].
  • An element declaration is represented by the atom used as its unique identifier in this Prolog representation.
  • An identity constraint definition is represented by the atom used as its unique identifier in this Prolog representation. There are none in the purchase order schema.
  • The keywords extension, restriction, substitution are represented by Prolog atoms spelled the same way.
  • Annotations are represented by copying the SWI Prolog representation. There are none in the purchase order schema.
5.2.1.2. Declarations for the elements of the purchase-order schema
The translation from the purchase order schema is obvious enough that there seems to be no need for much commentary. Some properties are the same throughout this schema:
< 272 Common properties (2L) > ≡
    (value_constraint(keyword(absent))),
    (nillable(false)),
    (identity_constraint_definitions([])),
    (substitution_group_affiliation(keyword(absent))),
    (disallowed_substitutions([])),
    (substitution_group_exclusions([])),
    (abstract(false)),
    (annotation(keyword(absent)))

This code is used in < Element declaration: comment (2L) 273 > < Element declaration: shipTo (2L) 274 > < Element declaration: billTo (2L) 275 > < Element declaration: items (2L) 276 > < Element declaration: name (2L) 277 > < Element declaration: street (2L) 278 > < Element declaration: city (2L) 279 > < Element declaration: state (2L) 280 > < Element declaration: zip (2L) 281 > < Element declaration: item (2L) 282 > < Element declaration: productName (2L) 283 > < Element declaration: quantity (2L) 284 > < Element declaration: USPrice (2L) 285 > < Element declaration: shipDate (2L) 286 >

Like purchaseOrder, the comment element is in the PO namespace.
< 273 Element declaration: comment (2L) > ≡
elemdecl(e_comment, '/element(comment)',
  comment, 'http://www.example.com/PO1',
  global, [
    (id(e_comment)),
    (scd('/element(po:comment)')),
    (target_namespace('http://www.example.com/PO1')),
    (name(comment)),
    (type_definition(t_xsd_string)),
    (scope(keyword(global))),
    {Common properties (2L) 272}
  ]).

This code is used in < Element declarations in purchase-order schema (2L) 271 >

The other elements are not qualified, so their fourth argument is the empty atom, not the PO namespace name.
< 274 Element declaration: shipTo (2L) > ≡
elemdecl(e_shipTo_t_PurchaseOrderType,
  '/complexType(po:PurchaseOrderType)/sequence()/element(shipTo)',
  shipTo, '',
  local, [
    (id(e_shipTo_t_PurchaseOrderType)),
    (scd('/complexType(po:PurchaseOrderType)/sequence()/element(shipTo)')),
    (name(shipTo)),
    (target_namespace('')),
    (type_definition(t_USAddress)),
    (scope(t_PurchaseOrderType)),
    {Common properties (2L) 272}
  ]).

This code is used in < Element declarations in purchase-order schema (2L) 271 >

< 275 Element declaration: billTo (2L) > ≡
elemdecl(e_billTo_t_PurchaseOrderType,
  '/complexType(po:PurchaseOrderType)/sequence()/element(billTo)',
  billTo, '',
  local, [
    (id(e_billTo_t_PurchaseOrderType)),
    (scd('/complexType(po:PurchaseOrderType)/sequence()/element(billTo)')),
    (name(billTo)),
    (target_namespace('')),
    (type_definition(t_USAddress)),
    (scope(t_PurchaseOrderType)),
    {Common properties (2L) 272}
  ]).

This code is used in < Element declarations in purchase-order schema (2L) 271 >

< 276 Element declaration: items (2L) > ≡
elemdecl(e_items_t_PurchaseOrderType,
  '/complexType(po:PurchaseOrderType)/sequence()/element(items)',
  items, '',
  local, [
    (id(e_items_t_PurchaseOrderType)),
    (scd('/complexType(po:PurchaseOrderType)/sequence()/element(items)')),
    (name(items)),
    (target_namespace('')),
    (type_definition(t_Items)),
    (scope(t_PurchaseOrderType)),
    {Common properties (2L) 272}
  ]).

This code is used in < Element declarations in purchase-order schema (2L) 271 >

< 277 Element declaration: name (2L) > ≡
elemdecl(e_name_t_USAddress,
  '/complexType(po:USAddress)/sequence()/element(name)',
  name, '',
  local, [
    (id(e_name_t_USAddress)),
    (scd('/complexType(po:USAddress)/sequence()/element(name)')),
    (name(name)),
    (target_namespace('')),
    (type_definition(t_xsd_string)),
    (scope(t_USAddress)),
    {Common properties (2L) 272}
  ]).

This code is used in < Element declarations in purchase-order schema (2L) 271 >

< 278 Element declaration: street (2L) > ≡
elemdecl(e_street_t_USAddress,
  '/complexType(po:USAddress)/sequence()/element(street)',
  street, '',
  local, [
    (id(e_street_t_USAddress)),
    (scd('/complexType(po:USAddress)/sequence()/element(street)')),
    (name(street)),
    (target_namespace('')),
    (type_definition(t_xsd_string)),
    (scope(t_USAddress)),
    {Common properties (2L) 272}
  ]).

This code is used in < Element declarations in purchase-order schema (2L) 271 >

< 279 Element declaration: city (2L) > ≡
elemdecl(e_city_t_USAddress,
  '/complexType(po:USAddress)/sequence()/element(city)',
  city, '',
  local, [
    (id(e_city_t_USAddress)), 
    (scd('/complexType(po:USAddress)/sequence()/element(city)')),
    (name(city)),
    (target_namespace('')),
    (type_definition(t_xsd_string)),
    (scope(t_USAddress)),
    {Common properties (2L) 272}
  ]).

This code is used in < Element declarations in purchase-order schema (2L) 271 >

< 280 Element declaration: state (2L) > ≡
elemdecl(e_state_t_USAddress,
  '/complexType(po:USAddress)/sequence()/element(state)',
  state, '',
  local, [
    (id(e_state_t_USAddress)),
    (scd('/complexType(po:USAddress)/sequence()/element(state)')),
    (name(state)),
    (target_namespace('')),
    (type_definition(t_xsd_string)),
    (scope(t_USAddress)),
    {Common properties (2L) 272}
  ]).

This code is used in < Element declarations in purchase-order schema (2L) 271 >

< 281 Element declaration: zip (2L) > ≡
elemdecl(e_zip_t_USAddress,
  '/complexType(po:USAddress)/sequence()/element(zip)',
  zip, '',
  local, [
    (id(e_zip_t_USAddress)),
    (scd('/complexType(po:USAddress)/sequence()/element(zip)')),
    (name(zip)),
    (target_namespace('')),
    (type_definition(t_xsd_decimal)),
    (scope(t_USAddress)),
    {Common properties (2L) 272}
  ]).

This code is used in < Element declarations in purchase-order schema (2L) 271 >

< 282 Element declaration: item (2L) > ≡
elemdecl(e_item_t_Items,
  '/complexType(po:Items)/sequence()/element(item)',
  item, '',
  local, [
    (id(e_item_t_Items)),
    (scd('/complexType(po:Items)/sequence()/element(item)')),
    (name(item)),
    (target_namespace('')),
    (type_definition(t_e_item_t_Items)),
    (scope(t_Items)),
    {Common properties (2L) 272}
  ]).

This code is used in < Element declarations in purchase-order schema (2L) 271 >

< 283 Element declaration: productName (2L) > ≡
elemdecl(e_productName_t_e_item_t_Items,
  '/complexType(po:Items)/sequence()/element(item)/complexType()/sequence()/element(productName)',
  productName, '',
  local, [
    (id(e_productName_t_e_item_t_Items)),
    (scd('/complexType(po:Items)/sequence()/element(item)/complexType()/sequence()/element(productName)')),
    (name(productName)),
    (target_namespace('')),
    (type_definition(t_xsd_string)),
    (scope(t_e_item_t_Items)),
    {Common properties (2L) 272}
  ]).

This code is used in < Element declarations in purchase-order schema (2L) 271 >

< 284 Element declaration: quantity (2L) > ≡
elemdecl(e_quantity_t_e_item_t_Items,
  '/complexType(po:Items)/sequence()/element(item)/complexType()/sequence()/element(quantity)',
  quantity, '',
  local, [
    (id(e_quantity_t_e_item_t_Items)),
    (scd('/complexType(po:Items)/sequence()/element(item)/complexType()/sequence()/element(quantity)')),
    (name(quantity)),
    (target_namespace('')),
    (type_definition(t_e_quantity_t_e_item_t_Items)),
    (scope(t_e_item_t_Items)),
    {Common properties (2L) 272}
  ]).

This code is used in < Element declarations in purchase-order schema (2L) 271 >

< 285 Element declaration: USPrice (2L) > ≡
elemdecl(e_USPrice_t_e_item_t_Items,
  '/complexType(po:Items)/sequence()/element(item)/complexType()/sequence()/element(USPrice)',
  'USPrice', '',
  local, [
    (id(e_USPrice_t_e_item_t_Items)),
    (scd('/complexType(po:Items)/sequence()/element(item)/complexType()/sequence()/element(USPrice)')),
    (name('USPrice')),
    (target_namespace('')),
    (type_definition(t_xsd_decimal)),
    (scope(t_e_item_t_Items)),
    {Common properties (2L) 272}
  ]).

This code is used in < Element declarations in purchase-order schema (2L) 271 >

< 286 Element declaration: shipDate (2L) > ≡
elemdecl(e_shipDate_t_e_item_t_Items,
  '/complexType(po:Items)/sequence()/element(item)/complexType()/sequence()/element(shipDate)',
  shipDate, '',
  local, [
    (id(e_shipDate_t_e_item_t_Items)),
    (scd('/complexType(po:Items)/sequence()/element(item)/complexType()/sequence()/element(shipDate)')),
    (name(shipDate)),
    (target_namespace('')),
    (type_definition(t_xsd_date)),
    (scope(t_e_item_t_Items)),
    {Common properties (2L) 272}
  ]).

This code is used in < Element declarations in purchase-order schema (2L) 271 >

5.2.1.3. Extracting properties of element declarations
It will be useful to be able to extract property information from element declarations. The predicate elemdecl_property(Prop, ED, Value) binds Value to the value of the named property in the element declaration with the given identifier.
< 287 Extract properties from element declarations (2L) > ≡
elemdecl_property(scd,ED,SCD) :-
    elemdecl(ED, SCD, _LN, _NS, _Level, _Properties).
elemdecl_property(namespace, ED, NS) :-
    elemdecl(ED, _SCD, _LN, NS, _Level, _Properties).
elemdecl_property(local_name,ED,LN) :-
    elemdecl(ED, _SCD, LN, _NS, _Level, _Properties).
elemdecl_property(level,ED,SCD) :-
    elemdecl(ED, SCD, _LN, _NS, _Level, _Properties).

elemdecl_property(Prop,ED,Val) :-
  Prop \= scd,
  Prop \= local_name,
  Prop \= namespace,
  Prop \= level,
  elemdecl(ED, _SCD, _LN, _NS, _Level, Properties),
  Att =.. [Prop, Val],
  Properties ^^ Att.

This code is used in < Generic utilities for DCTG-encoded schemas (2L) 269 >

5.2.2. Reifying simple type definitions

5.2.2.1. Simple type definition pattern
Simple type definitions have the following structure:
simpletype(TypeID,
  SCD,
  TypeName, TargetNS, LocalGlobal [
    (id(TypeID)),
    (scd(SCD)),
    (anonymous(true|false)),
    (name(TypeName)),
    (target_namespace(TargetNS)),
    (variety( atomic|list|union )),
    (primitive_type_definition( TypeID_P )),
    (item_type_definition( TypeID_I )),
    (member_type_definitions([ TypeID_M, TypeID_M2, ... ])),
    (facets(ListOfFacets)),
    (fundamental_facets(ListOfFundamentals)),
    (base_type_definition(t_xsd_anySimpleType)),
    (final([restriction, list, union])),
    (annotation(keyword(absent)))
]).
Both the fundamental and the constraining facets properties can be accessed by binding a variable to the value of the facets or fundamental_facets property of the simple type and then using the ^^ notation (e.g. F^^minInclusive(Mininc)).
Concretely, the two facets properties are represented in Prolog as lists of structures. For constraining facets, the structures expected are these:
  length(value(V), fixed(Bool), annotation()),
  minLength(value(V), fixed(Bool), annotation()),
  maxLength(value(V), fixed(Bool), annotation()),
  pattern(value(V), annotation(), dctg_rule()),
  enumeration(value([Vs]), annotation()),
  whiteSpace(
    value(preserve|replace|collapse), 
    fixed(Bool), 
    annotation()),
  maxInclusive(value(V), fixed(Bool), annotation()),
  maxExclusive(value(V), fixed(Bool), annotation()),
  minInclusive(value(V), fixed(Bool), annotation()),
  minExclusive(value(V), fixed(Bool), annotation()),
  totalDigits(value(V), fixed(Bool), annotation()),
  fractionDigits(value(V), fixed(Bool), annotation())
The value is in each case represented by an appropriate Prolog atom; the fixed property takes a Boolean value, and the annotation represents XML using Anjewierden/Wielemaker Form. For patterns, the 2L grammar records the name of the DCTG rule which captures the pattern.
The fundamental facets are represented as simple structures:
  ordered(false|partial|total),
  bounded(true|false),
  cardinality(finite|countable),
  numeric(true|false)
5.2.2.2. Specific simple type definitions
Armed with these conventions, we can write data structures for the simple types of the purchase-order schema. In addition to those defined and used directly (t_e_quantity_t_e_item_t_Items, t_SKU, t_xsd_string, t_xsd_integer, t_xsd_decimal, and t_xsd_date), we will also define their base types, recursively back to their base primitive type and xsd:anySimpleType.
5.2.2.3. anySimpleType
The derivations are perhaps clearest if we start from the top, with anySimpleType:
< 290 Simple type: anySimpleType (2L) > ≡
simpletype(t_xsd_anySimpleType,
  'simpleType(anySimpleType)',
  anySimpleType, 'http://www.w3.org/2001/XMLSchema', 
  global, [
    (id(t_xsd_anySimpleType)),
    (scd('simpleType(xsd:anySimpleType)')),
    (anonymous(true)),
    (name(anySimpleType)),
    (target_namespace('http://www.w3.org/2001/XMLSchema')),
    (base_type_definition(t_xsd_anyType)),
    (facets([])),
    (final([])),
    (variety(keyword(absent))),
    (primitive_type_definition(keyword(absent))),
    (item_type_definition(keyword(absent))),
    (member_type_definitions(keyword(absent))),
    (annotation(keyword(absent)))
]).

This code is used in < Built-in simple type definitions (2L) 289 >

which immediately requires us to define anyType:
< 291 anyType (2L) > ≡
complextype(t_xsd_anyType,
  '/complexType(xsd:anyType)',
  'anyType', 'http://www.w3.org/2001/XMLSchema',
  global, [
    (id(t_xsd_anyType)),
    (scd('/complexType(xsd:anyType)')),
    (anonymous(false)),
    (name('anyType')),
    (target_namespace('http://www.w3.org/2001/XMLSchema')),
    (base_type_definition(keyword(absent))),
    /* perhaps the base type definition should be t_xsd_anyType */
    (derivation_method(keyword(absent))),
    (final([])),
    (abstract(false)),
    (attribute_uses([
              au(required(false),
                 attdecl(a_xsd_anyType_),
                 value_constraint(keyword(absent)))
             ])),
    (attribute_wildcard(keyword(absent))),
    (content_type(c_model(content_t_xsd_anyType,mixed))),
    (prohibited_substitutions([])),
    (annotations(keyword(absent)))
]).

This code is used in < Complex types for PO schema (2L) 309 >

The type anyType, in turn, obliges us to create a representation for attribute wildcards if we wish to be complete. We could omit this without loss since the purchase order schema doesn't have any attribute wildcards; we are including it solely for completeness and documentation.
< 292 Attribute wildcard for anyType (2L) > ≡
attdecl(a_xsd_anyType_,
  '/complexType(xsd:anyType)/anyAttribute()',
  'keyword(any)', 'http://www.w3.org/2001/XMLSchema',
  local, [
    (name(partNum)),
    (target_namespace('http://www.example.com/PO1')),
    (type_definition(t_SKU)),
    (scope(t_e_item_t_Items)),
    (value_constraint(keyword(absent))),
    (annotation(keyword(absent)))
  ]).

This code is used in < Complex types for PO schema (2L) 309 >

5.2.2.4. String
The string type is used directly in the schema, as are two types derived from it (NMTOKEN and SKU).
< 293 Simple type: string (2L) > ≡
simpletype(t_xsd_string,
  '/simpleType(xsd:string)',
  string, 'http://www.w3.org/2001/XMLSchema', global, [
    (id(t_xsd_string)),
    (scd('/simpleType(xsd:string)')),
    (anonymous(false)),
    (name(string)),
    (target_namespace('http://www.w3.org/2001/XMLSchema')),
    (variety(atomic)),
    (primitive_type_definition( t_xsd_string )),
    (item_type_definition( keyword(absent) )),
    (member_type_definitions([])),
    (facets([
      whiteSpace(value(preserve), 
                 fixed(false), 
                 annotation(keyword(absent)))
    ])),
    (fundamental_facets([
      ordered(false),
      bounded(false),
      cardinality(countable),
      numeric(false)
    ])),
    (base_type_definition(t_xsd_anySimpleType)),
    (final([])),
    (annotation(keyword(absent)))
    /* This is not true: like all builtins, string does have
     * annotation in the schema for schemas.  But I don't have
     * any particular use for it, so I'm omitting it for now. */
]).

This code is used in < Built-in simple type definitions (2L) 289 >

5.2.2.5. NMTOKEN
To get to NMTOKEN, we need to pass through normalized strings
< 294 Simple type: normalizedString (2L) > ≡
simpletype(t_xsd_normalizedString,
  '/simpleType(xsd:normalizedString)',
  normalizedString, 'http://www.w3.org/2001/XMLSchema', global, [
    (id(t_xsd_normalizedString)),
    (scd('/simpleType(xsd:normalizedString)')),
    (anonymous(false)),
    (name(normalizedString)),
    (target_namespace('http://www.w3.org/2001/XMLSchema')),
    (variety(atomic)),
    (primitive_type_definition( t_xsd_string )),
    (item_type_definition( keyword(absent) )),
    (member_type_definitions([])),
    (facets([
      whiteSpace(value(replace), 
                 fixed(false), 
                 annotation(keyword(absent)))
    ])),
    (fundamental_facets([
      ordered(false),
      bounded(false),
      cardinality(countable),
      numeric(false)
    ])),
    (base_type_definition(t_xsd_string)),
    (final([])),
    (annotation(keyword(absent)))
]).

This code is used in < Built-in simple type definitions (2L) 289 >

and tokens:
< 295 Simple type: token (2L) > ≡
simpletype(t_xsd_token,
  '/simpleType(xsd:token)',
  token, 'http://www.w3.org/2001/XMLSchema', global, [
    (id(t_xsd_token)),
    (scd('/simpleType(xsd:token)')),
    (anonymous(false)),
    (name(token)),
    (target_namespace('http://www.w3.org/2001/XMLSchema')),
    (variety(atomic)),
    (primitive_type_definition( t_xsd_string )),
    (item_type_definition( keyword(absent) )),
    (member_type_definitions([])),
    (facets([
      whiteSpace(value(collapse), 
                 fixed(false), 
                 annotation(keyword(absent)))
    ])),
    (fundamental_facets([
      ordered(false),
      bounded(false),
      cardinality(countable),
      numeric(false)
    ])),
    (base_type_definition(t_xsd_normalizedString)),
    (final([])),
    (annotation(keyword(absent)))
]).

This code is used in < Built-in simple type definitions (2L) 289 >

And now we reach NMTOKEN, which is used for the country attribute.
< 296 Simple type: NMTOKEN (2L) > ≡
simpletype(t_xsd_NMTOKEN,
  '/simpleType(xsd:NMTOKEN)',
  'NMTOKEN', 'http://www.w3.org/2001/XMLSchema', global, [
    (id(t_xsd_NMTOKEN)),
    (scd('/simpleType(xsd:NMTOKEN)')),
    (anonymous(false)),
    (name('NMTOKEN')),
    (target_namespace('http://www.w3.org/2001/XMLSchema')),
    (variety(atomic)),
    (primitive_type_definition( t_xsd_string )),
    (item_type_definition( keyword(absent) )),
    (member_type_definitions([])),
    (facets([
      whiteSpace(value(collapse), 
                 fixed(false), 
                 annotation(keyword(absent))),

      pattern(value('\c+'), annotation(keyword(absent)), 
              dctg_rule(t_xsd_string))
      /* actually, the pattern does have annotation, but I have
       * no use for it at the moment */
    ])),
    (fundamental_facets([
      ordered(false),
      bounded(false),
      cardinality(countable),
      numeric(false)
    ])),
    (base_type_definition(t_xsd_token)),
    (final([])),
    (annotation(keyword(absent)))
]).

This code is used in < Built-in simple type definitions (2L) 289 >

5.2.2.6. SKU
Another type derived from string is the type used for part numbers:
< 297 Simple type: SKU (2L) > ≡
simpletype(t_SKU,
  'simpleType(po:SKU)',
  'SKU', 'http://www.example.com/PO1', global, [
    (id(t_SKU)),
    (scd('simpleType(po:SKU)')),
    (anonymous(false)),
    (name('SKU')),
    (target_namespace('http://www.example.com/PO1')),
    (variety(atomic)),
    (primitive_type_definition(t_xsd_string)),
    (item_type_definition(keyword(absent))),
    (member_type_definitions([])),
    (facets([
      whiteSpace(value(preserve), 
                 fixed(false), 
                 annotation(keyword(absent))),
      pattern(value('\d{3}-[A-Z]{2}'), annotation(keyword(absent)),
              dctg_rule(t_SKU))
    ])),
    (fundamental_facets([
      ordered(false),
      bounded(false),
      cardinality(countable),
      numeric(false)
    ])),
    (base_type_definition(t_xsd_string)),
    (final([])),
    (annotation(keyword(absent)))
]).

This code is used in < Simple type definitions in purchase-order schema (2L) 288 >

5.2.2.7. Decimal
The decimal type is used for zip codes (a fairly clear case of type abuse):
< 298 Simple type: decimal (2L) > ≡
simpletype(t_xsd_decimal,
  'simpleType(xsd:decimal)',
  decimal, 'http://www.w3.org/2001/XMLSchema', global, [
    (id(t_xsd_decimal)),
    (scd('simpleType(xsd:decimal)')),
    (anonymous(false)),
    (name(decimal)),
    (target_namespace('http://www.w3.org/2001/XMLSchema')),
    (variety(atomic)),
    (primitive_type_definition(t_xsd_decimal)),
    (item_type_definition(keyword(absent))),
    (member_type_definitions([])),
    (facets([
      whiteSpace(value(collapse), 
                 fixed(true), 
                 annotation(keyword(absent)))
    ])),
    (fundamental_facets([
      ordered(total),
      bounded(false),
      cardinality(countable),
      numeric(true)
    ])),
    (base_type_definition(t_xsd_anySimpleType)),
    (final([])),
    (annotation(keyword(absent)))
]).

This code is used in < Built-in simple type definitions (2L) 289 >

5.2.2.8. Quantity
The type used for quantities is derived from decimal via integer, nonNegativeInteger, and positiveInteger:
< 299 Simple type: integer (2L) > ≡
simpletype(t_xsd_integer,
  'simpleType(xsd:integer)',
  integer, 'http://www.w3.org/2001/XMLSchema', global, [
    (id(t_xsd_integer)),
    (scd('simpleType(xsd:integer)')),
    (anonymous(false)),
    (name(integer)),
    (target_namespace('http://www.w3.org/2001/XMLSchema')),
    (variety(atomic)),
    (primitive_type_definition(t_xsd_decimal)),
    (item_type_definition(keyword(absent))),
    (member_type_definitions([])),
    (facets([
      whiteSpace(value(collapse), 
                 fixed(true), 
                 annotation(keyword(absent))),
      fractionDigits(value(0), 
                     fixed(true), 
                     annotation(keyword(absent)))
    ])),
    (fundamental_facets([
      ordered(total),
      bounded(false),
      cardinality(countable),
      numeric(true)
    ])),
    (base_type_definition(t_xsd_decimal)),
    (final([])),
    (annotation(keyword(absent)))
]).

This code is used in < Built-in simple type definitions (2L) 289 >

< 300 Simple type: non-negative integer (2L) > ≡
simpletype(t_xsd_nonNegativeInteger,
  'simpleType(xsd:nonNegativeInteger)',
  nonNegativeInteger, 'http://www.w3.org/2001/XMLSchema', global, [
    (id(t_xsd_nonNegativeInteger)),
    (scd('simpleType(xsd:nonNegativeInteger)')),
    (anonymous(false)),
    (name(nonNegativeInteger)),
    (target_namespace('http://www.w3.org/2001/XMLSchema')),
    (variety(atomic)),
    (primitive_type_definition(t_xsd_decimal)),
    (item_type_definition(keyword(absent))),
    (member_type_definitions([])),
    (facets([
      whiteSpace(value(collapse), 
                 fixed(true), 
                 annotation(keyword(absent))),
      fractionDigits(value(0), 
                     fixed(true), 
                     annotation(keyword(absent))),
      minInclusive(value(0), 
                   fixed(false), 
                   annotation(keyword(absent)))
    ])),
    (fundamental_facets([
      ordered(total),
      bounded(false),
      cardinality(countable),
      numeric(true)
    ])),
    (base_type_definition(t_xsd_integer)),
    (final([])),
    (annotation(keyword(absent)))
]).

This code is used in < Built-in simple type definitions (2L) 289 >

< 301 Simple type: positive integer (2L) > ≡
simpletype(t_xsd_positiveInteger,
  'simpleType(xsd:positiveInteger)',
  positiveInteger, 'http://www.w3.org/2001/XMLSchema', global, [
    (id(t_xsd_positiveInteger)),
    (scd('simpleType(xsd:positiveInteger)')),
    (anonymous(false)),
    (name(positiveInteger)),
    (target_namespace('http://www.w3.org/2001/XMLSchema')),
    (variety(atomic)),
    (primitive_type_definition(t_xsd_decimal)),
    (item_type_definition(keyword(absent))),
    (member_type_definitions([])),
    (facets([
      whiteSpace(value(collapse), 
                 fixed(true), 
                 annotation(keyword(absent))),
      fractionDigits(value(0), 
                     fixed(true), 
                     annotation(keyword(absent))),
      minInclusive(value(1), 
                   fixed(false), 
                   annotation(keyword(absent)))
    ])),
    (fundamental_facets([
      ordered(total),
      bounded(false),
      cardinality(countable),
      numeric(true)
    ])),
    (base_type_definition(t_xsd_nonNegativeInteger)),
    (final([])),
    (annotation(keyword(absent)))
]).

This code is used in < Built-in simple type definitions (2L) 289 >

The purchase order type defines a special restriction of positiveInteger for quanties:
< 302 Simple type for quantities (2L) > ≡
simpletype(t_e_quantity_t_e_item_t_Items,
  '/complexType(po:Items)/sequence()/element(item)/complexType()/sequence()/element(quantity)/simpleType()',
  t_e_quantity_t_e_item_t_Items, 'http://www.example.com/PO1', local, [
    (id(t_e_quantity_t_e_item_t_Items)),
    (scd('/complexType(po:Items)/sequence()/element(item)/complexType()/sequence()/element(quantity)/simpleType()')),
    (anonymous(true)),
    (name(t_e_quantity_t_e_item_t_Items)),
    (target_namespace('http://www.example.com/PO1')),
    (variety(atomic)),
    (primitive_type_definition(t_xsd_decimal)),
      (item_type_definition(keyword(absent))),
      (member_type_definitions(keyword(absent))),
    (facets([

     /* from decimal */
      whiteSpace( value(collapse), 
                  fixed(true), 
                  annotation(keyword(absent))),

      /* from integer */
      fractionDigits(value(0), fixed(true), annotation(keyword(absent))),

      /* from nonnegativeInteger, later overridden */
      /* 
      minInclusive(value(0), fixed(false), annotation(keyword(absent))),
      */

      /* from positiveInteger */
      minInclusive(value(1), fixed(false), annotation(keyword(absent))),

      /* from final derivation step for quantity */
      maxExclusive(value(100), fixed(false), annotation(keyword(absent)))
    ])),
    (fundamental_facets([
      ordered(total),
      bounded(true),
      cardinality(finite),
      numeric(true)
    ])),
    (base_type_definition(t_xsd_positiveInteger)),
    (final([])),
    (annotation(keyword(absent)))
]).

This code is used in < Simple type definitions in purchase-order schema (2L) 288 >

5.2.2.9. Date
Finally, the order and ship dates have (as one might expect) the type date:
< 303 Simple type: date (2L) > ≡
simpletype(t_xsd_date, 'simpleType(xsd:date)',
  date, 'http://www.w3.org/2001/XMLSchema', global, [
    (id(t_xsd_date)),
    (scd('simpleType(xsd:date)')),
    (anonymous(false)),
    (name(date)),
    (target_namespace('http://www.w3.org/2001/XMLSchema')),
    (variety(atomic)),
    (primitive_type_definition(t_xsd_date)),
    (item_type_definition(keyword(absent))),
    (member_type_definitions([])),
    (facets([
      whiteSpace(value(collapse), 
                 fixed(true), 
                 annotation(keyword(absent)))
    ])),
    (fundamental_facets([
      ordered(partial),
      bounded(false),
      cardinality(countable),
      numeric(false)
    ])),
    (base_type_definition(t_xsd_anySimpleType)),
    (final([])),
    (annotation(keyword(absent)))
]).

This code is used in < Built-in simple type definitions (2L) 289 >

5.2.2.10. Other simple types
Several types are not used by any elements or attributes in the purchase-order schema must nevertheless be present in order to support checking of the XSI attributes.
< 304 Simple type definition for QName (2L) > ≡
simpletype(t_xsd_QName, '/simpleType(xsd:QName)',
  QName, 'http://www.w3.org/2001/XMLSchema', global, [
    (id(t_xsd_QName)),
    (scd('/simpleType(xsd:QName)')),
    (anonymous(false)),
    (name(QName)),
    (target_namespace('http://www.w3.org/2001/XMLSchema')),
    (variety(atomic)),
    (primitive_type_definition(t_xsd_QName)),
    (item_type_definition(keyword(absent))),
    (member_type_definitions([])),
    (facets([
      whiteSpace(value(collapse), 
                 fixed(true), 
                 annotation(keyword(absent)))
    ])),
    (fundamental_facets([
      ordered(false),
      bounded(false),
      cardinality(countable),
      numeric(false)
    ])),
    (base_type_definition(t_xsd_anySimpleType)),
    (final([])),
    (annotation(keyword(absent)))
]).

This code is used in < Built-in simple type definitions (2L) 289 >

< 305 Simple type definitions for anyURI and list of anyURI (2L) > ≡
simpletype(t_xsd_anyURI, '/simpleType(xsd:anyURI)',
  anyURI, 'http://www.w3.org/2001/XMLSchema', global, [
    (id(t_xsd_anyURI)),
    (scd('/simpleType(xsd:anyURI)')),
    (anonymous(false)),
    (name(anyURI)),
    (target_namespace('http://www.w3.org/2001/XMLSchema')),
    (variety(atomic)),
    (primitive_type_definition(t_xsd_anyURI)),
    (item_type_definition(keyword(absent))),
    (member_type_definitions([])),
    (facets([
      whiteSpace(value(collapse), 
                 fixed(true), 
                 annotation(keyword(absent)))
    ])),
    (fundamental_facets([
      ordered(false),
      bounded(false),
      cardinality(countable),
      numeric(false)
    ])),
    (base_type_definition(t_xsd_anySimpleType)),
    (final([])),
    (annotation(keyword(absent)))
]).

/* the anonymous type associated with schemaLocation */
simpletype(t_xsd_list_anyURI, '/attribute(xsi:schemaLocation)/simpleType(*)',
  '', 'http://www.w3.org/2001/XMLSchema', local, [
    (id(t_xsd_list_anyURI)),
    (scd('/simpleType(xsd:anyURI)')),
    (anonymous(true)),
    (name(keyword(absent))),
    (target_namespace('http://www.w3.org/2001/XMLSchema-instance')),
    (variety(list)),
    (primitive_type_definition(t_xsd_anySimpleType)),
    (item_type_definition(t_xsd_anyURI)),
    (member_type_definitions([])),
    (facets([])),
    (fundamental_facets([
      ordered(false),
      bounded(false),
      cardinality(countable),
      numeric(false)
    ])),
    (base_type_definition(t_xsd_anySimpleType)),
    (final([])),
    (annotation(keyword(absent)))
]).

This code is used in < Built-in simple type definitions (2L) 289 >

< 306 Simple type definition for boolean (2L) > ≡
simpletype(t_xsd_boolean, '/simpleType(xsd:boolean)',
  boolean, 'http://www.w3.org/2001/XMLSchema', global, [
    (id(t_xsd_boolean)),
    (scd('/simpleType(xsd:boolean)')),
    (anonymous(false)),
    (name(boolean)),
    (target_namespace('http://www.w3.org/2001/XMLSchema')),
    (variety(atomic)),
    (primitive_type_definition(t_xsd_boolean)),
    (item_type_definition(keyword(absent))),
    (member_type_definitions([])),
    (facets([
      whiteSpace(value(collapse), 
                 fixed(true), 
                 annotation(keyword(absent)))
    ])),
    (fundamental_facets([
      ordered(false),
      bounded(false),
      cardinality(finite),
      numeric(false)
    ])),
    (base_type_definition(t_xsd_anySimpleType)),
    (final([])),
    (annotation(keyword(absent)))
]).

This code is used in < Built-in simple type definitions (2L) 289 >

5.2.3. Reifying complex type definitions

5.2.3.1. Pattern for complex type definitions
Complex type definitions have a structure like this:
complextype(TYPEID,
  SCD,
  Local_name, Target_namespace,
  Scope, [
    (id(TYPEID)),
    (scd(SCD)),
    (anonymous(Boolean)),
    (name(Local_name)),
    (target_namespace(Target_namespace)),
    (base_type_definition(BASE_TYPEID)),
    (derivation_method(DerivationKW)),
    (final(FinalKWList)),
    (abstract(Boolean)),
    (attribute_uses([
              au(RQ,AC,VC), ...
             ])),
    (attribute_wildcard(Wildcard)),
    (content_type(ContentType)),
    (prohibited_substitutions(ListProhibitedKW)),
    (annotations(InfosetOrAbsent))
]).
For example:
< 307 Complex type: t_PurchaseOrderType (2L) > ≡
complextype(t_PurchaseOrderType,
  '/complexType(po:PurchaseOrderType)',
  'PurchaseOrderType', 'http://www.example.com/PO1',
  global, [
    (id(t_PurchaseOrderType)),
    (scd('/complexType(po:PurchaseOrderType)')),
    (anonymous(false)),
    (name('PurchaseOrderType')),
    (target_namespace('http://www.example.com/PO1')),
    (base_type_definition(t_xsd_anyType)),
    (derivation_method(restriction)),
    (final([])),
    (abstract(false)),
    (attribute_uses([
              au(required(false),
                 attdecl(a_orderDate_t_PurchaseOrderType),
                 value_constraint(keyword(absent)))
             ])),
    (attribute_wildcard(keyword(absent))),
    (content_type(c(content_t_PurchaseOrderType,element-only))),
    (prohibited_substitutions([])),
    (annotations(keyword(absent)))
]).

This code is used in < Complex types for PO schema (2L) 309 >

In addition to the Prolog conventions discussed with the element declarations, the following need mention here:
  • The anonymous property is added, to provide a convenient way to determine whether the value of the name property was supplied in the schema or by the translation into Prolog. This is redundant: it is true iff we have scope(global).
  • An attribute declaration is represented by the atom used as its unique identifier in this Prolog representation. (In practice, for local attributes this is a_ + the attribute's local name + the type's identifier.)
  • An attribute use component is represented by a structure of the form au(RQ,AC,VC), where
    • RQ is the structure required(true) or required(false),
    • AC (‘attribute component’) is the structure attdecl(ATTID) where ATTID is the atom used for the attribute declaration, and
    • VC is a structure with functor value_constraint and a single argument, which is either keyword(absent) or required(Value) or fixed(Value)
    There seems no need to make these top-level components.
  • In the {content type} property
    • The keyword empty is represented keyword(empty).
    • A content model is represented by a structure of the form c_model(T,K), where
      • T is the name of a non-terminal in the definite clause translation grammar (typically — always? — content_TYPEID), and
      • K is one of the atoms element-only and mixed.
The type just defined has an attribute. Attributes are represented as separate components, along the following lines:
< 308 Purchase order attributes (2L) > ≡
attdecl(a_orderDate_t_PurchaseOrderType,
  '/complexType(po:PurchaseOrderType)/attribute(orderDate)',
  orderDate, 'http://www.example.com/PO1',
  local, [
    (name(orderDate)),
    (target_namespace('http://www.example.com/PO1')),
    (type_definition(t_xsd_date)),
    (scope(t_PurchaseOrderType)),
    (value_constraint(keyword(absent))),
    (annotation(keyword(absent)))
  ]).

This code is used in < Complex types for PO schema (2L) 309 >

5.2.3.2. Specific complex types
The type t_PurchaseOrderType was shown above.
< 310 Complex type: t_USAddress (2L) > ≡
complextype(t_USAddress,'/complexType(po:USAddress)',
  'USAddress', 'http://www.example.com/PO1',
  global, [
    (id(t_USAddress)),
    (scd('/complexType(po:USAddress)')),
    (anonymous(false)),
    (name('USAddress')),
    (target_namespace('http://www.example.com/PO1')),
    (base_type_definition(t_xsd_anyType)),
    (derivation_method(restriction)),
    (final([])),
    (abstract(false)),
    (attribute_uses([
              au(required(false),
                 attdecl(a_country_t_USAddress),
                 value_constraint(keyword(absent)))
             ])),
    (attribute_wildcard(keyword(absent))),
    (content_type(c_model(content_t_USAddress,element-only))),
    (prohibited_substitutions([])),
    (annotations(keyword(absent)))
]).

This code is used in < Complex types for PO schema (2L) 309 >

< 311 Address attributes (2L) > ≡
attdecl(a_country_t_USAddress,
  '/complexType(po:USAddress)/attribute(country)',
  country,  'http://www.example.com/PO1',
  local, [
    (name(country)),
    (target_namespace('http://www.example.com/PO1')),
    (type_definition(t_xsd_NMTOKEN)),
    (scope(t_USAddress)),
    (value_constraint(fixed('US'))),
    (annotation(keyword(absent)))
  ]).

This code is used in < Complex types for PO schema (2L) 309 >

< 312 Complex type: t_Items (2L) > ≡
complextype(t_Items,'/complexType(po:Items)',
  'Items', 'http://www.example.com/PO1',
  global, [
    (id(t_Items)),
    (scd('/complexType(po:Items)')),
    (anonymous(false)),
    (name('Items')),
    (target_namespace('http://www.example.com/PO1')),
    (base_type_definition(t_xsd_anyType)),
    (derivation_method(restriction)),
    (final([])),
    (abstract(false)),
    (attribute_uses([])),
    (attribute_wildcard(keyword(absent))),
    (content_type(c_model(content_t_Items,element-only))),
    (prohibited_substitutions([])),
    (annotations(keyword(absent)))
]).

This code is used in < Complex types for PO schema (2L) 309 >

< 313 Complex type: t_e_item_t_Items (2L) > ≡
complextype(t_e_item_t_Items,
  '/complexType(po:Items)/sequence()/element(item)/complexType() ',
  t_e_item_t_Items, 'http://www.example.com/PO1', 
  local, [
    (id(t_e_item_t_Items)),
    (scd('/complexType(po:PurchaseOrderType)')),
    (anonymous(true)),
    (name('t_e_item_t_Items')),
    (target_namespace('http://www.example.com/PO1')),
    (base_type_definition(t_xsd_anyType)),
    (derivation_method(restriction)),
    (final([])),
    (abstract(false)),
    (attribute_uses([
              au(required(true),
                 attdecl(a_partNum_t_e_item_t_Items),
                 value_constraint(keyword(absent)))
             ])),
    (attribute_wildcard(keyword(absent))),
    (content_type(c_model(content_t_e_item_t_Items,element-only))),
    (prohibited_substitutions([])),
    (annotations(keyword(absent)))
]).

This code is used in < Complex types for PO schema (2L) 309 >

< 314 Address attributes (2L) > ≡
attdecl(a_partNum_t_e_item_t_Items,
  '/complexType(po:Items)/sequence()/element(item)/complexType()/attribute(partNum)',
  partNum, 'http://www.example.com/PO1',
  local, [
    (name(partNum)),
    (target_namespace('http://www.example.com/PO1')),
    (type_definition(t_SKU)),
    (scope(t_e_item_t_Items)),
    (value_constraint(keyword(absent))),
    (annotation(keyword(absent)))
  ]).

This code is used in < Complex types for PO schema (2L) 309 >

5.2.4. Extracting property information from type definitions

It will be useful to be able to extract property information from type definitions (also, of course, from other components). The predicate type_property(Prop, Type, Value) binds Value to the value of the named property in the type definition with the given identifier. For the properties stored in the top level of the type structure, it's a simple matter of extracting the correct part of the structure.
< 315 Extract properties from type definitions (2L) > ≡
type_property(scd,TypeID,SCD) :-
    simpletype(TypeID,  SCD, _LN, _NS, _Level, _Properties);
    complextype(TypeID, SCD, _LN, _NS, _Level, _Properties).
type_property(local_name,TypeID,LN) :-
    simpletype(TypeID,  _SCD, LN, _NS, _Level, _Properties);
    complextype(TypeID, _SCD, LN, _NS, _Level, _Properties).
type_property(namespace, TypeID, NS) :-
    simpletype(TypeID,  _SCD, _LN, NS, _Level, _Properties);
    complextype(TypeID, _SCD, _LN, NS, _Level, _Properties).
type_property(level,TypeID,Level) :-
    simpletype(TypeID,  _SCD, _LN, _NS, Level, _Properties);
    complextype(TypeID, _SCD, _LN, _NS, Level, _Properties).
type_property(type,TypeID,simple) :-
    simpletype(TypeID,  _SCD, _LN, _NS, _Level, _Properties).
type_property(type,TypeID,complex) :-
    complextype(TypeID, _SCD, _LN, _NS, _Level, _Properties).
Continued in <Fallback clause (2L) 316>
This code is used in < Generic utilities for DCTG-encoded schemas (2L) 269 >

For other properties, we use the ^^ operator in the usual way.
< 316 Fallback clause (2L) [continues 315 Extract properties from type definitions (2L)] > ≡
type_property(Prop,TypeID,Val) :-
  Prop \= scd,
  Prop \= local_name,
  Prop \= namespace,
  Prop \= level,
  Prop \= type,
  ( simpletype(TypeID, _SCD, _LN, _NS, _Level, Properties)
  ; complextype(TypeID, _SCD, _LN, _NS, _Level, Properties) ),
  Att =.. [Prop, Val],
  Properties ^^ Att.



5.3. Starting schema-validity assessment

Let's start from the outside and work our way in. We'd like to be able to invoke the purchase-order validator from the command line, with arguments and options to control:
  • what document to validate
  • whether to produce a PSVI or not (default: yes)
  • whether to write error messages or not (if no PSVI is produced and no error messages are written, we'll provide some information via the return code: see below (default: yes, error messages)
  • where to write the PSVI, if any (default: stdout)
  • language and style of the messages
The same options make sense when invoking the validator from Prolog; in addition, it makes sense to invoke the validator on an input information set in Anjewierden/Wielemaker form. In the following two sections, we'll show a shell script for invoking the purchase-order validator from the command line, and the top-level Prolog predicates.

5.3.1. Shell script sevastopol

The shell script is quite straightforward: it accepts an argument indicating the input file and a list of options, invokes Prolog, and returns.
< 319 Shell script sevastopol (purchase-order validator) [File sevastopol] > ≡
#!/bin/bash
### sevastopol: run purchase-order validator

{W3C copyright notice 87}

### 1 check argument count, usage
{Check argument count, issue usage message 320}

### 2 set verbosity option
{Set options for shell script 321}

### 3 invoke Prolog with the appropriate arguments
{Call Prolog with the appropriate arguments 323}

### 4 say something, if we need to
{Check return code, issue message if needed 324}

### 5 exit
{Exit with appropriate return code 325}



The usage message explains the options and their values; we print it out if there is no argument, or if the first argument is “?” or “-?”:
< 320 Check argument count, issue usage message > ≡
if [ $# -lt 1 -o "$1" = '?' -o "$1" = '-?' ] ; then

   echo "sevastopol: purchase-order validator, a conforming implementation of XML Schema 1.0"
   echo "            with a fixed schema"
   echo "Usage: sevastopol INPUT [OPTION ...]"
   echo "where "
   echo "INPUT   is the filename or URL of the purchase order to be validated"
   echo "OPTION  is one of the known options:"
   echo "    --language LANG     specifies what language messages should be in, one of:"
   echo "                        en, de, fr"
   echo "    --messages MSGLVL   specifies how verbose messages should be: MSGLVL is one of:"
   echo "                        verbose, terse, silent"
   echo "    --psvi PSVI_SET     specifies how much of the PSVI to write out:"
   echo "           red          no output:  [validity], [validation attempted], and"
   echo "                           [error code] on validation root only, conveyed"
   echo "                           by error messages and return code"
   echo "           yellow       [validity], [validation attempted], [error code], "
   echo "                           [notation system], and [notation public]"
   echo "                           wherever applicable"
   echo "           blue         yellow, plus information about [element declaration], "
   echo "                           [attribute declaration], [type definition], "
   echo "                           [member type definition], and [schema-normalized value]"
   echo "                           wherever applicable"
   echo "           indigo       yellow, plus [nil], [type definition name], "
   echo "                           [type definition namespace], [type definition type], "
   echo "                           [type definition anonymous], [member type definition name], "
   echo "                           [member type definition namespace], "
   echo "                           [member type definition type], "
   echo "                           [member type definition anonymous], [schema-normalized value], "
   echo "                           [schema default], [schema supplied], and"
   echo "                           [schema information], wherever applicable"
   echo "           violet       everything the processor has"
   echo "           none         same as 'red'"
   echo "           full         same as 'violet'"
   echo "    --output FILENAME   specifies a file to which output should be written."
   echo "                        Default: - (i.e. standard output stream)"
   echo "    --test              specifies that test-related predicates should be loaded."
   echo ""
   echo 'The return code is (1 * validity) + (4 * validation_attempted)), where'
   echo "valid = 0, notKnown = 1, invalid = 2, full = 0, partial = 1, none = 2"
   echo "So:  return code of 0 = fully validated, valid"
   echo "                    2 = fully validated, invalid"
   echo "                    4 = partly validated, valid"
   echo "                    5 = partly validated, validity notKnown"
   echo "                    6 = partly validated, invalid"
   echo "                    9 = not validated, validity notKnown"
   echo "N.B. return codes of 1, 8, and 10 denote combinations of the validity"
   echo "and validation attempted properties which will not occur."
   echo ""
   exit

fi

This code is used in < Shell script sevastopol (purchase-order validator) 319 >

There ought to be a simple way to read an option keyword followed by an option value from the command line in bash, without destroying arguments, but I have not yet found it. So we save the arguments in lArgs, before walking through them with shift:
< 321 Set options for shell script > ≡
trigger=0
fTest=0
fVerbose='terse'
lArgs="$*"
until [ -z "$1" ] ; do
   if [ "$1" = "--messages" ] ; then 
      fVerbose=${2:-"terse"}
      shift
   elif [ "$1" = "--test" ] ; then 
      fTest=1
   fi
   shift
done

This code is used in < Shell script sevastopol (purchase-order validator) 319 >

We used to use the following grotesquely ugly hack of setting a trigger variable so the loop knows when it's seeing the value of the messages option. The squeamish should skip past this code scrap right now.
< 322 Set options for shell script (previous hack) > ≡
trigger=0
fTest=0
for i do
   if [ "$i" = "--messages" ] ; then
      trigger=1
   elif [ $trigger -eq 1 ] ; then
      fVerbose="$i"
      break
   elif [ "$i" = "--test" ] ; then
      fTest=1
      break
   else
      trigger=0
   fi
done

This code is not used elsewhere.

The actual work of the shell script is just calling Prolog with the correct arguments and options: “-f” tells SWI Prolog which file to load for initialization, “-g” indicates which goal to execute after initialization, and “-t” indicates which goal to execute after that, to terminate. This last should never be needed, since the sevastopol goal will exit with the appropriate return value, but we write halt(13) just in case, giving a unique return code for the unexpected ‘impossible’ case. (It has to be single-quoted to prevent bash from complaining about the parenthesis.)
< 323 Call Prolog with the appropriate arguments > ≡
PROLOGDIR="/home/cmsmcq/2004/schema/dctg/Prolog"
if [ $fTest -eq 0 ] ; then
   PROG="$PROLOGDIR/load_2l.pl"
   GOAL="sevastopol"
else
   PROG="$PROLOGDIR/test_2l.pl"
   GOAL="run_test"
fi

pl -q -f $PROG -g $GOAL -t 'halt(13)' -- "$lArgs" ;   
RC=$?

This code is used in < Shell script sevastopol (purchase-order validator) 319 >

Since in most Unix shells return codes are mostly invisible, we issue a message giving the result when the message-level is “verbose”. We write to stderr by redirecting the standard output of echo to file descriptor 2. There may be better ways to do this, but this is the one I thought of.
< 324 Check return code, issue message if needed > ≡
### if --messages verbose, then say what the result was

if [ "$fVerbose" = "verbose" ] ; then 
   VALCODE=[$RC%4]
   ATTCODE=[$RC/4]
   case "$VALCODE" in
      0 ) VALSTR="valid";;
      1 ) VALSTR="notKnown";;
      2 ) VALSTR="invalid";;
      3 ) VALSTR="error, this value should be impossible";;
   esac
   case "$ATTCODE" in
      0 ) ATTSTR="full";;
      1 ) ATTSTR="partial";;
      2 ) ATTSTR="none";;
      3 ) ATTSTR="error, this value should be impossible";;
   esac

   echo "sevastopol: Return code $RC: [validity = $VALSTR],[validation attempted = $ATTSTR]" >&2
fi

This code is used in < Shell script sevastopol (purchase-order validator) 319 >

Finally, we exit, using whatever return code we got from Prolog: Users who want to make the return code of commands visible can do so by setting the shell variable PS1 appropriately, using the special variable ?, for example export PS1="[\u@\h \W (\$?)]\$ "

5.3.2. Top-level Prolog predicates

The main Prolog predicates for starting schema-validity assessment will have the signatures
  • sevastopol(+Source, -PSVI, -Validity, -Validation_attempted, +Options): true if and only if purchase-order validation of the Source using Options specified produces the result PSVI, whose top level has [validity = Validity] and [validation attempted = Validation_attempted.
  • sevastopol(+Source, -PSVI, -Validity, -Validation_attempted): same as the preceding, using the default options.
  • sevastopol: same as the preceding, but reads the options from the command line.
5.3.2.1. Calling with defaulted options
The second of these is just a simplified way to call the first with an empty list of options, thus accepting the defaults:
< 326 Predicate sevastopol/4 (2L) > ≡
sevastopol(In,Out,V,VA) :- sevastopol(In,Out,V,VA,[]).

This code is used in < Initiating schema-validity assessment, po-specific (2L) 318 >

5.3.2.2. Main top-level predicate
The first predicate, sevastopol/5, after some bookkeeping with the options, first turns its input (which can take a variety of forms) into an infoset in Anjewierden/Wielemaker form, then validates it to produce a PSVI, falling back to lax validation if need be. Then it calls a report predicate to handle the output.
< 327 Predicate sevastopol/5, main top-level predicate (2L) > ≡
sevastopol(In,PSVI,V,VA,Options0) :-
  /* handle the options */
  default_sva_options(Defaults),
  set_sva_options(Options0,Defaults,Options),

  /* set up the input infoset */
  in_infoset(In,Infoset,Options),
  infoset_root(Infoset, Root),

  /* validate the infoset as a purchase order element,
   * fall back if you have to */
  ( element(e_purchaseOrder, 'element(/1)', [ns('##NONE','')], 
            PN, [Root],[])
  ; infoitem([ns('##NONE','')], PN, [Root],[]) 
  ), 
  anoint_root(PN,PSVI),
  PSVI^^validity(V),
  PSVI^^validation_attempted(VA),

  /* write the output */
  report_results(V, VA, PSVI, Options).

This code is used in < Initiating schema-validity assessment, po-specific (2L) 318 >

Note that the call to e_purchaseOrder does not (yet) accept the options.
5.3.2.2.1. Handling options
Run-time options will be handled using the pattern described on pages 18-21 of [O'Keefe 1990]. Providing a unified method for handling options allows us to use fewer arguments and fewer predicates than the corresponding parts of the PV validator. The available options are:
  • language(lang-code): what language to write messages in. Eventually, we'll support more than one language, but for now only “en” is really implemented.
  • messages(level): verbose, terse, silent.
  • psvi(subset): red, yellow, blue, indigo, violet, none (= red), full (= violet, at least mostly). For now, using the write_psvi predicate from the PV validator, the only values we understand are “full” and “violet”.
  • output(filename), with default of “-” (meaning standard output).
The options are stored in a simple structure, well illustrated by the predicate for stating the default values and the predicates for extracting values:
< 328 Options for level 2L validation > ≡
/* Options for 2L */
default_sva_options(l2opts(en,verbose,full,'-')).
option_value(language,l2opts(L,_M,_P,_O),L).
option_value(messages,l2opts(_L,M,_P,_O),M).
option_value(psvi,    l2opts(_L,_M,P,_O),P).
option_value(output,  l2opts(_L,_M,_P,O),O).
Continued in <Setting options (2L) 329>, <Setting options (2L) 330>
This code is used in < Initiating schema-validity assessment, generic (2L) 317 >

Setting an option is done by overwriting one member of the structure:
< 329 Setting options (2L) [continues 328 Options for level 2L validation] > ≡
set_option_value(language(L),l2opts(_L,M,P,O), l2opts(L,M,P,O)).
set_option_value(messages(M),l2opts(L,_M,P,O), l2opts(L,M,P,O)).
set_option_value(psvi(P),    l2opts(L,M,_P,O), l2opts(L,M,P,O)).
set_option_value(output(O),  l2opts(L,M,P,_O), l2opts(L,M,P,O)).
set_option_value(xsitype_fallback(F), l2opts(L,M,P,O), l2opts(L,M,P,O)) :-
  retractall(sevastopol_global_option(xsitype_fallback,_)),
  assert(sevastopol_global_option(xsitype_fallback,F)).



Setting all the options given in the invocation is a matter of walking through the options list:
< 330 Setting options (2L) [continues 328 Options for level 2L validation] > ≡
set_sva_options([],Options,Options).
set_sva_options([O|Os],Options0,Options) :-
  set_option_value(O, Options0, Options1),
  set_sva_options(Os, Options1, Options).



5.3.2.2.2. Mapping input into an infoset
Input can be given in the form of a filename, a URI, an open Prolog stream, or an infoset in Wielemaker form; the predicate in_infoset figures out which is given and maps it into an infoset. The simplest variation is when the input is already a list in Anjewierden/Wielemaker form:
< 331 Handling infoset as input (2L) > ≡
in_infoset([H|T],[H|T],_Options) :-
  wielemaker_form([H|T]).

This code is used in < Initiating schema-validity assessment, generic (2L) 317 >

A list is in Anjewierden/Wielemaker form if all of its members are of one or the other of the expected term types:
< 332 Checking whether a list is in Anjewierden/Wielemaker form (2L) > ≡
/* a list is in Anjewierden/Wielemaker form if all of 
 * its members are atoms, or element structures, or 
 * entity, sdata, ndata, or pi structures */
wielemaker_form([]).
wielemaker_form([H|T]) :- atom(H), wielemaker_form(T).
wielemaker_form([element(_,_,_)|T]) :- wielemaker_form(T).
wielemaker_form([entity(_)|T]) :- wielemaker_form(T).
wielemaker_form([sdata(_)|T]) :- wielemaker_form(T).
wielemaker_form([ndata(_)|T]) :- wielemaker_form(T).
wielemaker_form([pi(_)|T]) :- wielemaker_form(T).

This code is used in < Initiating schema-validity assessment, generic (2L) 317 >

If the input is a filename (i.e. if a file of that name exists), then we load it in the usual way:
< 333 Handling file as input (2L) > ≡
in_infoset(Filename,Infoset,_Options) :-
  exists_file(Filename),
  load_structure(Filename,Infoset,[dialect(xmlns),space(remove)]).

This code is used in < Initiating schema-validity assessment, generic (2L) 317 >

Note that we might consider adding options to allow different methods of XML parsing, in particular different handling of whitespace.
If the input is a stream structure, then we load it in the usual way:
< 334 Handling stream handle as input (2L) > ≡
in_infoset(stream(Handle),Infoset,_Options) :-
  load_structure(stream(Handle),Infoset,
                 [dialect(xmlns),space(remove)]).

This code is used in < Initiating schema-validity assessment, generic (2L) 317 >

If the input is an HTTP URL, then we load it using the SWI library predicate http_open and validate as usual:
< 335 Handling URI as input (2L) > ≡
in_infoset(URL,Infoset,_Options) :-
  http_url(URL),
  http_open(URL,Stream,[timeout(15)]),
  load_structure(Stream,Infoset,[dialect(xmlns),space(remove)]),
  close(Stream).

This code is used in < Initiating schema-validity assessment, generic (2L) 317 >

To check to see whether an atom is an HTTP URL, we use the SWI library predicate parse_url/2:
< 336 Checking whether an atom is an HTTP URL (2L) > ≡
http_url(URL) :-
  parse_url(URL, Parts),
  member(protocol(http),Parts).

This code is used in < Initiating schema-validity assessment, generic (2L) 317 >

5.3.2.2.3. Reporting results
To report the result of validation, we can do any or all of the following:
  • write out the PSVI to an output stream
  • traverse the PSVI and issue error messages where we find validity problems
  • exit with an appropriate return code
The last of these makes sense only when validation is invoked from the command line, rather than from Prolog; it will be treated with sevastopol/0, which handles command-line invocation.
The other two possibilities are fairly straightforward; the code is given in section 5.8.1.
5.3.2.3. Invocation from command-line
When invoked from the command line, the 2L grammar must fetch the relevant options from the command line and put them into a suitable form. This is done by the predicate sevastopol/0, which calls sevastopol/5 with the options thus gathered.
< 337 Predicate sevastopol/0 > ≡
sevastopol :-
  cl_args_options([Input],Options),
  sevastopol(Input, PSVI, V, VA, Options),
  po_psvi_rc(PSVI, V, VA, RC),
  halt(RC).

This code is used in < Initiating schema-validity assessment, po-specific (2L) 318 >

The predicate for generating Prolog structures from command-line arguments uses the SWI Prolog predicate current_prolog_flag to get access to the command-line arguments. This version of cl_args_options does not incorporate any knowledge of specific arguments: it just assumes that
  • The application-specific arguments are all given following the token “--” and tokens preceding that double hyphen are for the Prolog system itself. (SWI Prolog stops scanning the argument list when it sees “--”.)
  • The first application tokens, up to the first token which begins with a double hyphen, are the arguments.
  • The other application tokens are either functors, marked with two hyphens as the first two characters of the token, or arguments (not so marked) of the preceding functor.
< 338 Read command-line options, produce Prolog representation (2L) > ≡
cl_args_options(Args,Options) :-
  current_prolog_flag(argv,CLArgs),
  cl_args_options(_Sys,Args,Options,CLArgs,[]).
Continued in <Grammar for command line (2L) 339>
This code is used in < Initiating schema-validity assessment, generic (2L) 317 >

The easiest way to parse the command-line will be with a simple grammar.
< 339 Grammar for command line (2L) [continues 338 Read command-line options, produce Prolog representation (2L)] > ≡
cl_args_options(Sys,Args,Options) --> 
  sys_args(Sys), ['--'], args(Args), options(Options).
cl_args_options(Sys,[],[]) --> 
  sys_args(Sys).

sys_args([Arg|Args]) --> [Arg], 
  { Arg \= '--' }, 
  sys_args(Args).
sys_args([]) --> [].

args([Arg|Args]) --> [Arg], 
  { not(atom_concat('--',_F,Arg)) }, 
  args(Args).
args([]) --> [].

options([O|Os]) --> option(O), options(Os).
options([]) --> [].

option(O) --> [Token], args(Args),
  { atom_concat('--',Functor,Token),
    O =.. [Functor | Args] }.



The command line consists of a series of system arguments (which we ignore), a double hyphen, a series of application arguments, and a series of options. Arguments (for the application or for an option) consist of all the tokens up to the next token beginning with a double hyphen. Options consist of a functor beginning with a double hyphen followed by zero or more arguments.
Note that some system options and the double hyphen are supplied by the sevastopol shell script, so the user doesn't actually need to type the double hyphen. So, for example, the following command lines will produce the following Prolog command lines and then the arguments and options indicated:
  • sevastopol po.xml --language en --messages verbose --psvi full yields the Prolog command line pl -q -f $PROLOGDIR/load_2l.pl -g sevastopol -t 'halt(13)' -- po.xml --language en --messages verbose --psvi full, which in turn yields the argument po.xml and the options [language(en), messages(verbose), psvi(full)].
  • sevastopol input --foo bar --phu baz blort is translated into the Prolog command line pl -q -f $PROLOGDIR/load_2l.pl -g sevastopol -t 'halt(13)' -- input --foo bar --phu baz blort, which yields the argument input and the options [foo(bar), phu(baz,blort)].
When the root element is not a po:purchaseOrder element, we fall back (as we did in PV) to validation against xsd:anyType; the result is that the root element of the PSVI may have [validation = valid] despite not being a purchase order. Since we are concerned not with validity against some identifiable type but with validity as a purchase order, we need to calculate the return code appropriately. If the PSVI root is labeled with the type PurchaseOrderType, then we calculate the result in the obvious way, just as documented in the shell script:
< 340 Calculate return code from validity and validation_attempted (2L) > ≡
po_psvi_rc(PSVI, V, VA, RC) :-
  PSVI ^^ type_definition_name('PurchaseOrderType'),
  PSVI ^^ type_definition_namespace('http://www.example.com/PO1'),
  validity_rc(V,IntV),
  validation_attempted_rc(VA,IntVA),
  RC is (4 * IntVA + IntV).
Continued in <Calculate return code from validity and validation_attempted (2L) 341>
This code is used in < Initiating schema-validity assessment, po-specific (2L) 318 >

Otherwise, we know that for our purposes the document counts as partially validated (we did try it against the po:purchaseOrder element declaration) and invalid.
< 341 Calculate return code from validity and validation_attempted (2L) [continues 340 Calculate return code from validity and validation_attempted (2L)] > ≡
/* If the element was not validated against PurchaseOrderType,
 * then it's partially validated and invalid, for our purposes. 
 * 6 = 4 (partially validated) + 2 (invalid).
 */
po_psvi_rc(PSVI, _V, _VA, 6) :-
  not((PSVI ^^ type_definition_name('PurchaseOrderType'),
  PSVI ^^ type_definition_namespace('http://www.example.com/PO1'))).



The arithmetic of the return code requires that we supply numeric equivalents for the possible values of the validation and validation attempted properties:
< 342 Mapping from property values to numbers (2L) > ≡
/* Numeric equivalents for validity and validation-attempted
 * properties, for use in calculating return code */
validity_rc(valid,0).
validity_rc(notKnown,1).
validity_rc(invalid,2).
validation_attempted_rc(full,0).
validation_attempted_rc(partial,1).
validation_attempted_rc(none,2).

This code is used in < Initiating schema-validity assessment, generic (2L) 317 >

5.4. Validating individual elements

5.4.1. The element grammar rule

The 2L grammar replaces the ELEMID grammar rules with a single parameterized rule which captures the regularities of the pattern given in section 4.3.1.
< 343 Validating an element (2L) > ≡
element(ED_declared, VRoot, Lnsb0) ::=
  [element(GI, Lras, Lre)],
  {
    eii_match_decl_decl(GI,ED_declared,ED),
    inscope_namespaces(Lnsb0, Lras, Lnsb),
    sva_elemdecl_eii(ED,element(GI,Lras,Lre),Lnsb,Type,Lerr0),
    once(sva_type_atts(Type,Lras,VRoot,Lpa,Lpna,Lerr1)),
    sva_type_content(Type,VRoot,Lnsb,Lre,Lpe,Lerr2)
  }
  <:> local_name(Localname) ::- name_parts(GI,_,Localname)
  && namespace_name(Namespace) ::- name_parts(GI,Namespace,_)
  &&  type_definition_anonymous(TD_anon) ::- 
        type_property(anonymous,Type,TD_anon)
  &&  type_definition_namespace(TD_ns) ::- 
        type_property(target_namespace,Type,TD_ns)
  &&  type_definition_name(TD_ln) ::- 
        type_property(name,Type,TD_ln)
  &&  type_definition_type(TD_type) ::- 
        type_property(type,Type,TD_type)
  &&  info_item(element)
  &&  attributes(Lpa)
  &&  namespace_attributes(Lpna)
  &&  inscope_namespaces(Lnsb)
  &&  children(Lpe)
  &&  schema_error_code(Lerr) ::-
        flatten([Lerr0,Lerr1,Lerr2],Lerr)
  &&  validity(V) ::-
        calc_validity(Lerr0,Lerr1,Lerr2,Lpa,Lpe,V)
  &&  nil(false)
  &&  validation_context(VRoot)
  &&  validation_attempted(VA) ::-
        (  type_property(type,Type,complex)
        -> calc_validation_attempted(Lpa,Lpe,VA) 
        ;  type_property(type,Type,simple)
        -> VA = 'full'
        ;  Type = kw(absent)
        -> VA = 'partial' 
        )
  .

This code is used in < Generic utilities for DCTG-encoded schemas (2L) 269 >

N.B. the call to sva_type_atts is wrapped in once in order to prevent backtracking into it on failures later on. It would probably be better to make that predicate deterministic in a straightforward way, but I seem not to have managed that.

5.4.2. Validating elements against element declarations

5.4.2.1. Finding the right element declaration
The element predicate given in section 5.4 assumes a generic predicate with the signature eii_match_decl_decl(+GI, +Declared, -Actual) which is true if and only if an element with the given GI can appear where an element matching the Declared element declaration is expected; either it has the same name as that on Declared, or it's substitutable for it. In the latter case, we need to match the element against its own element declaration, which we identify and return in the third argument.
In the purchase-order schema, there are no substitution groups, so this predicate is really rather trivial, just covering the base rule: all elements are substitutable for themselves.
< 344 Matching elements against element declarations (2L) > ≡
eii_match_decl_decl(GI,ED,ED) :-
  name_parts(GI,NS,LN),
  elemdecl_property(namespace,ED,NS),
  elemdecl_property(local_name,ED,LN).

This code is used in < Generic utilities for DCTG-encoded schemas (2L) 269 >

5.4.2.2. Validating elements against their declarations
The element predicate given in section 5.4 also assumes a generic predicate with the signature sva_elemecl_eii(+Elemdecl, +EII, +Lnsb, -Type, -Lerr) which is true if and only if when the element EII is validated against the element declaration ED, given the namespace bindings in Lnsb, it turns up a binding to type Type and the list of errors Lerr.
There are two main things to do: validate the xsi:nil attribute if it occurs, and validate the xsi:type attribute if it occurs.
If xsi:nil occurs, raise an error: none of the elements declared in the schema are nillable.
< 346 Check for xsi:nil attribute, validate (2L) > ≡
  (  member('http://www.w3.org/2001/XMLSchema-instance':
      nil=_Value, Lras)
  -> Lerr0 = [error('cvc-elt.3.1',
       'xsi:nil attribute not allowed:  element not nillable',
       [element(Elemid), atts(Lras)])]
  ;  Lerr0 = [])

This code is used in < Validating elements against element declarations (2L) 345 >

If there is no xsi:type attribute, we fetch the type identifier to use in validating this element from the element declaration:
< 347 Check for xsi:type attribute, validate (2L) > ≡
  (  member(
       'http://www.w3.org/2001/XMLSchema-instance':
       type=QN_LocalType,Lras)
  -> {Validate xsi:type, fall back if needed (2L) 348}
  ;  Lerr1 = [],
     elemdecl_property(type_definition,Elemid,TypeID)
  ),
  append(Lerr0,Lerr1,Lerr)

This code is used in < Validating elements against element declarations (2L) 345 >

If there is an xsi:type element, we validate it:
< 348 Validate xsi:type, fall back if needed (2L) > ≡
     sva_xsitype(Elemid, QN_LocalType, Lnsb, TypeID0, Lerr1),
     (  Lerr1 = []
     -> TypeID = TypeID0
     ;  xsitype_fallback(Elemid,TypeID)
     )

This code is used in < Check for xsi:type attribute, validate (2L) 347 >

If the element has an xsi:type attribute which fails to be correct because its value isn't a QName or it contains a QName which does not resolve or resolves to a type which is not derived from the declared type), the 1.0 spec implies fairly clearly that validation of the element simply fails. It has been suggested, however, that in these conditions the validator be allowed in XML Schema 1.1 to fall back to the declared type and validate against it. (If in some notional schema the local type is supposed to be a restriction of the declared type, then the elements ought to be legal against the declared type, as well as against the local type. If the local type is an extension, then a prefix will be valid against the declared type — at the moment that doesn't do us much good since we'll reparse in skip mode anyway.) As an experiment, we'll implement both modes of operation. The PV grammar didn't use use the type found by the QName lookup, but in grammar 2L we can and will, so it matters whether we fall back or not. The choice of modes will be up to the global option xsitype_fallback. Since we don't pass the global options around to all predicates, we'll have to look it up in the database, and the option will cause a global assertion to be made. (This is not ideal, but this hack is probably better than having to go back and change every predicate to pass around the global parameters.)
< 349 xsi:type fallback to declared type (2L) > ≡
xsitype_fallback(Elemid,Typeid) :-
  (  sevastopol_global_option(xsitype_fallback,true),
     elemdecl_property(type_definition,Elemid,Typeid)
  -> true
  ;  Typeid = kw(absent)
  ).

This code is used in < Generic utilities for DCTG-encoded schemas (2L) 269 >

5.4.3. Extracting information about type derivation and element/type bindings

In the 2L version of the grammar, we can get information about type derivation and element/type bindings direct from the components.
< 350 Rules for validating against element declarations (2L) > ≡

/* Information about element/type bindings 
 * (temporary location: move this to some more
 * appropriate location to be identified) */
elem_type(Eid,Tid) :-
  elemdecl_property(type_definition,Eid,Tid).


This code is used in < DCTG for purchase order schema, layer 2L 268 >

The library utilities may or may not need to be revamped. For now, we just use the PV utilities:
< 352 Check value given in xsi:type (2L) > ≡
/* sva_xsitype(+Elemid, +QN_LocalType, +Lnsb, -TypeID, -Lerr): true if
   Lerr is the list of errors involved if QN_LocalType is
   the value of an xsi:type attribute on an element of type
   Elemid, with Lnsb the list of active namespace bindings. 
*/
sva_xsitype(Elemid, QN_LocalType, Lnsb, Typeid, Lerr) :-
  /* First, check that it's a legal QName */
  ( sva_type_plf(t_xsd_QName,QN_LocalType,LF,PN,Lerr0)
  -> {Check return from QName check (PV) 190}
  ; Lerr = [error('cvc-elt.4.1',
      'xsi:type attribute should have a legal QName as its value',
       [element(Elemid),localtype(QN_LocalType), 
       trace('sva_plf_t_xsd_QName did not return')])]).

This code is used in < Generic utilities for DCTG-encoded schemas (2L) 269 >

We can resolve the type name more directly than before, now:
< 354 Resolve QName to type (2L) > ≡

/* sva_xsitype_resolve(+PN, +Lnsb, -Typeid, -Lerr):
   true iff the parsed QName PN resolves, in the context of the
   current list of namespace bindings Lnsb and the current schema,
   to type Typeid, or else we get the errors in Lerr. */
sva_xsitype_resolve(PN, Lnsb, Typeid, Lerr) :-
   qname_expand(PN, Lnsb, expqname(NS,LName,_Prefix), Lerr0),
   (  ( simpletype(Typeid, _SCD, LName, NS, _Local, _Props)
      ; complextype(Typeid, _SCD, LName, NS, _Local, _Props) )
   -> Lerr = Lerr0
   ;  Lerr = [error(l2_sva_xsitype_resolve, 
               'expanded name does not map to a type',
               [ns(NS), ln(LName)]) | Lerr0]
   ).

This code is used in < Generic utilities for DCTG-encoded schemas (2L) 269 >

One thing that does need to be revised is the definition of type_base, which is used in calculating whether a type derivation is OK.
< 357 The type_base relation (2L) > ≡
type_base(T1,T2) :-
  type_property(base_type_definition,T1,T2).

This code is used in < Generic utilities for DCTG-encoded schemas (2L) 269 >

5.4.4. Validating elements against type definitions

In level 2L, the wrapper predicates like sva_content_t_PurchaseOrderType/5 and sva_content_t_SKU/3 have been replaced with calls to a generic sva_type_content/6. Similarly, the definitions of sva_atts_t_PurchaseOrderType/5 and sva_atts_simpletype/5 and so on are replaced by a single sva_type_atts/6.
For simple types, the new content definitions will be found below in section 5.5, for complex types, in section 5.6. The new sva_type_atts predicate will be defined in section 5.7.

5.5. Validating content and pre-lexical forms against simple types

Here we'll exploit the reification of simple types by replacing most of the type-specific rules of layer PV with a single generic rule. The only type-specific code remaining is the code that handles value constraints for each type.

5.5.1. Validation

5.5.1.1. Generic sva_type_content predicate for simple types
The first thing to change is the top-level content rule for simple types. Once we've established that we are dealing with a simple type, it's just a question of calling the PLF rule sva_type_plf/4:
< 358 sva_content rules for built-in types (2L) > ≡

sva_type_content(Tid,_VR,_Lnsb,Lre,Lpe,Lerr) :-
  type_property(type,Tid,simple),
  sva_type_plf(Tid,Lre,Lpe,_PN,Lerr).

{Type-specific type_value constraints for built-ins (2L) 372}

This code is used in < Generic utilities for DCTG-encoded schemas (2L) 269 >

< 359 Simple-type content rules for purchase-order types (2L) > ≡

/* Schema-specific rules for sva_content_TYPEID predicates 
 * used to be here.  Replaced by single generic rule
 * for sva_type_content(Typeid,VR,Lnsb,Lre,Lpe,Lerr).
 */
{Type-specific type_value constraints (2L) 369}

This code is used in < DCTG for purchase order schema, layer 2L 268 >

5.5.1.2. Generic sva_type_plf predicate
The rule for pre-lexical forms can be generalized, so that we use a single rule instead of one per type. To check a pre-lexical form, first we change the atom-and-entity list found in the Anjewierden/Wielemaker form into a list of characters (and integers, for Unicode characters not in ISO Latin 1):
< 360 Checking pre-lexical forms against built-in types (2L) > ≡

sva_type_plf(Tid,PLF,LF,PN,Lerr) :-
  (  aelist_chars(PLF,Lch,Lerr0)
  -> {Check return code from aelist_chars, if OK do wlv checks (2L) 361}
  ;  Lerr = [error('sva_type_plf.1','aelist_chars failed',
              [type(Tid), ce([])])],
     PN = 'unparsed',
     LF = []).

This code is used in < Generic utilities for DCTG-encoded schemas (2L) 269 >

If aelist_chars returns no error, then we will want to perform whitespace normalization:
< 361 Check return code from aelist_chars, if OK do wlv checks (2L) > ≡
  (  Lerr0 = []
  -> {Get whitespace keyword, normalize pre-lexical form (2L) 362}
  ;  Lerr = [error('sva_type_plf.2','aelist_chars failed',
              [type(Tid), ce(Lerr0)])],
     PN = 'unparsed',
     LF = [])

This code is used in < Checking pre-lexical forms against built-in types (2L) 360 >

Doing whitespace normalization requires that we first extract the value of the whitespace facet for the type we're working on. If it has none (I'm not sure whether this is kosher or not, but the anonymous list of anyURI which serves as the type of xsi:schemaLocation is described as having no facets at all), we use “preserve”:
< 362 Get whitespace keyword, normalize pre-lexical form (2L) > ≡
  (  ( ( type_property(facets,Tid,Lfacets),
         Lfacets ^^ whiteSpace(value(KwWS),fixed(_),annotation(_)) )
     ; KwWS = 'preserve' 
     )
  -> {Perform whitespace normalization on pre-lexical form (2L) 363}
  ;  Lerr = [error('sva_type_plf.3','unable to extract value of whitespace facet',
                   [type(Tid), ce([])])],
     PN = 'unparsed',
     LF = [])

This code is used in < Check return code from aelist_chars, if OK do wlv checks (2L) 361 >

Once we have the whitespace keyword, it's straightforward to call ws_normalize with the appropriate arguments. It is designed never to fail, but we provide an error message for the impossible situation just in case:
< 363 Perform whitespace normalization on pre-lexical form (2L) > ≡
  (  ws_normalize(KwWS,Lch,LF,Lerr1)
  -> {Check return code from ws_normalize, if OK do lv checks (2L) 364}
  ;  Lerr = [error('sva_type_plf.4','white-space normalization failed (cannot happen)',
                   [type(Tid), ce([]), kw(KwWS), lch(Lch)])],
     PN = 'unparsed',
     LF = [])

This code is used in < Get whitespace keyword, normalize pre-lexical form (2L) 362 >

If ws_normalize returns no errors, we proceed to checking the lexical form; otherwise, we raise the appropriate error:
< 364 Check return code from ws_normalize, if OK do lv checks (2L) > ≡
  (  Lerr1 = []
  -> {Check lexical form and value (2L) 365}
  ;  Lerr = [error('sva_type_plf.5','white space normalization raised error',
             [type(Tid), ce(Lerr1), kw(KwWS), lch(Lch), lf(LF)])], 
     PN = 'unparsed')

This code is used in < Perform whitespace normalization on pre-lexical form (2L) 363 >

Checking the lexical form of the simple type involves a call to a generic parameterized grammar rule type_lexform, which captures the lexical forms of all simple types. If it succeeds, we check its return value for errors:
< 365 Check lexical form and value (2L) > ≡
  (  type_lexform(Tid,PN,LF,[])
  -> {Check return from type_lexform for errors, if OK do value checks (2L) 366}
  ;  Lerr = [error('cvs-datatype-valid.1','bad lexical form, grammar did not return',
                   [type(Tid), ce([]), lf(LF)])],
     PN = 'unparsed')

This code is used in < Check return code from ws_normalize, if OK do lv checks (2L) 364 >

If the parsed node has an empty list of errors, then we call one more predicate to check the value against any value constraints.
< 366 Check return from type_lexform for errors, if OK do value checks (2L) > ≡
  (  PN ^^ errors(Lerr2),
     Lerr2 = []
  -> {Check value constraints (2L) 367}
  ;  Lerr = [error('cvs-datatype-valid.1','lexical form parsed with errors',
                   [type(Tid), ce(Lerr2), lf(LF)])])

This code is used in < Check lexical form and value (2L) 365 >

To check the value against the appropriate value constraints, we'll create the predicate type_value which does the necessary work for any type. Details below.
< 367 Check value constraints (2L) > ≡
  (  type_value(Tid,PN,Lerr3)
  -> {Check return code from type_value (2L) 368}
  ;  Lerr = [error('sva_type_plf.6','failure while checking value constraints',
                   [type(Tid), ce([])])])

This code is used in < Check return from type_lexform for errors, if OK do value checks (2L) 366 >

< 368 Check return code from type_value (2L) > ≡
  (  Lerr3 = []
  -> Lerr = []
  ;  Lerr = error('cvc-datatype-valid.2','failure to satisfy value constraints',
                  [type(Tid), ce(Lerr3)]))

This code is used in < Check value constraints (2L) 367 >

5.5.1.3. Type-specific value constraints
Each type needs its own rule for type_value. First, let's do the schema-specific rules:
< 369 Type-specific type_value constraints (2L) > ≡
/* value constraints for SKU */
type_value(t_SKU,_PN,[]).
Continued in <Checking quantity values (2L) 370>
This code is used in < Simple-type content rules for purchase-order types (2L) 359 >

< 370 Checking quantity values (2L) [continues 369 Type-specific type_value constraints (2L)] > ≡
/* value constraints for quantities */
type_value(t_e_quantity_t_e_item_t_Items,PN,Lerr) :-
  PN ^^ value(V),
  (  V >= 1
  -> {Checking quantity value against max (2L) 371}
  ;  Lerr = [error('cvc-minInclusive-valid',
                     'Value too small',
                     [minInclusive(1), value(V), type(t_e_quantity_t_e_item_t_Items)])]).



< 371 Checking quantity value against max (2L) > ≡
  (  V < 100
  -> Lerr = []
  ;  Lerr = [error('cvc-maxExclusive-valid',
                     'Value too large',
                     [maxExclusive(100), value(V), type(t_e_quantity_t_e_item_t_Items)])])

This code is used in < Checking quantity values (2L) 370 >

Now we need to do the type_value rules for the built-in types relevant for the purchase-order schema.
< 372 Type-specific type_value constraints for built-ins (2L) > ≡
type_value(t_xsd_string,_PN,[]).
type_value(t_xsd_decimal,_PN,[]).
type_value(t_xsd_date,PN,Lerr) :- date_ok(PN,Lerr).
type_value(t_xsd_QName,_PN,[]).
type_value(t_xsd_NMTOKEN,_PN,[]).
type_value(t_xsd_anyURI,_PN,[]).
type_value(t_xsd_list_anyURI,_PN,[]).
type_value(t_xsd_boolean,_PN,[]).

This code is used in < sva_content rules for built-in types (2L) 358 >

Maybe later we'll want to generalize the facet-value extraction thus:
< 373 General predicate for facet extraction (2L) > ≡
type_facet_value(Fname,Tid,Fvalue) :-
  type_property(facets,Tid,Lfacets),
  Att =.. [Fname | Fargs],
  Lfacets ^^ Att,
  member(value(Fvalue, Fargs)).

This code is not used elsewhere.

5.5.1.4. Grammar rules for simple types
Grammar rules for the built-ins are included in the following fragment. And the lexical forms for schema-specific types:
< 375 Checking (pre-)lexical forms against schema-specific types (2L) > ≡

/* Schema-specific PLF rules used to be here; replaced by
 * single generic rule sva_type_plf/4.
 */
{Lexical form for SKU (2L) 387}
{Lexical form for quantity type (2L) 386}

This code is used in < DCTG for purchase order schema, layer 2L 268 >

The actual grammar rules themselves appear below in section 5.5.2.

5.5.2. Recasting the lexical-form rules

The DCTG rules for checking the lexical forms of a given type are almost identical, in grammar 2L, to those in grammar PV. The difference is just that instead of names like lexform_t_xsd_string, which embed the type name within the name of the DCTG rule, they carry a single name and are parameterized with the type name, so the rule for string becomes type_lexform(t_xsd_string).
A few minor changes are noted in the subsections which follow; otherwise, the code is unchanged except for the names of DCTG rules.
5.5.2.1. Lexical form for string
We have to change the way string checks its lexical form, because we're no longer using aelist_codes, just aelist_chars:
< 377 Lexical form of string (L2) > ≡
:- multifile 
     type_lexform/4.
type_lexform(t_xsd_string) ::= []
  <:> errors([])
  &&  value([]).
type_lexform(t_xsd_string) ::= [Code], type_lexform(t_xsd_string)^^R,
        { (   atom_chars(Code,[Code])
          ->  Lerr0 = []
          ;   not(integer(Code))
          ->  Lerr0 = [error(pv_string1,
                    'Non-integer, non-character code point found',
                    [code(Code)])]
          ;   Code > 1114112
           -> Lerr0 = [error(pv_string2,
                       'Code point too large',
                       [code(Code)])]
          ;   Code < 0
           -> Lerr0 = [error(pv_string3,
                       'Code point negative',
                       [code(Code)])]
          ;   Code =:= 0
           -> Lerr0 = [error(pv_string4,
                        'NUL character not legal in XML',
                        [])]
          ;   Lerr0 = []
          )
        }
  <:> errors(Lerr) ::- 
                    R ^^ errors(Lerr1), 
                    append(Lerr0,Lerr1, Lerr)
  &&  value(S) ::- R ^^ value(S0),
                    (Lerr0 = []
                    -> S = [Code | S0]
                    ;  S = S0)
.

This code is used in < Grammar rules for lexical forms of built-in types (2L) 374 >

5.5.2.2. Lexical form for NMTOKEN(s)
The rule for NMTOKEN is unchanged except for its name.
< 378 Lexical form for NMTOKEN (2L) > ≡
type_lexform(t_xsd_NMTOKEN) ::= name_char^^C, other_name_chars^^Tail
  <:> value(V) ::- C^^value(Vc), 
        Tail^^value(Vt),
        append(Vc,Vt,V)
  &&  errors([])
  .

This code is used in < Grammar rules for lexical forms of built-in types (2L) 374 >

5.5.2.3. Lexical form for decimal
The rule for decimal is unchanged; the miscellaneous accompanying rules for digits and so on are wholly unchanged from level PV.
< 379 Lexical form of decimal (2L) > ≡
type_lexform(t_xsd_decimal) ::= type_lexform(t_xsd_integer)^^I, fractionalpart^^F
  <:> lexval(LV) ::- I^^lexval(LVi), 
        F^^lexval(LVf),
        append(LVi,LVf,LV)
  &&  value(V) ::- I^^value(Vi), 
        F^^value(Vf),
        /* if sign is negative, subtract Vf,
         * else add */
        (I^^lexval(['-'|_])
        -> V is Vi - Vf
        ;  V is Vi + Vf)
  &&  errors(Lerr) ::- I^^errors(Lerr0), 
        F^^errors(Lerr1),
        append(Lerr0,Lerr1,Lerr).

{Lexical form of integer (2L) 380}
{Grammar for fractional part of decimal (PV) 114}

This code is used in < Grammar rules for lexical forms of built-in types (2L) 374 >

The integer part of any decimal numeral looks like an integer numeral.
< 380 Lexical form of integer (2L) > ≡
type_lexform(t_xsd_integer) ::= opt_sign^^S, digits^^D,
  { S ^^ lexval(Sign),
    D ^^ lexval(LVd) }
  <:> lexval([Sign | LVd])
  &&  value(V) ::- Sign = '+', 
        length(LVd, S0),
        Scale is S0 - 1,
        D^^value(Scale,V)
        /* N.B. Scale is passed in as parameter to help
         * determine value. */
  &&  value(Vn) ::- Sign = '-', 
        length(LVd, S0),
        Scale is S0 - 1,
        D^^value(Scale,V0),
        Vn is 0 - V0
  &&  errors(Lerr) ::- S^^errors(Lerrs), 
        D^^errors(Lerrd),
        append(Lerrs,Lerrd,Lerr).

This code is used in < Lexical form of decimal (2L) 379 >

5.5.2.4. Lexical form for dates
The grammar rule for dates is unchanged; the auxiliary rules are shared with level PV.
< 381 Lexical form for dates (2L) > ≡
type_lexform(t_xsd_date) ::= year^^Y, hyphen, month^^M, hyphen, day^^D
  <:> errors(Lerr) ::-
        Y^^errors(Lerr1),
        M^^errors(Lerr2),
        D^^errors(Lerr3),
        flatten([Lerr1,Lerr2,Lerr3],Lerr)
  && year(YV) ::- Y^^value(YV)
  && month(MV) ::- M^^value(MV)
  && day(DV) ::- D^^value(DV)
  {Calculating a date value (PV) 133}
  .
{Lexical form for year (PV) 128}

This code is used in < Grammar rules for lexical forms of built-in types (2L) 374 >

5.5.2.5. Lexical form for QNames
The rules for QNames are unchanged except in name.
< 382 Lexical form for QNames (2L) > ≡
/* do an eager match first: use the colon if it's there */
type_lexform(t_xsd_QName) ::= type_lexform(t_xsd_NCName)^^P, colon, type_lexform(t_xsd_NCName)^^L
  <:> errors(Lerr) ::-
        P^^errors(Lerr1),
        L^^errors(Lerr2),
        flatten([Lerr1,Lerr2],Lerr)
  &&  prefix(Prefix) ::- P^^value(LcPrefix), atom_chars(Prefix,LcPrefix)
  &&  local_name(LName) ::- L^^value(LcLName), atom_chars(LName,LcLName)
  .
/* if there is no colon, fall back to this. */
type_lexform(t_xsd_QName) ::= type_lexform(t_xsd_NCName)^^L
  <:> errors(Lerr) ::-
        L^^errors(Lerr)
  &&  prefix('')
  &&  local_name(LName) ::- L^^value(LName)
  .
type_lexform(t_xsd_NCName) ::= namestart_char^^C, other_name_chars^^Tail
  <:> value(V) ::- C^^value(Vc), 
        Tail^^value(Vt),
        append(Vc,Vt,V)
  &&  errors([])
  .
colon ::= [':'].
namestart_char ::= [Char], { namestart_char(Char) }
  <:> value([Char]).
name_char ::= [Char], { name_char(Char) }
  <:> value([Char]).
other_name_chars ::= name_char^^C, other_name_chars^^Tail
  <:> value(V) ::- C^^value(Vc), 
        Tail^^value(Vt),
        append(Vc,Vt,V)
  .
other_name_chars ::= []
  <:> value([]).

/* Eventually, we'll do the right thing by Unicode.  For now,
 * a quick approximation for those who really only use ASCII
 * anyway. */
/* 
namestart_char(Char) :- 
  ( char_type(Char,csymf) 
  ; Char = '.' 
  ; Char = '-' ).
name_char(Char) :- 
  ( char_type(Char,csym) 
  ; Char = '.' 
  ; Char = '-' ).
*/
namestart_char('.').
namestart_char('-').
namestart_char(Char) :- char_type(Char,csymf).
name_char('.').
name_char('-').
name_char(C) :- integer(C), C < 256, char_type(C,csym).
name_char(Char) :- not(integer(Char)), char_type(Char,csym).

This code is used in < Grammar rules for lexical forms of built-in types (2L) 374 >

5.5.2.6. Lexical form for anyURI
We need to change the way we check the lexical form of anyURI and t_xsd_list_anyURI; in PV, they were special cases and didn't use DCTG notation, but now it's more convenient to make them do so. Rather than transcribe the entire grammar of RFC 2396 or RFC 3986 here, or invent a new and random grammar, we'll import a module that defines a CFG (over character codes) for them. A more useful thing to do would be to provide a useful abstract syntax tree; that's a task for the future.
< 383 Lexical form of anyURI (L2) > ≡
/* anyURI ::= scheme_name ':' scheme-specific ('#' hashless_string)?
            | random ('#' hashless_string)?
*/

:- use_module(po_lib('rfc2396.dctg')).

type_lexform(t_xsd_anyURI) ::= rfc2396^^URI
  <:> errors([])
  &&  uri(URI)
  .

/*
lexform_t_xsd_anyURI ::= []
  <:> errors([])
  &&  value([]).
lexform_t_xsd_anyURI ::= [Code], lexform_t_xsd_anyURI^^R,
        { (  Code = '#'
          (  C
          ->  Lerr0 = []
          ;   not(integer(Code))
          ->  Lerr0 = [error(pv_string1,
                    'Non-integer, non-character code point found',
                    [code(Code)])]
          ;   Code > 1114112
           -> Lerr0 = [error(pv_string2,
                       'Code point too large',
                       [code(Code)])]
          ;   Code < 0
           -> Lerr0 = [error(pv_string3,
                       'Code point negative',
                       [code(Code)])]
          ;   Code =:= 0
           -> Lerr0 = [error(pv_string4,
                        'NUL character not legal in XML',
                        [])]
          ;   Lerr0 = []
          )
        }
  <:> errors(Lerr) ::- 
                    R ^^ errors(Lerr1), 
                    append(Lerr0,Lerr1, Lerr)
  &&  value(S) ::- R ^^ value(S0),
                    (Lerr0 = []
                    -> S = [Code | S0]
                    ;  S = S0)
.
*/

This code is used in < Grammar rules for lexical forms of built-in types (2L) 374 >

5.5.2.7. Lexical form for list_anyURI
A list of URIs is just a sequence of URIs separated by white space. This grammar rule forbids whitespace except between URIs; that will be OK as long as white space is normalized properly before we see the lexical form, but will blow up in our faces any other time.
< 384 Lexical form for list_anyURI (2L) > ≡
type_lexform(t_xsd_list_anyURI) ::= 
    type_lexform(t_xsd_anyURI)^^U, 
    continued_lexform_t_xsd_list_anyURI^^Us,
    { U^^uri(URI), Us^^urilist(URIs) }
  <:> urilist([URI|URIs])
  && errors([])
  .

continued_lexform_t_xsd_list_anyURI ::= whitespace, 
    type_lexform(t_xsd_list_anyURI)^^Us,
    { Us^^urilist(URIs) }
  <:> urilist(URIs).
continued_lexform_t_xsd_list_anyURI ::= opt_whitespace
  <:> urilist([])
  &&  errors([]).

whitespace     ::= ws, opt_whitespace.
opt_whitespace ::= [].
opt_whitespace ::= ws, opt_whitespace.
ws             ::= [' '].
ws             ::= ['\t'].
ws             ::= ['\r'].
ws             ::= ['\n'].

This code is used in < Grammar rules for lexical forms of built-in types (2L) 374 >

5.5.2.8. Lexical form for boolean
Boolean remains as simple as ever.
< 385 Lexical form for boolean (2L) > ≡
type_lexform(t_xsd_boolean) ::= bool_true
  <:> errors([]).
type_lexform(t_xsd_boolean) ::= bool_false
  <:> errors([]).
bool_true ::= ['1'].
bool_true ::= [t], [r], [u], [e].
bool_false ::= ['0'].
bool_false ::= [f], [a], [l], [s], [e].

This code is used in < Grammar rules for lexical forms of built-in types (2L) 374 >

5.5.2.9. Quantity
The grammar rule for quantity is substantively unchanged; only the name is different from level PV.
< 386 Lexical form for quantity type (2L) > ≡

type_lexform(t_e_quantity_t_e_item_t_Items) ::= opt_plussign^^S, digits^^D,
  { S ^^ lexval(Sign),
    D ^^ lexval(LVd) }
  <:> lexval([Sign | LVd])
  &&  value(V) ::- Sign = '+', 
        length(LVd, S0),
        Scale is S0 - 1,
        D^^value(Scale,V)
        /* N.B. Scale is passed in as parameter to help
         * determine value. */
  &&  errors(Lerr) ::- S^^errors(Es), 
        D^^errors(Ed),
        append(Es,Ed,Lerr).

opt_plussign ::= []
  <:> lexval('+')
  &&  errors([]).
opt_plussign ::= ['+']
  <:> lexval('+')
  &&  errors([]).

This code is used in < Checking (pre-)lexical forms against schema-specific types (2L) 375 >

5.5.2.10. SKU
The SKU rule is the same in 2L as it was in PV.
< 387 Lexical form for SKU (2L) > ≡
type_lexform(t_SKU) ::= sku_decimal_part^^D, hyphen, sku_alpha_part^^A
  <:> errors(Lerr) ::-
        D^^errors(LerrD),
        A^^errors(LerrA),
        append(LerrD,LerrA,Lerr)
  &&  lexval(LV) ::- 
        D^^lexval(LVD),
        A^^lexval(LVA),
        flatten([LVD,['-'],LVA],LV)
  &&  value(V) ::- 
        D^^lexval(LVD),
        A^^lexval(LVA),
        flatten([LVD,['-'],LVA],V).
/* Having both 'value' and 'lexval' looks rather dumb 
 * for strings */

sku_decimal_part ::= digit^^D1, digit^^D2, digit^^D3
  <:> errors(Lerr) ::- 
        D1^^errors(Lerr1),
        D2^^errors(Lerr2),
        D3^^errors(Lerr3),
        flatten([Lerr1,Lerr2,Lerr3],Lerr)
  &&  lexval([LV1,LV2,LV3]) ::- 
        D1^^lexval(LV1),
        D2^^lexval(LV2),
        D3^^lexval(LV3).
sku_alpha_part ::= cap_a_z^^L1, cap_a_z^^L2
  <:> errors(Lerr) ::- 
        L1^^errors(Lerr1),
        L2^^errors(Lerr2),
        append(Lerr1,Lerr2,Lerr)
  &&  lexval([LV1,LV2]) ::- 
        L1^^lexval(LV1),
        L2^^lexval(LV2).

/* Since the ISO Prolog character set is ISO Latin 1, 
 * it's not enough to call char_type(Char,upper),
 * we also need to check that the character is in the ASCII
 * range to make sure it's in the range [A-Z]. */
cap_a_z ::= [Char], 
  { char_type(Char,upper),
    char_type(Char,ascii) }
  <:> errors([]) 
  &&  lexval(Char).

This code is used in < Checking (pre-)lexical forms against schema-specific types (2L) 375 >

5.6. Validating content against complex types

5.6.1. The sva_type_content predicate for complex types

The element predicate given in section 5.4 assumes a generic predicate with the signature sva_type_content(+Type, +VRoot, +Lnsb, +Lre, -Lpe, -Lerr) which is true if and only if when the sequence of children in Lre are validated against the content model of Type, they produce the list of parsed elements Lpe, along with the list of errors Lerr.
The action of this generic predicate for simple types was defined in section 5.5.1.1. This section provides the definition of its action for complex types.
The sva_content predicates for the various complex types in the schema are all almost verbatim the same as in PV. The only things that have changed are their names (what was sva_content_t_PurchaseOrderType has become sva_type_content and added t_PurchaseOrderType as the initial argument, and so on), and the calls to the DCTG rules for the content models.
< 388 Wrapper predicates (sva_content_TYPE) for complex content (2L) > ≡
sva_type_content(TYPEID,VRoot,Lnsb,Lre,Lpe,Lerrors) :-
  TYPEID \== kw(absent),
  (content(TYPEID,VRoot,Lnsb,Topnode,Lre,[])
  -> Topnode ^^ children(Lpe),
     Lerrors = []
  ;  content_skip(Lnsb,Lre,Lpe,Lerrors0),
     content_error(Lre,TYPEID,Lerrors1),
     append(Lerrors0,Lerrors1,Lerrors)).

/* If for some reason we don't have a type, we fall back to
 * content_skip.  For example, if xsi:type failed to resolve */
sva_type_content(kw(absent), _VRoot, Lnsb, Lre, Lpe, Lerr) :-
  content_skip(Lnsb,Lre,Lpe,Lerr).

This code is used in < Complex-content rules (2L) 391 >

5.6.2. Content model rules for complex types

The content-model rules for each complex type are reformulated in level 2L, so that instead of each having a different name, they all have the name content, and pass the name of the complex type they represent as a parameter. They also call elements using the element non-terminal instead of the element ID, and optional and starred elements using generic rules for opt and star.
< 389 Rules for purchase-order content models (2L) > ≡
:- multifile content/6.
content(t_PurchaseOrderType,VRoot,Lnsb) ::= 
  element(e_shipTo_t_PurchaseOrderType,VRoot,Lnsb)^^S, 
  element(e_billTo_t_PurchaseOrderType,VRoot,Lnsb)^^B, 
  opt(e_comment,VRoot,Lnsb)^^C, 
  element(e_items_t_PurchaseOrderType,VRoot,Lnsb)^^I
{Children attribute of t_PurchaseOrder 36}
.

content(t_USAddress,VRoot,Lnsb) ::= 
  element(e_name_t_USAddress,VRoot,Lnsb)^^N, 
  element(e_street_t_USAddress,VRoot,Lnsb)^^S, 
  element(e_city_t_USAddress,VRoot,Lnsb)^^C, 
  element(e_state_t_USAddress,VRoot,Lnsb)^^ST, 
  element(e_zip_t_USAddress,VRoot,Lnsb)^^Z
{Children attribute of t_USAddress 33}
.

content(t_Items,VRoot,Lnsb) ::= 
  star(e_item_t_Items,VRoot,Lnsb)^^L
  {Children attribute of content_t_Items 40}
.

content(t_e_item_t_Items,VRoot,Lnsb) ::= 
  element(e_productName_t_e_item_t_Items,VRoot,Lnsb)^^PN, 
  element(e_quantity_t_e_item_t_Items,VRoot,Lnsb)^^Q, 
  element(e_USPrice_t_e_item_t_Items,VRoot,Lnsb)^^USP, 
  opt(e_comment,VRoot,Lnsb)^^C, 
  opt(e_shipDate_t_e_item_t_Items,VRoot,Lnsb)^^S
{Children attribute of t_e_item_t_Items 37}
.
Continued in <Generic rules for optional and starred elements (2L) 390>
This code is used in < Complex-content rules (2L) 391 >

Note that content is declared multifile. This is to ensure that we can later compose schemas from different schema documents, whose Prolog representations are contained in different Prolog files.
Since we now pass the element type around as a parameter, it's now natural to use a single pair of rules for optional elements, instead of a different pair for each distinct element ID which could appear optionally. The same holds for elements governed by the Kleene star.
< 390 Generic rules for optional and starred elements (2L) [continues 389 Rules for purchase-order content models (2L)] > ≡
opt(_ELEMID,_VRoot,_Lnsb) ::= []
  <:> children([])
.
opt(ELEMID,VRoot,Lnsb) ::= 
  element(ELEMID,VRoot,Lnsb)^^Elemchild
  <:> children([Elemchild])
.

star(_ELEMID,_VRoot,_Lnsb) ::= []
  <:> children([])
.
star(ELEMID,VRoot,Lnsb) ::= 
  element(ELEMID,VRoot,Lnsb)^^E, 
  star(ELEMID,VRoot,Lnsb)^^L
  <:> children([E|T]) ::- L^^children(T)
.



5.6.3. Validation

Validation against complex types consists (or at least the part of it we are treating in this section consists) of two things: the representation of a complex type's content model, and the Prolog predicate wrapped around it, which takes care of some other mechanics. The relevant code is embedded by the following code scrap.

5.7. Validating attributes

The element predicate given in section 5.4 assumes a generic predicate with the signature sva_type_atts(+Type, +Lras, +VRoot, -Lpa, -Lpna, -Lerr) which is true if and only if when the attributes in Lras are validated against the attribute declarations of Type, they produce the lists of parsed attributes Lpa and the list of parsed namespace attribute Lpna, along with the list of errors Lerr.

5.7.1. Generic rules for attribute-validation

We can now use a single rule for validating the attributes of any complex type, instead of one per complex type.
< 392 Generic attribute rules (2L) > ≡
sva_type_atts(TYPEID,Lras,VRoot,Lpa,Lpna,Lerr) :-
  ( type_property(type,TYPEID,complex)
  ; TYPEID = t_xsd_anySimpleType ),
  lras(TYPEID,VRoot,LpaAll,Lras,[]),
  LpaAll^^errors(Lerr0),
  partition(LpaAll,LpaPres,Lpna),
  attocc(TYPEID,LpaPres,Lpa,Lerr1),
  append(Lerr0, Lerr1, Lerr).
{Validating attributes against types (2L) 393}
Continued in <Generic attribute rules, cont'd (2L) 394>, <Generic attribute rules, cont'd (2L) 395>
This code is used in < Attribute handling for simple types (2L) 407 >

All simple types follow the same rule: the rule for anySimpleType. So there needs to be a second rule as well, which catches simple types and calls the rules for anySimpleType.
< 393 Validating attributes against types (2L) > ≡
sva_type_atts(SimpleType, Lras, VRoot, Lpa, Lpna, Lerr) :-
  type_property(type,SimpleType,simple),
  once(sva_type_atts(t_xsd_anySimpleType,Lras, VRoot, Lpa, Lpna, Lerr)).

/* If there is no type definition, there are not attribute
 * declarations.  The validation required is the same as
 * for simple types, so we call that predicate. */
sva_type_atts(kw(absent), Lras, VRoot, Lpa, Lpna, Lerr) :-
  once(sva_type_atts(t_xsd_anySimpleType, Lras, VRoot, Lpa, Lpna, Lerr)).

This code is used in < Generic attribute rules (2L) 392 >

Similarly, the rules for checking a list of attributes against a given type can now be generalized, and given once for all, instead of once per complex type:
< 394 Generic attribute rules, cont'd (2L) [continues 392 Generic attribute rules (2L)] > ≡
lras(_TYPEID,_VRoot) ::= []
  <:> attributes([])
  && errors([]).
lras(TYPEID,VRoot) ::= 
    ras(TYPEID,VRoot)^^Pa, 
    lras(TYPEID,VRoot)^^Lpa
  {Grammatical attributes for attribute-list recursion (PV) 226}
  .
lras(TYPEID,VRoot) ::= 
    ras(nsd,VRoot)^^Pa, 
    lras(TYPEID,VRoot)^^Lpa
  {Grammatical attributes for attribute-list recursion (PV) 226}
  .
lras(TYPEID,VRoot) ::= 
    ras(xsi,VRoot)^^Pa, 
    lras(TYPEID,VRoot)^^Lpa
  {Grammatical attributes for attribute-list recursion (PV) 226}
  .



And we can give one definition for the unknown attribute, instead of having to repeat the same definition as an attribute on each complex type.
< 395 Generic attribute rules, cont'd (2L) [continues 392 Generic attribute rules (2L)] > ≡
:- multifile ras/5.
ras(TYPEID,VRoot) ::= [Name=Value],
  { type_knownattributes(TYPEID,Latts),
    attribute_unknown(Name,Latts) }
  {Properties of unknown attributes (PV) 224}.



< 396 Grammar rules for namespace and XSI attributes (2L) > ≡
/* ras_nsd: grammatical rule for namespace-attribute 
 * specifications */
ras(nsd,_VRoot) ::= [xmlns=DefaultNS]
  <:> info_item(attribute)
  && local_name(xmlns)
  && namespace_name('http://www.w3.org/2000/xmlns/')
  && normalized_value(DefaultNS)
  && prefix('##NONE')
  && namespace(DefaultNS)
  && errors([]).
ras(nsd,_VRoot) ::= [xmlns:Prefix=NSName]
  <:> info_item(attribute)
  && local_name(Prefix)
  && namespace_name('http://www.w3.org/2000/xmlns/')
  && normalized_value(NSName)
  && prefix(Prefix)
  && namespace(NSName)
  && errors([]).
Continued in <Grammar rules for XSI attributes (2L) 397>
This code is used in < Generic utilities for DCTG-encoded schemas (2L) 269 >

< 397 Grammar rules for XSI attributes (2L) [continues 396 Grammar rules for namespace and XSI attributes (2L)] > ≡
/* ras_xsi: grammar rule for XSI attribute specifications */
ras(xsi,VRoot) ::= 
  ['http://www.w3.org/2001/XMLSchema-instance':type=Value],
  { sva_type_plf(t_xsd_QName,Value,LF,_PN,Lerr) }
  <:> local_name(type)
  && type_definition_name('QName')
  && type_definition_anonymous('false')
  {Common properties for xsi attributes (PV) 236}
ras(xsi,VRoot) ::= 
  ['http://www.w3.org/2001/XMLSchema-instance':nil=Value],
  { sva_type_plf(t_xsd_boolean,Value,LF,_PN,Lerr) }
  <:> local_name(nil)
  && type_definition_name('boolean')
  && type_definition_anonymous('false')
  {Common properties for xsi attributes (PV) 236}
ras(xsi,VRoot) ::= 
  ['http://www.w3.org/2001/XMLSchema-instance':schemaLocation=Value],
  { sva_type_plf(t_xsd_list_anyURI,Value,LF,_PN,Lerr) }
  <:> local_name(schemaLocation)
  && type_definition_name('t_a_schemaLocation')
  && type_definition_anonymous('true')
  {Common properties for xsi attributes (PV) 236}
ras(xsi,VRoot) ::= 
  ['http://www.w3.org/2001/XMLSchema-instance':noNamespaceSchemaLocation=Value],
  { sva_type_plf(t_xsd_anyURI,Value,LF,_PN,Lerr) }
  <:> local_name(noNamespaceSchemaLocation)
  && type_definition_name('QName')
  && type_definition_anonymous('false')
  {Common properties for xsi attributes (PV) 236}




Because we also refer to namespace and XSI attributes while skipping over content in fallback mode, we need to redefine the atts_skip rule for level 2L. (One might be tempted to define skip as a special kind of type, and use the generic rules. But unlike other types, skip does not use the standard rule for unknown attributes. So we leave it its own lras_skip rules.
< 398 The grammar rule atts_skip (PV) > ≡
atts_skip(Lnsb,Lras,Lpa,Lpna) :-
  lras_skip(Lnsb,LpaAll,Lras,[]),    
  partition(LpaAll,Lpa,Lpna).

lras_skip(_Lnsb) ::= []
  <:> attributes([]).
lras_skip(Lnsb) ::= 
  ras_skip(Lnsb)^^Pa, 
  lras_skip(Lnsb)^^Lpa
  <:> attributes([Pa|L]) ::- Lpa^^attributes(L).
lras_skip(Lnsb) ::= 
  ras(nsd,Lnsb)^^Pa, 
  lras_skip(Lnsb)^^Lpa
  <:> attributes([Pa|L]) ::- Lpa^^attributes(L).

ras_skip(_Lnsb) ::= [Attname=Attval],
  { Attname \= xmlns,
    Attname \= xmlns:_Prefix,
    name_parts(Attname,NS,Local)
  }
  <:> local_name(Local)
  &&  info_item(attribute)
  &&  namespace_name(NS)
  &&  normalized_value(Attval)
  &&  validation_attempted(none)
  &&  validity(notKnown)
.

This code is used in < Generic utilities for DCTG-encoded schemas (2L) 269 >

5.7.2. Type-specific definitions of attributes

The only thing that remains is to re-define (a) the list of known attributes (this is redundant, but it makes life easier), (b) the individual attributes, and (c) the attribute-occurrence rules, for each complex type (and for anySimpleType, since elements with simple types can take namespace declarations and XSI attributes).
The purchase-order type defines one attribute, orderDate. In addition, we add a definition for unknown attributes, to ensure that the grammar succeeds rather than failing when it encounters unknown attributes.
< 399 DCTG rules for purchase-order attributes (2L) > ≡
type_knownattributes(t_PurchaseOrderType,[orderDate]).

ras(t_PurchaseOrderType,VRoot) ::= [orderDate=Value],
  { sva_type_plf(t_xsd_date,Value,LF,_PN,Lerr) }
  {Properties for orderDate attribute (PV) 221}.
Continued in <Attribute occurrences for PurchaseOrderType (2L) 400>
This code is used in < Attribute rules for complex types (2L) 406 >

The orderDate attribute is not required or defaulted, so the attocc rule takes the vacuous form: I.e., whatever attribute-value pairs are present, that is all there are.
The USAddress type defines a country attribute, which does have a default.
< 401 Attribute rules for US address type (2L) > ≡
type_knownattributes(t_USAddress,[country]).

ras(t_USAddress,VRoot) ::= [country=Value],
  { sva_type_plf(t_xsd_NMTOKEN,Value,LF,_PN,Lerr0),
    (LF = ['U', 'S']
    -> Lerr = Lerr0
    ;  Lerr = [error('cvc-attribute.4','Value does not match fixed value',
              [val(Value), lf(LF), fixed('US')]) | Lerr0]) }
  <:> info_item(attribute)
  && local_name('country')
  && namespace_name('')
  && normalized_value('US')
  && type_definition_anonymous('false')
  && type_definition_namespace(
       'http://www.w3.org/2001/XMLSchema')
  && type_definition_name('NMTOKEN')
  && type_definition_type(simple)
  && schema_default('US')
  && schema_specified(infoset)
  && validation_attempted(full) 
  && validity(valid) ::- Lerr = []
  && validity(invalid) ::- Lerr \= []
  && schema_error_code(Lerr)
  && schema_normalized_value(LF) 
  && validation_context(VRoot)
  && errors([])
.
Continued in <Attribute occurrence checking for USAddress (2L) 402>
This code is used in < Attribute rules for complex types (2L) 406 >

Since country has a fixed value, we need to supply a full attribute structure if the attribute is not specified:
< 402 Attribute occurrence checking for USAddress (2L) [continues 401 Attribute rules for US address type (2L)] > ≡
attocc(t_USAddress,LpaPres,LpaAll,Lerr) :-
  CountryAtt = node(
    attribute(country),
    [],
    [ (info_item(attribute)),
      (namespace_name('')),
      (local_name('country')),
      (normalized_value('US')),
      (type_definition_anonymous('false')),
      (type_definition_namespace(
        'http://www.w3.org/2001/XMLSchema')),
      (type_definition_name('NMTOKEN')),
      (type_definition_type(simple)),
      (schema_default('US')),
      (schema_specified(schema)),
      (validation_attempted(full)),
      (validity(valid)),
      (schema_error_code([])),
      (schema_normalized_value(['U', 'S']))
    ]),
  atts_defaulted(LpaPres,[CountryAtt],LpaAll,Lerr).



The Items type has no known attributes:
< 403 Attribute handling for Items type (2L) > ≡
type_knownattributes(t_Items,[]).
attocc(t_Items,L,L,[]).

This code is used in < Attribute rules for complex types (2L) 406 >

The anonymous type for individual items defines the partNum attribute:
< 404 Attribute handling for t_e_item_t_Items (2L) > ≡
type_knownattributes(t_e_item_t_Items,[partNum]).

ras(t_e_item_t_Items,VRoot) ::= [partNum=Value],
  { sva_type_plf(t_SKU,Value,LF,_PN,Lerr) }
  <:> info_item(attribute)
  && local_name('partNum')
  && namespace_name('')
  && normalized_value(Value)
  && type_definition_anonymous('false')
  && type_definition_namespace(
       'http://www.example.com/PO1')
  && type_definition_name('SKU')
  && type_definition_type(simple)
  && schema_specified(infoset)
  && validation_attempted(full)
  && validity(valid) ::- Lerr = []
  && validity(invalid) ::- Lerr \= []
  && schema_error_code(Lerr) 
  && schema_normalized_value(LF)
  && validation_context(VRoot)
  && errors([])
.

/* one required attribute: partNum */
attocc(t_e_item_t_Items,LpaPres,LpaAll,Lerr) :-
  atts_present(LpaPres,['':partNum],Lerr0),
  atts_absent(LpaPres,[],Lerr1),
  atts_defaulted(LpaPres,[],LpaAll,Lerr2),
  flatten([Lerr0,Lerr1,Lerr2],Lerr).

This code is used in < Attribute rules for complex types (2L) 406 >

Finally, we define rules which will handle attributes occurring on elements of simple type, associating them with the type name t_xsd_anySimpleType. It has, of course, no declared attributes:
< 405 Attribute handling for simple types (2L) > ≡
type_knownattributes(t_xsd_anySimpleType,[]).
attocc(t_xsd_anySimpleType,L,L,[]).

This code is used in < Attribute handling for simple types (2L) 407 >

5.7.3. Validation

The current version of the validator works in this respect just like the PV version. (Later, the PV code will be replaced by 2L code.)
< 406 Attribute rules for complex types (2L) > ≡
/* Rules for validating attributes against complex types */
:- discontiguous type_knownattributes/2.
:- discontiguous ras/5.
:- multifile ras/5.
:- discontiguous attocc/4.
:- multifile attocc/4.
{DCTG rules for purchase-order attributes (2L) 399}
{Attribute rules for US address type (2L) 401}
{Attribute handling for Items type (2L) 403}
{Attribute handling for t_e_item_t_Items (2L) 404}

This code is used in < DCTG for purchase order schema, layer 2L 268 >

The rules for attributes on simple types are not schema-specific, so they go in the general-purpose library, as do the now general-purpose rules for sva_type_atts and lras.
< 407 Attribute handling for simple types (2L) > ≡
:- discontiguous type_knownattributes/2.
:- discontiguous ras/5.
:- multifile ras/5.
:- discontiguous attocc/4.
:- multifile attocc/4.
{Generic attribute rules (2L) 392}
{Attribute handling for simple types (2L) 405} 

This code is used in < DCTG for purchase order schema, layer 2L 268 >

The current version of the validator works in this respect just like the PV version. (Later, the PV code will be replaced by 2L code.)

5.8. Miscellaneous

The top-level load and load-for-test files are currently very similar to those of layer PV, except for the necessary name changes and the changes to the invocation of the top-level predicates:
< 410 [File load_2l.pl] > ≡
/* load_2l.pl: load the 2L DCTG grammar and other
 * auxiliary material. */

{W3C copyright notice 86}

?- prolog_load_context(directory,Dir),
   assert(file_search_path(po_bin,Dir)).

file_search_path(dctg,po_bin('..')).
file_search_path(po_tests,dctg('testdata/tests')).
file_search_path(po_out,dctg('testdata/tmp')).
file_search_path(po_lib,dctg('lib')).

?- ensure_loaded(po_lib('dctg_native.pl')).
?- ensure_loaded(library('http/http_open')).
?- ensure_loaded(po_bin('xsd_lib_2l.pl')).
?- ensure_loaded(po_bin('po_2l.pl')).




< 411 [File test_2l.pl] > ≡
/* test_2l.pl: run tests on the 2L DCTG grammar */

{W3C copyright notice 86}

/* Consult this file, then run 
 *
 *   ?- run_tests.
 *
 * Use the predicates 'good', 'bad', 'ugly' to run valid, invalid, all.
 * Use good(PSVI,Msglvl) etc. to control output:
 *   PSVI = psvi | nopsvi
 *   Msglvl = verbose | terse | silent
 */

?- prolog_load_context(directory,Dir),
   assert(file_search_path(po_bin,Dir)).

?- ensure_loaded(po_bin('load_2l.pl')).
?- ensure_loaded(po_bin('coretests.pl')).

{Running one test (2L) 412}
{Error reports (PV) 266}
{Running one test (2L) 413}



We revise the testing predicates to take advantage of the new top-level predicates.
< 412 Running one test (2L) > ≡
/* run_test(File,Options): parse test File, compare result
 * to expectations, report discrepancies */
run_test(File) :- run_test(File,[psvi(none), messages(terse)]).
run_test(File,Options0) :-
  /* handle the options */
  default_sva_options(Defaults),
  set_sva_options(Options0,Defaults,Options),
  option_value(messages,Options,Msglvl),

  /* issue start message */
  {Report at start of test (PV) 260},

  /* run test */
  potestfile(File,ExpectedRC), 
  absolute_file_name(po_tests(File),Testfile),
  sevastopol(Testfile,PSVI,Valid,_VA,Options0),
  !,

  /* issue result message */
  report_rc(Msglvl,ExpectedRC,Valid,File,PSVI),
  !
.

{Report at end of test (PV) 261}

This code is used in < [File test_2l.pl] 411 >

Note that the test report code writes to the standard output, so when running tests we should explicitly redirect the PSVI output using output(Filename) rather than sending the PSVI to the standard output.
The high-level testing predicates need to be changed to invoke run_test in the new way:
< 413 Running one test (2L) > ≡
good :- good([psvi(none), messages(terse)]).
bad :- bad([psvi(none), messages(terse)]).
ugly :- ugly([psvi(none), messages(terse)]).

good(Options) :-
  run_tests(valid,Options).
bad(Options) :-
  run_tests(invalid,Options).
ugly(Options) :-
  run_tests(valid,Options),
  run_tests(invalid,Options).

run_tests :- ugly.
run_tests(RC,Options) :-
  bagof(File,potestfile(File,RC),Files),
  member(F,Files),
  run_test(F,Options), 
  fail.
run_tests(_RC,_Options).

make_psvis :- make_psvis([messages(terse), psvi(full)]).
make_psvis(Options) :-
  bagof(File,potestfile(File,_RC),Files),
  member(Filename0,Files),
  /* calculate an output file name and specify it as output option */
  atom_concat(Stem,'.xml',Filename0),
  atom_concat(Stem,'.psvi.2L.xml',Filename1),
  absolute_file_name(po_out(Filename1),Filename),
  run_test(Filename0,[output(Filename)|Options]), 
  fail.
make_psvis(_Options).

This code is used in < [File test_2l.pl] 411 >

5.8.1. Reporting results of validation

In order to support command-line validation without production of a PSVI, we need to be able to report results by means of (error) messages. This section defines the code that does that.
< 414 Reporting validation results (2L) > ≡
report_results(V, VA, PSVI, Options) :-
  report_messages(V, VA, PSVI, Options),
  report_psvi(PSVI, Options).
  
report_messages(_V, _VA, _PSVI, Options) :-
  option_value(messages,Options,silent).

report_messages(V, VA, PSVI, Options) :-
  option_value(messages,Options,Msglvl),
  Msglvl \= silent,
  option_value(language,Options,Lang),
  ( PSVI^^type_definition_name(TDN)
  ; TDN = '[absent]'),
  ( PSVI^^type_definition_namespace(TDNS)
  ; TDNS = '[absent]'),
  vmsg(Lang,Msglvl,V,VA,TDN,TDNS),
  inspect_and_report(PSVI,Lang,Msglvl).

report_psvi(PSVI, Options) :-
  /* someday we'll pay more attention to Flavor,
   * but for now we just notice when it's 'none' */
  option_value(psvi,Options,Flavor),
  ( Flavor = none
  -> true
  ;  ( option_value(output,Options,Output),
       (  Output = '-'
       -> write_psvi(PSVI)
       ;  ( telling(Stdout), 
            tell(Output),
            write_psvi(PSVI),
            told,
            tell(Stdout), !)
       ) 
     )
  ).

{Overall validity message (2L) 417}

This code is used in < Initiating schema-validity assessment, generic (2L) 317 >

If messages are to be reported, we start by reporting the overall validity of the root:
< 415 Overall validity message > ≡
vmsg(en,verbose,V,VA,TDN,TDNS) :-
  emsg(['The root element was validated against type {',
      TDNS, '}', TDN, ' with the following results: \n',
      '[validity] = "', V, '", [validation attempted] = "', VA, 
      '"'
    ]).
vmsg(en,terse,V,VA,TDN,TDNS) :-
  emsg(['Root was ', V, ' against {',
      TDNS, '}', TDN, ' (validation attempted: ',
      VA, ').'
    ]).

vmsg(de,verbose,V,VA,TDN,TDNS) :-
  emsg(['Die Gueltigkeit des Wurzelelements wurde gegen Typ {',
      TDNS, '}', TDN, ' mit folgender Resultat geprueft: \n',
      '[validity] = "', V, '", [validation attempted] = "', VA, 
      '"'
    ]).
vmsg(de,terse,V,VA,TDN,TDNS) :-
  emsg(['Wurzelelement war ', V, ' gegen {',
      TDNS, '}', TDN, ' (validation attempted: ',
      VA, ').'
    ]).

This code is used in < Initiating schema-validity assessment, generic (2L) 317 >

It will be convenient to have a single routine for writing messages to stderr. The argument may be an atom, or a list of values which are to be concatenated into a single message:
< 416 Overall validity message (2L) > ≡
emsg([H|T]) :- concat_atom([H|T],Msg), emsg(Msg).
emsg(Msg) :- atom(Msg),
  current_stream(2, write, Stream),
  write(Stream,Msg), nl(Stream).

This code is used in < Initiating schema-validity assessment, generic (2L) 317 >

The detailed error messages require us to traverse the PSVI tree, seeking error codes. The ir/4 predicate inspects and reports on one element:
< 417 Overall validity message (2L) > ≡
inspect_and_report(Node,Lang,Msglvl) :-
  ir(Node,'/1',Lang,Msglvl).

ir(Node,Tumbler,Lang,Msglvl) :-
  /* do reports in post-order traversal */
  Node ^^ attributes(LPa),
  ir_atts(LPa, Tumbler, Lang, Msglvl),
  Node ^^ children(LCh),
  ir(LCh, Tumbler, 0, Lang, Msglvl),
  ir_element(Node, Tumbler, Lang, Msglvl).
Continued in <Recurring on attributes (2L) 418>, <Recurring on the children (2L) 419>, <Reporting one element (2L) 420>, <Element status message (2L) 421>, <Reporting error codes (2L) 422>, <Reporting one attribute (2L) 423>
This code is used in < Reporting validation results (2L) 414 >

To recur over the attributes and children, we use ir/5. Attributes don't need a recursion step, so they are very straightforward: we just step through the list of attributes, reporting on each one.
< 418 Recurring on attributes (2L) [continues 417 Overall validity message (2L)] > ≡
ir_atts([], _, _, _).

ir_atts([A|As], Tumbler, Lang, Msglvl) :-
  ir_attribute(A, Tumbler, Lang, Msglvl),
  ir_atts(As, Tumbler, Lang, Msglvl).



To recur on the children, we need to add another step at the end of the numeric tumbler, but only for element children: PCDATA content and processing instructions and the like just get passed over as they don't have the validity property.
< 419 Recurring on the children (2L) [continues 417 Overall validity message (2L)] > ≡
ir([], _, _, _, _).
ir([N|Ns], Tumbler0, Num0, Lang, Msglvl) :-
  N ^^ info_item(element),
  integer(Num0),
  Num is Num0 + 1,
  concat_atom([Tumbler0,'/',Num], Tumbler),
  ir(N, Tumbler, Lang, Msglvl),
  ir(Ns,Tumbler0, Num, Lang, Msglvl).
ir([N|Ns], Tumbler, Num, Lang, Msglvl) :-
  ( N ^^ info_item(textnode)
  ; N ^^ info_item(pi)
  ; atom(N)
  ),
  ir(Ns, Tumbler, Num, Lang, Msglvl).



To report from an element, we first check to see if it's valid. If so, there is nothing to report. Otherwise, we issue a general message and then report the schema error codes, if any.
< 420 Reporting one element (2L) [continues 417 Overall validity message (2L)] > ≡
ir_element(Node, Tumbler, Lang, Msglvl) :-
  Node ^^ validity(V),
  (  V = valid
  -> true
  ;  (  ir_element_report(Lang, Msglvl, V, Tumbler, Node),
        (  Node ^^ schema_error_code(Lerr)
        -> ir_errors_report(Lerr, Lang, Msglvl, Tumbler)
        ;  true
        ) 
     ) 
   ).



The status message for a single element depends on the language and the message level.
< 421 Element status message (2L) [continues 417 Overall validity message (2L)] > ≡
/* ir_element_report:  say what's up with this one element */
/* if message level = 'silent', say nothing, otherwise ... */

ir_element_report(_L, silent, _V, _Tumbler, _Node).

ir_element_report(en, verbose, invalid, Tumbler, Node) :-
  Node ^^ namespace_name(NS),
  Node ^^ local_name(LN),
  emsg(['Error at element(', Tumbler, '), {', NS, '}', LN]).
ir_element_report(en, verbose, notKnown, Tumbler, Node) :-
  Node ^^ namespace_name(NS),
  Node ^^ local_name(LN),
  emsg(['Unknown validity at element(', Tumbler, '),  {', NS, '}', LN]).

ir_element_report(en, terse, invalid, Tumbler, _Node) :-
  emsg(['Error at element(', Tumbler, ')']).
ir_element_report(en, terse, notKnown, _Tumbler, _Node).

ir_element_report(de, verbose, invalid, Tumbler, Node) :-
  Node ^^ namespace_name(NS),
  Node ^^ local_name(LN),
  emsg(['Gueltigkeitsfehler in Element ', Tumbler, ', {', NS, '}', LN]).
ir_element_report(de, verbose, notKnown, Tumbler, Node) :-
  Node ^^ namespace_name(NS),
  Node ^^ local_name(LN),
  emsg(['Unbekannte Gueltigkeit in Element ', Tumbler, ',  {', NS, '}', LN]).

ir_element_report(de, terse, invalid, Tumbler, _Node) :-
  emsg(['Fehler: element(', Tumbler, ')']).
ir_element_report(de, terse, notKnown, _Tumbler, _Node).



For error codes, we currently have a very spare approach: just write out the code and the short description. A more useful system would have routines for turning different errors into useful messages, but that's more work than I want to do on this just now.
< 422 Reporting error codes (2L) [continues 417 Overall validity message (2L)] > ≡
ir_errors_report([], _, _, _).
ir_errors_report([error(Code, Desc, Details)|Lerr], Lang, Msglvl, Tumbler) :-
  emsg(['  ', Code, ': ', Desc]),
  (member(ce(Lerr1), Details)
  -> ir_errors_report(Lerr1, Lang, Msglvl, Tumbler)
  ;  true),
  ir_errors_report(Lerr, Lang, Msglvl, Tumbler).



Reporting on a single attribute is similar to reporting on a single element. Since it somehow seems irritating to show unqualified attribute names as “{}name”, we first define a simple utility predicate for generating the braces only for qualified names. A more serious approach to error messages might prefer to use QNames or triples in any case.
< 423 Reporting one attribute (2L) [continues 417 Overall validity message (2L)] > ≡
ir_attribute(A, Tumbler, Lang, Msglvl) :-
  A^^validity(V),
  (  V = valid
  -> true
  ;  ( ir_attribute_report(Lang, Msglvl, V, Tumbler, A),
       (  A^^schema_error_code(Lerr)
       -> ir_errors_report(Lerr, Lang, Msglvl, Tumbler)
       ;  true ))
  ).

attnode_attname(Node,AN) :-
  Node ^^ namespace_name(NS0),
  Node ^^ local_name(LN),
  (NS0 \= '' 
  -> concat_atom(['{',NS0,'}', LN], AN) 
  ; AN = LN).

ir_attribute_report(_L, silent, _V, _Tumbler, _Node).

ir_attribute_report(en, verbose, invalid, Tumbler, Node) :-
  attnode_attname(Node, AN),
  emsg(['Error at attribute ', AN, ' of element(', Tumbler, ')']).
ir_attribute_report(en, verbose, notKnown, Tumbler, Node) :-
  attnode_attname(Node, AN),
  emsg(['Unknown validity at attribute ', AN, ' of element(', Tumbler, ')']).

ir_attribute_report(en, terse, invalid, Tumbler, Node) :-
  attnode_attname(Node, AN),
  emsg(['Error at element(', Tumbler, ')/@', AN]).
ir_attribute_report(en, terse, notKnown, _Tumbler, _Node).

ir_attribute_report(de, verbose, invalid, Tumbler, Node) :-
  attnode_attname(Node, AN),
  emsg(['Gueltigkeitsfehler im Attribut ', AN, 'vom Element ', Tumbler]).
ir_attribute_report(de, verbose, notKnown, Tumbler, Node) :-
  attnode_attname(Node, AN),
  emsg(['Unbekannte Gueltigkeit im Attribute ', AN, 'vom Element ', Tumbler]).

ir_attribute_report(de, terse, invalid, Tumbler, Node) :-
  attnode_attname(Node, AN),
  emsg(['Fehler: element(', Tumbler, '), Attribut ', AN]).
ir_attribute_report(de, terse, notKnown, _Tumbler, _Node).



5.9. Evaluation

The translation from level PV to level 2L was fairly straightforward. It did take eleven months to accomplish, but the delays were caused more by scarcity of time to work on this program than by the difficulty of the task. Probably the largest challenge was the difficulty, when returning to the program after weeks or months, of achieving an overview of how much of the 2L translation had been done and what remained to be done. A second apparent source of delay was the decision to spend time developing a regression testing routine; the delay thus caused was probably only apparent, however, since the regular use of regression tests allowed 2L to be built stepwise, with regular regression tests after each step and consequently somewhat simpler debugging.
No notable errors were encountered during the work. The behavior of the generic sva_type_atts predicate was surprising; when the old sva_atts_simpletype was folded into the general case, a number of tests failed. Apparently the recursive call in the simple-type case allowed backtracking to re-enter the predicate, with devastating results for some tests. Eventually, this problem was addressed by wrapping both the recursive call and the call to sva_type_atts from the generic element rule in calls to the built-in once predicate, which ensures that they are not backtracked into.
Level 2L is about the same size as level PV (3569 lines vs. 3556, 111,590 bytes vs. 116,841 bytes). Level 2L adds all the components in full Prolog representation, which takes several hundred lines, but they are compensated for by capturing the regularities in the grammar more directly and reducing the number of predicates.
Unfortunately, the greater generality appears to have a cost of between 25% and 50% in run time: running the test suite takes 25.744s in 2L as opposed to 20.111 for level PV, when the loop over test cases takes place in the shell. On a per-document basis, that's 343 ms as opposed to 268; 2L takes 28% more time than PV.
If the looping is done inside Prolog, the collection takes 2.665s to run on 2L, vs. 1.760 for PV; per-document, the times are 36 ms and 23 ms. Level 2L takes 51% more time.
PV, of course, is already somewhat slower than the core grammar. Compared with the core grammar, or with the DCG grammar of [Sperberg-McQueen 2004b], 2L is several times slower: about ten times as slow as the DCG, looping inside Prolog, and three and a half times as slow as the core grammar shown in section 2. The average results of ten runs over the test suite are shown below for each grammar, both looping in Prolog (the faster times) and looping in the shell (the slower times). Note that the overhead cost of launching a subshell, starting the Prolog interpreter, and compiling the grammar have the effect of reducing the ratio between 2L times and times for the other grammars.
Grammar Time to parse
Test suite (75 documents) One document
DCG 9.362 s 125 ms 0.277 s 4 ms
Core 13.837 s 184 ms 0.750 s 10 ms
PV 20.111 s 268 ms 1.760 s 23 ms
2L 25.744 s 343 ms 2.665 s 36 ms
The observant reader will note that the times shown for PV and Core are slower than those given in the evaluation of the PV layer (section 4.7.2), even though those were clock times and these are user times; the clock times for these tests were, of course, even higher. The times given here were done at the same time as the 2L measurements and seem to indicate that the system on which the tests were run has become slightly slower in the last eleven months. I do not know why.
The times just given are for the code as naively written, with no particular attention to speed. Optimization and careful indexing may be able to make 2L run faster. Since the other levels, too, may probably be made faster by careful optimization, however, it is not clear whether the overhead of level 2L can be wholly overcome.
Until experiments with optimization are made, the conclusions of the comparative timings are straightforward, and unsurprising:
  • Providing a single boolean value is fast and cheap.
  • It costs time to calculate a full PSVI, even if it is not dumped. (So code which never calculates a PSVI will tend to be faster than code that does.) This explains the higher times of the core grammar (which provides PSVI information for valid documents) over the DCG grammar (which provides none). It also explains part of the speed advantage held by the core grammar over PV: PV provides PSVI for invalid documents.
  • Partial validation has a cost, because it means the process cannot fail immediately upon seeing the first invalidity, but must continue to the end of the input document. This is responsible for part of the difference between Core and PSVI.
  • A hard-coded grammar in which element names and type names are part of non-terminal names is faster than a more general grammar in which they are passed as parameters. This is, I believe, the reason for the speed difference between PV and 2L.
Some questions arise, which may merit further investigation:
  • Where does the time go, in each of these grammars? The SWI Prolog tool may provide answers.
  • How much of the difference between Core and PV is due to PV not being able to fail early, and how much to the PSVI?
  • Does the late calculation of DCTG attributes (i.e. the specification of attribute values by means of rules which are evaluated when the attribute value is sought) affect speed? If the attribute values are never calculated, presumably it increases speed (although it may also increase memory usage, which may slow things down). If they are calculated more than once, presumably it slows things down. Would pre-calculation of all values help or hurt?
  • Does the list-based behavior of the ^^ operator hurt performance? Would an attribute discipline similar to the one used for options (with positional values) be faster?
  • Is there a speed difference between DCGs and DCTGs, for the same functionality? (N.B. since DCGs will precalculate all attribute values and use a positional scheme for keeping track of them, both of the preceding points should be examined first within the context of DCTGs alone. (Since the two points at issue constitute the main reasons for using DCTGs instead of DCGs, however, if pre-calculation and positional attributes are faster, DCGs may be preferred to DCTGs even if they are not faster in themselves.
  • If DCGs are faster, how can we solve, in a DCG, the problems that led us to switch to DCTGs in the first place?
  • If the indirection of 2L is (necessarily?) slower than hard-coding non-terminal names, then is there any way to support xsi:type and lax validation and mixed content in a grammar which for the most part uses hard-coded non-terminals?

6. Notes on other features of XML Schema

With the completion of layer 2L, we have a fairly complete representation of the purchase-order schema po1.xsd in DCTG form. Because that schema is intentionally rather simple, however, there has been no occasion to show how to translate various constructs into the DCTG formalism. The following sections set out some ideas for how some of the more prominent features of XML Schema missing from the example can be represented.

6.1. Handling xsi:type

The 2L grammar can easily be extended to handle xsi:type attributes in the instance. In 2L, the element rule calls sva_elemdecl_eii/5 to validate an element against an element declaration; among other work, that predicate returns a type identifier for the type declared for the element. To support xsi:type, it suffices to check whether the attributes on the element instance include an xsi:type instance, and then check that the type indicated is known and is derived from the type given by the element declaration.
The relevant part of element (without recovery code) then looks like this:
element(ED_declared, VRoot, Lnsb0) ::=
  [element(GI, Lras, Lre)],
  {
    eii_match_decl_decl(GI,ED_declared,ED),
    inscope_namespaces(Lnsb0, Lras, Lnsb),
    sva_elemdecl_eii(ED,element(GI,Lras,Lre),Lnsb,Type0,Lerr0),
    local_vs_declared(Type0,Lras,Type,Lerr1),
    (  Lerr1 = []
    -> ( once(sva_type_atts(Type,Lras,VRoot,Lpa,Lpna,Lerr2)),
         sva_type_content(Type,VRoot,Lnsb,Lre,Lpe,Lerr3)
       )
    /* if Lerr1 is not [], we do not have a good type and
     * cannot proceed */
    )        
  }

6.2. Fallback to lax processing

In grammar PV, a local validity failure leads to a call to skip processing. Supporting fallback to lax processing requires only that instead of skip processing, the code call a lax-processing routine.
That routine would check every element and attribute to see if a top-level declaration was present for them. If so, that declaration would be used. If not, then anyType or anySimpleType would be assumed as their types, and they would be validated against them, unless an xsi:type attribute were found, in which case they would be validated against whatever type it identified.

6.3. Supporting wildcards with skip and lax processing

Wildcards can be supported using a new kind of DCTG token, parallel in construction and usage to element.
A strict wildcard would check that the element encountered is declared, and then validate it.
wildcard(strict,NSconstraint, VRoot, Lnsb0) ::=
  [element(GI, Lras, Lre)],
  {
    name_parts(GI,NS,LN),
    ns_wildcard_match(NS,NSconstraint),
    elemdecl(ED_declared, _SCD, LN, NS, global, _Props),
    element(ED_declared, VRoot, Lnsb0, PN, [element(GI, Lras, Lre)], [])
  }
If the predicate ns_wildcard_match does not succeed, then the wildcard does not match and the rule fails.
A lax wildcard would validate using a top-level declaration, if one is found, and otherwise validate it laxly:
wildcard(strict,NSconstraint, VRoot, Lnsb0) ::=
  [element(GI, Lras, Lre)],
  {
    name_parts(GI,NS,LN),
    ns_wildcard_match(NS,NSconstraint),
    (  elemdecl(ED_declared, _SCD, LN, NS, global, _Props)
    -> element(ED_declared, VRoot, Lnsb0, PN, [element(GI, Lras, Lre)], [])
    ;  content_lax(VRoot, Lnsb0, PN, [element(GI, Lras, Lre)], [])
    )
  }
A skip wildcard would skip the whole thing.
wildcard(strict,NSconstraint, VRoot, Lnsb0) ::=
  [element(GI, Lras, Lre)],
  {
    name_parts(GI,NS,LN),
    ns_wildcard_match(NS,NSconstraint),
    content_skip(VRoot, Lnsb0, PN, [element(GI, Lras, Lre)], [])
  }
A certain amount of uninteresting bookkeeping effort may be involved in managing the grammatical attributes; they are omitted here for that reason.

6.4. Supporting xsi:nil

Supporting xsi:nil is just a question of checking (a) whether the element instance has an xsi:nil attribute, and (b) whether the relevant complex type is nillable. If so, then the element's attributes should be validated, and its content should be verified as being non-existent. If the former but not the latter, then an error should be raised.

6.5. Numeric exponents in content models

Numeric exponents are easily supportable in grammar 2L, along the lines shown in section 5.6.2 for opt and star.
rep(0,_Max,_ELEMID,_VRoot,_Lnsb) ::= []
  <:> children([]).

rep(Min,Max,ELEMID,VRoot,Lnsb) ::= 
  { ( Max == unbounded ; Max > 0 ),
    decrement(Min,Newmin), 
    decrement(Max,Newmax) 
  }
  element(ELEMID,VRoot,Lnsb)^^EC,
  rep(Newmin,Newmax,ELEMID,VRoot,Lnsb)^^Rell
  <:> children([EC|ECs]) ::- Rell^^children(ECs).

6.6. Mixed content

This topic was already discussed, in a preliminary way, in section 3.1, where the possibility of rewriting the grammar rules of mixed-content types to include explicit calls to mixed-content tokens (or, for element-only elements, explicit calls to whitespace-only tokens).
Two other approaches are worth mentioning.

6.6.1. Filtering the children

The first approach exploits the fact that in the current implementation the entire document is held in memory, so that generating an alternative list of child elements carries relatively little overhead (just the space needed to hold the pointers).
In this approach, the element rule would check to see whether the effective type is mixed or not, and would pass just the child elements to the content model for local validation, rather than all children. If we wish to keep the recursive calls to validate the children in their current place in the element rule, the list of parsed nodes returned by the content rule would need to be re-interleaved with the text nodes (the predicate re_interleave/3 is assigned that task; its details are left as an exercise for the reader); the result would be that the relevant part of the element rule might look like this (comments added to call attention to the new material):
element(ED_declared, VRoot, Lnsb0) ::=
  [element(GI, Lras, Lre)],
  {
    eii_match_decl_decl(GI,ED_declared,ED),
    inscope_namespaces(Lnsb0, Lras, Lnsb),
    sva_elemdecl_eii(ED,element(GI,Lras,Lre),Lnsb,Type,Lerr0),

    /* check; mixed or element-only? */
    type_property(content_type(c_model(_,FlagMixEO))),

    once(sva_type_atts(Type,Lras,VRoot,Lpa,Lpna,Lerr1)),

    /* filter out child elements, check text nodes to
     * make sure they are whitespace only if type is
     * element-only */
    filter_children(FlagMixEO,Lre,Lsubelements,Lerr2),

    sva_type_content(Type,VRoot,Lnsb,Lsubelements,Lpe0,Lerr3),

    /* recombine parsed children with text nodes in Lpe */
    re_interleave(Lre,Lpe0,Lpe)
  }
It might be better to avoid the need for the re_interleave predicate by moving the validation of child elements out of the element rule and invoking it separately, not on individual elements but on the list of children; it would return a list of parsed nodes interleaved with text nodes.
This is conceptually simple and would be easy to implement, but it is hard to deny that it feels a bit like a kludge.

6.6.2. Using second-level parsers

A second approach is to abandon the use of DCTG for content-model matching and instead use a Prolog data structure to represent content models (a combination of lists and structured terms is an obvious choice), and write a parser as a simple grammar interpreter which reads those data structures and does the parsing.
This approach is tempting, because like the content rules of grammar 2L it allows us to eliminate much of the repetitive structure present in the Core and PV grammars.
[Pereira/Shieber 1987] provides some examples of the kind of embedded interpreter described here, including a left-corner parser which does not suffer from infinite loops on left-recursive grammar rules. An alternative would be to validate the content a given element by using Brzozowski derivatives, as discussed in [Sperberg-McQueen 2005]. For mixed content, the derivative of any content model M with respect to any text node is M. For element-only content, the derivative of a content model M with respect to a whitespace-only node is M, and the derivative with respect to a text node containing non-whitespace characters is the empty set.

6.7. Other features

A number of other features not illustrated by Sevastopol may be worth mentioning. Some of them would be fairly straightforward to add, if the purchase-order schema required them — just a matter of doing the necessary plumbing. Among those are:
  • validation startup options: allowing the user to specify an element other than the document root as the starting point for schema-validity assessment; allowing the user to specify a type to which the validation root must conform; allowing the user to specify an element declaration to which the validation root must conform.
  • abstract types: when they are present, the validation code must ensure that they are not used to validate an element or attribute
  • identity constraints
  • notations
  • the remaining primitive types (Sevastopol only includes the types needed for the purchase-order schema)
  • schema annotations
Some features of XML Schema 1.0 are not illustrated by Sevastopol because they relate to the construction of the schema from schema documents, or to the use of arbitrary schemas (and in particular to the creation of new schemas by composing other schemas):
  • attribute groups, named model groups
  • schema composition (schema documents, schema location, include, import, redefine)
  • validity of schema itself
They are a topic for a different program.

7. Conformance claim

Sevastopol, the program defined in this paper, is (with the exceptions noted further below) a conforming implementation of XML Schema.
Two things seem surprising to me. First, that this should be so, and second, that as author of the program I am not obliged by the spec to present any further details to make good my claim. In particular, I am not obligated to describe what Sevastopol does in any of the situations where the XML Schema 1.0 specification allows processors to behave in different ways. XML Schema 1.0 does not, in fact, provide any convenient list of what those sources of inter-processor variation are, so that users can know what information they need to seek in the software documentation.
If my reading of the 1.0 specification is correct, however, the following description should cover all the points at which the XML Schema 1.0 specification allows processors to vary.
Function of software: Sevastopol performs schema-validity assessment of document instances.
Processor class: Sevastopol is a ‘minimally conforming’ processor. That is, it does not read schema documents, but works exclusively on components hard-coded into the program. It is a consequence of this fact that Sevastopol invariably uses the purchase-order schema described in [W3C 2001a] to validate XML documents.
PSVI subset: different layers of Sevastopol provide access to different parts of the PSVI. In particular:
  • The core grammar provides PSVI information only for valid documents; for invalid documents it only provides the information that they are invalid. The PSVI properties provided for valid documents are listed in section 2.
  • The PV grammar provides PSVI information for all documents; the properties provided are listed in sections 4.3.6 and 4.4.
  • The 2L grammar can be invoked in different ways; when the full PSVI is requested, it provides the same information as the PV grammar. Otherwise, it provides just information about validity and validation attempted of the document's root element, with error messages indicating error codes.
Schema assembly: Sevastopol uses hard-coded components only; it does not dynamically assemble the schema. It ignores all schemaLocation and noNamespaceSchemaLocation hints.
Fallback to lax processing: Sevastopol does not fall back to lax processing. If an element is not locally valid, its children and attributes are skipped.
User control over behavior: Sevastopol offers very limited user control over the amount of PSVI information it writes to its output. Other aspects of its behavior (in particular the rules for schema assembly and fallback to lax processing) are not under user control.

8. Further work

The processor outlined above seems promising enough to make further work seem useful. Some items of further work seem worth calling out specifically.
First, we need to show that a DCTG-based representation of schemas like that described here conforms to the schema component constraints of the spec, and that a parser running the DCTG grammar performs validation according to the validation rules of the spec.
Second, it would be useful to represent the schema for schemas in Prolog form, so that we can validate XML-encoded schema documents.
Third, it is a natural further step to combine the two levels of processing to make a schema processor which reads schema documents and from them builds DCTGs (or equivalent data structures) with which it validates document instances.
According to section 2.4 of [W3C 2001b], to be minimally conforming a translation of an XML Schema into DCTG notation must
  • implement the schema component constraints (see Appendix C.4 and subsection 6 of each component) I take this to mean that the schemas used by the processor must obey them; the processor may or may not independently enforce them. Proof obligation: prove that the style of DCTG outlined above does satisfy these constraints.
  • implement the validation rules (see Appendix C.1 and subsection 4 of each component). I take this to mean the processor must work correctly from its component representation to the values of the relevant PSVI instance properties. Proof obligation: prove that the style of DCTG outlined above does correctly implement the validation rules.
  • implement (i.e. make) the schema information set contributions (see Appendix C.2 and subsection 5 of each component). Proof obligation: make the parser decorate the input with appropriate grammatical attributes representing the relevant properties.
This work will be done in separate papers.

A. Works cited and further reading

Works cited

Abramson, Harvey. 1984. “Definite Clause Translation Grammars”. Proceedings of the 1984 International Symposium on Logic Programming, Atlantic City, New Jersey, February 6-9, 1984, pp. 233-240. (IEEE-CS 1984, ISBN 0-8186-0522-7)

Abramson, Harvey, and Veronica Dahl. 1989. Logic Grammars. Symbolic Computation AI Series. Springer-Verlag, 1989.

Abramson, Harvey, and Veronica Dahl, rev. Jocelyn Paine. 1990. DCTG: Prolog definite clause translation grammar translator. (Prolog code for translating from DCTG notation to standard Prolog. Note says syntax extended slightly by Jocelyn Paine to accept && between specifications of grammatical attributes, to minimize need for parentheses. Available from numerous AI/NLP software repositotries, including <URL:http://www-2.cs.cmu.edu/afs/cs/project/ai-repository/ai/lang/prolog/code/syntax/dctg/0.html>, <URL:http://www.ims.uni-stuttgart.de/ftp/pub/languages/prolog/libraries/imperial_college/dctg.tar.gz>, and <URL:http://www.ifs.org.uk/~popx/prolog/dctg/>.)

Alblas, Henk. 1991. “Introduction to attribute grammars”. Attribute grammars, applications and systems: International Summer School SAGA, Prague, Czechoslovakia, June 4-13, 1991, Proceedings, pp. 1-15. Berlin: Springer, 1991. Lecture Notes in Computer Science, 545.

Bratko, Ivan. 1990. Prolog programming for artificial intelligence. Second edition. Wokingham: Addison-Wesley. xxi, 597 pp.

Brown, Allen L., Jr., and Howard A. Blair. 1990. “A logic grammar foundation for document representation and layout”. In EP90: Proceedings of the International Conference on Electronic Publishing, Document Manipulation and Typography, ed. Richard Furuta. Cambridge: Cambridge University Press, 1990, pp. 47-64.

Brown, Allen, Matthew Fuchs, Jonathan Robie, and Philip Wadler. 2001. “XML Schema: Formal Description”. W3C Working Draft, 25 September 2001. [Cambridge, Sophia-Antipolis, and Tokyo]: World Wide Web Consortium. <URL:http://www.w3.org/TR/xmlschema-formal/>

Brown, Allen L., Jr., Toshiro Wakayama, and Howard A. Blair. 1992. “A reconstruction of context-dependent document processing in SGML”. In EP92: Proceedings of Electronic Publishing, 1992, ed. C. Vanoirbeek and G. Coray. Cambridge: Cambridge University Press, 1992. Pages 1-25.

Brüggemann-Klein, Anne. 1993. Formal models in document processing. Habilitationsschrift, Freiburg i.Br., 1993. 110 pp. Available at <URL:ftp://ftp.informatik.uni-freiburg.de/documents/papers/brueggem/habil.ps> (Cover pages archival copy also at <URL:http://www.oasis-open.org/cover/bruggDissert-ps.gz>).

[Brüggemann-Klein provides a formal definition of 1-unambiguity, which corresponds to the notion of unambiguity in ISO 8879 and determinism in XML 1.0. Her definition of 1-unambiguity can be used to check XML Schema's Unique Particle Attribution constraint by changing every minOccurs and maxOccurs value greater than 1 to 1, if the two are equal, and otherwise changing minOccurs to 1 maxOccurs greater than 1 to unbounded.]

Clocksin, W. F., and C. S. Mellish. 1984. Programming in Prolog. Second edition. Berlin: Springer, 1984.

Dershowitz, Nachum, and Edward M. Reingold. 1997. Calendrical calculations. Cambridge: CUP, 1997.

Gal, Annie, Guy Lapalme, Patrick Saint-Dizier, and Harold Somers. 1991. Prolog for natural language processing. Chichester: Wiley, 1991. xiii, 306 pp.

Gazdar, Gerald, and Chris Mellish. 1989. Natural language processing in PROLOG: An introduction to computational linguistics. Wokingham: Addison-Wesley, 1989. xv, 504 pp.

Grune, Dick, and Ceriel J. H. Jacobs. 1990. Parsing techniques: a practical guide. New York, London: Ellis Horwood, 1990. Postscript of the book is available from the first author's Web site at <URL:http://www.cs.vu.nl/~dick/PTAPG.html>

Holstege, Mary, and Asir S. Vedamuthu, ed. 2003. XML Schema: Component Designators. W3C Working Draft 09 January 2003. [Cambridge, Sophia-Antipolis, and Tokyo]: World Wide Web Consortium. <URL:http://www.w3.org/TR/2003/WD-xmlschema-ref-20030109/>

Holstege, Mary, and Asir S. Vedamuthu, ed. 2005. XML Schema: Component Designators. W3C Working Draft 29 March 2005. [Cambridge, Sophia-Antipolis, and Tokyo]: World Wide Web Consortium. <URL:http://www.w3.org/TR/xmlschema-ref/>

Knuth, D. E. 1968. “Semantics of context-free languages”. Mathematical Systems Theory 2: 127-145.

König, Esther, and Roland Seiffert. 1989. Grundkurs PROLOG für Linguisten. Tübingen: Francke. [= Uni-Taschenbücher 1525]

O'Keefe, Richard A. 1990. The Craft of Prolog. Cambridge: MIT Press.

Pereira, Fernando C. N., and Stuart M. Shieber, Prolog and natural-language analysis. CSLI lecture notes 10. Stanford: Center for the study of language and information, 1987.

Sperberg-McQueen, C. M. 2002. “ Canonical XML forms for post-schema-validation infosets: A preliminary reconnaissance”. Working paper prepared for the W3C XML Schema Working Group. 24 April 2002. <URL:http://www.w3.org/2002/04/xmlschema-psvi-in-xml>

Sperberg-McQueen, C. M. 2004a. “A brief introduction to definite clause grammars and definite clause translation grammars”. Working paper prepared for the W3C XML Schema Working Group.

Sperberg-McQueen, C. M. 2004b. “A definite-clause grammar representation of an XSD schema”. Working paper prepared for the W3C XML Schema Working Group.

Sperberg-McQueen, C. M. 2005. “Applications of Brzozowski derivatives to XML Schema processing”. Paper given at the Extreme Markup Languages 2005 conference sponsored by IDEAlliance, Montréal, August 2005. Available on the Web at <URL:http://www.mulberrytech.com/Extreme/Proceedings/html/2005/SperbergMcQueen01/EML2005SperbergMcQueen01.html>, <URL:http://www.w3.org/People/cmsmcq/2005/abdxsp.unicode.html>, and <URL:http://www.w3.org/People/cmsmcq/2005/abdxsp.ascii.html>.

Stepney, Susan. High-integrity compilation. Prentice-Hall. Available from <URL:http://www-users.cs.york.ac.uk/~susan/bib/ss/hic/index.htm>. Chapter 3 (Using Prolog) provides a terse introduction to DCTG notation and use.

Sterling, Leon, and Ehud Shapiro. 1994. The Art of Prolog: Advanced Programming Techniques. Cambridge, Mass.: MIT Press.

W3C (World Wide Web Consortium). 2001a. “XML Schema Part 0: Primer”, ed. David Fallside. W3C Recommendation, 2 May 2001. [Cambridge, Sophia-Antipolis, Tokyo: W3C] <URL:http://www.w3.org/TR/xmlschema-0/>.

W3C (World Wide Web Consortium). 2001b. XML Schema Part 1: Structures, ed. Henry S. Thompson, David Beech, Murray Maloney, and Noah Mendelsohn. W3C Recommendation 2 May 2001. [Cambridge, Sophia-Antipolis, and Tokyo]: World Wide Web Consortium. <URL:http://www.w3.org/TR/2001/REC-xmlschema-1-20010502/>

W3C (World Wide Web Consortium). 2001c. XML Schema Part 2: Datatypes, ed. Biron, Paul V. and Ashok Malhotra. W3C Recommendation 2 May 2001. [Cambridge, Sophia-Antipolis, and Tokyo]: World Wide Web Consortium. <URL:http://www.w3.org/TR/2001/REC-xmlschema-2-20010502/>

Wadler, Philip. “A formal semantics of patterns in XSLT and XPath.” Markup Languages: Theory & Practice 2.2 (2000): 183-202.

Wielemaker, Jan. “SWI-Prolog SGML/XML parser: Version 1.0.14, March 2001”. <URL:http://www.swi-prolog.org/packages/sgml2pl.html>

Further reading

For more information on the representation of SGML and XML documents as Prolog structures, see the SWI add-ons documentation [Wielemaker 2001]. Other representations are possible; I have used this one because it's convenient and because representing sibling sequences in list form makes it easier to use DCGs and DCTGs.
Definite-clause grammars (DCGs) are introduced in almost any good Prolog textbook: e.g. [Clocksin/Mellish 1984], [Sterling/Shapiro 1994], or [Bratko 1990]. They are discussed at somewhat greater length in treatments of Prolog for natural-language processing, including [König/Seiffert 1989], [Gazdar/Mellish 1989], and [Gal et al. 1991]. Most extended discussions show how to use additional arguments to record syntactic structure or handle the semantics of the material.
Definite-clause translation grammars were introduced as a way of making it easier to handle semantics; they provide explicit names for attributes (in the sense of attribute grammars [Knuth 1968]).

B. The test cases

The test documents mentioned in the text were created manually to test the implementation of a schema corresponding to the schema document po1.xsd of the XML Schema tutorial [W3C 2001a]. A brief description is found in [Sperberg-McQueen 2004b].
To run the tests conveniently, the following auxiliary Prolog file(s) can be used.
< 424 Utility routines for testing Prolog implementations of po1.xsd [File coretests.pl] > ≡
/* coretests: simple one-item test routine for SWI Prolog 
 * 
 * This DCG was generated by a literate programming system; if
 * maintenance is necessary, make changes to the source (podctg.xml),
 * not to this output file.
 */

{W3C copyright notice 86}

?- prolog_load_context(directory,Dir),
   assert(file_search_path(po_bin,Dir)).

/* grammar_version(KW,File) : File contains the grammar known as KW. */
grammar_version(core,po_bin('po_core.pl')).
grammar_version(pv,po_bin('po_pv.pl')).
grammar_version('2l',po_bin('po_2l.pl')).
grammar_version(fb,po_bin('po_fb.pl')).

potestfile('po1.xml',     'valid').
potestfile('po1v10a.xml', 'valid').
potestfile('po1v25.xml',  'valid').
potestfile('po1v33.xml',  'valid').
potestfile('po1v38.xml',  'valid').
potestfile('po1v62d.xml', 'valid').  
potestfile('po1v65.xml',  'valid').   
potestfile('po1v79.xml',  'valid').
potestfile('po1v80.xml',  'valid').
potestfile('po1v100a.xml','valid').  
potestfile('po1v100b.xml','valid').  
potestfile('po1v121.xml', 'valid').
potestfile('po1v124.xml', 'valid').
potestfile('po1v128.xml', 'valid').
potestfile('po1v130.xml', 'valid').

potestfile('po1e04.xml',   'invalid').
potestfile('po1e13.xml',   'invalid').
potestfile('po1e14.xml',   'invalid').
potestfile('po1e15.xml',   'invalid').
potestfile('po1e15a.xml',  'invalid').
potestfile('po1e15b.xml',  'invalid').
potestfile('po1e15c.xml',  'invalid').
potestfile('po1e16.xml',   'invalid').
potestfile('po1e16b.xml',  'invalid').
potestfile('po1e18.xml',   'invalid').
potestfile('po1e19.xml',   'invalid').
potestfile('po1e20.xml',   'invalid').
potestfile('po1e20b.xml',  'invalid').
potestfile('po1e27.xml',   'invalid').
potestfile('po1e28.xml',   'invalid').
potestfile('po1e28b.xml',  'invalid').
potestfile('po1e30.xml',   'invalid').
potestfile('po1e31.xml',   'invalid').
potestfile('po1e32.xml',   'invalid').
potestfile('po1e35.xml',   'invalid').
potestfile('po1e36.xml',   'invalid').
potestfile('po1e41.xml',   'invalid').
potestfile('po1e42.xml',   'invalid').
potestfile('po1e43.xml',   'invalid').
potestfile('po1e44.xml',   'invalid').
potestfile('po1e46.xml',   'invalid').
potestfile('po1e47.xml',   'invalid').
potestfile('po1e48.xml',   'invalid').
potestfile('po1e50.xml',   'invalid').
potestfile('po1e51.xml',   'invalid').
potestfile('po1e52.xml',   'invalid').
potestfile('po1e55.xml',   'invalid').
potestfile('po1e56.xml',   'invalid').
potestfile('po1e62.xml',   'invalid').
potestfile('po1e62b.xml',  'invalid').
potestfile('po1e62c.xml',  'invalid').
potestfile('po1e63.xml',   'invalid').
potestfile('po1e64.xml',   'invalid').
potestfile('po1e68.xml',   'invalid').
potestfile('po1e70.xml',   'invalid').
potestfile('po1e70b.xml',  'invalid').
potestfile('po1e78.xml',   'invalid').
potestfile('po1e81.xml',   'invalid').
potestfile('po1e86.xml',   'invalid').
potestfile('po1e87.xml',   'invalid').
potestfile('po1e88.xml',   'invalid').
potestfile('po1e89.xml',   'invalid').
potestfile('po1e91.xml',   'invalid').
potestfile('po1e92.xml',   'invalid').
potestfile('po1e101a.xml', 'invalid').
potestfile('po1e101b.xml', 'invalid').
potestfile('po1e101c.xml', 'invalid').
potestfile('po1e101d.xml', 'invalid').
potestfile('po1e105bisa.xml','invalid').
potestfile('po1e105bisb.xml','invalid').
potestfile('po1e106.xml',  'invalid').
potestfile('po1e109.xml',  'invalid').
potestfile('po1e113.xml',  'invalid').
potestfile('po1e114.xml',  'invalid').
potestfile('po1e116.xml',  'invalid').
potestfile('po1e122a.xml', 'invalid').
potestfile('po1e122b.xml', 'invalid').
potestfile('po1e122c.xml', 'invalid').
potestfile('po1e125a.xml', 'invalid').
potestfile('po1e125b.xml', 'invalid').
potestfile('po1e125c.xml', 'invalid').
potestfile('po1e125d.xml', 'invalid').
potestfile('po1e125e.xml', 'invalid').
potestfile('po1e125f.xml', 'invalid').
potestfile('po1e127a.xml', 'invalid').
potestfile('po1e127b.xml', 'invalid').
potestfile('po1e129.xml',  'invalid').
potestfile('po1e131a.xml', 'invalid').
potestfile('po1e131b.xml', 'invalid').
potestfile('po1e132.xml',  'invalid').



The tests can be run from the SWI Prolog command line in bash thus:[21]
cd ~/2003/schema/dctg
$ /cygdrive/d/usr/src/pl/bin/plcon.exe -f potests.pl -g 'one(current)' -t halt
or
$ /cygdrive/d/usr/src/pl/bin/plcon.exe \
>  -f d:/home/cmsmcq/2002/Prolog/potest.pl \
>  -g 'good(current)' -t halt
The command line might be simpler if Prolog has a good search path, but I haven't gotten around to that yet.
The -g option specifies which set of tests to run: one, two (these check whether the tests work at all), good (the valid documents; these should each produce “yes”), bad (the invalid documents), or ugly (good followed by bad).
[For what it's worth, on 6 August 2003, the 71 or so tests of ugly for podctg.pl executed in 0.36 seconds of clock time on my IBM Thinkpad with a 550 MHz Celeron processor.)

C. Regression testing

To simplify regression testing during the revision of this document, the following shell script can be used. It makes use of some programs and utilities not documented here.
< 425 [File regression_test.sh] > ≡
#!/bin/bash
### regression_test.sh:  test purchase-order schema validators
### for new errors or inconsistent changes.

{W3C copyright notice 87}

fMsglvl=$1
cd /home/cmsmcq/2005/schema/dctg

### First, check all grammars superficially:

function runall () 
{
  echo "Running $2 tests on $1 ..."
  STDOUT=testdata/tmp/tests.$1.$2.stdout
  STDERR=testdata/tmp/stderr.$1.$2.stderr
  time bash Prolog/runtests.sh $1 $2 tty > $STDOUT 2>$STDERR
  diff -s testdata/ref/reference.$1.$2.stdout $STDOUT
  if [ $? -ne 0 ] ; then
     exit $?
  else
     rm -f $STDOUT $STDERR
  fi
  echo ""
  return
}

runall core all
runall pv   all
runall 2L   all

### Next, generate and diff the PSVI files for core, PV, and 2L
### and diff them with the reference copies

ASN=~/lib/prolog/attseq_normalize.pl

function checkpsvi ()
{
  echo "Generating PSVI using $1 grammar"
  OUT=testdata/tmp/psvi.$1.stdout
  ERR=testdata/tmp/stderr.psvi.$1.stderr
  pl -f Prolog/$2 -g $3 -t halt > $OUT 2> $ERR

  OUTN=testdata/tmp/psvi.$1.normalize.stdout
  ERRN=testdata/tmp/stderr.psvi.$1.normalize.stderr

  if [ "$fMsglvl" = "verbose" ] ; then 
     echo "Normalizing PSVI files for $1"
  fi
  for f in testdata/tmp/po*psvi.$1.xml
    do pl -f $ASN -g "attseq_normalize('$f','${f%.xml}.normalized.xml')" -t halt
    done > $OUTN 2> $ERRN

  FSAVE=0  
  for f in testdata/psvi$1/po*normalized.xml; 
    do g=${f##*/}
       ### echo $g
       diff -q $f testdata/tmp
       if [ $? -eq 0 ] ; then
          rm -f testdata/tmp/$g
          rm -f testdata/tmp/${g%.normalized.xml}.xml
       else
          echo "$g differs from reference copy"
          FSAVE=1
       fi
      
    done
  if [ $FSAVE -eq 0 ] ; then
     rm -f $OUT $OUTN $ERR $ERRN
  fi
  echo
}

### do it

checkpsvi core test_core.pl "good(psvi)"
checkpsvi pv   test_pv.pl   "ugly(psvi,terse)"
checkpsvi 2L   test_2l.pl   "make_psvis"

exit 0



D. SWI Prolog handling of characters

In the interests of simplicity, the code presented above in layers 1-4 blissfully ignores non-ASCII characters. A more reliable technique will need to deal properly with them as they are represented in the output of the SWI parser.
The version of SWI Prolog used here (5.0.10) uses atoms to represent characters which are representable in Prolog, and uses entity(Name) and entity(Num) structures otherwise. There may be some rough spots in the Unicode support. Here is a quick summary of what I have tested and the results.
  • named general entity reference in document for single character (defined by using numeric character reference):
    • ntilde (defined as &#241;): represented directly (code 241)
    • lsquo and rsquo (defined as &#x2018; and &#x2019;): represented as entity(lsquo) and entity(rsquo)
  • numeric character reference in document:
    • 241 (ntilde): represented directly (code 241)
    • U+2018, U+2019 (lsquo and rsquo): represented as entity(8216) and entity(8217)
  • larger general entities with non-ASCII characters in the replacement text:
    • using named entities: top-level entity is expanded; within the expansion, ntilde and the sinqle quotes treated as described above (named entities)
    • using numeric character references: top-level entity is expanded; within the expansion, ntilde and the sinqle quotes treated as described above (numeric references)
  • UTF-8 (entire document translated to UTF-8, no entity or character references involved):
    • ntilde shows up as character 241
    • lsquo and rsquo show up as characters 24 and 25 (n.b. 24 = 8216 mod 256)
Upshot: use numeric character references for now.
NOTE:
Current development versions of SWI Prolog are said to have fuller support of UTF8 characters in atoms. So most of the details just given are evanescent; they are mentioned here to explain the peculiarities of the code shown in the main body of the document.

E. Error codes for elements and attributes

Schema-validity assessment

Failures of schema-validity assessment (cvc-assess-elt). For details, see <URL:http://www.w3.org/TR/xmlschema-1/#cvc-assess-elt>.
  • cvc-assess-elt.1.1.1 schema-validity not assessed: no element declaration known for this element
  • cvc-assess-elt.1.1.2 schema-validity not assessed: element was not validated w.r.t. its element declaration (Element Locally Valid was not run).
  • cvc-assess-elt.1.1.3 schema-validity not assessed: the necessary type definition was absent [Should normally be accompanied by error code cvc.type.1.]
  • cvc-assess-elt.1.2.1 schema-validity not assessed: the type definition needed to validate this element was either unknown or absent
  • cvc-assess-elt.1.2.1.2.2 schema-validity not assessed: an xsi:type attribute was present, but its value was not a valid QName
  • cvc-assess-elt.1.2.1.2.3 schema-validity not assessed: an xsi:type attribute was present, but its value did not resolve to any known type definition
  • cvc-assess-elt.1.2.1.2.4 schema-validity not assessed: an xsi:type attribute was present, but the type it denotes is not validly derived from the type stipulated by the processor at run time
  • cvc-assess-elt.1.2.2 schema-validity not assessed: element was not validated w.r.t. either the processor-stipulated type or the local (xsi:type-specified) type definition
  • cvc-assess-elt.2 schema-validity not assessed: either there were children which were not assessed, or attributes which were not assessed. [Should be accompanied by one or more errors from cvc-assess-elt for the children, or cvc-assess-attr for the attributes.]

Elements: local validity

Local validity w.r.t. an element declaration (cvc-elt). For details, see <URL:http://www.w3.org/TR/xmlschema-1/#cvc-elt>.
  • cvc-elt.1 element is not locally valid: no element declaration found
  • cvc-elt.2 element is not locally valid: element is declared abstract
  • cvc-elt.3.1 element is not locally valid, element is declared non-nillable, but there is an xsi:nil attribute present (it doesn't matter what value that attribute had, it's legal only on nillable elements)
  • cvc-elt.3.2.1 element is not locally valid, it's nillable and has xsi:nil="true", but the element is not empty.
  • cvc-elt.3.2.2 element is not locally valid, it's nillable and has xsi:nil="true", but it has a fixed {value constraint}.
  • cvc-elt.4.1 element is not locally valid, it has xsi:type but the value is not a valid QName. [Should also have a cvc-simple-type error.]
  • cvc-elt.4.2 element is not locally valid, it has xsi:type but the value does not resolve to a known type. [Should also have a cvc-resolve-instance error.]
  • cvc-elt.4.3 element is not locally valid, it has xsi:type but the type named is not validly derived from the declared type. [Should also have a cos-ct-derived-ok error or a cos-st-derived-ok error.]
  • cvc-elt.5.1.1 element is not locally valid; it is empty and non-nil and has a {value constraint}, but the default value is not a legal value for the local type. [Should also have a cos-valid-default error.]
  • cvc-elt.5.1.2 element is not locally valid; it is empty and non-nil and has a {value constraint}, but the element (after supplying the default value) is not locally valid according to the actual type definition. [Should also have a cvc-type error.]
  • cvc-elt.5.2.1 element is not locally valid; failed Element Locally Valid (Type) (cvc-type). [Should also have a cvc-type error.]
  • cvc-elt.5.2.2.1 element is not locally valid; it has both a fixed value and element children.
  • cvc-elt.5.2.2.2.1 element is not locally valid; the initial value of its mixed content does not match the canonical lexical representation of the fixed value in the actual declaration.
  • cvc-elt.5.2.2.2.2 element is not locally valid; the actual value it contains does not match the canonical lexical representation of the fixed value in the actual declaration.
  • cvc-elt.6 element is not locally valid; failed an identity-constraint. [Should also have a cvc-identity-constraint error.]
  • cvc-elt.7 element is not locally valid; it's the validation root, but failed the ID/IDREF check. [Should also have a cvc-id error.]
Local validity w.r.t. a type definition (cvc-type). For details, see <URL:http://www.w3.org/TR/xmlschema-1/#cvc-type>.
  • cvc-type.1 element is not locally valid: no type definition found.
  • cvc-type.2 element is not locally valid: its type definition has abstract="true".
  • cvc-type.3.1.1 element is not locally valid: its type definition is simple, but it has attributes other than xsi:type, xsi:nil, xsi:schemaLocation, and xsi:noNamespaceSchemaLocation.
  • cvc-type.3.1.2 element is not locally valid: its type definition is simple, but it has element children.
  • cvc-type.3.1.2 element is not locally valid: its content is not a legal lexical form for its simple type. [Should also have a cvc-simple-type error code.]
  • cvc-type.3.2 element is not locally valid: it is not valid with respect to its complex type. [Should also have a cvc-complex-type error code.]

Validity with respect to a complex type

Local validity w.r.t. a complex type. For details, see <URL:http://www.w3.org/TR/xmlschema-1/#cvc-complex-type>.
  • cvc-complex-type.1 element not locally valid: complex type does not have abstract="false".
  • cvc-complex-type.2.1 element not locally valid: complex type is declared empty (has {content type} of empty) but the element is not empty. [Applies only if non-nil.]
  • cvc-complex-type.2.2 element not locally valid: complex type is derived from a simple type (has a simple type as its {content type}) but the element has element children. [Applies only if non-nil.]
  • cvc-complex-type.2.2 element not locally valid: complex type is derived from a simple type (has a simple type as its {content type}) but the element is not valid w.r.t. that simple type. [Should also have cvc-simple-type error code.] [Applies only if non-nil.]
  • cvc-complex-type.2.3 element not locally valid: complex type has {content type} element-only, but the element has non-whitespace characters between child elements. [Applies only if non-nil.]
  • cvc-complex-type.2.4 element not locally valid: the sequence of element children does not match the content model. [Should also have one or more cvc-particle errors.] [Applies only if non-nil.]
  • cvc-complex-type.3.1 element not locally valid: attribute not valid w.r.t. declared attribute use. [Should also have one or more cvc-au errors.]
  • cvc-complex-type.3.2.1 element not locally valid: attribute not declared, matches no wildcard.
  • cvc-complex-type.3.2.2 element not locally valid: attribute not valid w.r.t. wildcard. [Should also have one or more cvc-wildcard errors.]
  • cvc-complex-type.4 element not locally valid: required attribute missing.
  • cvc-complex-type.5.1 element not locally valid: more than one wild ID.
  • cvc-complex-type.5.2 element not locally valid: there is both a wild ID and a tame ID.
Content model validation (local validity of element sequence with respect to a particle). For details, see <URL:http://www.w3.org/TR/xmlschema-1/#cvc-particle>
  • cvc-particle.1.1 element-sequence not locally valid w.r.t. particle: wildcard match count less than {min occurs}.
  • cvc-particle.1.2 element-sequence not locally valid w.r.t. particle: wildcard match count greater than numeric {max occurs}.
  • cvc-particle.1.3 element-sequence not locally valid w.r.t. particle: element not valid w.r.t. wildcard. [Should also have some cvc-wildcard error codes.]
  • cvc-particle.2.1 element-sequence not locally valid w.r.t. particle: element match count less than {min occurs}.
  • cvc-particle.2.2 element-sequence not locally valid w.r.t. particle: element match count greater than {max occurs}.
  • cvc-particle.2.3 element-sequence not locally valid w.r.t. particle: element not matched.
  • cvc-particle.3.1 element-sequence not locally valid w.r.t. particle: model group must occur at least {min occurs} times.
  • cvc-particle.3.2 element-sequence not locally valid w.r.t. particle: model group must occur at most {max occurs} times.
  • cvc-particle.3.3 element-sequence not locally valid w.r.t. particle: subsequence not valid against model group. [Should also have some cvc-model-group errors.]
Element sequence validity (cvc-model-group). For details, see <URL:http://www.w3.org/TR/xmlschema-1/#cvc-model-group>.
  • cvc-model-group element sequence is not valid with respect to model group
  • cvc-model-group.1 element sequence is not valid with respect to a sequence group
  • cvc-model-group.2 element sequence is not valid with respect to a choice group: none of the particles in the choice validates this sequence
  • cvc-model-group.3 element sequence is not valid with respect to an all group
Substitutability (cos-equiv-derived-ok-rec). For details, see <URL:http://www.w3.org/TR/xmlschema-1/#cos-equiv-derived-ok-rec>.
  • cos-equiv-derived-ok-rec.2.1 element E1 not substitutable for element E2: substitution is blocked (the blocking constraint contains substitution) [which blocking constraint?]
  • cos-equiv-derived-ok-rec.2.2 element E1 not substitutable for element E2: E2 is not in the {substitution group affiliation} chain of E1
  • cos-equiv-derived-ok-rec.2.3 element E1 not substitutable for element E2: the type of E1 is derived from the type of E2 by a set of derivation methods which overlaps with the blocking constraint, or with the {prohibited substitutions} of E2's type, or with the {prohibited substitutions} of any other type in the derivation chain. [22]

Attributes

Validity of attribute (cvc-assess-attribute). For details, see <URL:http://www.w3.org/TR/xmlschema-1/#cvc-assess-attr>.
  • cvc-assess-attribute the attribute's schema-validity was not asessed.
  • cvc-assess-attribute.1 the attribute's schema-validity was not asessed: no attribute declaration was known and present
  • cvc-assess-attribute.1.1 the attribute's schema-validity was not asessed: no attribute declaration was known and present (context-determined declaration not found)
  • cvc-assess-attribute.1.2.a the attribute's schema-validity was not asessed: no attribute declaration was known and present (context-determined declaration was not skip, but the attribute's QName did not resolve)
  • cvc-assess-attribute.1.2.b the attribute's schema-validity was not asessed: no attribute declaration was known and present (context-determined declaration was skip)
  • cvc-assess-attribute.2 the attribute's schema-validity was not asessed: validation rule cvc-attribute not performed [why might this happen?]
  • cvc-assess-attribute.3 the attribute's schema-validity was not asessed: error cvc-attribute.1 or cvc-attribute.2 occurred
Local validity of attribute (cvc-attribute). For details, see <URL:http://www.w3.org/TR/xmlschema-1/#cvc-attribute>.
  • cvc-attribute attribute not locally valid w.r.t. attribute declaration
  • cvc-attribute.1 attribute not locally valid w.r.t. attribute declaration: attribute declaration is absent
  • cvc-attribute.2 attribute not locally valid w.r.t. attribute declaration: type definition is absent
  • cvc-attribute.3 attribute not locally valid w.r.t. attribute declaration: normalized value not locally valid with respect to (simple) type definition [should have error from cvc-simple-type, too]
  • cvc-attribute.4 attribute not locally valid w.r.t. attribute declaration: actual value does not match fixed value
Attribute locally valid (use) (cvc-au). For details, see <URL:http://www.w3.org/TR/xmlschema-1/#cvc-au>.
  • cvc-au attribute information item not valid w.r.t. attribute use: normalized value does not match canonical form of fixed value in attribute use

Simple types

Validity of a string with respect to a simple type (cvc-simple-type), as imposed by Structures. For details, see <URL:http://www.w3.org/TR/xmlschema-1/#cvc-simple-type>.
  • cvc-simple-type.1 string not locally valid w.r.t. the given simple type. [Should also have one or more error codes from cvc-datatype-valid in datatypes spec.]
  • cvc-simple-type.2.1 string not locally valid w.r.t. simple type derived from ENTITY: not a declared entity name.
  • cvc-simple-type.2.2 string not locally valid w.r.t. simple type derived from ENTITIES: substring not a declared entity name.
Validity of a string with respect to a simple type (cvc-datatype-valid), as imposed by Datatypes. See <URL:http://www.w3.org/TR/xmlschema-2/#cvc-datatype-valid>.
  • cvc-datatype-valid.1 lexical form not datatype-valid w.r.t. a given simple type: does not match a literal in the lexical space.
  • cvc-datatype-valid.1.1 lexical form not datatype-valid w.r.t. a given simple type: not pattern-valid.
  • cvc-datatype-valid.1.2 lexical form not datatype-valid w.r.t. a given simple type: not in base type's lexical space.
  • cvc-datatype-valid.1.2.1 lexical form not datatype-valid w.r.t. a given simple type: not in atomic base type's lexical space.
  • cvc-datatype-valid.1.2.2 lexical form not datatype-valid w.r.t. a given simple type: there is a whitespace-delimited token which is not in the base type's lexical space.
  • cvc-datatype-valid.1.2.3 lexical form not datatype-valid w.r.t. a given simple type: not a member of the lexical space of any member of the union.
  • cvc-datatype-valid.2 lexical form not datatype-valid w.r.t. a given simple type: does not denote a member of the value space. [Should usually be accompanied by an error indicating which facet was violated.]

Lexical forms

Pattern facet (cvc-pattern-valid). For details, see <URL:http://www.w3.org/TR/xmlschema-2/#cvc-pattern-valid>.
  • cvc-pattern-valid.1 Literal is not among the character sequences denoted by the regular expression of the pattern.

Values

Facet validity (cvc-facet-valid). For details, see <URL:http://www.w3.org/TR/xmlschema-2/#cvc-facet-valid>.
  • cvc-facet-valid.1 value not valid with respect to a particular constraining facet. [This one seems pointless; it will always be accompanied by other errors pointing out the specific facet with a problem.]
Length (cvc-length-valid and so on). For details, see <URL:http://www.w3.org/TR/xmlschema-2/#cvc-length-valid>, <URL:http://www.w3.org/TR/xmlschema-2/#cvc-minLength-valid>, <URL:http://www.w3.org/TR/xmlschema-2/#cvc-maxLength-valid>.
  • cvc-length-valid value is too short or too long
  • cvc-length-valid.1.1 (for strings and URIs): value has too many or too few characters
  • cvc-length-valid.1.2 (for hexBinary and base64Binary): value has too many or too few octets
  • cvc-length-valid.1.3 (for QName and NOTATION): value has wrong length (this error can never be raised: all values have legal length by definition)
  • cvc-length-valid.2 (for lists): value has too many or too few items
  • cvc-minLength-valid value is too short. (Sub-rules follow same pattern as for cvc-length-valid.)
  • cvc-maxLength-valid value is too long. (Sub-rules follow same pattern as for cvc-length-valid.)
Enumeration facet (cvc-enumeration-valid). For details, see <URL:http://www.w3.org/TR/xmlschema-2/#cvc-enumeration-valid>.
  • cvc-enumeration-valid the value is not one of those enumerated
Minima and maxima: (cvc-maxExclusive-valid etc.) For details, see <URL:http://www.w3.org/TR/xmlschema-2/#cvc-maxExclusive-valid>, <URL:http://www.w3.org/TR/xmlschema-2/#cvc-maxInclusive-valid>, <URL:http://www.w3.org/TR/xmlschema-2/#cvc-minExclusive-valid>, <URL:http://www.w3.org/TR/xmlschema-2/#cvc-minInclusive-valid>.
  • cvc-maxExclusive-valid value is not (numerically or chronologically) less than the specified maximum
  • cvc-maxInclusive-valid value is not (numerically or chronologically) less than or equal to the specified maximum
  • cvc-minExclusive-valid value is not (numerically or chronologically) greater than the specified maximum
  • cvc-minInclusive-valid value is not (numerically or chronologically) greater than or equal to the specified maximum
Fraction digits and total digits (cvc-fractionDigits-valid and cvc-totalDigits-valid). For details, see <URL:http://www.w3.org/TR/xmlschema-2/#cvc-fractionDigits-valid> and <URL:http://www.w3.org/TR/xmlschema-2/#cvc-totalDigits-valid>.
  • cvc-fractionDigits-valid value requires too many fractional digits (i.e. it is not expressible as i × 10^-n where i and n are integers such that 0 ≤ nfractionDigits).
  • cvc-totalDigits-valid value requires too many digits (i.e. it is not expressible as i × 10^-n where i and n are integers such that |i| < 10^totalDigits and 0 ≤ ntotalDigits).

Miscellaneous, common constructs

Success of QName resolution (cvc-resolve-instance). For details, see <URL:http://www.w3.org/TR/xmlschema-1/#cvc-resolve-instance>.
  • cvc-resolve-instance a QName pair (namespace name or absent, local name) failed to resolve to a schema component
  • cvc-resolve-instance.1 a QName pair failed to resolve to a simple or complex type definition using {type definitions}
  • cvc-resolve-instance.2 a QName pair failed to resolve to an attribute declaration using {attribute declarations}
  • cvc-resolve-instance.3 a QName pair failed to resolve to an element declaration using {element declarations}
  • cvc-resolve-instance.4 a QName pair failed to resolve to a named attribute group using {attribute group definitions}
  • cvc-resolve-instance.5 a QName pair failed to resolve to a named model group using {model group definitions}
  • cvc-resolve-instance.6 a QName pair failed to resolve to a notation using {notation declarations}
Identity constraints (cvc-identity-constraint). For details, see <URL:http://www.w3.org/TR/xmlschema-1/#cvc-identity-constraint>.
  • cvc-identity-constraint element not locally valid w.r.t. an identity constraint
  • cvc-identity-constraint.1 element not locally valid w.r.t. an identity constraint: selector on constraint does not evaluate to a node set
  • cvc-identity-constraint.2 element not locally valid w.r.t. an identity constraint: selector on constraint evaluates to a node set including a node outside the element's subtree
  • cvc-identity-constraint.3.a element not locally valid w.r.t. an identity constraint: for some target node, some field evaluates to more than one node
  • cvc-identity-constraint.3.b element not locally valid w.r.t. an identity constraint: for some target node, some field evaluates to a node without a simple type
  • cvc-identity-constraint.4.1 element not locally valid w.r.t. an identity constraint: constraint is unique but two members of qualified node set have pairwise equal key sequences
  • cvc-identity-constraint.4.2.1 element not locally valid w.r.t. an identity constraint: constraint is key, but the target node set and the qualified node set are not equal
  • cvc-identity-constraint.4.2.2 element not locally valid w.r.t. an identity constraint: constraint is key, but two qualified nodes have equal key sequences
  • cvc-identity-constraint.4.2.3 element not locally valid w.r.t. an identity constraint: constraint is key, but some key field on a qualified node was validated with {nillable} = true
  • cvc-identity-constraint.4.3 element not locally valid w.r.t. an identity constraint: constraint is keyref, but there is some keyref member M for which no key in the table matches the key sequence of M.
n (cvc-id). For details, see <URL:http://www.w3.org/TR/xmlschema-1/#cvc-id>.
  • cvc-id.1 validation root is not valid: there is an ID/IDREF binding which is the empty set (i.e. there is a reference to an undefined ID)
  • cvc-id.1 validation root is not valid: there is an ID/IDREF binding which has multiple members (i.e. some ID occurs more than once)
Local validity with respect to a wildcard particle (cvc-wildcard). For details, see <URL:http://www.w3.org/TR/xmlschema-1/#cvc-wildcard>.
  • cvc-wildcard information item is not allowed by namespace constraint of the wildcard it was validated against [should be accompanied by cvc-wildcard-namespace errors].
Wildcard and namespace (cvc-wildcard-namespace). For details, see <URL:http://www.w3.org/TR/xmlschema-1/#cvc-wildcard-namespace>.
  • cvc-wildcard-namespace.2.2 namespace name not valid with respect to a wildcard constraint: constraint is an exclusion, and the value is identical to the excluded namespace.
  • cvc-wildcard-namespace.2.3 namespace name not valid with respect to a wildcard constraint: constraint is an exclusion, but the value is absent.
  • cvc-wildcard-namespace.3 namespace name not valid with respect to a wildcard constraint: The constraint is a set, but the namespace name is not among the members.

F. List of possible improvements

A number of minor improvements could be made but have not been made in this version of the code in this paper. This is a list of some of them.
  • Write sva_lax_seq(LInputnodes,LParsednodes) (promised in Validation of simple types and ). (Check it, fix it to handle xsi:type as well.)
  • Complete the list of content-model checking errors.
  • Partition the list of content-model checking errors differently? Examine the grammar of the core grammar, and the list of errors, to identify
    • errors which are already caught explicitly (and where)
    • errors which cause failure of validation (and thus need to be caught, so validation can succeed)
    • errors which cannot arise in the purchase-order schema (? on second thought, I'm skeptical that there can be any; if any of these errors is not thrown, I suspect validation of a document with that error would fail)
  • Add content-model checking errors to lax validation rule.
  • Check xsi:schemaLocation and xsi:noNamespaceSchemaLocation attributes; it is an error if they occur after the first use of the namespace they describe.
  • Add test checking for lax validation of element information items.
  • Make error message routines to translate error structures to prose messages; change run_test (and other) to use flags to govern (a) writing PSVI, (b) emitting error messages, (c) reporting validity and validation attempted properties for root.

G. Indices to source code

Index of files generated

Index of source-code fragments


Notes

[1] I considered using schema-component designators ([Holstege/Vedamuthu 2003]) for this purpose, but decided against it because
[2] This list will eventually be revised to use the newer syntax of [Holstege/Vedamuthu 2005].
[3] In principle, we ought perhaps also to provide properties for character information items: but it seems extraordinarily inconvenient to use grammatical attributes for this purpose. The information involved is obviously present, and can be isolated by using the standard Prolog predicate atom_codes(Atom,String) (or atom_chars(Atom,CharList) and char_code(Atom,ASCII)).
[4] It is probably more usual in production Prolog systems to use the cut for this purpose; I am trying to avoid its use so as to avoid having to explain its meaning to readers who don't already know Prolog. Using cut, the rule would read thus:
att_merge([],Padft,[Padft]).
att_merge([Pa|Lpa],Padft,[Pa|Lpa]) :-
  Pa^^namespace_name(NS),
  Padft^^namespace_name(NS),
  Pa^^local_name(Lnm),
  Padft^^local_name(Lnm), !.
att_merge([Pa|Lpa],Padft,Lpa2) :-
  att_merge(Lpa,Padft,Lpa2).
The if-then-else construct may also be used with the same effect:
att_merge([],Padft,[Padft]).
att_merge([Pa|Lpa],Padft,Lpa2) :-
  ( { Pa^^namespace_name(NS),
      Padft^^namespace_name(NS),
      Pa^^local_name(Lnm),
      Padft^^local_name(Lnm) } -> 
    Lpa2 = [Pa|Lpa]
    ; 
    att_merge(Lpa,Padft,Lpa2)
  ).
[5] Readers who are not Prolog programmers should know that atom_codes(X,Y) is a relation which holds between an atom X and a list of integers Y which correspond, in order, to the characters used to spell the atom X.
[6] I agree that this is counter-intuitive, but it's the way the spec is written.
[7] This is not completely clear, but my inference is based on the following logic.
  1. In general, when the spec says “under conditions X, proposition Y is true”, and “under conditions Z, proposition Y is true”, but says nothing about whether Y is true under conditions W, it is safest to infer that if conditions W hold, but not conditions X or Z, then proposition Y is false.
  2. In Validation Rules Element Sequence Locally Valid (Particle), in section 3.9.4, and Item Valid (Wildcard), in section 3.10.4, [W3C 2001b] specifies how context-determined element declarations are identified.
  3. The specification of how to identify context-determined element declarations is conditional on a sequence of element information items being locally valid with respect to a particle in their parent element's content model.
  4. When the parent element is locally valid, there is always a unique assignment of subsequences of child elements to content-model particles under which each subsequence is locally valid with respect to the particle.
  5. No rule in the spec says how to identify the context-determined element declarations when the parent element is not locally valid.
  6. So when the parent element is not locally valid, the assignment of context-determined element declarations to child elements is not defined.
  7. So when the parent element is not locally valid, the child elements do not have any context-determined element declarations.
Having or not having context-determined declarations makes a difference in exactly the case where some of the child elements have local element declarations: elements will only ever be validated against local element declarations if the local element declaration is context-determined. In cases where there are no context-determined declarations, the invariant rule is that to validate an element information item, you resolve its QName using the {element declarations} property of the schema component and use what you find there. But only top-level element declarations occur there, so local declarations will never be found.
In practice, some implementations (at least) use the local declarations until an error is found, and only then fall back on QName resolution to find element declarations to validate with. A counter-argument could be made to justify this practice, along the following lines:
  1. The rule for context-determination applies when a subsequence is valid against a particle; this is not the same as applying only when all subsequences are valid against their respective particles.
  2. So if an implementation can verify that a subsequence is valid against some particle in the content model, it can and should use the context-determined declarations it finds in this manner.
  3. In fact, since the Element Declarations Consistent constraint requires any two local element declarations with the same generic identifier to use the same type, you should always be able to identify the type against which to validate an element information item.
This counter-argument can itself perhaps be refuted:
  1. The constraint Element Declarations Consistent requires that two local element declarations with the same GI use the same top-level type definition.
  2. It does not require that they have the same values for their {scope}, {value constraint}, {nillable}, {id-constraint definitions}, {substitution group affiliation}, {substitution group exclusions}, {disallowed substitutions}, {abstract}, or {annotation} properties. Perhaps it ought to have done, but it doesn't.
  3. So knowing which type definition to use does not actually allow successful validation of the child elements. You have to know which element declaration to use.
[8] An alternative, which might make things easier to follow by reducing the number of predicates we need, would be to negate the tests, thus:
sva_plf_TYPEID(PLF,LF,PN,Lerr) :-
   aelist_chars(PLF,Lchars,Lerr0),
   ( Lerr0 \== []
   -> Lerr = ['aelist_chars failed' | Lerr0]

   ; /* aelist_chars succeeded */
   ( ws_normalize(Keyword,Lchars,LF, Lerr1),
   ( Lerr1 \== []
   -> Lerr = ['whitespace normalization failed (!)' | Lerr1]

   ; /* ws_normalize succeeded */
   ( lexform_TYPEID(PN,LF,[])
   ( PN^^errors(Lerr2),
     Lerr2 \== []
   -> Lerr = ['bad lexical form' | Lerr2]

   ; /* lexform_TYPEID succeeded and returned node without errors */
   ( vcheck1(PN,Lerr3),
   ( Lerr3 \== []
   -> Lerr = ['failed vcheck1' | Lerr3]

   ; /* vcheck1 succeeded */
   ( vcheck2(PN,Lerr4)
   ( Lerr4 \== []
   -> Lerr = ['failed vcheck2' | Lerr4]

   ; /* vcheck2 succeeded */
   ( vcheckN(PN,Lerr5)
   ( Lerr5 \== []
   -> Lerr = ['failed vcheckN' | Lerr5]
   ;  Lerr = [] )))))))))))
.
Yet another alternative would be to use the ability of a literate programming system to clarify the structure of deeply nested code. First we convert the pre-lexical form to a list of characters; if we fail, we return an appropriate error, otherwise we normalize the whitespace:
< 96 Sample check on pre-lexical form > ≡
sva_plf_TYPEID(PLF,LF,PN,Lerr) :-
  (aelist_chars(PLF,Lchars)
  -> ({Sample: normalize whitespace 97})
  ; Lerr = ['aelist_chars failed']).

This code is not used elsewhere.

To normalize the whitespace, we call ws_normalize with an appropriate keyword argument, then we check the lexical form.
< 97 Sample: normalize whitespace > ≡
ws_normalize(Keyword,Lchars,LF)
  -> ({Sample: check lexical form 98})
  ;  LF = [],
     Lerr = ['whitespace normalization failed (huh?!!)']

This code is used in < Sample check on pre-lexical form 96 >

To check the lexical form, we call the appropriate non-terminal predicate for the type; if we succeed, we proceed to check the value:
< 98 Sample: check lexical form > ≡
lexform_TYPEID(PN,LF,[])
  -> ({Sample: perform value check 1 99})
  ;  Lerr = ['bad lexical form']

This code is used in < Sample: normalize whitespace 97 >

Value check 1 is performed by calling the predicate vcheck1; if it succeeds, we proceed with other value checks:
< 99 Sample: perform value check 1 > ≡
vcheck1(PN)
  -> ({Sample: perform value check 2 100})
  ;  Lerr = ['failed vcheck1']

This code is used in < Sample: check lexical form 98 >

Similarly for the second value check:
< 100 Sample: perform value check 2 > ≡
vcheck2(PN)
  -> ({Sample: perform value check n 101})
  ;  Lerr = ['failed vcheck2']

This code is used in < Sample: perform value check 1 99 >

Finally, we reach the final value check.
< 101 Sample: perform value check n > ≡
vcheckN(PN)
 -> Lerr = []
 ;  Lerr = ['failed vcheckN']

This code is used in < Sample: perform value check 2 100 >

The result is:
sva_plf_TYPEID(PLF,LF,PN,Lerr) :-
  (aelist_chars(PLF,Lchars)
  -> (ws_normalize(Keyword,Lchars,LF)
  -> (lexform_TYPEID(PN,LF,[])
  -> (vcheck1(PN)
  -> (vcheck2(PN)
  -> (vcheckN(PN)
  -> Lerr = []
  ;  Lerr = ['failed vcheckN'])
  ;  Lerr = ['failed vcheck2'])
  ;  Lerr = ['failed vcheck1'])
  ;  Lerr = ['bad lexical form'])
  ;  LF = [],
     Lerr = ['whitespace normalization failed (huh?!!)'])
  ; Lerr = ['aelist_chars failed']).
This leaves the Prolog as hard to read as the example shown above, but we may fondly hope that most readers will read this document rather than just the Prolog source.
[9] On second thought, perhaps aelist_codes should be dropped and aelist_chars used exclusively instead. Note also that the range checks for legal XML characters should be moved from the validation for string to the aelist_chars predicate, so that bad values for types like anyURI can be detected.
[10] We could use the built-in number_chars predicate to calculate the value, presumably at slightly lower cost, but it does not accept exactly the same number format as the XML Schema spec specifies (in particular, it requires a digit to follow the decimal point).
[11] The technique, needless to say, is not my own; it came from the grammar for binary numbers included in [Sperberg-McQueen 2004a] and found in several introductions to attribute grammars and DCTGs.
[12] The routines just given are new. As insurance against a problem, the original version is given in this note, which will be deleted after the new material has been tested.
< 124 Collapsing whitespace (PV) > ≡
/* ws_collapse(A,B): B is like A, with all strings of blanks 
 * collapsed to single blanks, and leading and trailing 
 * blanks stripped. */
/* ws_collapse/2 strips leading blanks, then calls 
 * ws_collapse/3 */
ws_collapse([],[],[]).
ws_collapse([' '|T1],T2,Lerr) :- 
  ws_collapse(T1,T2,Lerr).
ws_collapse([H|T1],[H|T2],Lerr) :- 
  H \= ' ', 
  ws_collapse(internal,T1,T2,Lerr).

/* ws_collapse/3 walks past non-blanks, and when it hits a 
 * string of blanks, it drops all but the last one before 
 * a non-blank. */
ws_collapse(internal,[],[],[]).
ws_collapse(internal,[' '],[],[]).
ws_collapse(internal,[H|T1],[H|T2],Lerr) :- 
  H \= 32, 
  ws_collapse(internal,T1,T2,Lerr).
ws_collapse(internal,[' ',' '|T1],T2,Lerr) :- 
  ws_collapse(internal,[' '|T1],T2,Lerr).
ws_collapse(internal,[' ',H|T1],[' ',H|T2],Lerr) :- 
  H \= ' ', 
  ws_collapse(internal,T1,T2,Lerr).

This code is not used elsewhere.

[13] This is in part just to illustrate the separation of lexical checks and value checks; as the core grammar has already shown, the leap-year check can be incorporated without problems into the grammar.
[14] There may be a transcription error somewhere; the date used as epoch here does not seem to agree with that given as the epoch of Julian astronomical dates by [Dershowitz/Reingold 1997], even though this calculation gives the same results as their applet.
[15] In [Abramson/Dahl 1989], the authors claim that inherited attributes can be treated the same way as synthetic attributes. I am still not sure how they expect that to work.
[16] The triple retains information about the prefix used in the XML source. It may be preferable to return a pair rather than a triple; time will tell.
[17] The spec appears inconsistent on this point; the definition of [schema specified] says that if the element defaulted, then this property is filled in, rather than being absent. I may have my positives and negatives mixed up.
[18] When both errors apply, the logic outlined here will mean that only error 2.3 is raised. We may be able to fix that in grammar 2L.
[19] In the call graphs for the core and PV grammars, the boxes and ovals represented classes of Prolog predicates, not individual predicates. In grammar 2L, they represent single predicates, because the type and element identifiers are now passed as parameters.
[20] In the current design, the identifier must be unique among components of its type, but may collide with the identifier of components of other types. As it happens, all the identifiers used in the purchase-order schema are in fact globally unique, not just unique within a type.
[21] The $ and > characters are provided by bash, the \ immediately followed by a newline is just a way to continue a single command onto a new line.
[22] The rule cos-equiv-derived-ok-rec.2.3 appears too strict. If I have E1 with {prohibited substitutions} = {}, E2 derived from E1 by extension with {prohibited substitutions} = {extension}, E3 derived from E2 by restriction with {prohibited substitutions} = {}, this rule prohibits the substitution of E3 for E1; this seems odd: the prohibition on extensions ought to apply to things derived from E2 by extension and substituted for E2 (or substituted for E1 by virtue of a substitution group affiliation chain which runs through E2), but not to things derived from E2 without running afoul of its prohibitions.